四川省仁寿第一中学北校区2020届高三下学期第二次高考模拟理综-生物试题
展开1.下列关于细胞生命现象的叙述,错误的是( )
A.硅尘破坏溶酶体膜导致细胞坏死
B.紫外线使膜蛋白变性导致细胞癌变
C.自由基攻击DNA能够导致细胞衰老
D.秋水仙素抑制纺锤体形成影响细胞分裂
2.下列实验操作正确的是( )
A.用显微镜观察生物组织中的脂肪颗粒,经苏丹Ⅲ染色后滴加酒精洗去浮色
B.“低温诱导植物染色体数目的变化”实验中,剪取0.5-1 cm根尖置于4℃低温条件下处理
C.将14C标记的大肠杆菌在12C培养基中培养,用差速离心法证明DNA进行半保留复制
D.“探究α萘乙酸促进插条生根的最适浓度”实验中,用高浓度的α萘乙酸溶液浸泡插条基部
3.myc基因是较早发现的一组癌基因,包括Cmyc,Nmyc,Lmyc,分别定位于8号染色体,2号染色体和1号染色体。科学家发现myc基因的表达受多种因素的影响,该myc基因表达出的蛋白质能促进细胞凋亡或癌变。下列相关叙述错误的是( )
A.癌细胞被效应T细胞诱导死亡属于细胞凋亡
B.细胞癌变过程中细胞膜上糖蛋白的含量会减少
C.影响myc基因表达的多种因素均来自细胞本身
D.8号染色体上myc基因丢失属于染色体结构变异
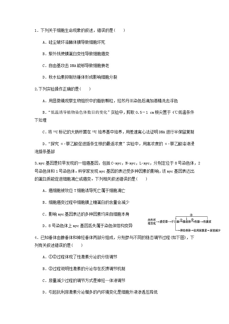
4.已知垂体由腺垂体和神经垂体两部分组成,分别参与不同的稳态调节过程(如下图),下列有关叙述错误的是( )
A.①②过程体现了性激素分泌的分级调节
B.③过程说明性激素的分泌存在反馈调节机制
C.尿量减少过程的调节方式是神经—体液调节
D.引起抗利尿激素分泌增多的内环境变化是细胞外液渗透压降低
5.研究表明,埃博拉病毒和HIV侵入机体后,主要感染的细胞分别是吞噬细胞和T淋巴细胞。下列叙述正确的是( )
A.被HIV感染后,人体的体液免疫不受影响
B.两种病毒感染,都会使机体免疫功能下降
C.两种病毒感染,都会导致机体患自身免疫疾病
D.人体内的吞噬细胞能够特异性识别埃博拉病毒
6.由苯丙氨酸羟化酶基因突变引起的苯丙酮尿症是常染色体隐性遗传病,我国部分地市对新生儿进行免费筛查并为患儿提供低苯丙氨酸奶粉。下列叙述正确的是( )
A.若一对夫妇中妻子患病丈夫正常,则其儿子一定患病
B.在某群体中发病率为1/10 000,则携带者的频率为1/100
C.通过染色体检查及系谱图分析,可明确诊断携带者和新生儿患者
D.减少苯丙氨酸摄入可改善新生儿患者症状,说明环境能影响表现型
29.(10分)已知玉米黑粉菌感染玉米叶片使其产量下降。为探究黑粉菌对玉米产量的影响,研究人员做了相关实验得到如下数据:
| 叶绿素含量(mg·chl·g·FW-1) | 气孔导度(mmol·m·s) | 光合速率(mgCO2·dm-2·h-1) | NADIA苹果酸酶活性(IU) |
正常叶片 | 2.45 | 0.7 | 10 | 10.3 |
感染叶片 | 2.44 | 0.11 | 3.9 | 1.7 |
注:NADIA苹果酸酶是玉米利用低浓度CO2进行光合作用的关键酶,气孔导度越大,反应叶片从外界吸收的CO2越多。
(1)由表中数据可知,玉米黑粉菌是通过抑制________的活性和减少进入叶肉细胞________,进而影响了光合作用的________阶段来降低玉米产量。
(2)与正常叶片相比,当光合速率和呼吸速率相等时,感染叶片所需的CO2浓度________(“增加”“减低”“不变”),原因是_______。
(3)为减小黑粉菌对玉米产量下降的影响,可采取的措施有________。
30.(9分)某种免疫细胞依赖其产生的整合素(β7)而进入肠道,进入肠道后能抑制肠细胞分泌胰高血糖素样肽(GLP-1)。GLP-1能促进胰岛素的分泌。
(1)肠细胞膜表面的________能接受免疫细胞传递的信息。胰岛素能
____________________________________________________,
从而降低血糖浓度,若小肠内该免疫细胞数量减少,组织细胞内糖的氧化速率将会________(填“加快”、“降低”或“不变”)。
(2)以小鼠为材料通过基因敲除技术(定向让某个基因失活)对上述免疫细胞进行探究。
①将分别敲除T细胞和________细胞中________合成基因的小鼠作为甲、乙实验组,正常小鼠作为对照组(丙组)。
②三组小鼠在相同且适宜的条件下培养,测定各组小鼠的血糖浓度,并取平均值。 若__________________________,该免疫细胞是T细胞。
31.(8分)洪湖是湖北省第一大淡水湖,面积400 km2,环境优美,资源丰富,是国家级自然保护区。假设在该湖泊中存在食物链:浮游植物→鲢鱼→乌鳢。回答下列问题:
(1)经调查发现鲢鱼种群的环境容纳量为20 000尾,环境容纳量是指________________________。当鲢鱼的种群密度为________尾/km2时,其种群增长速率最快。
(2)近些年,由于过度围垦、养殖、污水排放等原因,洪湖生态系统遭到严重破坏。经保护治理后在较短时间内又迅速恢复到原状,从生态系统的结构分析,原因是___________________________________。
(3)鳙鱼主要以浮游生物为食,将鳙鱼鱼苗以一定比例投放到洪湖,一年后发现鲢鱼的种群密度明显下降,引起该变化的原因是_________。
32.(12分)某二倍体自花传粉植物的花色受两对独立遗传的等位基因(A、a和B、b)控制,已知A、B同时存在时开红花,其余情况均开白花。纯合白花植株甲和纯合白花植株乙杂交,F1全部表现为开红花,F1植株自交得F2,F2中红花∶白花=5∶7。请回答下列问题:
(1)植株甲和乙的基因型是________,F2白花植株中纯合子所占比例是________。
(2)进一步研究发现,该植物中AB的花粉致死,使该植物F2中出现红花∶白花=5∶7。请利用白花植株(aabb)和F1植株为实验材料,设计实验以证明该观点。(要求:实验包含可相互印证的甲、乙两个组)
①实验思路:____________________________________________________。
②实验结果:____________________________________________________。
(3)一株基因型为AaBb的植株开出的红色花瓣中有一白色斑点,请从可遗传变异的角度分析,红色花瓣中出现白色斑点的两个假设是:
①____________________________________________________;
②____________________________________________________。
37.[生物—选修1:生物技术实践](15分)
查氏培养基可用于检测饲料中的霉菌,其配方如下表。请回答。
物质 | 质量(g) |
硝酸钠 | 3 |
磷酸二氢钾 | 1 |
硫酸镁 | 0.5 |
氯化钾 | 0.5 |
硫酸亚铁 | 0.01 |
氯化钠 | 60 |
蔗糖 | 15 |
琼脂 | 15.20 |
(1)霉菌与醋酸杆菌在细胞结构上的主要区别是,前者________,其菌落特征上的主要区别是__ _ __(至少答出三点)。
(2)在纯化培养细菌的平板中央位置滴加少量霉菌培养液,一段时间后平板上出现了无菌圈,原因可能是_________________________________________,
对照组的处理是__________________________________________。
(3)霉菌代谢产物中含多种蛋白酶,凝胶色谱法分离这些酶时先收集到的酶是________(答“大分子蛋白质”或“小分子蛋白质”),理由是_____________。
(4)利用该培养基也能筛选耐盐酵母,利用耐盐酵母应用于生产时多采用________法进行固定。
理科综合能力测试生物参考答案
1.B [硅尘破坏溶酶体膜,其内水解酶释放,引起的细胞死亡属于细胞坏死,属于非正常死亡,A项正确;细胞内的原癌基因与抑癌基因突变才会导致细胞癌变,B项错误;自由基产生后攻击和破坏细胞内各种执行正常功能的生物分子,如攻击DNA,可引起基因突变或攻击蛋白质使其活性下降,致使细胞衰老,C项正确;秋水仙素抑制纺锤体的形成,结果到分裂后期染色体不能移向两极,导致细胞不分裂,D项正确。]
2.A [“低温诱导植物染色体数目的变化”实验中,应先在4 ℃低温条件下诱导36 h,然后再剪取0.5-1 cm根尖进行固定等,B错;证明DNA进行半保留复制的是密度梯度离心法,C错;在“探究α萘乙酸促进插条生根的最适浓度”实验中,用不同浓度的α萘乙酸溶液浸泡插条基部适宜时间后,观察生根情况以确定最适浓度,D错。]
3.C [癌细胞被效应T细胞诱导死亡,属于细胞凋亡,A正确;细胞癌变过程中,细胞膜上糖蛋白的含量会减少,导致癌细胞容易在体内分散转移,B正确;根据题干信息可知,myc基因的表达受多种因素的影响,但是并不能确定多种因素都来自于细胞本身,C错误;8号染色体上myc基因丢失,属于染色体结构变异中的缺失,D正确。]
4.D [细胞外液渗透压升高,抗利尿激素分泌量增多,D错误。]
5.B [人体的体液免疫中有T淋巴细胞的参与,故被HIV感染后,人体的体液免疫功能下降,A错误;两种病毒感染,会使免疫细胞受到攻击,会使机体免疫功能下降,B正确;两种病毒感染,会使机体免疫功能下降,不会导致机体患自身免疫疾病 ,C错误;人体内的吞噬细胞能够识别埃博拉病毒,但不能特异性识别,D错误。]
6.D [若一对夫妇中妻子患病丈夫正常,若丈夫为纯合子,则其儿子一定不患病,A错误;在某群体中发病率为1/10 000,则携带者的基因型频率约为××2=,B错误; 苯丙酮尿症是常染色体隐性遗传病,不能通过染色体检查及系谱图分析,诊断携带者和新生儿患者,C错误; 减少苯丙氨酸摄入可以改善新生儿患者症状,说明环境能影响表现型,D正确。]
29.解析:(1)由表中数据以及结合上述分析可知,玉米黑粉菌是通过抑制NADIA苹果酸酶的活性和抑制气孔导度从而减少进入叶肉细胞CO2浓度,进而影响了光合作用的暗反应阶段来降低玉米产量。
(2)由于感染黑粉菌的玉米叶片利用低浓度CO2的能力下降了,所以与正常叶片相比,当光合速率和呼吸速率相等时,感染叶片需要的CO2浓度增加。
(3)为减小黑粉菌对玉米产量下降的影响,可采取农药防治的方法减少黑粉菌的感染或选用抗病的玉米来减少玉米产量的降低。
答案:(除特殊说明外,每空2分,共10分)(1)NADIA苹果酸酶 CO2浓度 暗反应(1分)
(2)增加(1分) 感染黑粉菌的玉米叶片(感染叶片)利用低浓度CO2的能力下降(抑制NADIA苹果酸酶的活性和减小气孔导度)
(3)农药防治(化学防治)或选用抗病的玉米
30.解析:(1)肠细胞膜表面的受体能接受免疫细胞传递的信息。胰岛素的生理功能是:促进组织细胞加速摄取、利用和储存葡萄糖,从而降低血糖浓度。由题意可知,若小肠内该免疫细胞数量减少,产生的β7少,肠细胞分泌的GLP-1多,胰岛素分泌增多,组织细胞内糖的氧化速率将会加快。
(2)探究到底是T细胞还是B细胞的作用,可将分别敲除T细胞和B 细胞中β7合成基因的小鼠作为甲、乙实验组,正常小鼠作为对照组(丙组)。三组小鼠在相同且适宜的条件下培养,测定各组小鼠的血糖浓度,并取平均值。 若甲组数值偏低,乙组和丙组接近,该免疫细胞是T细胞。
答案:(除特殊说明外,每空2分,共9分)(1)受体(糖蛋白)(1分) 促进组织细胞加速摄取、利用和储存葡萄糖 加快(1分) (2)B(1分) β7 甲组数值偏低,乙组和丙组接近
31.解析:(1)环境容纳量是指在环境条件不受破坏的情况下,一定空间中所能维持的种群最大数量。环境容纳量即K值,当种群数量为K/2值时,种群增长速率最快,若面积为400 km2,鲢鱼种群的环境容纳量为20 000尾,则当鲢鱼的种群密度为20 000÷400×1/2=25尾/km2时,其种群增长速率最快。
(2)生态系统的结构包括生态系统的组成成分和食物链、食物网。一个生态系统的动植物种类较少(组分少),营养结构简单(食物链、食物网简单),容易遭到破坏。
(3)由食物链:浮游植物→鲢鱼→乌鳢可知,鲢鱼以浮游植物为食,鳙鱼主要以浮游生物为食,因此鲢鱼和鳙鱼在食物上存在竞争关系,故将鳙鱼鱼苗以一定比例投放到洪湖,一年后鲢鱼的种群密度会明显下降。
答案:(每空2分,共8分)(1)在环境条件不受破坏的情况下,一定空间中所能维持的种群最大数量 25 (2)该生态系统的动植物种类较少(组分少),营养结构简单(食物链、食物网简单) (3)鲢鱼和鳙鱼在食物上存在竞争关系
32.解析:(1)由于A、B同时存在时开红花,其余情况均开白花,而且白花植株甲和乙杂交后代全为红花,因此植株甲和乙的基因型是AAbb、aaBB,由于F2中红花∶白花=5∶7,因此存在AB的雌配子或雄配子致死,故F2白花植株中的纯合子是AAbb、aaBB和aabb,所占比例是3/7。(2)本问利用测交实验就会迎刃而解。(3)生物的可遗传变异有基因突变、染色体变异和基因重组,但在个体发育过程中无基因重组,因此应从基因突变和染色体变异的角度考虑此问的答案。
答案:(每空2分,共12分)(1)AAbb、aaBB 3/7
(2)①甲组:F1植株做父本×白花植株(aabb)做母本,统计子代表现型及比例;乙组:F1植株做母本×白花植株(aabb)做父本,统计子代表现型及比例 ②实验结果:甲组子代全为白花,乙组子代中红花和白花的比例为1∶3
(3)①该部位发生基因突变,导致一个A(或B)基因突变为a(或b)基因 ②该部位一条染色体上含有A(或B)基因的染色体片段缺失
37.解析: (1)霉菌是真核生物,醋酸杆菌是原核生物,二者在细胞结构上的主要区别:前者细胞内有核膜为界限的细胞核,后者没有;
(2)在纯化培养细菌的平板中央位置滴加少量霉菌培养液,一段时间后平板上出现了无菌圈,而对照组(在纯化培养细菌的平板上的中央位置滴加等量无菌水)不存在这种现象,说明霉菌代谢产生了抑制细菌生长繁殖的产物。
(3)根据凝胶色谱法分离蛋白质的原理,用凝胶色谱法分离蛋白酶时先收集到的酶是大分子蛋白质,因为大分子蛋白质在凝胶外部移动,路程短,移动速度快。
(4)由于耐盐酵母属于体积较大的细胞,所以耐盐酵母应用于生产时常采用包埋法进行固定更能提高生产效率。
答案:(除特殊说明外,每空2分,共15分)(1)具有成形的细胞核(含核膜包裹的细胞核) 形状、大小、颜色和隆起程度
(2)霉菌代谢产物有一定的杀菌(或抑菌)作用 在纯化培养细菌的平板上的中央位置滴加等量无菌水(3分)
(3)大分子蛋白质 大分子蛋白质在凝胶外部移动,路程短,移动速度快
(4)包埋

