湖南省衡阳市2020届高三下学期第一次联考试题 地理
展开绝密★启用前
2020届衡阳市高中毕业班联考(一)
文科综合能力测试 地理部分
本试题卷共14页,47题(含选考题)。全卷满分300分。考试用时150分钟。
★祝考试顺利★
注意事项:
1.答题前,考生务必用0.5毫米黑色签字笔将自己的姓名、座号、考生号、县区和科类写在答题卡和试卷规定的位置上。
2.第I卷每小题选出答案后,用2B铅笔把答题卡上对应题目的答案标号涂黑;如需改动,用橡皮擦干净后,再选涂其他答案标号。写在试卷上无效。
3.第II卷必须用0.5毫米黑色签字笔作答,答案必须写在答题卡各题目指定区域内相应的位置;如需改动,先划掉原来的答案,然后再写上新的答案;不能使用涂改液、胶带纸、修正带。不按以上要求作答的答案无效。
第I卷
一、选择题:本题共35小题,每小题4分,共140分。在每小题给出的四个选项中,只有一项是符合题目要求的。
树干涂白(图1)是树干被工人刷了一层白色的液体,当树干穿上石灰水打造的“白裙”后,树干就不会因昼夜温差大而冻裂。图2是大气热力作用示意简图。据此回答1~3题。
1.树干涂白的作用类似于图2中的
A.① B.② C.③ D.④
2.仅考虑太阳辐射因素,湖南山区果农为防止冻裂而涂白树干产生效果最好的坡向是
A.西北坡 B.东北坡 C.西南坡 D.东南坡.
3.树干涂白的作用不包括
A.节约用水 B.美化环境 C.延迟萌芽 D.杀虫、防虫
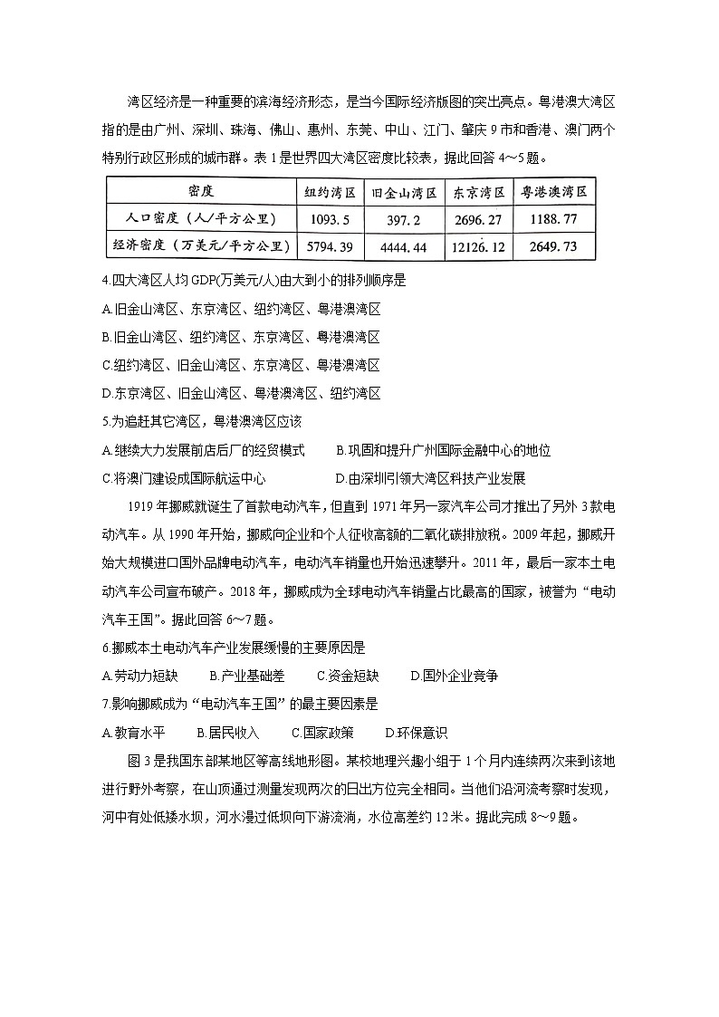
湾区经济是一种重要的滨海经济形态,是当今国际经济版图的突出亮点。粤港澳大湾区指的是由广州、深圳、珠海、佛山、惠州、东莞、中山、江门、肇庆9市和香港、澳门两个特别行政区形成的城市群。表1是世界四大湾区密度比较表,据此回答4~5题。
4.四大湾区人均GDP(万美元/人)由大到小的排列顺序是
A.旧金山湾区、东京湾区、纽约湾区、粤港澳湾区
B.旧金山湾区、纽约湾区、东京湾区、粵港澳湾区
C.纽约湾区、旧金山湾区、东京湾区、粤港澳湾区
D.东京湾区、旧金山湾区、粤港澳湾区、纽约湾区
5.为追赶其它湾区,粤港澳湾区应该
A.继续大力发展前店后厂的经贸模式 B.巩固和提升广州国际金融中心的地位
C.将澳门建设成国际航运中心 D.由深圳引领大湾区科技产业发展
1919年挪威就诞生了首款电动汽车,但直到1971年另一家汽车公司才推出了另外3款电动汽车。从1990年开始,挪威向企业和个人征收高额的二氧化碳排放税。2009年起,挪威开始大规模进口国外品牌电动汽车,电动汽车销量也开始迅速攀升。2011年,最后一家本土电动汽车公司宣布破产。2018年,挪威成为全球电动汽车销量占比最高的国家,被誉为“电动汽车王国”。据此回答6~7题。
6.挪威本土电动汽车产业发展缓慢的主要原因是
A.劳动力短缺 B.产业基础差 C.资金短缺 D.国外企业竞争
7.影响挪威成为“电动汽车王国”的最主要因素是
A.教育水平 B.居民收入 C.国家政策 D.环保意识
图3是我国东部某地区等高线地形图。某校地理兴趣小组于1个月内连续两次来到该地进行野外考察,在山顶通过测量发现两次的日出方位完全相同。当他们沿河流考察时发现,河中有处低矮水坝,河水漫过低坝向下游流淌,水位高差约12米。据此完成8~9题。
8.地理兴趣小组成员第二次考察的时间最可能是
A.1月8日 B.5月1日 C.8月7日 D.11月5日
9.下列关于地理兴趣小组成员沿途记录的信息或得出的结论,可信的是
A.a处河岸发现大片沙滩
B.在河流源头处能看到李家庄
C.水坝的主要作用是抬高水位,便于灌溉
D.山峰与桥梁附近河岸的相对高度可能是410米
怒山位于横断山脉南段,是怒江与澜沧江分水岭,亚热带常绿阔叶林分布面积大。受印度洋暖湿气流的影响,山地自然带垂直带谱显著。在年均温约3~9C,最冷月均温约0C的地方分布由云杉和冷杉组成的山地针叶林带,林内阴暗潮湿。怒山雪线附近年均温约-5C,雪线高度约4800米左右。图4是怒山山脉东坡垂直自然带分布图。据此回答10~11题。
10.山地针阔叶混交林带最可能分布在
A.① B.② C.③ D.④
11.怒山山地暗针叶林带内
A.云雾天气少见 B.群落结构复杂 C.物理风化作用强 D.土层深厚
第II卷
二、非选择题:共160分。第36~42题为必考题,每个试题考生都必须做答。第43~47题为选考题,考生根据要求做答。
(一)必考题:共135分
36.(24分)阅读图文材料,完成下列要求。
我国西北、东北、华北及滨海地区的17个省、市、自治区均分布有盐碱地,总面积约为15亿亩。海水稻是耐盐碱性水稻并能够在海水中生长的水稻,被誉为“绿色食品”。
铁力市(位置见图8)位于黑龙江省松嫩平原与小兴安岭的过渡地带,是世界三大苏打盐碱地之一,寒地海水稻育种制种优势明显。2019年9月18日上午,袁隆平“海水稻”团队在铁力市国家现代农业产业园设立国内首个“海水稻”寒地育种工作站。在铁力市科协的倡导下,由青岛海水稻研究发展中心、青岛袁策种业等公司牵头成立东北寒地优质稻米产业联盟,构建从种子研发、种子繁育到农机、农技服务到优质稻米加工销售,将打造现代农业产业的铁力模式。
(1)说明海水稻是“绿色食品”的原因。(6分)
(2)分析铁力市寒地海水稻育种制种优势明显的原因。(6分)
(3)指出铁力模式的优越性。(6分)
(4)简述我国大力开展海水稻研究的地理背景。(6分)
37.(22分)阅读图文材料,完成下列要求。
约塞米蒂山谷(位置见图9),位于科迪勒拉山系西缘山地西麓,其长约11.2千米,宽约0.8~1.8千米。早期,约塞米蒂山谷是低缓的山丘,河流蜿蜒流过。数百万年前,该地逐渐形成了高差达1500~3000米的山脉,河流切割作用强烈。到了第四纪冰期时冰川覆盖整个山谷,直到1万年前,冰川才完全融化,冰碛物阻塞山谷形成了约塞米蒂湖,湖水中的沉淀物通过自然过程填湖,直到最终形成了约塞米蒂谷底。约塞米蒂山谷春、秋季盛行东风或东北风,除冬季外相当干燥,但谷底有大面积的森林,山谷内植物种类繁多,这里曾是古代印第安人的乐园。
(1)推测约塞米蒂山谷形成过程中山谷形态的变化。(8分)
(2)分析除冬季以外约塞米蒂山谷干燥的原因。(8分)
(3)说明约塞米蒂山谷成为古印第安人乐园的原因。(6分)
(二)选考题:共25分。请考生从2道地理题、3道历史题中每科任选一题作答。如果多做,则每科按所做的第一题计分。
43.(10分)[地理——选修3:旅游地理]
乡村旅游是以旅游度假为宗旨,以村庄野外为空间,以人文无干扰、生态无破坏、以游居和野行为特色的村野旅游形式。2015年5月19日是第五个中国旅游日,国务院副总理汪洋在湖北恩施集中连片贫困地区调研旅游扶贫工作。他强调,乡村旅游是基层和群众的创造,旅游扶贫是贫困地区扶贫攻坚的有效方式,是贫困群众脱贫致富的重要渠道。
(1)根据乡村旅游资源特色,试具体设计两个主题旅游项目。(4分)
(2)在扶贫开发中,阐述发展乡村旅游的意义。(6分)
44.(10分)[地理——选修6:环境保护]
生态塘是通过在塘中种植水生作物,进行水产和水禽养殖,形成的人工生态系统。生态塘是一种近自然人工湿地生态工程技术,通常位于入湖河流下游、湖泊周边,可通过植物吸收、自然和微生物降解等作用来净化水质。云贵高原地区蒸发量大,夏季多降雨,其他季节雨水较少,形成明显的丰水期和枯水期,当地人们通过建设生态塘来改善环境。
解释该地区生态塘在丰水期和枯水期如何改善环境。

