还剩45页未读,
继续阅读
福建省厦门市双十中学2020届高三上学期期中考试生物试题
展开
2020 届厦门双十中学高三(上)期中统一考试
生 物 试 题
第Ⅰ卷选择题
1.关于艾滋病病毒(HIV),下列叙述正确的是( )
A. HIV是一种单细胞生物,在分类上属于原核生物
B. 由于HIV体内只有一种细胞器,所以其营寄生生活
C. 获取大量HIV的方法是将其接种在营养物质齐全的培养基上培养
D. HIV不参与构成种群、群落、生态系统、生物圈这些生命系统的结构层次
【答案】D
【解析】
【详解】A、HIV是一种病毒,没有细胞结构,A错误;
B、HIV体内没有细胞结构,没有细胞器,所以其营寄生生活,B错误;
C、HIV是高度寄生的生物,只能寄生在活细胞内,不能在培养基上培养,C错误;
D、病毒没有细胞结构,不属于生命系统的结构层次,D正确。
故选D。
2.元素和化合物是细胞的物质基础,下列叙述错误的是
A. 细胞中的微量元素如Fe、Mn、Cu、Zn等含量虽然很少,但不可缺少
B. ATP和质粒中含有的元素都是C、H、0、N、P
C. 具有生物催化作用的酶是由氨基酸或核糖核苷酸组成的
D. 染色体、核糖体中含有的五碳糖都是脱氧核糖
【答案】D
【解析】
微量元素是细胞中含量在万分之一以下的元素,包括Fe、Mn、Cu、Zn等,含量虽然很少,但不可缺少,A正确;ATP含有的元素是C、H、0、N、P,质粒是小型环状DNA,含有的元素是C、H、0、N、P,B正确; 具有生物催化作用的酶的化学本质是蛋白质或RNA,故其是由氨基酸或核糖核苷酸组成的,C正确;染色体中含有的核酸是DNA,其中的五碳糖是脱氧核糖,核糖体中含有的核酸是RNA,其中的五碳糖是核糖,D错误。
考点:细胞中的元素和化合物
点睛:熟记各种化合物的结构特点及元素组成是解决这一类型题目的关键。
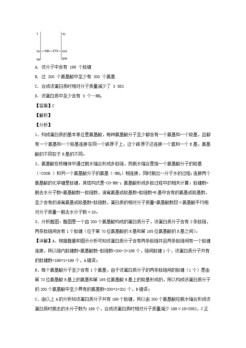
3.如图表示一个由 200 个氨基酸构成的蛋白质分子。下列叙述正 确的是
A. 该分子中含有 198 个肽键
B. 这 200 个氨基酸中至少有 200 个氨基
C. 合成该蛋白质时相对分子质量减少了 3 582
D. 该蛋白质中至少含有 3 个—NH2
【答案】C
【解析】
【分析】
1、构成蛋白质的基本单位是氨基酸,每种氨基酸分子至少都含有一个氨基和一个羧基,且都有一个氨基和一个羧基连接在同一个碳原子上,这个碳原子还连接一个氢和一个R基,氨基酸的不同在于R基的不同。
2、氨基酸在核糖体中通过脱水缩合形成多肽链,而脱水缩合是指一个氨基酸分子的羧基(-COOH )和另一个氨基酸分子的氨基(-NH2)相连接,同时脱出一分子水的过程;连接两个氨基酸的化学键是肽键,其结构式是-CO-NH-;氨基酸形成多肽过程中的相关计算:肽键数=脱去水分子数=氨基酸数一肽链数,游离氨基或羧基数=肽链数+R基中含有的氨基或羧基数,至少含有的游离氨基或羧基数=肽链数,蛋白质的相对分子质量=氨基酸数目×氨基酸平均相对分子质量一脱去水分子数×18。
3、分析题图:题图是一个由200个氨基酸构成的蛋白质分子,该蛋白质分子含有2条肽链,两条肽链间含有1个肽键(位于第70位氨基酸的R基和第165位氨基酸的R基之间)。
【详解】A、根据题意和图示分析可知该蛋白质分子含有两条肽链并且两条肽链间有一个肽键连接,所以链内肽键数=氨基酸数-肽链数=200-2=198个,链间肽键1个,该蛋白质分子共有的肽键数=198+1=199个,A错误;
B、每个氨基酸分子至少含有1个氨基,由于该蛋白质分子的两条肽链间的肽键(1个)是由第70位氨基酸R基上的氨基和第165位氨基酸R基上的羧基形成的,所以构成该蛋白质分子的200个氨基酸中至少具有的氨基数=200+1=201个,B错误;
C、由以上A的分析知该蛋白质分子共有199个肽键,所以由200个氨基酸经脱水缩合形成该蛋白质时脱去的水分子数为199个,合成该蛋白质时相对分子质量减少199×18=3582,C正确;
D、由于一条肽链中至少有一个游离的氨基和一个游离的羧基,而该蛋白质具有两条肽链,所以该蛋白质至少含有的-NH2数=肽链数=2个,D错误。
故选C。
【点睛】本题结合某蛋白质分子的结构图,考查蛋白质的合成--氨基酸脱水缩合的知识,考生识记氨基酸的结构通式、明确氨基酸脱水缩合的过程和实质、掌握氨基酸脱水缩合过程中的相关计算是解题的关键。
4.生物膜上不同类型的蛋白质行使不同的功能。下表中依据膜蛋白功能,对其类型判断错误的是
选项
膜蛋白的位置、功能
膜蛋白的类型
A.
位于突触后膜,识别并结合神经递质
受体
B.
位于靶细胞膜,识别并结合激素
载体
C.
位于类囊体膜,催化ATP合成
酶
D.
位于癌细胞膜,引起特异性免疫
抗原
A. A B. B C. C D. D
【答案】B
【解析】
【分析】本题的知识点是膜蛋白的种类及功能。膜蛋白根据功能不同,可分为四类:载体蛋白、受体蛋白、糖蛋白、酶。
【详解】突触后膜上有与神经递质结合的特异性受体,受体可以特异性的结合相应的神经递质,使下一个神经元兴奋或抑制,A正确;靶细胞上含有能和相应激素特异性结合的受体,当激素与受体结合后,引起细胞代谢发生变化B错误;光合作用的光反应过程中,会发生光能转变为ATP中活跃的化学能,即需要ATP的合成,因此类囊体薄膜上含有ATP合成酶,C正确;细胞癌变后,细胞膜上会产生相应的癌胚抗原,引起机体的特异性免疫反应,进而清除癌变的细胞,D正确。
【点睛】解答本题的关键是分清各种蛋白的功能。载体蛋白具有运输物质的作用;受体蛋白与相应的神经递质与激素结合,使细胞的代谢发生变化;糖蛋白具有识别作用;酶具有催化作用。
5.细胞分泌蛋白形成过程中的囊泡可以将“货物”准确运输到目的地并被靶膜识别。下图表示囊泡膜与靶膜的识别原理及融合过程,其中 GTP 具有与 ATP 相似的生理功能,V-SNARE(V)和 T-SNARE(T)分别是囊泡膜和靶膜上的蛋白质。下列叙述不正确的是
A. 囊泡膜与靶膜的融合体现了生物膜的流动性
B. 高尔基体膜可以形成囊泡,细胞膜则不可以
C. V 与 T 的特异性结合,保证了囊泡对“货物”的准确运输
D. 囊泡对“货物”的准确运输需要消耗细胞代谢产生的能量
【答案】B
【解析】
【分析】
分析题图:图示是囊泡膜与靶膜融合过程示意图,囊泡上有一个特殊的V-SNARE蛋白,它与靶膜上的T-SNARE蛋白结合形成稳定的结构后,囊泡和靶膜才能融合,从而将物质准确地运送到相应的位点。
【详解】A、囊泡膜与靶膜的融合依赖于生物膜的流动性,A正确;
B、当细胞进行内吞时,细胞膜也能成为囊泡膜,B错误;
C、由图可知,囊泡上有一个特殊的V-SNARE蛋白,它与靶膜上的T-SNARE蛋白结合形成稳定的结构后,囊泡和靶膜才能融合,从而将物质准确地运送到相应的位点,这样的膜融合过程具有特异性,保证了囊泡对货物的准确运输,C正确;
D、膜融合过程需要GTP提供能量。D正确。
故选B。
【点睛】本题结合囊泡膜与靶膜融合过程示意图,考查生物膜系统、细胞器之间的协调配合等知识,要求考生识记生物膜系统的概念;掌握分泌蛋白的合成与分泌过程,能结合图中信息准确答题。
6.取细胞生理状态一致的紫色洋葱外表皮,制成甲、乙、丙三组临时装片,置于显微镜下观察,移动装片,使视野全为紫色,然后分别用质量浓度为0.2g/mL、0.3g/mL、0.5g/mL的蔗糖溶液处理,一段时间后都用清水再处理.实验过程中视野里紫色部分的面积占整个视野面积的比例变化如图所示,则下列说法错误的是
A. a曲线说明细胞既可以发生质壁分离,又可以发生质壁分离复原
B. c曲线表明细胞可能由于过度失水而死亡
C. 实验结果说明洋葱外表皮细胞的细胞液浓度小于0.2g/mL
D. a、b、c三曲线分别代表乙组.甲组和丙组
【答案】D
【解析】
分析题图:洋葱表皮细胞放在0.2g/mL 的蔗糖溶液中,会失水,原生质体体积变小,一段时间后用清水再处理,洋葱表皮细胞又会吸水发生质壁分离复原,如a曲线;洋葱表皮细胞放在0.3g/mL的蔗糖溶液中,会失水,原生质体体积变小,一段时间后用清水再处理,洋葱表皮细胞又会吸水发生质壁分离的复原,如b曲线;洋葱表皮细胞放在0.5g/mL的蔗糖溶液,因为外界溶液浓度过大,细胞一次性失水过多而死亡,一段时间后用清水处理,洋葱表皮细胞不能复原,如c曲线。
结合前面的分析可知,a曲线说明细胞既可以发生质壁分离,又可以发生质壁分离复原,A正确;c曲线表明细胞可能因为过度失水而死亡,B正确;洋葱表皮细胞放在0.2g/mL的蔗糖溶液中,会失水,说明洋葱外表皮细胞的细胞液浓度小于0.2g/mL,C正确;a、b、c三曲线分别代表甲组、乙组和丙组,D错误。
7.图是某课外活动小组探究酶活性影响因素时绘制的实验结果图(实验中用盐酸创设酸性条件,盐酸能催化淀粉水解)。下列有关叙述正确的是
A. 实验的自变量是1 h后淀粉剩余量,因变量是pH
B. pH为1时有淀粉水解,则过酸条件下酶没有失活
C. pH为3时酶的活性小于pH为9时酶的活性
D. 与盐酸相比,淀粉酶降低反应活化能的作用要弱
【答案】C
【解析】
【详解】据图分析,横坐标为不同的pH,纵坐标为淀粉剩余量,所以实验的自变量是pH,因变量是1h后淀粉剩余量,A错误;
根据题干信息已知盐酸能催化淀粉水解,所以pH为1时有淀粉水解,应该是盐酸的作用,并不能说明酶没有失活,B错误;
据图示可知pH为3和pH为9条件下淀粉剩余量相等,而因为淀粉在酸性条件下易分解,因此pH为3条件下的酶活性小于pH为9条件下的酶活性,C正确;
比较pH为1和pH为7的实验结果可知,pH为7的条件下淀粉的剩余量小于pH为1条件下淀粉的剩余量。故说明与盐酸相比,淀粉酶降低反应活化能的作用更显著,D错误。
因此,本题答案选C。
8. 向正在进行有氧呼吸的细胞悬液中分别加入a、b、c、d四种抑制剂,下列说法正确的是( )
A. 若a能抑制[H]氧化成水,则使O2的消耗减少
B. 若b能抑制葡萄糖分解,则使丙酮酸增加
C. 若c能抑制ATP的形成,则使ADP的消耗增加
D. 若d能抑制丙酮酸分解,则使葡萄糖的消耗增加
【答案】A
【解析】
【分析】
【详解】
氧气与[H]结合生成水,水的生成需要消耗氧气,若a能抑制[H]氧化成水,水的生成量减少,消耗的氧气量减少,A正确;丙酮酸是葡萄糖酵解的产物,若b能抑制葡萄糖分解,葡萄糖酵解的产物丙酮酸的量减少,B错误;ADP与磷酸反应生成ATP,ATP的形成需要消耗ADP,若c能抑制ATP的形成,ATP的生成量减少,消耗的ADP减少,C错误;若d抑制丙酮酸分解,造成丙酮酸积累增加,葡萄糖酵解成丙酮酸的反应受抑制,葡萄糖的消耗量减少,D错误。故选A。
9. 甲、乙、丙、丁四位同学,利用新鲜绿色菠菜叶为实验材料,用层析法进行叶绿体中色素的提取和分离实验时,由于操作不同,得到了以下四种不同的层析结果。下列分析错误的是
A. 甲可能误用蒸馏水作提取液和层析液
B. 乙可能是因为研磨时加入无水乙醇过多
C. 丙可能是正确操作得到的理想结果
D. 丁可能是因为研磨时未加入CaCO3
【答案】C
【解析】
叶绿体中的色素属于有机物,易溶于酒精等有机溶剂,难溶于水,所以不能用水作提取液和层析液,A正确;乙中每种色素都有,但含量很少,可能是无水乙醇过多,色素浓度太低导致的,B正确;丙中每种色素都有,但是胡萝卜素和叶黄素含量较多,叶绿素a和叶绿素b含量较少,正常叶绿体中色素含量从高到低依次是叶绿素a、叶绿素b、叶黄素和胡萝卜素,C错误;丁中叶绿素a和叶绿素b含量很少,可能是研磨时未加入CaCO3破坏了叶绿素类物质,因为与类胡萝卜素相比,叶绿素类更易受到破坏,D正确。
【考点定位】叶绿素的提取和分离实验
10.下图为绿色植物部分物质和能量转换过程的示意图,下列叙述正确的是
A. 过程①发生在叶绿体中,过程③发生在线粒体中
B. 过程①产生NADH,过程③消耗NADPH
C. 若叶肉细胞中过程②速率大于过程③,则植物干重增加
D. 过程③中ATP的合成与放能反应相联系,过程④与吸能反应相联系
【答案】D
【解析】
过程①为光合作用的光反应,发生在叶绿体中,过程③是有氧呼吸或无氧呼吸过程,不一定发生在线粒体中,A错误;过程①产生NADPH,过程③消耗NADH,B错误;若叶肉细胞中过程②速率大于过程③,则植物干重不一定增加,因为还有其他部分不能进行光合作用的细胞还要通过呼吸消耗有机物,C错误;过程③中ATP的合成需要能量,与放能反应相联系;过程④是ATP的水解,释放能量,与吸能反应相联系,D正确。
【点睛】本题主要考查光合作用和呼吸作用的过程,意在考查学生对相关知识的理解,把握知识间内在联系的能力。
11.下列关于正常人的体细胞中基因的叙述错误的是
A. 都含有抑癌基因和原癌基因 B. 都表达过抑癌基因和原癌基因
C. 都含有唾液淀粉酶基因 D. 都表达过唾液淀粉酶基因
【答案】D
【解析】
[分析]:1.人体正常细胞的染色体上本来就存在原癌基因和抑癌基因,原癌基因负责细胞增殖周期,调控细胞生长和分裂,而抑癌基因主要阻止细胞的不正常增殖。环境中的致癌因子会损伤细胞中的DNA分子,使原癌基因和抑癌基因发生突变,导致正常细胞的生长和分裂失控而变成癌细胞。
2.体细胞是由受精卵有丝分裂而来,细胞中的基因是相同的,只是在不同细胞中基因选择性表达。
[详解]:人体正常体细胞中都含有原癌基因和抑癌基因,A正确;原癌基因负责细胞增殖周期,调控细胞生长和分裂,而抑癌基因主要阻止细胞的不正常增殖,故体细胞在增殖、分化过程中,原癌基因和抑癌基因都表达过,B正确;体细胞是由受精卵有丝分裂而来,细胞中的基因是相同的,故正常体细胞中都含有唾液淀粉酶基因,C正确;由于基因的选择性表达,唾液淀粉酶基因只在唾液腺细胞中表达,D错误;
答案选D。
[点睛]:本题知识易错点是:1.正确理解原癌基因和抑癌基因与细胞癌变的关系;2.理解细胞增殖与细胞分化的实质及特点:体细胞增殖方式主要是有丝分裂,染色体经复制后平均分配到子细胞中,故体细胞中的基因是相同的;细胞分化的实质是基因的选择性表达,不同细胞中表达的基因不一定相同。
12.如图是某生物体细胞有丝分裂的不同分裂时期的图像,对图像的描述正确的是( )
A. 该生物可能是低等植物
B. 甲、乙、丙三细胞内染色体、染色单体与DNA分子数比例都为1∶2∶2
C 甲细胞进行中心体复制,发出星射线,形成了纺锤体
D. 甲、乙、丙三细胞分别处于有丝分裂的前期、后期和中期
【答案】D
【解析】
【分析】
上述细胞分裂图均为球形,且无细胞壁,因此,不可能是低等植物细胞,可能为动物细胞分裂图像,甲细胞处于有丝分裂前期,乙细胞处于后期,丙细胞处于中期。
【详解】由于该生物体细胞不含细胞壁,因此,该生物不可能是低等植物,故A错误;甲、丙两细胞中,若论细胞核中均含有4条染色体,每条染色体含两条姐妹染色单体,含两个DNA,故染色体:染色单体:DNA分子数比例为1:2:2,乙细胞核中染色体:染色单体:DNA分子数比例为1:0:1,因细胞质中的线粒体中含少量DNA,若论细胞内上述比例均无法确定,故B错误;甲细胞位于前期,中心体在间期已复制完成,故C错误;甲细胞染色体散乱分布为前期,乙细胞染色体着丝点分裂为后期,丙细胞着丝点整齐地排列在赤道板中央为中期,故D正确,综上所述,选D项。
【点睛】二倍体生物细胞分裂图像判断,一看染色体数目,若为奇数,则为减数分裂,若为偶数则可能是有丝分裂,也可能是减数分裂;二看有无同源染色体,若无同源染色体,则为减数第二次分裂,若有同源染色体,则可能为减数第一次分裂或有丝分裂;三看同源染色体行为,若有联会、分离、四分体等行为,则为减数第一次分裂,若无上述行为,则为有丝分裂。
13.某二倍体高等动物(2n=6)雄性个体的基因型为AaBb,其体内某细胞处于细胞分裂某时期的示意图如下。下列叙述正确的是
A. 形成该细胞过程中发生了基因突变和染色体畸变
B. 该细胞含有3个四分体,6条染色体,12个DNA分子
C. 该细胞每条染色体的着丝粒都连着两极发出的纺锤丝
D. 该细胞分裂形成的配子的基因型为aBX、aBXA、AbY、bY
【答案】D
【解析】
【详解】A、据图分析,图中含有3对同源染色体,其中一条染色体含有A基因的片段移到了非同源染色体上(X染色体),属于染色体畸变,没有发生基因突变,A错误;
B、此时细胞处于减数第一次分裂后期,而四分体出现于减数第一次分裂前期,B错误;
C、该细胞为动物细胞,每条染色体上的着丝粒都连着中心体发出的星射线,C错误;
D、据图分析可知,该细胞分裂形成的配子的基因型为aBX、aBXA、AbY、bY,D正确。
故选D。
14.ACC合成酶是植物体内乙烯合成的限速酶,下表是科学家以番茄ACC合成酶基因为探针,研究番茄果实不同成熟阶段及不同组织中该基因的表达情况。下列分析正确的是
果实成熟的不同阶段
叶片
雌蕊
雄蕊
根
绿果
变红
桃红
橙红
亮红
红透
-
+
++
++++
++++
+++
-
-
+
-
注:-表示该基因不表达,+表示该基因表达,+的数目越多表示表达水平越高。
A. 该基因的表达水平在不同的组织和果实成熟的不同阶段无差异
B. 橙红和亮红的果实细胞中该基因转录产物可能相对较多
C. 绿果、雌蕊、叶片和根中无该基因及其转录产物,体现了细胞的基因选择性表达
D. 果实中该基因表达水平高于叶片,说明前者的分化程度高于后者
【答案】B
【解析】
据表可知,果实成熟的不同阶段和不同组织中,该基因表达情况不同,A项错误;橙红和亮红的果实细胞中该基因表达水平高,转录产物可能相对较多,B项正确;绿果、雌蕊、叶片和根中含有相同的核基因,C项错误;果实和叶片细胞均属于高度分化的细胞,该基因表达水平高低不能说明分化程度的高低,D项错误。
【考点定位】本题考查植物激素的作用、细胞的全能性和基因的选择性表达。
【名师点睛】解答本题的关键是明确细胞的全能性和基因选择性表达的含义。同一个体的所有细胞来自同一个受精卵的有丝分裂,含有相同的遗传信息,具有发育的全能性。在不同的组织细胞或同一组织不同的发育时期,基因选择性表达。
15.二倍体水稻的粳性与糯性是一对相对性状,已知粳性花粉遇碘呈蓝紫色,糯性花粉遇碘呈红褐色。高茎粳稻与矮茎糯稻杂交,F1均为高茎粳稻。若用F1验证基因的分离定律,下列方法错误的是( )
A. 将F1的花粉粒用碘液处理,统计蓝紫色与红褐色花粉粒的比例
B. 让F1与矮茎糯稻杂交,统计后代高茎与矮茎植株的比例
C. 让F1自交,统计自交后代中高茎与矮茎植株的比例
D. 让F1自交,统计自交后代中蓝紫色植株与红褐色植株的比例
【答案】D
【解析】
【分析】
由高茎粳稻与矮茎糯稻杂交,F1均为高茎粳稻可推出:高茎、粳稻为显性,且F1应该是一个双杂合子,据此解答。
【详解】根据题意,F1中控制高茎和粳稻两对性状的基因型均为杂合,故可用碘液处理F1的花粉粒,并统计蓝紫色与红褐色花粉粒的比例,A正确;也可用测交方法,即F1与矮茎糯稻杂交,统计后代高茎与矮茎植株的比例,B正确;也可用自交方法,即F1自交,统计自交后代中高茎与矮茎植株的比例,C正确;蓝紫、红褐色是花粉遇碘时呈现的颜色,在植株上不表现,D错误;故选D。
【点睛】本题考查基因的分离定律,意在考查考生能理解所学知识的要点,把握知识间的内在联系。
16.在普通的棉花中导入能控制合成毒素蛋白的 B、D 基因。已知棉花短纤维由基因 A 控制, 现有一基因型为 AaBD 的短纤维抗虫棉植株(减数分裂时不发生交叉互换和基因突变,也不 考虑致死现象)自交,子代表现型及比例为短纤维抗虫:短纤维不抗虫:长纤维抗虫=2:1:1,则导入的 B、D 基因位于
A. 均在 1 号染色体上
B. 均在 2 号染色体上
C. 均在 3 号染色体上
D. B 基因在 2 号染色体上,D 基因在 1 号染色体上
【答案】B
【解析】
【分析】
分析图中有2对同源染色体,1、2上有一对等位基因A、a,可以根据后代的性状分离比确定B、D在染色体上的位置。
【详解】基因型是AaBD个体自交,自交后代短纤维抗虫植株(基因型是AaBD):短纤维不抗虫植株(基因型是AA):长纤维抗虫植株(基因型是aaBBDD)=2:1:1,说明AaBD个体产生的配子的基因型为A、aBD,则aBD连锁,即BD都在2号染色体上。
故选B。
【点睛】本题结合图解考查基因自由组合定律的实质及应用,要求考生掌握基因自由组合定律的实质,能根据图中基因组成判断子代的情况,或根据子代情况推断亲代的基因型。
17.某同学重复噬菌体侵染细菌的实验,由于对其中一组噬菌体进行同位素标记时有误(其他操作正确),导致两组实验结果如下:
组别
同位素分布情况
一
沉淀物中放射性很高,上清液中放射性很低
二
沉淀物和上清液中放射性均较高
以上两组实验对噬菌体进行标记的元素分别是
A. 32P、35S B. 35S、32P C. 32P、14C D. 32P、32P
【答案】C
【解析】
标记32P,则亲代噬菌体只标记了DNA,因此沉淀物中放射性很高,当部分噬菌体未侵入细菌,则上清液中会存在少量放射性。标记4C,则亲代噬菌体标记了DNA和蛋白质,沉淀物和上清液中放射性均较高,C正确。
18.某女娄菜种群中,宽叶和窄叶性状是受X染色体上的一对等位基因(B、b)控制的,但窄叶性状仅存在于雄株中,现有三个杂交实验如下,相关说法不正确的是
杂交组合
父本
母本
F1表现型及比例
1
宽叶
宽叶
宽叶雌株︰宽叶雄株︰窄叶雄株=2︰1︰1
2
窄叶
宽叶
宽叶雄株︰窄叶雄株=1︰1
3
窄叶
宽叶
全为宽叶雄株
A. 基因B和b所含的碱基对数目可能不同
B. 无窄叶雌株的原因是XbXb导致个体致死
C. 将组合1的F1自由交配,F2中窄叶占1/6
D. 正常情况下,该种群B基因频率会升高
【答案】B
【解析】
【详解】A.基因B和b是等位基因,是由基因突变产生的,等位基因所含的碱基对数目可能不同,A正确;
B.无窄叶雌株的原因可能是Xb花粉不育,B错误;
C.根据组合1子代的表现型宽叶雄株︰窄叶雄株=1:1,可知亲本雄性宽叶基因型为XBY,雌性宽叶基因型为XBXb,F1宽叶雌株的基因型为1/2XBXB、1/2XBXb,产生的雌配子3/4XB、1/4Xb,F1产生的雄配子1/4XB、1/4Xb、1/2Y,其中Xb花粉不育,故可育的雄配子为1/3XB、2/3Y,F1自由交配,F2中窄叶XbY=1/4×2/3=1/6,C正确;
D.由于Xb花粉不育,故正常情况下,该种群B基因频率会升高,D正确;
答案选B。
19.下列关于基因重组的叙述,正确的是
A. 杂交后代出现 3∶1 的分离比,不可能是基因重组导致的
B. 联会时的交叉互换实现了同源染色体上等位基因的重新组合
C. “肺炎双球菌转化实验”中 R 型菌转变为 S 型菌的原理是基因重组
D. 雌雄配子结合形成受精卵时,能发生基因重组
【答案】C
【解析】
【分析】
基因重组
1、概念:在生物体进行有性生殖的过程中,控制不同性状的非等位基因重新组合。
2、类型:
(1)自由组合型:减数第一次分裂后期,随着非同源染色体自由组合,非同源染色体上的非等位基因也自由组合。
(2)交叉互换型:减数第一次分裂前期(四分体),基因随着同源染色体的非等位基因的交叉互换而发生重组。
3、意义:(1)形成生物多样性的重要原因之一。(2)是生物变异的来源之一,对生物的进化也具有重要的意义。
【详解】A、如果一对相对性状是由非同源染色体上的两对基因共同控制,则杂交后代出现3:1的分离比,可能是基因重组导致的,A错误;
B、联会时的交叉互换实现了同源染色体上非等位基因的重新组合,B错误;
C、S型菌的DNA能进入R型菌,并与R型菌的DNA重新组合,进而将R型菌转化为S型菌,因此无毒的R型菌转化为有毒的S型菌属于基因重组,C正确;
D、基因重组发生在减数分裂过程中,而不是发生在受精作用过程中,D错误。
故选C。
【点睛】本题考查基因重组的相关知识,要求考生识记基因重组的概念、类型及意义,明确基因重组只发生在减数分裂过程中,再结合所学的知识准确判断各选项。
20.红绿色盲是一种常见的伴X染色体隐性遗传病。假设在一个数量较大的群体中,男女比例相等,XB的基因频率为80%,Xb的基因频率为20%,下列说法正确的是
A. 该群体男性中的Xb的基因频率高于20%
B. —对表现正常的夫妇,不可能生出患色盲的孩子
C. 在这一人群中,XbXb、XbY的基因型频率依次为2%、10%
D. 如果不采取遗传咨询、基因诊断等措施,该群体中色盲的发病率会越来越高
【答案】C
【解析】
【详解】A、某个基因占全部等位基因的比率,叫做基因频率,基因频率与性别无关,因此该群体男性中的Xb的基因频率等于20%,A错误;
B、—对表现正常的夫妇,女性可能是携带者,仍然可以生出患色盲的孩子,B错误;
C、按照遗传平衡定律计算,女性中XbXb的基因型频率为Xb的基因频率的平方,即20%×20%=4%,但雌雄性比例为1:1,故人群中XbXb的频率为4%×1/2=2%。由于男性只有一条X性染色体,男性中XbY的基因型频率为20%,但雌雄性比例为1:1,故人群中XbY的频率为20%×1/2=10%;C正确;
D、采取遗传咨询、基因诊断等措施可以降低色盲的发病率,但是如果不采取遗传咨询、基因诊断等措施,该群体中色盲的发病率不会越来越高,D错误。
故选C。
21.如图表示蒙古冰草和沙生冰草两个物种形成的机制。下列相关叙述正确的是
A. 种群 1 内部个体间形态和大小方面的差异体现的是物种多样性
B. 蒙古冰草和沙生冰草为两个物种的标志是二者之间存在生殖隔离
C. a 是地理隔离,自然选择的直接对象是种群中不同的等位基因
D. 蒙古冰草和沙生冰草一直利用相同的生物和非生物资源
【答案】B
【解析】
【分析】
1、生物多样性包括遗传多样性、物种多样性和生态系统的多样性。
2、遗传多样性是指物种内基因和基因型的多样性。遗传多样性的实质是可遗传变异。
3、隔离是在自然条件下不同种群间的个体不能进行基因交流的现象,分为地理隔离和生殖隔离,隔离是物种形成的必要条件,生殖隔离是新物种形成的标志
4、据图分析,a表示地理隔离。
【详解】A、一个种群中不同个体表现型的差异体现了生物多样性层次中的基因多样性,A错误;
B、蒙古冰草和沙生冰草为两个物种的标志是二者之间产生了生殖隔离,B正确;
C、a是地理隔离,自然选择的直接对象是生物的表现型,C错误;
D、蒙古冰草和沙生冰草生活的区域环境不同,所以利用的生物和非生物资源可能不同,D错误。
故选B。
【点睛】本题主要考查学生对生物多样性以及隔离知识的理解和掌握情况,分析题图和对所给信息的分析和理解可准确作答。
22.如图表示某细胞中遗传信息的传递,据图分析下列相关叙述正确的是
A. DNA 双链在细胞核中合成,多肽链在细胞质 中合成
B. 图中酶 a 代表 DNA 聚合酶,酶 b 代表 RNA聚合酶
C. 转录形成 mRNA 时,游离的核糖核苷酸有序 地与 DNA 链上的碱基相撞
D. 结构 c 与 mRNA 的结合部位会形成 2 个 tRNA 的结合位点
【答案】D
【解析】
【分析】
分析题图:图示表示原核生物内DNA复制、转录和翻译过程,图中酶a为解旋酶,酶b是RNA聚合酶,结构c表示核糖体。
【详解】A、图中转录与翻译同时进行,可知是原核生物的基因表达过程,原核细胞没有细胞核,DNA复制及多肽链的合成的场所均是细胞质,A错误;
B、图中酶a代表解旋酶,酶b代表RNA聚合酶,B错误;
C、RNA聚合酶在转录时催化DNA解旋和游离的核糖核苷酸合成RNA,但核糖核苷酸随机地与DNA链上的碱基相撞,C错误;
D、核糖体与mRNA的结合部位会形成6个碱基的位置,2个tRNA的结合位点,D正确。
故选D。
【点睛】本题考查遗传信息的复制、转录和翻译过程,要求考生熟记遗传信息表达的概念、场所、条件及产物,难度不大。
23. 下面关于DNA分子结构的叙述中错误的是
A. 每个双链DNA分子通常都会含有四种脱氧核苷酸
B. 每个核糖上均连接着一个磷酸和一个碱基
C. 每个DNA分子的碱基数=磷酸数=脱氧核糖数
D. 双链DNA分子中的一段若含有40个胞嘧啶,就一定会同时含有40个鸟嘌呤
【答案】B
【解析】
【详解】DNA分子的基本组成单位是脱氧核糖核苷酸,每个DNA分子中子通常都会含有四种脱氧核苷酸,A正确;DNA分子中大多数的脱氧核糖连接两个磷酸,B错误;1分子脱氧核糖核苷酸由1分子碱基、1分子磷酸和1分子脱氧核糖组成,因此DNA中碱基数=磷酸数=脱氧核糖数,C正确;双链DNA分子中胞嘧啶与鸟嘌呤进行碱基互补配对,二者数量相同,因此如果双链DNA分子中的一段若含有40个胞嘧啶,就一定会同时含有40个鸟嘌呤,D正确.
24.玉米植株(2N=20)的紫色(H)和绿色(h)是一对相对性状。用射线处理若干纯合紫株萌发的种子,待其成熟后与绿株杂交,发现某一紫株(记为M)的后代中,紫株与绿株比例为1:1。下列说法错误的是
A. M紫株细胞可能发生了染色体结构变异
B. M紫株产生配子时,可能发生了H、h的分离
C. 处于减数第一次分裂联会时期的玉米细胞,可能只形成9个四分体
D. 通过显微镜观察后代紫株根尖分生区细胞,可判断是否发生染色体变异
【答案】D
【解析】
【详解】A.根据题意分析可知,与绿株杂交的紫株(M)应为杂合子(Hh)或者为HO(O代表原来含H基因的染色体片段缺失或者H基因所在染色体丢失)所致都可能与杂交结果符合。由此分析:M紫株可能发生了染色体结构变异,A正确;
B.若M紫株为杂合子(Hh),则其减数分裂时会发生H、h的分离,B正确;
C.若M紫株为染色体丢失,则其发生减数第一次分裂联会时期的玉米细胞,可能只形成9个四分体,C正确;
D.后代紫株的染色体结构和数目都是正常的,所以无法通过显微镜观察其根尖分生区细胞来判断是否发生染色体变异,D错误。
故选D。
25.下列关于水盐平衡调节的叙述中,错误的是
A. 人失水过多后,会在大脑皮层中产生渴觉
B. 人体静脉注射抗利尿激素后,尿液会明显减少
C. 渗透压感受器和水盐平衡调节中枢都在下丘脑中
D. 水盐平衡是神经一体液一免疫调节共同作用的结果
【答案】D
【解析】
【分析】
水盐调节
(1)神经调节途径:
(2)神经—体液调节途径:
【详解】A、当人失水过多,细胞外液渗透压高,下丘脑渗透压感受器受到刺激,使得大脑皮层产生渴觉,A正确;
B、当给内环境渗透压正常的人静脉注射抗利尿激素后,肾小管和集合管对水分重吸收增加,尿量明显减少,B正确;
C、下丘脑是体温、血糖和水盐平衡调节中枢,另外还有渗透压感受器,C正确;
D、水平衡的调节方式是神经和体液调节,D错误。
故选:D。
【点睛】学生对水盐调节理解不清。尤其注意水平衡的调节中枢在下丘脑;产生渴感的中枢在大脑皮层;参与调节的激素主要是抗利尿激素,它是由下丘脑神经细胞合成分泌,并由垂体释放,作用部位为肾小管和集合管。
26.图为人体内环境甲、乙、丙三大成分之间的转化模式图。下列叙述中,正确的是
A. 内环境中含有多种酶,是细胞代谢的主要场所
B. 镰刀形细胞贫血症是因为甲中的血红蛋白异常
C. 丙中蛋白质和氧气含量均低于甲
D. 胰腺组织细胞分泌的消化酶、胰岛素等通过甲运输到作用部位
【答案】C
【解析】
据图分析:甲表示血浆,乙表示淋巴,丙表示组织液.据此分析作答。
细胞质基质是细胞代谢的场所,A错误;镰刀形细胞贫血症是基因突变造成血红蛋白异常引起的,而甲表示血浆,其中没有血红蛋白,B错误;丙和乙中蛋白质含量均低于血浆甲,组织液中氧气也是血浆中通过自由扩散进入的,所以也低于血浆,C正确;胰腺分泌的消化酶随胰液由导管直接送到小肠,不会通过甲运输到作用部位,D错误。
27.图表示具有生物活性的蛙坐骨神经-腓肠肌标本,灵敏电流计连接在坐骨神经表面,下列相关叙述错误的是
A. 电刺激①处,电流计指针会发生反向的两次偏转
B. 电刺激②处,电流计能记录到两次电位变化
C. 电刺激①处或②处均可引起腓肠肌的收缩
D. 兴奋在神经纤维上的传导方向与膜内的电流方向相同
【答案】B
【解析】
【分析】
兴奋在神经纤维上的传导形式是电信号,而在神经元之间的传递是化学信号。由于神经末梢与肌细胞的接触部位类似于突触,又神经递质只存在于突触小体的突触小泡中,只能由突触前膜释放作用于突触后膜,使下一个神经元产生兴奋或抑制,因此兴奋在神经元之间的传递只能是单向的。
【详解】图表示具有生物活性的蛙坐骨神经-腓肠肌标本,神经末梢与肌细胞的接触部位类似于突触,那么兴奋传递方向在此处只能是神经→肌肉,且是电信号与化学信号的互变,电刺激①处,电流两次经过灵敏电流计,电流计指针会发生反向的两次偏转,A正确;电刺激②处,肌肉收缩,但由于神经递质不能由突触后膜传至突触前膜,所以在神经纤维上的电流计不会记录到电位变化,B错误;电刺激①处产生的冲动可以由神经传递到肌肉,引起肌肉的收缩;直接电刺激肌肉②处也可以引起肌肉的收缩,C正确;兴奋在神经纤维上的传导方向是双向的,且膜内电流方向代表了兴奋的传导方向,D正确;故选B。
【点睛】本题借“蛙坐骨神经-腓肠肌标本的人工电刺激”创设情境,考查突触结构和神经冲动的传导等相关知识,意在考查学生的识记能力和判断能力,同时考查《稳态与环境》中的兴奋传导方向的基础知识的理解能力,属于能力立意题。
28.如图表示寒冷时人体内环境稳态调节相关结构及关系(“+” 表示促进作用,“一”表示抑制作用)。以下描述错误的是
A. a 细胞为下丘脑细胞,①处效应为抑制作用
B. 缺碘时,激素 a 和激素 b 的分泌量会增加
C. 严寒环境下,激素 c 分泌量增加,酶的活性上升以增强产热
D. 激素 a、b、c 分别是促甲状腺激素释放激素、促甲状腺激素、甲状腺激素
【答案】C
【解析】
【分析】
据图分析:该图表示甲状腺激素的分级调节和负反馈调节,图中a细胞为下丘脑细胞,①为抑制作用,激素a为促甲状腺激素释放激素,激素b为促甲状腺激素,激素c为甲状腺激素。
【详解】A、分析图解可知,a细胞为下丘脑细胞,激素a为促甲状腺激素释放激素,激素b为促甲状腺激素,激素c为甲状腺激素,当甲状腺激素超过正常值时,会对下丘脑和垂体起抑制作用,因此①处的效应为抑制作用,A正确;
B、碘是合成甲状腺激素的原料,当机体缺碘时,甲状腺激素的合成减少,从而对下丘脑和垂体的抑制作用减弱,导致促甲状腺激素释放激素和促甲状腺激素分泌量增加,B正确;
C、由题图知,激素c是甲状腺激素,作用是促进新陈代谢,加速物质氧化分解,增加产热量,以维持体温恒定,体内酶的活性并没有改变,C错误;
D、激素a、b、c分别是促甲状腺激素释放激素、促甲状腺激素、甲状腺激素,D正确。
故选C。
【点睛】本题考查了甲状腺激素的分级调节和负反馈调节和体温调节,主要考查学生对基础知识的记忆和运用。
29.取某实验小鼠皮肤片,分别移植到同种小鼠甲和切除胸腺的同种小鼠乙身上。一段时间后,观测到该皮肤片在小鼠乙身上的存活时间比小鼠甲的长。由此推断,对该皮肤片发生排斥反应(一般指移植物作为“非已”成分被免疫系统识别、破坏和消除的免疫反应)的主要细胞是
A. 中性粒细胞 B. T淋巴细胞 C. B淋巴细胞 D. 巨噬细胞
【答案】B
【解析】
【详解】T淋巴细胞在胸腺中发育成熟。分别移植到同种小鼠甲和切除胸腺的同种小鼠乙身上的“某实验小鼠皮肤片”,在小鼠乙身上的存活时间比小鼠甲的长,说明对该皮肤片发生排斥反应的细胞主要是T淋巴细胞,B正确,A、C、D均错误。
故选B。
30.科学家从人的尿液中提取分离了生长素,这是第一种被发现的植物激素。下列关于生长素的说法正确的是
A. 胚芽鞘尖端只有受到单侧光照射才能产生生长素
B. 生长素由色氨酸转变而来,该过程可发生在人体细胞中
C. 由于人体细胞缺乏相关受体,因此生长素对人体不起作用
D. 胚芽鞘的向光性是由生长素的极性运输引起其在尖端的分布不均造成的
【答案】C
【解析】
【分析】
生长素的产生、运输与分布:
1.产生:生长素的主要合成部位是幼嫩的芽、叶和发育中的种子,由色氨酸经过一系列反应转变而成。
2、运输:胚芽鞘、芽、幼叶、幼根中:生长素只能从形态学的上端运输到形态学的下端,而不能反过来运输,称为极性运输;在成熟组织中:生长素可以通过韧皮部进行非极性运输。
3.分布:各器官均有分布,但相对集中地分布于新陈代谢旺盛的部分;幼根(叶)>老根(叶);分生区>伸长区;顶芽>侧芽。
【详解】A、胚芽鞘尖端产生生长素与光照无关,A错误;
B、生长素是色氨酸的衍生物,在植物体内可以合成生长素,但人体缺少合成生长素的酶,所以在人体内不能发生该过程,B错误;
C、人体细胞缺乏生长素的受体,因此生长素对人体不起作用,C正确;
D、胚芽鞘的向光性是由生长素的横向运输和极性运输引起其在尖端与尖端以下区段分布不均造成的,D错误。
故选C。
【点睛】本题主要考查生长素的发现、分布、运输及合成的相关知识,意在考查考生的识记能力和理解所学知识要点,把握知识间内在联系,形成知识网络结构的能力;能运用所学知识,准确判断问题的能力,属于考纲识记和理解层次的考查。
31.下图表示人体内酪氨酸(非必需氨基酸)合成肾上腺素的简化过程,对其合成和分泌的有关叙述,正确的是
A. 若食物中不含酪氨酸,则人体不能合成肾上腺素
B. 与肾上腺素合成和分泌有关的细胞器有核糖体、内质网、高尔基体和线粒体等
C. 外界环境温度降低,体内与肾上腺素合成有关酶的活性也会降低,肾上腺素的合成和分泌就会减少
D. 在血糖调节过程中,肾上腺素与胰高血糖素都具有升高血糖的功能
【答案】D
【解析】
【分析】
本题考查动物激素的相关知识,酪氨酸能合成肾上腺素,易错认为肾上腺素是蛋白质;图示过程为肾上腺素合成,由图可知肾上腺素不是蛋白质,其合成与核糖体无关。
【详解】酪氨酸为非必需氨基酸,人体内可以合成,所以食物中不含酪氨酸,人体也能合成肾上腺素,A错误;肾上腺素不是蛋白质,合成不需要核糖体,B错误;人为恒温动物,外界环境温度降低时通过体温调节机制保持体温相对稳定,酶活性不受影响,C错误;人体在剧烈运动后,血糖含量降低,肾上腺素的合成和分泌增加,促进肝糖原的分解补充血糖,D正确。
32.五个大小相同的白萝卜幼根与植物甲的幼根分别放入A-E五种不同浓度的蔗糖溶液中,30分钟后,取出称重,重量变化如下图所示。以下关于该实验结果的说法,正确的是
A. 植物甲比白萝卜更耐干旱
B. 植物甲在与白萝卜幼根细胞液等渗的完全培养液中不能正常生长
C. 五种蔗糖溶液浓度由低到高依次是B、D、A、E、C
D. 白萝卜与植物甲的幼根细胞在C溶液中水分子不会通过细胞膜向外转移
【答案】B
【解析】
【分析】
本题考查细胞的吸水与失水。放入不同蔗糖浓度的溶液中的植物细胞若质量不变,说明细胞内外溶液浓度相等;若质量变小,说明细胞失水,外界溶液浓度大于细胞液浓度;若质量变大,说明细胞吸水,外界溶液浓度小于细胞液浓度。
【详解】在相同的蔗糖浓度条件下,植物甲比白萝卜失水量大或吸水量小,说明植物甲细胞液浓度小于白萝卜,白萝卜更耐干旱,A错误;植物甲在与白萝卜幼根细胞液等渗的完全培养液中即A浓度下表现为失水,不能正常生长,B正确;根据白萝卜细胞在不同蔗糖中的失水与吸水情况即在A时细胞若质量不变,水分子进出保持动态平衡,B失水量大于D,C吸水量大于E可知,五种蔗糖溶液浓度由低到高依次是C 、E、A、D、B,C错误;白萝卜与植物甲的幼根细胞在C溶液中质量变大,说明单位时间内进入细胞中的水分子多于排出的水分,有水分子通过细胞膜向外转移,D错误。
33.肽酰转移酶是催化肽键形成的酶,对RNA酶敏感,对蛋白酶不敏感。下列对该酶叙述错误的是
A. 该酶催化氨基酸脱水缩合 B. 该酶应该存在于核糖体中
C. 线粒体和叶绿体内不会含有该酶 D. 肽酰转移酶是具有催化活性的RNA
【答案】C
【解析】
【分析】
本题考查酶的本质以及多肽的合成的相关知识,意在考查考生掌握所学内容以及综合运用的能力。根据肽酰转移酶对RNA酶敏感,对蛋白酶不敏感,可知,肽酰转移酶是RNA,其可以催化氨基酸脱水缩合形成肽键。
【详解】肽酰转移酶是催化肽键形成的酶,即其催化氨基酸脱水缩合,A正确;氨基酸脱水缩合的场所为核糖体,所以肽酰转移酶存在于核糖体中,B正确;线粒体和叶绿体内含有DNA,能进行基因的表达有蛋白质合成,含有该酶,C错误;肽酰转移酶对RNA酶敏感,其本质是RNA,所以是具有催化活性的RNA,D正确。
34.细胞内的磷酸果糖激酶(酶P)催化下列反应:果糖-6-磷酸+ATP果糖-1,6-二磷酸+ADP,这是细胞有氧呼吸第一阶段的重要反应。下图为高、低两种ATP浓度下酶P与果糖-6-磷酸浓度的关系。下列叙述不正确的是
A. 酶P应该广泛存在于需氧型生物和厌氧型生物的细胞内
B. 一定范围内,果糖-6-磷酸浓度与酶P活性呈正相关
C. 低ATP浓度在一定程度上抑制了酶P的活性
D. 有氧呼吸的第一阶段既产生ATP,也消耗ATP
【答案】C
【解析】
【分析】
本题考查了细胞呼吸的有关知识,要求考生能够识记细胞呼吸过程中的物质变化和能量变化,掌握磷酸果糖激酶在糖酵解过程中的生理作用。由图分析P酶会受到高浓度ATP的抑制。
【详解】酶P催化细胞呼吸的第一阶段,在需氧型生物和厌氧型生物的细胞内,细胞呼吸的第一阶段是完全相同的,A正确;一定范围内,随着果糖-6-磷酸浓度的增加,酶P活性也在增加,B正确;分析题图可知酶P的活性在低ATP浓度更大,高ATP浓度在一定程度上抑制了酶P的活性,C错误;有氧呼吸的第一阶段葡萄糖分解为丙酮酸能产生ATP,果糖-6-磷酸消耗ATP在酶P的催化下生成果糖-1,6-二磷酸,D正确。
35.在适宜温度和大气CO2浓度条件下,测得某森林中林冠层四种主要乔木幼苗叶片的生理指标(见下表)。下列分析正确的是
物种
指标
构树
刺槐
香樟
胡颓子
光补偿点(千勒克司)
6
4
1.8
1.1
光饱和点(千勒克司)
13
9
3.5
2.6
(光补偿点:光合速率等于呼吸速率时的光强;光饱和点:达到最大光合速率所需的最小光强)
A. 光照强度小于6千勒克司时,构树幼苗叶肉细胞需要的CO2全部来自于外界
B. 光照强度为10千勒克司时,影响构树和刺槐幼苗光合速率的环境因素都要光照强度和CO2浓度等
C. 若将光照强度突然由2千勒克司增加到4千勒克司,香樟幼苗叶肉细胞中的C3会增加
D. 在树冠遮蔽严重、林下光照较弱的环境中,胡颓子和香樟的幼苗存活率高于刺槐和构树
【答案】D
【解析】
【分析】
影响光合作用的环境因素主要有光照强度、温度和氧化碳浓度等;阳生植物的光饱和点与光补偿点要大于阴生植物的光饱和点与光补偿点,据此分析作答。
【详解】光照强度小于6千勒克司时,构树幼苗光合速率小于呼吸速率,叶肉细胞需要的CO2全部来自于叶肉细胞的线粒体,A错误;光照强度为10千勒克司时,构树幼苗光合速率未达到最大值,外界影响因素是光照强度,刺槐幼苗光合速率达到最大值,外界影响因素是CO2浓度,B错误;若将光照强度突然由2千勒克司增加到4千勒克司,香樟幼苗叶肉细胞光合作用光反应增强,产生的ATP和[H]增多,C3的还原增多,香樟幼苗叶肉细胞中的C3会减少,C错误;在树冠遮蔽严重、林下光照较弱的环境中,光饱和点与光补偿点都较低的生物比较高的生物存活率高,D正确。
36.下列能说明某细胞已经发生分化的是
A. 能合成胰岛素 B. 进行mRNA的合成
C. 进行ATP的合成 D. 存在血红蛋白基因
【答案】A
【解析】
分析】
本题考查细胞分化的内容,意在考查考生对细胞分化实质的理解所学知识的要点,同时又要把握知识间的内在联系。细胞分化的实质是基因选择性表达。
【详解】所有的正常细胞中都存在胰岛素基因,但胰岛素基因只在胰岛B细胞中表达,A正确;在没有分化的细胞中也需要蛋白质的合成,需要进行mRNA的合成, B错误;ATP的合成发生在所有活细胞中,C错误;所有的正常细胞中都存在血红蛋白基因,该基因只在红细胞中表达,D错误。
37.下列有关细胞癌变的叙述,错误的是
A. 人的原癌基因突变促使细胞癌变,抑癌基因突变抑制细胞癌变
B. 大气中的臭氧层变薄,会使人类患皮肤癌的风险增加
C. 艾滋病患者较正常人得癌症的可能性高
D. 经常压抑情绪,会增加癌症发生的可能性
【答案】A
【解析】
【分析】
本题考查细胞癌变相关知识,意在考查考生能理解所学知识的要点,把握知识间的内在联系,形成知识的网络结构能力。
【详解】癌细胞的发生是由于原癌基因和抑癌基因发生基因突变,A错误;大气中的臭氧层变薄,紫外线增强,是诱发癌症的物理因素,会使人类患皮肤癌的风险增加,B正确;艾滋病患者免疫力低下,免疫系统的监控和清除功能降低,较正常人得癌症的可能性高,C正确;细胞的癌变也是与个人的身心状况有关,经常压抑情绪,会增加癌症发生的可能性,D正确。
38.孟德尔两对相对性状的杂交实验中,用纯合的黄色圆粒和绿色皱粒做亲本进行杂交,F1全部为黄色圆粒。F1自交获得F2,在F2中让黄色圆粒的植株接受黄色皱粒植株的花粉,统计黄色圆粒植株后代的性状,其比例理论值应为
A. 16∶8∶2∶1 B. 15∶8∶3∶1 C. 4∶2∶2∶1 D. 25∶5∶5∶1
【答案】A
【解析】
【分析】
本题考查遗传定律相关知识,意在考察考生对知识点的理解和计算能力。
【详解】F2中黄色圆粒占9/16,有4种基因型,1/9YYRR,4/9YyRr,2/9YyRR,2/9YYRr,其中YY:Yy=1:2,RR:Rr=1:2;黄色皱粒中有1/3YYrr,2/3Yyrr,YY:Yy=1:2,黄色皱粒人工传粉给黄色圆粒豌豆后,子代黄色:绿色=8:1,圆粒:皱粒=2:1,对于两对相对性状来说,(8黄色:1绿色)(2圆粒:1皱粒)=16黄色圆粒:8黄色皱粒:2绿色圆粒:1绿色皱粒,A正确。
39.雄性果蝇体内含有一对决定性别的染色体,记为X和Y,某同学观察了雄性果蝇精巢中的下列4个细胞:①处于有丝分裂中期的精原细胞 ②处于有丝分裂后期的精原细胞 ③处于减数第一次分裂后期的初级精母细胞 ④处于减数第二次分裂后期的次级精母细胞。在正常分裂的情况下,上述4个细胞中一定含有两条Y染色体的细胞有
A. 1个 B. 2个 C. 3个 D. 4个
【答案】A
【解析】
【分析】
雄性果蝇的性染色体为XY,在细胞分裂过程中只有当复制的染色体着丝点分裂时,才会形成两个Y染色体。
【详解】①处于有丝分裂中期的精原细胞,着丝点没有分裂,染色体排列在赤道板上,只有1个Y染色体;②处于有丝分裂后期的精原细胞,着丝点分裂,姐妹染色单体分开形成子染色体,染色体数目加倍,一定含有两条Y染色体;③处于减数第一次分裂后期的初级精母细胞只含有一条Y染色体;④处于减数第二次分裂后期的次级精母细胞,可能含有0条、1条或2条Y染色体,故A正确。
40.下图是某生物的精细胞,根据图中染色体类型和数目,可以判断这5个精细胞至少来自
A. 2个初级精母细胞 B. 4个初级精母细胞
C. 3个次级精母细胞 D. 5个次级精母细胞
【答案】A
【解析】
【分析】
阅读题干和题图可知,本题的知识点是减数分裂产生配子的过程,梳理相关知识点,分析图解,根据具体描述做出判断。
【详解】减数第二次分裂后期,姐妹染色单体分离,与有丝分裂相同,同一个次级精母细胞产生的精细胞中的染色体是相同的。图中②和④中染色体的组成是相同的,都是白色,说明是来自于同一个次级精母细胞;而①中两条染色体都是黑色,所以①与②和④可能是来自同一个初级精母细胞;又③中大染色体为白色,小染色体为黑色,而⑤中大染色体为黑色,小染色体为白色,说明它们可能是来自同一个初级精母细胞,但不可能与①、②和④来自同一个初级精母细胞,因此,根据图中的染色体类型和数目,判断其至少来自2个初级精母细胞,故A正确。
41.E、F、G、H 是某二倍体动物的 4 个细胞,其染色体数分别是 4n、2n、2n、n,下列相 关叙述错误的是
A. F、G 不一定是 E 的子细胞
B. E 和 H 可以不存在染色单体
C. 上述细胞中含同源染色体的有 E、F、G
D. F、G、H 核 DNA 分子比值可以是 2:1:1
【答案】C
【解析】
【分析】
1、分析题干E中染色体数为4N,处于有丝分裂后期;F和G中染色体数为2N,可能处于有丝分裂前期、中期和末期、减数第一次分裂、减数第二次分裂后期;H中染色体数为N,可能处于减数第二次分裂前期、中期和末期;
2、体细胞(染色体为2N)在有丝分裂中染色体、染色单体、DNA变化特点:
(1)染色体变化:后期加倍(4N),平时不变(2N)
(2)DNA变化:间期加倍(2N→4N),末期还原(2N)
(3)染色单体变化:间期出现(0→4N),后期消失(4N→0),存在时数目同DNA。
3、减数分裂过程中染色体、染色单体、DNA数目变化规律:
减数第一次分裂
减数第二次分裂
前期
中期
后期
末期
前期
中期
后期
末期
染色体
2n
2n
2n
n
n
n
2n
n
染色单体
4n
4n
4n
2n
2n
2n
0
0
DNA数目
4n
4n
4n
2n
2n
2n
2n
n
【详解】A、F和G中染色体数为2N,可能处于有丝分裂前期、中期和末期、减数第一次分裂、减数第二次分裂后期;E中染色体数为4N,处于有丝分裂后期;F、G不一定是E的子细胞,A正确;
B、E中染色体数为4N,处于有丝分裂后期;H中染色体数为N,可能处于减数第二次分裂前期、中期和末期;其中有丝分裂后期,减数第二次分裂末期不含染色单体,B正确;
C、E中染色体数为4N,处于有丝分裂后期;F和G中染色体数为2N,可能处于有丝分裂前期、中期和末期、减数第一次分裂、减数第二次分裂后期;其中F、G不一定含有同源染色体,C错误;
D、F和G中染色体数为2N,可能处于有丝分裂前期、中期和末期、减数第一次分裂、减数第二次分裂后期;H中染色体数为N,可能处于减数第二次分裂前期、中期和末期,其中有丝分裂前期、中期核DNA含量:减数第二次分裂后期核DNA含量:减数第二次分裂前期、中期核DNA含量=2:1:1,D正确。
故选C。
【点睛】本题考查了细胞分裂的相关知识,意在考查考生能理解所学知识的要点,利于对学生能力诸如识图识表能力、知识迁移能力、收集和整理数据资料的能力、比较、判断、推理、分析、综合概括等思维能力的考查。
42.某哺乳动物(2N=20)的两个精原细胞(DNA的两条链均被32P标记),一个只进行有丝分裂记为A,另一个只进行减数分裂记为B,将这两个细胞均置于31P标记的培养液中培养,待它们都进入第二次分裂中期,此刻各有一个细胞分别记为A’、B’。A’和B’分裂后产生的两个子细胞分别标记为A1、A2和B1、B2,下列有关叙述错误的是
A. Al和A2 均有10条染色体含32P
B. A’的每一条染色体中都只有一条染色单体含32P,而B’的20条染色单体都含32P
C. A1和A2中含2个染色体组,而B1和B2中有1个染色体组
D. A1和B2所含有的性染色体数目比为2∶1
【答案】A
【解析】
【分析】
本题考查细胞的有丝分裂和减数分裂过程中染色体、染色单体、DNA链的变化,对基本知识的正确理解及识记是解答本题的关键。
【详解】A进行的是有丝分裂,第一次有丝分裂形成的子细胞中的染色体数目与A细胞相同,该过程中DNA分子只复制一次,根据DNA分子半保留复制特点,子细胞中的每个DNA分子上都有一条链含32P,细胞A复制是进行第二次有丝分裂中期的细胞,复制后的每条染色体含有2条单体,2个DNA分子,4条单链,只有一条单链含有32P,后期姐妹染色单体分离形成40条染色体,20条含有32P,单体随机到细胞两极,Al和A2含32P的染色体数量是不确定的,A错误;由以上分析可知A的每一条染色体中都只有一条染色单体含32P,B细胞是B细胞减数分裂中的减Ⅱ中期的细胞,经过一次复制和减Ⅰ同源染色体的分离,但含有姐妹染色单体,每条单体中DNA分子的一条链含有32P,故B的20条染色单体都含32P,B正确;A1和A2是有丝分裂形成的子细胞含2个染色体组,而B1和B2是减数分裂形成的子细胞有1个染色体组,C正确;A1是体细胞含有2条性染色体,B2是成熟生殖细胞,有1个染色体组,D正确。
【点睛】正确理解DNA复制的特点、细胞有丝分裂过程中染色单体的形成及分裂后期着丝点分裂姐妹染色单体随机分开移向两极是本题的关键。
43.图中c为肌肉,②为神经末梢与肌细胞的接触部位,类似于突触,称为“神经一肌肉接头”。下列说法正确的是
A. 图中有4个神经元,肌肉既是感受器也是效应器
B. a为传入神经,人体内兴奋在a上双向传导
C. 刺激b引起肌肉收缩也属于反射
D. ②处能完成电信号→化学信号→电信号的转化
【答案】D
【解析】
【分析】
图中含有3个神经元,2个突触+神经肌肉接头。
【详解】A、图中有3个神经元,肌肉c既是感受器也是效应器,A项错误;
B、由神经节的位置可判断,a为传入神经,人体内兴奋的传导,只能从感受器到效应器,因此兴奋在a上单向传导,B项错误;
C、完成反射的结构基础是完整的反射弧,刺激b发生的肌肉收缩未经过完整的反射弧,不属于反射,C项错误;
D、分析题干信息可知,②类似于突触,因此能完成电信号一化学信号一电信号的转化,D项正确。
故选D。
【点睛】离体神经纤维上兴奋可以双向传导,在反射弧中兴奋在神经纤维上只能单向传递。
44.图是某单基因遗传病在某家庭中的遗传家谱图。通过大范围的调查得知,该病在某地区男性中的发病率为1/25,但目前该病对人们的生活生殖能力没有影响。下列情境下的分析判断错误的是
A. 如果I1不携带该病的致病基因,则理论上该病在该地区女性中的发病率是1/625
B. 如果I1携带有该病的致病基因,则II3与本地一表现正常的男性结婚,所生男孩中患病的概率为1/18
C. 假如II2是一个XYY患者,但不影响生育,则他与一个正常女子结婚,再生一个性染色体组成为XYY孩子的概率为1/4
D. 如果II2患的是一种常染色体显性遗传病,他与一个正常女子结婚,生育一个患病儿子的概率最可能是1/4
【答案】C
【解析】
【分析】
本题主要考查人类遗传病的分析,判断遗传系谱图的关键是先判断显隐性,然后再根据假设法来判断是位于常染体上还是位于X染色体上,通过遗传图解的分析与概率的计算,增强了学生学习遗传题的信息。
【详解】由遗传家谱图可知,II2患病,其父母亲正常,该遗传病为隐性遗传病,用A、a表示,如果I1不携带该病的致病基因,该病为X染色体隐性遗传病,该病在男性中的发病率等于致病基因的基因频率,致病基因a的基因频率在男女中相同为1/25,理论上该病在该地区女性中的发病率是1/625,A正确;如果I1携带有该病的致病基因,该病为常染色体隐性遗传病,I1、I2基因型为都Aa,致病基因a的基因频率1/5,A的基因频率4/5,II3基因型为2/3Aa、1/3AA,表现正常的男性基因型是Aa的概率是Aa/(Aa+ AA)=(2×1/5×4/5)/(2×1/5×4/5+4/5×4/5)= 1/3,所生男孩中患病的概率为2/3×1/3×/4=1/18,B正确;假如II2是一个XYY患者,但不影响生育,其精子类型及比例为X:YY:XY:=1:1:2:2,则他与一个正常女子结婚,再生一个性染色体组成为XYY孩子的概率为1/6,C错误;II2患的是一种常染色体显性遗传病,其父母正常,应发生了显性突变所致,其基因型为Aa,他与一个正常女子aa结婚,生育一个患病儿子的概率最可能是1/2×1/2=1/4,D正确。
45.某研究小组用下图所示的6种卡片、脱氧核糖和磷酸之间的连接物、脱氧核糖和碱基之间的连接物、代表氢键的连接物若干,成功搭建了一个完整的DNA分子模型,模型中有4个T 和6个G。下列有关说法正确的是
A. 代表氢键的连接物有24个
B. 代表胞嘧啶的卡片有4个
C. 脱氧核糖和磷酸之间的连接物有38个
D. 理论上能搭建出410种不同的DNA分子模型
【答案】C
【解析】
【分析】
本题以模型制作为背景,考查DNA分子结构特点和碱基互补配对原则的应用,要求考生识记DNA分子结构特点,结合DNA分子结构多样性分析判断。
【详解】搭建了完整的DNA分子模型,模型中有4个T 和6个G,根据碱基互补配对原则,A、T配对有两个氢键,G、C配对,有三个氢键,共含有氢键4×2+6×3=26,A错误;在此模型中A有4个,C有6个,B错误;该模型含有的脱氧核苷酸是20个,每个脱氧核苷酸脱氧核糖和磷酸之间的连接物有一个,脱氧核苷酸脱水缩合连成长链,相邻的脱氧核苷酸间是脱氧核糖和磷酸相连,20个脱氧核苷酸形成两条链,每条链中含有10个脱氧核苷酸,需要的链接物为9个,共20+9×2=38,C正确;由于A-T碱基对,C-G碱基对的数目已经确定,因此理论上能搭建出的DNA分子模型种类数少于410种,D错误。
46.胰岛素含有51个氨基酸、两条肽链,是由“胰岛素原”在高尔基体内转变而成。“胰岛素原”有86个氨基酸、一条肽链。由此可推知
A. 编码胰岛素的基因转录形成的mRNA至少含有156个碱基
B. 一个胰岛素分子的合成中最多有87个相同或不同的tRNA分子的参与
C. 胰岛素原由核糖体直接转运到高尔基体中
D. 高尔基体中有催化肽键断裂的酶
【答案】D
【解析】
【分析】
本题结合胰岛素的形成过程考查了高尔基体的功能,意在考查考生能理解所学知识的要点,把握知识间的内在联系;从题目所给的题干获取有效信息的能力。
【详解】转录形成的mRNA中的碱基个数与蛋白质中氨基酸的个数之比为3:1,由于胰岛素中含有51个氨基酸,因此控制胰岛素合成的基因中至少含有153个碱基,A错误;一个tRNA只能转运1个氨基酸,胰岛素中有51个氨基酸,因此需要51个tRNA运输,B错误;胰岛素是在核糖体上合成后,由内质网形成的囊泡包裹进入到高尔基体中加工修饰,C错误;根据题干可知,胰岛素是由胰岛素原在高尔基体中断裂1个肽键形成,因此推测高尔基体中存在断裂肽键的酶,D正确。
47.下列有关变异的叙述中,错误的是
A. 一个基因中增加了若干对脱氧核苷酸属于基因突变
B. 非同源染色体之间的片段互换属于染色体变异
C. 自然状态下基因重组只能发生在同种生物相互杂交的过程中
D. 发生在玉米花药中的变异比发生在根尖中的更容易遗传给后代
【答案】C
【解析】
【分析】
可遗传的变异包括基因突变、基因重组和染色体变异:
(1)基因突变是指基因中碱基对的增添、缺失或替换,这会导致基因结构的改变,进而产生新基因;
(2)基因重组是指在生物体进行有性生殖的过程中,控制不同性状的非等位基因重新组合,包括两种类型:①自由组合型:减数第一次分裂后期,随着非同源染色体自由组合,非同源染色体上的非等位基因也自由组合。②交叉互换型:减数第一次分裂前期(四分体),基因随着同源染色体的非等位基因的交叉互换而发生重组。此外,某些细菌(如肺炎双球菌转化实验)和在人为作用(基因工程)下也能产生基因重组。
(3)染色体变异包括染色体结构变异(重复、缺失、易位、倒位)和染色体数目变异。
【详解】A、基因突变是指基因结构中碱基对的替换、增添和缺失而引起基因结构的改变,所以一个基因中增加了若干对脱氧核苷酸属于基因突变,A正确;
B、同源染色体的非姐妹染色单体之间交叉互换属于基因重组,非同源染色体之间的片段互换属于染色体变异,B正确;
C、基因重组一般在同种生物中进行,通过相互杂交即可完成,另外基因工程可在不同种生物之间进行,C错误;
D、发生在玉米花药的变异可通过配子遗传给后代,而发生在玉米根尖中的变异只有进行无性繁殖时才会遗传给后代,所以发生在玉米花药的变异比发生在玉米根尖中的变异更容易遗传给后代,D正确。
故选C。
【点睛】本题考查生物变异相关知识,要求考生识记基因突变的概念及特点;识记基因重组的类型;识记染色体变异的类型及结果,能结合所学的知识准确判断各选项。
48.下列有关特异性免疫说法正确的是
A. 体液免疫中淋巴因子不起作用,细胞免疫中吞噬细胞不起作用
B. 体液免疫中有T细胞参与,细胞免疫中同样有B细胞参与
C. 结核杆菌为胞内寄生菌,机体依赖体液免疫使之失去藏身之所
D. 将流感病毒从体内清除,既需要细胞免疫,也需要体液免疫,还需要非特异性免疫
【答案】D
【解析】
【分析】
本题考查免疫调节的相关知识,意在考查学生的识记和理解能力,属于中档题,关键是掌握相关知识。
【详解】体液免疫中淋巴因子作用与B细胞,促进B细胞出增殖分化,细胞免疫中吞噬细胞摄取处理抗原然后呈递给T细胞,A错误;体液免疫中有T细胞参与产生淋巴因子,细胞免疫中没有B细胞参与,B错误;结核杆菌为胞内寄生菌,寄生在宿主的体细胞内,机体依赖细胞免疫裂解寄生的细胞使之失去藏身之所,C错误;流感病毒属于胞内寄生生物,体液免疫先起作用,阻止寄生生物的传播感染,当寄生生物进入细胞后,细胞免疫将抗原释放,再由体液免疫最后清除,在侵入人体内环境或细胞前,人体的第一、二道防线也起作用阻止其进入,属于非特异性免疫,D正确。
49.抽取血液进行化验是医生对患者病情进行诊断的重要依据,下表是某患者空腹血液化验单中的部分结果:
项目
结果
参考值
单位
葡萄糖
2.10
0.80~1.20
mg/L
钠
180
135~145
mmol/L
钙
2.70
2.02~2.60
mmol/L
根据表中数据和所学知识推测,该患者体内最可能发生的是
A. 胰岛素增多,促进葡萄糖运出肝细胞
B. 神经细胞膜动作电位的峰值减小
C. 肌肉出现抽搐等症状
D. 葡萄糖随尿液排出,尿量增多
【答案】D
【解析】
【分析】
本题结合表格数据,考查内环境的组成、理化性质。
【详解】胰岛素的作用是降低血液中的葡萄糖含量,胰岛素增多,促进肝细胞摄取葡萄糖在细胞内形成糖原,A错误;内环境中的钠含量增加,神经细胞膜动作电位的峰值减大,B错误;内环境中的钙含量增加,钙含量减少肌肉出现抽搐等症状,C错误;葡萄糖增多,增多的葡萄糖会随尿液排出,尿量增多,D正确。
50.在验证生长素类似物A对小麦胚芽鞘(幼苗)伸长影响的实验中,将取得的胚芽鞘切段(长度为4mm)浸入蒸馏水中1h后,再分别转入到5种不同浓度的A溶液(实验组)和蒸馏水(对照组)中,在适宜温度下培养24h,然后逐一测量切段长度(取每组平均值),实验进行两次,结果见下图。根据下图及所学知识,下列说法中错误的是
A. 切段浸入蒸馏水1h是为了减少切段中原有激素对实验结果的影响
B. 两组实验中切段的长度均先增后减,说明A的作用具有两重性
C. 浓度为0.1mg/L时实验二所得数据与实验一偏差较大,需要再重复一次
D. 实验结果表明生长素类似物A促进胚芽鞘伸长的最适浓度为1mg/L左右
【答案】B
【解析】
【分析】
本题结合柱形图,考查生长素作用及作用的两重性、探究实验,解答本题的关键是柱形图的分析,要求考生明确A溶液浓度为0时作为对照组,其它组需要与其对照后才能确定相应浓度是促进作用还是抑制作用,难度适中。
【详解】将切段浸泡在蒸馏水中浸泡1小时,是为了减少切段中内源激素对实验结果的影响,A正确;两组实验中切段的长度相比于浓度为0时没有表现为减弱,不能说明A的作用具有两重性,B错误;实验过程中浓度为0.1mg/L时,第二次实验与初次实验结果偏差较大,为检验该浓度下相关数据的可靠性,避免偶尔误差,还应重复实验,C正确;观察图可以看出1mg/L浓度的A溶液中培养,促进切段伸长的效果最明显,D正确。
第Ⅱ卷非选择题
51.某同学利用下列相应的材料和用具设计验证酶具有催化性和专一性的实验。 备选材料用具:蛋白质块,脂肪块,牛胰蛋白酶溶液,牛胰淀粉酶溶液,蒸馏水,双缩脲试
剂,试管若干,恒温水浴锅,时钟等。
实验步骤:
①取两支洁净的相同试管,编号为甲、乙。
②取 5 mL 牛胰蛋白酶溶液加到甲试管中,再取等量牛胰淀粉酶溶液加到乙试管中。
③将两支试管置于恒温水浴锅中,保温(37 ℃)5 分钟。
④分别加入等体积等质量的蛋白质块,其他条件相同且适宜。
⑤一段时间后,分别加入等量的双缩脲试剂进行检测,记录实验结果。 上述实验步骤中,有二处明显错误,请找出这二处错误并更正
(1)第一处错误:_____。修订方案:______。
(2)第二处错误:_____。 修订方案:_________。
【答案】 (1). 缺少对照组 (2). 增设一组加 5 mL 蒸馏水和等体积等质量蛋白质块的试管 (3). 不能用双缩脲试剂检测 (4). 应直接观测蛋白质块体积的大小
【解析】
【分析】
本题主要考查酶的特性及相应的实验设计的知识。
1、酶是由活细胞产生具有催化活性的有机物,其中大部分是蛋白质、少量是RNA。
2、酶的特性。①高效性:酶的催化效率大约是无机催化剂的107~1013倍。
②专一性:每一种酶只能催化一种或者一类化学反应。
③酶的作用条件较温和:在最适宜的温度和pH条件下,酶的活性最高;温度和pH偏高或偏低,酶的活性都会明显降低。
【详解】(1)据实验步骤可知,①缺少对照组,应增设一组加5mL蒸馏水和同体积同质量蛋白质块的试管作为对照组。
(2)②不能用双缩脲试剂检测,应直接观察蛋白质块体积的大小,因所用酶的本质为蛋白质,也能与双缩脲试剂反应。
【点睛】本题主要考查学生对实验的设计,根据实验的目的确定对照实验的自变量和因变量,这是解答实验题的重要准则。要注意:①低温和高温时酶的活性都降低,但两者的性质不同。②在过酸或过碱环境中,酶均失去活性而不能恢复。③同一种酶在不同pH下活性不同,不同的酶的最适pH不同。④反应溶液酸碱度的变化不影响酶作用的最适温度。
52.下图所示线粒体蛋白的转运与细胞核密切相关,请据图回答有关问题:
(1) 从细胞匀浆中分离线粒体的常用方法是_________。
(2) 在进行细胞分裂时,①发生在________(时期)。
(3)从反应条件的类型分析,③相对于①的特有条件是_____________。(至少写两点)
(4)过程③中遗传信息能够准确传递的主要依据是_____________________。
(5)M 蛋白与有氧呼吸过程中_____(物质)产生有关。
(6)据图分析,用某种药物抑制过程④后,能发现细胞质基质中的_____明显增多。
【答案】 (1). 差速离心法 (2). 有丝分裂间期和减数第一次分裂前的间期 (3). 需要 tRNA 、mRNA、核糖体、氨基酸、肽键合成酶 (4). 碱基互补配对原则和密码子与氨基酸的对应关系 (5). 水 (6). M 蛋白和 T 蛋白
【解析】
【分析】
分析题图:①是核DNA转录形成RNA,②是RNA从核孔进入细胞质,③是翻译形成蛋白质T,④是T蛋白和线粒体外膜上的载体蛋白结合,形成TOM复合体,⑤在TOM复合体的协助下,M蛋白可进入线粒体内,并嵌合在线粒体内膜上,据此答题。
【详解】(1)细胞质接近无色,分离细胞器常用的方法是差速离心法。
(2)在连续分裂的细胞中,核DNA转录形成RNA发生在有丝分裂间期和减数第一次分裂前的间期。
(3)据图分析可知 ①是核DNA转录形成RNA,③是翻译形成蛋白质T,从反应条件的类型分析,③相对于①的特有条件是:需要 tRNA 、mRNA、核糖体、氨基酸、肽键合成酶 。
(4)过程③为翻译形成蛋白质T,在该过程中遗传信息能够准确传递的主要依据是碱基互补配对原则和密码子与氨基酸的对应关系。
(5)M 蛋白与有氧呼吸过程中水产生有关。
(6)据图分析,④是T蛋白和线粒体外膜上的载体蛋白结合,形成TOM复合体,用某种药物抑制过程④后,能发现细胞质基质中的M 蛋白和 T 蛋白明显增多。
【点睛】本题以线粒体蛋白的转运与细胞核的关系为载体,考查膜成分、转录和翻译、有氧呼吸过程,意在考查考生识图和理解能力,难度中等。
53.研究发现,果蝇 X 染色体上的一个 16A 区段,可影响果蝇眼睛的形状,雌果蝇 16A 区段与眼 形的关系见下表,请分析回答有关问题。
(1)从表中给出的信息可以看出,果蝇的眼形变异属于_____,雌果蝇 16A 区段与小眼数的 关系为_____。
(2)若想根据果蝇眼形就能判断出子代性别,则亲本的杂交组合是_________________ 。(要 求写出表现型和基因型)
(3)研究人员构建了一个棒眼雌果蝇品系 XdBBXB,如图所示。已知 d 在纯合(XdBBXdBB、XdBBY)时能使胚胎致死,且该基因与棒眼基因 B 连锁。请回答问题:
①若棒眼雌果蝇(XdBBXB)与野生正常眼雄果蝇(XBY)杂交,子代果蝇中的雄 果蝇占_____。
②将野生正常眼雄果蝇用 X 射线处理后,性状没有发生改变。为检验其 X 染 色体上是否出现新的隐性致死基因 p,某科研小组做了以下实验,请补充完善实验步骤,预测实验现象并得出结论:用棒眼雌果蝇(XdBBXB)与之杂交得 F1,从中选取棒眼雌果蝇和正 常眼雄果蝇进行杂交,得到 F2。
若 F2 出现雄果蝇的概率为_________,则说明发生了新的隐性致死突变; 若 F2 表现型及比例为_____________________,则说明未发生新的隐性致死突变。
【答案】 (1). 染色体结构变异 (重复、染色体变异) (2). 16A 区段重复越多,小眼数越少 (3). 正常眼雌果蝇XBXB╳ XBBY棒眼雄果蝇 (4). 1/3 (5). 0 (6). 正常眼雌果蝇:棒眼雌果蝇:正常眼雄果蝇=1:1:1
【解析】
【分析】
染色体变异包括染色体结构变异和染色体数目变异,染色体结构变异包括染色体片段的重复、缺失、易位和倒位;从题中表格可以看出,棒眼个体的一条染色体上的16A区段重复一次,因此该染色体上具有两个B基因;而更明显的棒眼的两条染色体上的16A区段均重复一次,因此每条染色体上均具有两个B基因。该变异属于染色体结构的变异。
【详解】(1)从表中给出的信息可以看出,果蝇的眼形变异,是由于果蝇的染色体中增加了一片段而引起的变异,属于染色体结构变异中的重复某一片段;且16A区段重复越多,小眼数越多。
(2)若想根据果蝇眼形就能判断出子代性别,则亲本的杂交组合是正常眼雌果蝇 XBXB ╳ XBBY 棒眼雄果蝇 。
(3)①若棒眼雌果蝇(XdBBXB)与野生正常眼雄果蝇(XBY)杂交,子代果蝇的表现型及性别为XdBBXB、XBXB、XdBBY(能使胚胎致死)、XBY,其中雄果蝇占1/3。
②将野生正常眼雄果蝇用 X 射线处理后,性状没有发生改变。为检验其 X 染 色体上是否出现新的隐性致死基因 p,用棒眼雌果蝇(XdBBXB)与之杂交得 F1,从中选取棒眼雌果蝇和正 常眼雄果蝇进行杂交,得到 F2。
若 F2 出现雄果蝇的概率为0,则说明发生了新的隐性致死突变; 若 F2 表现型及比例为正常眼雌果蝇:棒眼雌果蝇:正常眼雄果蝇=1:1:1,则说明未发生新的隐性致死突变。
【点睛】本题考查了伴性遗传、染色体变异以及分离定律应用的有关知识,旨在考查学生分析题图获取信息的能力,理解染色体结构变异的类型及应用基因分离定律解答问题。
54.激动素是一种细胞分裂素类植物生长调节剂。为了探究激动素对侧芽生长的影响,某同学将生长状态一致的豌豆苗随机分为A、B、C三组,实验处理如表。处理后,定期测量侧芽的长度,结果如图所示。
回答下列问题:
(1)从实验结果可知,顶芽能抑制侧芽生长,这种现象称为______。
(2)A组侧芽附近的生长素浓度____(填“高于”“低于”或“等于”)B组相应侧芽附近的生长素浓度,原因是____________________。
(3)为了验证激动素对A组侧芽生长有促进作用,还应该增加一个处理组D,D组的处理是___________,预测该处理的实验结果是:D组侧芽生长量____(填“大于”“小于”或“等于”)A组的生长量。
【答案】 (1). 顶端优势 (2). 低于 (3). 顶芽是产生生长素的场所,去除顶芽后没有生长素向下运输 (4). 去除顶芽,用蒸馏水涂抹侧芽 (5). 小于
【解析】
【详解】(1)顶芽能抑制侧芽生长,即顶芽优先生长的现象称为顶端优势。(2)顶芽是产生生长素的场所,去除顶芽后没有生长素向下运输,故A组侧芽附近的生长素浓低于B组相应侧芽附近的生长素浓度。(3)为了验证激动素对A组侧芽生长有促进作用,还应该增加一个处理组D,D组的处理是去除顶芽,用蒸馏水涂抹侧芽,预测该处理的实验结果是:D组侧芽生长量小于A组的生长量。
55.为了研究某种草本植物的光合作用特性,某同学在光暗自然交替的条件下测定了该植物叶片 CO2 吸收速率的日变化及叶片中酸性物质含量的日变化,结果见图 1 和图 2。已知 CO2 可形 成酸性物质储存于叶肉细胞的液泡中,分解后释放出 CO2。
回答下列问题:
(1)在夜间 0~4 时,植物吸收的 CO2______填“能”或“不能”)转化为糖类等光合产物, 原因是_________。
(2)实验结果显示,该植物 CO2 吸收速率的日变化与一般植物不同,为探明原因,该同学进 一步研究发现:夜间气孔开放,白天气孔逐渐关闭,据此推测该草本植物可能在_____(填“湿润、夜间高温”“湿润、白天高温”“干旱、白天高温”或“干旱、夜间高温”)的环境中有 较强的生存能力。
(3)结合上述信息,请解释该植物的光合作用是如何与其气孔的开闭规律相适应的:__________。
(4) 光合作用旺盛时,很多植物合成的糖类通常会以淀粉的形式临时储存在叶绿体中,假如 以大量可溶性糖的形式存在,则可能导致叶绿体_____。
【答案】 (1). 不能 (2). 夜间不进行光反应,缺乏转化成糖类所需的 ATP 和[H] (3). 干旱、白天高温 (4). 夜间气孔开放,植物吸收的 CO2 形成酸性物质储存起来;白天气孔逐渐关闭,植物从 外界吸收 CO2 的速率下降,此时可由酸性物质分解为光合作用提供 CO2 (5). 吸水涨破
【解析】
【分析】
分析这类曲线时弄清图象中的横轴、纵轴所表示的意义及曲线的变化趋势,特别是曲线的拐点或转变点说明了什么事实,按题目给出的数据或事实,用有关的知识进行推理判断。
影响光合作用的环境因素主要有光照强度、温度和二氧化碳浓度等。
学生通过分析题图明确该植物气孔白天关闭,夜间打开,光反应为暗反应提供[H]和ATP。
【详解】(1)由于夜间0~4 时没有光照叶肉细胞不能进行光反应植物吸收的CO2因为缺乏[H]和ATP而不能转化为糖类等有机物。
(2)该草本植物夜间气孔开放可吸收CO2白天气孔关闭,可避免水分大量散失。故该草本植物在干旱、白天高温环境中有较强的生存能力。
(3)该植物在夜间气孔开放吸收CO2形成酸性物质储存在液泡,白天气孔逐渐关闭该植物利用酸性物质分解释放的CO2进行光合作用,这是对干旱、白天高温环境的一种适应。
(4)光合作用旺盛时,很多植物合成的糖类通常会以淀粉的形式临时储存在叶绿体中,假如 以大量可溶性糖的形式存在,则可能导致叶绿体吸水涨破。
【点睛】本题主要考查光合作用及其影响因素,考查学生识图能力。对知识的的理解正确分析题图可准确作答。
56. 研究人员对荞麦的若干性状进行了研究,包括花果落粒性、瘦果棱形状、花药大小等性状,已知控制这些性状的基因都不位于一对同源染色体上。实验选择两株纯合荞麦作为亲本进 行杂交获得 F1,让 F1 自交得到 F2,实验结果见下表。
性状
母本
父本
F1
F2 (共320株)
花果落粒性(落、不落)
不落
落
落
落:不落=236:84
瘦果棱形状(尖、圆)
圆
尖
尖
尖:圆=238:82
花药大小(正常、小)
正常
小
正常
正常:小=183:137
(1)由实验结果可知,上述三种性状中,由一对等位基因控制的是_____。在该荞麦群体内,与这三对相对性状有关的表现型共有_____种,基因型共有_____种。F2 的植 株中,花果落粒、尖棱、正常花药的植株占______。
(2)仅考虑花药大小这对性状(相应的基因用 A/a、B/b、C/c„„表示,需要几对用几对), 父本和母本的基因型分别为_____。 F2 的小花药植株中纯合子所占比例为_____。 如果让 F2 的植株自交,不发生性状分离的植株理论上有______株。
(3)从 F2 中随机选择一株正常花药植株与一株小花药植株杂交,杂交后代全部是正常花药植 株的概率为_____。
【答案】 (1). 花果落粒性、瘦果棱形状 (2). 8 (3). 81 (4). 81/256 (5). aabb、AABB (6). 3/7 (7). 160 (8). 11/63
【解析】
【分析】
1、基因分离定律和自由组合定律:进行有性生殖的生物在进行减数分裂产生配子的过程中,位于同源染色体的等位基因随同源染色体分离而分离,分别进入不同的配子中,随配子独立遗传给后代,同时位于非同源染色体的非等位基因进行自由组合。
2、由题意知,花果落粒性、瘦果棱形状、花药大小等性状,已知控制这些性状的基因都不位于一对同源染色体上,因此遵循自由组合定律。
【详解】(1)由表格信息可知,花果落粒性、瘦果棱形状子二代都出现3:1的性状分离比,因此2对相对性状各由一对等位基因控制;三对相对性状遵循自由组合,因此表现型共有8种;花药大小子二代的表现型比例是9:7,因此受2对等位基因控制,因此3对相对性状由4对等位基因控制,基因型共有3×3×3×3=81种;子二代中3/4×3/4×3/4×3/4=81/256。
(2)由表格信息可知,正常花药:小花药=9:7,正常花药为A_B_,aaB_、A_bb、aabb为小花药,母本正常花药的基因型是AABB,小花药基因型是aabb,子二代小花药植株的基因型是A_bb、aaB_、aabb,其中纯合子所占比例为3/7;子二代自交不发生性状分离的基因型是AABB、aaB_、A_bb、aabb,理论上是(183+137)×8/16=160株。
(3)从子二代中随机选择一株正常花药植株与一株小花药植株杂交,杂交后代全部是正常花药植株,杂交组合是AABB×____、AABb×aaBB、AaBB×AAbb,杂交后代全部是正常花药植株的概率为1/9×1+2/9×1/7×2=11/63。
【点睛】本题旨在考查学生理解基因分离定律和自由组合定律的实质,学会根据子代表现型比例推测亲本基因型及应用分离定律解答自由组合问题。
57.为研究雄性家兔体内睾酮(ST,一种雄性激素)与生长激素(GH)含量的关系,某研究小组进行 了以下实验(手术过程不影响结果),请补充完成方案并回答问题。
研究课题:雄性家兔 ST 含量对 GH 含量的影响。
一、实验假设:_____。
二、实验步骤:
(1)将 1 月龄体重相同的健康雄性家兔分为甲、乙两组,每组 6 只。测定和记录每只家兔血 液中 ST 和 GH 的浓度。
(2)甲组兔切除性腺,乙组兔_____。
(3)在相同且适宜的条件下饲养 1 个月,测定和记录每只家兔血液中 ST 和 GH 的浓度。
三、结果预测:
测定 时间
ST 浓度(μg/mL)
GH 浓度(μg/mL)
甲组
乙组
甲组
乙组
前测
m1
m1
n1
n1
后测
<m2
m2
>n2
n2
四、分析讨论:
(1) 要使实验更严谨,在上述步骤之后,还应给甲组家兔 和 乙组家兔 分别 注射 _____,然后测定和记录每只家兔血液中的 GH 浓度,并求_____。
(2)与后测比,进一步实验处理后甲组 GH 浓度_____,乙组 GH 浓度不变。
(3) 根 据 预 测 结 果 , 请 举 出 能 促 进 雄 性 幼 年 家 兔 体 重 增 加 的 一 种 处 理 方 法 :_____。
【答案】 (1). ST 含量的增加能使 GH 含量下降 (2). 只在与甲组兔的相同部位做相同手术,但不切除性腺 (3). 适量 ST 溶液和等量生理盐水 (4). 各组的平均值 (5). 下降 (6). 切除性腺(或阉割)
【解析】
【分析】
实验设计题解法:
(1)选择材料,分组编号:题干中的材料、用具是帮助我们分析方法步骤的主要依据,一定要认真分析,看给出的材料、用具能不能直接运用,不能直接运用的,需要怎样处理才能把干扰因素排除。依据实验所需的组数对选定的材料进行分组编号或编组,在步骤中明确表达出来。
(2)操控自变量,设置对照组:根据实验目的,依据自变量的情况确定所需要的实验组的数量,设置对照组,对材料施以不同的处理。同时依据单一变量原则设法控制无关变量,设法提供其他的适宜条件。
(3)确定并描述因变量的观察或测量:在实验的最后一步,要明确本实验需观察或测量的内容,记录实验结果。
【详解】一、本实验研究的课题为:雄性家兔ST含量对GH含量的影响,根据资料中“进入生殖发育期后,身高不会明显增加”以及生长激素主要促进动物体的生长,可提出ST含量的增加能使GH含量下降的假说。
二、实验的自变量为是否有性腺分泌的雄性激素,故(2)甲组兔切除性腺,乙组兔应不切除性腺(或“做手术,但不切除性腺”或“不做处理”)。
(3)在相同的条件下饲养1个月后,依次测定和记录每只家兔血液中ST和GH的浓度。
四、分析讨论:
(1)要使实验更严谨,可再给甲组家兔注射适量ST溶液,乙组家兔注射等量生理盐水,然后测定和记录每只家兔血液中的GH浓度,求两组的平均值。
(2)由后测数据可知,切除性腺的甲组GH浓度大于不切除性腺的一组,可推测性腺分泌的雄性激素可抑制GH的分泌,由此可得进一步实验处理后的结果:甲组GH浓度下降,乙组GH浓度不变。
(3)由实验数据可得,要促进雄性幼年家兔体重增加的一种处理方法:切除性腺(或阉割)。
【点睛】本题结合实验过程图,考查对照试验的相关知识,意在考查考生分析题图获取有效信息的能力;能理解所学知识要点,把握知识间内在联系的能力;运用所学知识与观点,做出合理的判断得出正确的结论。
2020 届厦门双十中学高三(上)期中统一考试
生 物 试 题
第Ⅰ卷选择题
1.关于艾滋病病毒(HIV),下列叙述正确的是( )
A. HIV是一种单细胞生物,在分类上属于原核生物
B. 由于HIV体内只有一种细胞器,所以其营寄生生活
C. 获取大量HIV的方法是将其接种在营养物质齐全的培养基上培养
D. HIV不参与构成种群、群落、生态系统、生物圈这些生命系统的结构层次
【答案】D
【解析】
【详解】A、HIV是一种病毒,没有细胞结构,A错误;
B、HIV体内没有细胞结构,没有细胞器,所以其营寄生生活,B错误;
C、HIV是高度寄生的生物,只能寄生在活细胞内,不能在培养基上培养,C错误;
D、病毒没有细胞结构,不属于生命系统的结构层次,D正确。
故选D。
2.元素和化合物是细胞的物质基础,下列叙述错误的是
A. 细胞中的微量元素如Fe、Mn、Cu、Zn等含量虽然很少,但不可缺少
B. ATP和质粒中含有的元素都是C、H、0、N、P
C. 具有生物催化作用的酶是由氨基酸或核糖核苷酸组成的
D. 染色体、核糖体中含有的五碳糖都是脱氧核糖
【答案】D
【解析】
微量元素是细胞中含量在万分之一以下的元素,包括Fe、Mn、Cu、Zn等,含量虽然很少,但不可缺少,A正确;ATP含有的元素是C、H、0、N、P,质粒是小型环状DNA,含有的元素是C、H、0、N、P,B正确; 具有生物催化作用的酶的化学本质是蛋白质或RNA,故其是由氨基酸或核糖核苷酸组成的,C正确;染色体中含有的核酸是DNA,其中的五碳糖是脱氧核糖,核糖体中含有的核酸是RNA,其中的五碳糖是核糖,D错误。
考点:细胞中的元素和化合物
点睛:熟记各种化合物的结构特点及元素组成是解决这一类型题目的关键。
3.如图表示一个由 200 个氨基酸构成的蛋白质分子。下列叙述正 确的是
A. 该分子中含有 198 个肽键
B. 这 200 个氨基酸中至少有 200 个氨基
C. 合成该蛋白质时相对分子质量减少了 3 582
D. 该蛋白质中至少含有 3 个—NH2
【答案】C
【解析】
【分析】
1、构成蛋白质的基本单位是氨基酸,每种氨基酸分子至少都含有一个氨基和一个羧基,且都有一个氨基和一个羧基连接在同一个碳原子上,这个碳原子还连接一个氢和一个R基,氨基酸的不同在于R基的不同。
2、氨基酸在核糖体中通过脱水缩合形成多肽链,而脱水缩合是指一个氨基酸分子的羧基(-COOH )和另一个氨基酸分子的氨基(-NH2)相连接,同时脱出一分子水的过程;连接两个氨基酸的化学键是肽键,其结构式是-CO-NH-;氨基酸形成多肽过程中的相关计算:肽键数=脱去水分子数=氨基酸数一肽链数,游离氨基或羧基数=肽链数+R基中含有的氨基或羧基数,至少含有的游离氨基或羧基数=肽链数,蛋白质的相对分子质量=氨基酸数目×氨基酸平均相对分子质量一脱去水分子数×18。
3、分析题图:题图是一个由200个氨基酸构成的蛋白质分子,该蛋白质分子含有2条肽链,两条肽链间含有1个肽键(位于第70位氨基酸的R基和第165位氨基酸的R基之间)。
【详解】A、根据题意和图示分析可知该蛋白质分子含有两条肽链并且两条肽链间有一个肽键连接,所以链内肽键数=氨基酸数-肽链数=200-2=198个,链间肽键1个,该蛋白质分子共有的肽键数=198+1=199个,A错误;
B、每个氨基酸分子至少含有1个氨基,由于该蛋白质分子的两条肽链间的肽键(1个)是由第70位氨基酸R基上的氨基和第165位氨基酸R基上的羧基形成的,所以构成该蛋白质分子的200个氨基酸中至少具有的氨基数=200+1=201个,B错误;
C、由以上A的分析知该蛋白质分子共有199个肽键,所以由200个氨基酸经脱水缩合形成该蛋白质时脱去的水分子数为199个,合成该蛋白质时相对分子质量减少199×18=3582,C正确;
D、由于一条肽链中至少有一个游离的氨基和一个游离的羧基,而该蛋白质具有两条肽链,所以该蛋白质至少含有的-NH2数=肽链数=2个,D错误。
故选C。
【点睛】本题结合某蛋白质分子的结构图,考查蛋白质的合成--氨基酸脱水缩合的知识,考生识记氨基酸的结构通式、明确氨基酸脱水缩合的过程和实质、掌握氨基酸脱水缩合过程中的相关计算是解题的关键。
4.生物膜上不同类型的蛋白质行使不同的功能。下表中依据膜蛋白功能,对其类型判断错误的是
选项
膜蛋白的位置、功能
膜蛋白的类型
A.
位于突触后膜,识别并结合神经递质
受体
B.
位于靶细胞膜,识别并结合激素
载体
C.
位于类囊体膜,催化ATP合成
酶
D.
位于癌细胞膜,引起特异性免疫
抗原
A. A B. B C. C D. D
【答案】B
【解析】
【分析】本题的知识点是膜蛋白的种类及功能。膜蛋白根据功能不同,可分为四类:载体蛋白、受体蛋白、糖蛋白、酶。
【详解】突触后膜上有与神经递质结合的特异性受体,受体可以特异性的结合相应的神经递质,使下一个神经元兴奋或抑制,A正确;靶细胞上含有能和相应激素特异性结合的受体,当激素与受体结合后,引起细胞代谢发生变化B错误;光合作用的光反应过程中,会发生光能转变为ATP中活跃的化学能,即需要ATP的合成,因此类囊体薄膜上含有ATP合成酶,C正确;细胞癌变后,细胞膜上会产生相应的癌胚抗原,引起机体的特异性免疫反应,进而清除癌变的细胞,D正确。
【点睛】解答本题的关键是分清各种蛋白的功能。载体蛋白具有运输物质的作用;受体蛋白与相应的神经递质与激素结合,使细胞的代谢发生变化;糖蛋白具有识别作用;酶具有催化作用。
5.细胞分泌蛋白形成过程中的囊泡可以将“货物”准确运输到目的地并被靶膜识别。下图表示囊泡膜与靶膜的识别原理及融合过程,其中 GTP 具有与 ATP 相似的生理功能,V-SNARE(V)和 T-SNARE(T)分别是囊泡膜和靶膜上的蛋白质。下列叙述不正确的是
A. 囊泡膜与靶膜的融合体现了生物膜的流动性
B. 高尔基体膜可以形成囊泡,细胞膜则不可以
C. V 与 T 的特异性结合,保证了囊泡对“货物”的准确运输
D. 囊泡对“货物”的准确运输需要消耗细胞代谢产生的能量
【答案】B
【解析】
【分析】
分析题图:图示是囊泡膜与靶膜融合过程示意图,囊泡上有一个特殊的V-SNARE蛋白,它与靶膜上的T-SNARE蛋白结合形成稳定的结构后,囊泡和靶膜才能融合,从而将物质准确地运送到相应的位点。
【详解】A、囊泡膜与靶膜的融合依赖于生物膜的流动性,A正确;
B、当细胞进行内吞时,细胞膜也能成为囊泡膜,B错误;
C、由图可知,囊泡上有一个特殊的V-SNARE蛋白,它与靶膜上的T-SNARE蛋白结合形成稳定的结构后,囊泡和靶膜才能融合,从而将物质准确地运送到相应的位点,这样的膜融合过程具有特异性,保证了囊泡对货物的准确运输,C正确;
D、膜融合过程需要GTP提供能量。D正确。
故选B。
【点睛】本题结合囊泡膜与靶膜融合过程示意图,考查生物膜系统、细胞器之间的协调配合等知识,要求考生识记生物膜系统的概念;掌握分泌蛋白的合成与分泌过程,能结合图中信息准确答题。
6.取细胞生理状态一致的紫色洋葱外表皮,制成甲、乙、丙三组临时装片,置于显微镜下观察,移动装片,使视野全为紫色,然后分别用质量浓度为0.2g/mL、0.3g/mL、0.5g/mL的蔗糖溶液处理,一段时间后都用清水再处理.实验过程中视野里紫色部分的面积占整个视野面积的比例变化如图所示,则下列说法错误的是
A. a曲线说明细胞既可以发生质壁分离,又可以发生质壁分离复原
B. c曲线表明细胞可能由于过度失水而死亡
C. 实验结果说明洋葱外表皮细胞的细胞液浓度小于0.2g/mL
D. a、b、c三曲线分别代表乙组.甲组和丙组
【答案】D
【解析】
分析题图:洋葱表皮细胞放在0.2g/mL 的蔗糖溶液中,会失水,原生质体体积变小,一段时间后用清水再处理,洋葱表皮细胞又会吸水发生质壁分离复原,如a曲线;洋葱表皮细胞放在0.3g/mL的蔗糖溶液中,会失水,原生质体体积变小,一段时间后用清水再处理,洋葱表皮细胞又会吸水发生质壁分离的复原,如b曲线;洋葱表皮细胞放在0.5g/mL的蔗糖溶液,因为外界溶液浓度过大,细胞一次性失水过多而死亡,一段时间后用清水处理,洋葱表皮细胞不能复原,如c曲线。
结合前面的分析可知,a曲线说明细胞既可以发生质壁分离,又可以发生质壁分离复原,A正确;c曲线表明细胞可能因为过度失水而死亡,B正确;洋葱表皮细胞放在0.2g/mL的蔗糖溶液中,会失水,说明洋葱外表皮细胞的细胞液浓度小于0.2g/mL,C正确;a、b、c三曲线分别代表甲组、乙组和丙组,D错误。
7.图是某课外活动小组探究酶活性影响因素时绘制的实验结果图(实验中用盐酸创设酸性条件,盐酸能催化淀粉水解)。下列有关叙述正确的是
A. 实验的自变量是1 h后淀粉剩余量,因变量是pH
B. pH为1时有淀粉水解,则过酸条件下酶没有失活
C. pH为3时酶的活性小于pH为9时酶的活性
D. 与盐酸相比,淀粉酶降低反应活化能的作用要弱
【答案】C
【解析】
【详解】据图分析,横坐标为不同的pH,纵坐标为淀粉剩余量,所以实验的自变量是pH,因变量是1h后淀粉剩余量,A错误;
根据题干信息已知盐酸能催化淀粉水解,所以pH为1时有淀粉水解,应该是盐酸的作用,并不能说明酶没有失活,B错误;
据图示可知pH为3和pH为9条件下淀粉剩余量相等,而因为淀粉在酸性条件下易分解,因此pH为3条件下的酶活性小于pH为9条件下的酶活性,C正确;
比较pH为1和pH为7的实验结果可知,pH为7的条件下淀粉的剩余量小于pH为1条件下淀粉的剩余量。故说明与盐酸相比,淀粉酶降低反应活化能的作用更显著,D错误。
因此,本题答案选C。
8. 向正在进行有氧呼吸的细胞悬液中分别加入a、b、c、d四种抑制剂,下列说法正确的是( )
A. 若a能抑制[H]氧化成水,则使O2的消耗减少
B. 若b能抑制葡萄糖分解,则使丙酮酸增加
C. 若c能抑制ATP的形成,则使ADP的消耗增加
D. 若d能抑制丙酮酸分解,则使葡萄糖的消耗增加
【答案】A
【解析】
【分析】
【详解】
氧气与[H]结合生成水,水的生成需要消耗氧气,若a能抑制[H]氧化成水,水的生成量减少,消耗的氧气量减少,A正确;丙酮酸是葡萄糖酵解的产物,若b能抑制葡萄糖分解,葡萄糖酵解的产物丙酮酸的量减少,B错误;ADP与磷酸反应生成ATP,ATP的形成需要消耗ADP,若c能抑制ATP的形成,ATP的生成量减少,消耗的ADP减少,C错误;若d抑制丙酮酸分解,造成丙酮酸积累增加,葡萄糖酵解成丙酮酸的反应受抑制,葡萄糖的消耗量减少,D错误。故选A。
9. 甲、乙、丙、丁四位同学,利用新鲜绿色菠菜叶为实验材料,用层析法进行叶绿体中色素的提取和分离实验时,由于操作不同,得到了以下四种不同的层析结果。下列分析错误的是
A. 甲可能误用蒸馏水作提取液和层析液
B. 乙可能是因为研磨时加入无水乙醇过多
C. 丙可能是正确操作得到的理想结果
D. 丁可能是因为研磨时未加入CaCO3
【答案】C
【解析】
叶绿体中的色素属于有机物,易溶于酒精等有机溶剂,难溶于水,所以不能用水作提取液和层析液,A正确;乙中每种色素都有,但含量很少,可能是无水乙醇过多,色素浓度太低导致的,B正确;丙中每种色素都有,但是胡萝卜素和叶黄素含量较多,叶绿素a和叶绿素b含量较少,正常叶绿体中色素含量从高到低依次是叶绿素a、叶绿素b、叶黄素和胡萝卜素,C错误;丁中叶绿素a和叶绿素b含量很少,可能是研磨时未加入CaCO3破坏了叶绿素类物质,因为与类胡萝卜素相比,叶绿素类更易受到破坏,D正确。
【考点定位】叶绿素的提取和分离实验
10.下图为绿色植物部分物质和能量转换过程的示意图,下列叙述正确的是
A. 过程①发生在叶绿体中,过程③发生在线粒体中
B. 过程①产生NADH,过程③消耗NADPH
C. 若叶肉细胞中过程②速率大于过程③,则植物干重增加
D. 过程③中ATP的合成与放能反应相联系,过程④与吸能反应相联系
【答案】D
【解析】
过程①为光合作用的光反应,发生在叶绿体中,过程③是有氧呼吸或无氧呼吸过程,不一定发生在线粒体中,A错误;过程①产生NADPH,过程③消耗NADH,B错误;若叶肉细胞中过程②速率大于过程③,则植物干重不一定增加,因为还有其他部分不能进行光合作用的细胞还要通过呼吸消耗有机物,C错误;过程③中ATP的合成需要能量,与放能反应相联系;过程④是ATP的水解,释放能量,与吸能反应相联系,D正确。
【点睛】本题主要考查光合作用和呼吸作用的过程,意在考查学生对相关知识的理解,把握知识间内在联系的能力。
11.下列关于正常人的体细胞中基因的叙述错误的是
A. 都含有抑癌基因和原癌基因 B. 都表达过抑癌基因和原癌基因
C. 都含有唾液淀粉酶基因 D. 都表达过唾液淀粉酶基因
【答案】D
【解析】
[分析]:1.人体正常细胞的染色体上本来就存在原癌基因和抑癌基因,原癌基因负责细胞增殖周期,调控细胞生长和分裂,而抑癌基因主要阻止细胞的不正常增殖。环境中的致癌因子会损伤细胞中的DNA分子,使原癌基因和抑癌基因发生突变,导致正常细胞的生长和分裂失控而变成癌细胞。
2.体细胞是由受精卵有丝分裂而来,细胞中的基因是相同的,只是在不同细胞中基因选择性表达。
[详解]:人体正常体细胞中都含有原癌基因和抑癌基因,A正确;原癌基因负责细胞增殖周期,调控细胞生长和分裂,而抑癌基因主要阻止细胞的不正常增殖,故体细胞在增殖、分化过程中,原癌基因和抑癌基因都表达过,B正确;体细胞是由受精卵有丝分裂而来,细胞中的基因是相同的,故正常体细胞中都含有唾液淀粉酶基因,C正确;由于基因的选择性表达,唾液淀粉酶基因只在唾液腺细胞中表达,D错误;
答案选D。
[点睛]:本题知识易错点是:1.正确理解原癌基因和抑癌基因与细胞癌变的关系;2.理解细胞增殖与细胞分化的实质及特点:体细胞增殖方式主要是有丝分裂,染色体经复制后平均分配到子细胞中,故体细胞中的基因是相同的;细胞分化的实质是基因的选择性表达,不同细胞中表达的基因不一定相同。
12.如图是某生物体细胞有丝分裂的不同分裂时期的图像,对图像的描述正确的是( )
A. 该生物可能是低等植物
B. 甲、乙、丙三细胞内染色体、染色单体与DNA分子数比例都为1∶2∶2
C 甲细胞进行中心体复制,发出星射线,形成了纺锤体
D. 甲、乙、丙三细胞分别处于有丝分裂的前期、后期和中期
【答案】D
【解析】
【分析】
上述细胞分裂图均为球形,且无细胞壁,因此,不可能是低等植物细胞,可能为动物细胞分裂图像,甲细胞处于有丝分裂前期,乙细胞处于后期,丙细胞处于中期。
【详解】由于该生物体细胞不含细胞壁,因此,该生物不可能是低等植物,故A错误;甲、丙两细胞中,若论细胞核中均含有4条染色体,每条染色体含两条姐妹染色单体,含两个DNA,故染色体:染色单体:DNA分子数比例为1:2:2,乙细胞核中染色体:染色单体:DNA分子数比例为1:0:1,因细胞质中的线粒体中含少量DNA,若论细胞内上述比例均无法确定,故B错误;甲细胞位于前期,中心体在间期已复制完成,故C错误;甲细胞染色体散乱分布为前期,乙细胞染色体着丝点分裂为后期,丙细胞着丝点整齐地排列在赤道板中央为中期,故D正确,综上所述,选D项。
【点睛】二倍体生物细胞分裂图像判断,一看染色体数目,若为奇数,则为减数分裂,若为偶数则可能是有丝分裂,也可能是减数分裂;二看有无同源染色体,若无同源染色体,则为减数第二次分裂,若有同源染色体,则可能为减数第一次分裂或有丝分裂;三看同源染色体行为,若有联会、分离、四分体等行为,则为减数第一次分裂,若无上述行为,则为有丝分裂。
13.某二倍体高等动物(2n=6)雄性个体的基因型为AaBb,其体内某细胞处于细胞分裂某时期的示意图如下。下列叙述正确的是
A. 形成该细胞过程中发生了基因突变和染色体畸变
B. 该细胞含有3个四分体,6条染色体,12个DNA分子
C. 该细胞每条染色体的着丝粒都连着两极发出的纺锤丝
D. 该细胞分裂形成的配子的基因型为aBX、aBXA、AbY、bY
【答案】D
【解析】
【详解】A、据图分析,图中含有3对同源染色体,其中一条染色体含有A基因的片段移到了非同源染色体上(X染色体),属于染色体畸变,没有发生基因突变,A错误;
B、此时细胞处于减数第一次分裂后期,而四分体出现于减数第一次分裂前期,B错误;
C、该细胞为动物细胞,每条染色体上的着丝粒都连着中心体发出的星射线,C错误;
D、据图分析可知,该细胞分裂形成的配子的基因型为aBX、aBXA、AbY、bY,D正确。
故选D。
14.ACC合成酶是植物体内乙烯合成的限速酶,下表是科学家以番茄ACC合成酶基因为探针,研究番茄果实不同成熟阶段及不同组织中该基因的表达情况。下列分析正确的是
果实成熟的不同阶段
叶片
雌蕊
雄蕊
根
绿果
变红
桃红
橙红
亮红
红透
-
+
++
++++
++++
+++
-
-
+
-
注:-表示该基因不表达,+表示该基因表达,+的数目越多表示表达水平越高。
A. 该基因的表达水平在不同的组织和果实成熟的不同阶段无差异
B. 橙红和亮红的果实细胞中该基因转录产物可能相对较多
C. 绿果、雌蕊、叶片和根中无该基因及其转录产物,体现了细胞的基因选择性表达
D. 果实中该基因表达水平高于叶片,说明前者的分化程度高于后者
【答案】B
【解析】
据表可知,果实成熟的不同阶段和不同组织中,该基因表达情况不同,A项错误;橙红和亮红的果实细胞中该基因表达水平高,转录产物可能相对较多,B项正确;绿果、雌蕊、叶片和根中含有相同的核基因,C项错误;果实和叶片细胞均属于高度分化的细胞,该基因表达水平高低不能说明分化程度的高低,D项错误。
【考点定位】本题考查植物激素的作用、细胞的全能性和基因的选择性表达。
【名师点睛】解答本题的关键是明确细胞的全能性和基因选择性表达的含义。同一个体的所有细胞来自同一个受精卵的有丝分裂,含有相同的遗传信息,具有发育的全能性。在不同的组织细胞或同一组织不同的发育时期,基因选择性表达。
15.二倍体水稻的粳性与糯性是一对相对性状,已知粳性花粉遇碘呈蓝紫色,糯性花粉遇碘呈红褐色。高茎粳稻与矮茎糯稻杂交,F1均为高茎粳稻。若用F1验证基因的分离定律,下列方法错误的是( )
A. 将F1的花粉粒用碘液处理,统计蓝紫色与红褐色花粉粒的比例
B. 让F1与矮茎糯稻杂交,统计后代高茎与矮茎植株的比例
C. 让F1自交,统计自交后代中高茎与矮茎植株的比例
D. 让F1自交,统计自交后代中蓝紫色植株与红褐色植株的比例
【答案】D
【解析】
【分析】
由高茎粳稻与矮茎糯稻杂交,F1均为高茎粳稻可推出:高茎、粳稻为显性,且F1应该是一个双杂合子,据此解答。
【详解】根据题意,F1中控制高茎和粳稻两对性状的基因型均为杂合,故可用碘液处理F1的花粉粒,并统计蓝紫色与红褐色花粉粒的比例,A正确;也可用测交方法,即F1与矮茎糯稻杂交,统计后代高茎与矮茎植株的比例,B正确;也可用自交方法,即F1自交,统计自交后代中高茎与矮茎植株的比例,C正确;蓝紫、红褐色是花粉遇碘时呈现的颜色,在植株上不表现,D错误;故选D。
【点睛】本题考查基因的分离定律,意在考查考生能理解所学知识的要点,把握知识间的内在联系。
16.在普通的棉花中导入能控制合成毒素蛋白的 B、D 基因。已知棉花短纤维由基因 A 控制, 现有一基因型为 AaBD 的短纤维抗虫棉植株(减数分裂时不发生交叉互换和基因突变,也不 考虑致死现象)自交,子代表现型及比例为短纤维抗虫:短纤维不抗虫:长纤维抗虫=2:1:1,则导入的 B、D 基因位于
A. 均在 1 号染色体上
B. 均在 2 号染色体上
C. 均在 3 号染色体上
D. B 基因在 2 号染色体上,D 基因在 1 号染色体上
【答案】B
【解析】
【分析】
分析图中有2对同源染色体,1、2上有一对等位基因A、a,可以根据后代的性状分离比确定B、D在染色体上的位置。
【详解】基因型是AaBD个体自交,自交后代短纤维抗虫植株(基因型是AaBD):短纤维不抗虫植株(基因型是AA):长纤维抗虫植株(基因型是aaBBDD)=2:1:1,说明AaBD个体产生的配子的基因型为A、aBD,则aBD连锁,即BD都在2号染色体上。
故选B。
【点睛】本题结合图解考查基因自由组合定律的实质及应用,要求考生掌握基因自由组合定律的实质,能根据图中基因组成判断子代的情况,或根据子代情况推断亲代的基因型。
17.某同学重复噬菌体侵染细菌的实验,由于对其中一组噬菌体进行同位素标记时有误(其他操作正确),导致两组实验结果如下:
组别
同位素分布情况
一
沉淀物中放射性很高,上清液中放射性很低
二
沉淀物和上清液中放射性均较高
以上两组实验对噬菌体进行标记的元素分别是
A. 32P、35S B. 35S、32P C. 32P、14C D. 32P、32P
【答案】C
【解析】
标记32P,则亲代噬菌体只标记了DNA,因此沉淀物中放射性很高,当部分噬菌体未侵入细菌,则上清液中会存在少量放射性。标记4C,则亲代噬菌体标记了DNA和蛋白质,沉淀物和上清液中放射性均较高,C正确。
18.某女娄菜种群中,宽叶和窄叶性状是受X染色体上的一对等位基因(B、b)控制的,但窄叶性状仅存在于雄株中,现有三个杂交实验如下,相关说法不正确的是
杂交组合
父本
母本
F1表现型及比例
1
宽叶
宽叶
宽叶雌株︰宽叶雄株︰窄叶雄株=2︰1︰1
2
窄叶
宽叶
宽叶雄株︰窄叶雄株=1︰1
3
窄叶
宽叶
全为宽叶雄株
A. 基因B和b所含的碱基对数目可能不同
B. 无窄叶雌株的原因是XbXb导致个体致死
C. 将组合1的F1自由交配,F2中窄叶占1/6
D. 正常情况下,该种群B基因频率会升高
【答案】B
【解析】
【详解】A.基因B和b是等位基因,是由基因突变产生的,等位基因所含的碱基对数目可能不同,A正确;
B.无窄叶雌株的原因可能是Xb花粉不育,B错误;
C.根据组合1子代的表现型宽叶雄株︰窄叶雄株=1:1,可知亲本雄性宽叶基因型为XBY,雌性宽叶基因型为XBXb,F1宽叶雌株的基因型为1/2XBXB、1/2XBXb,产生的雌配子3/4XB、1/4Xb,F1产生的雄配子1/4XB、1/4Xb、1/2Y,其中Xb花粉不育,故可育的雄配子为1/3XB、2/3Y,F1自由交配,F2中窄叶XbY=1/4×2/3=1/6,C正确;
D.由于Xb花粉不育,故正常情况下,该种群B基因频率会升高,D正确;
答案选B。
19.下列关于基因重组的叙述,正确的是
A. 杂交后代出现 3∶1 的分离比,不可能是基因重组导致的
B. 联会时的交叉互换实现了同源染色体上等位基因的重新组合
C. “肺炎双球菌转化实验”中 R 型菌转变为 S 型菌的原理是基因重组
D. 雌雄配子结合形成受精卵时,能发生基因重组
【答案】C
【解析】
【分析】
基因重组
1、概念:在生物体进行有性生殖的过程中,控制不同性状的非等位基因重新组合。
2、类型:
(1)自由组合型:减数第一次分裂后期,随着非同源染色体自由组合,非同源染色体上的非等位基因也自由组合。
(2)交叉互换型:减数第一次分裂前期(四分体),基因随着同源染色体的非等位基因的交叉互换而发生重组。
3、意义:(1)形成生物多样性的重要原因之一。(2)是生物变异的来源之一,对生物的进化也具有重要的意义。
【详解】A、如果一对相对性状是由非同源染色体上的两对基因共同控制,则杂交后代出现3:1的分离比,可能是基因重组导致的,A错误;
B、联会时的交叉互换实现了同源染色体上非等位基因的重新组合,B错误;
C、S型菌的DNA能进入R型菌,并与R型菌的DNA重新组合,进而将R型菌转化为S型菌,因此无毒的R型菌转化为有毒的S型菌属于基因重组,C正确;
D、基因重组发生在减数分裂过程中,而不是发生在受精作用过程中,D错误。
故选C。
【点睛】本题考查基因重组的相关知识,要求考生识记基因重组的概念、类型及意义,明确基因重组只发生在减数分裂过程中,再结合所学的知识准确判断各选项。
20.红绿色盲是一种常见的伴X染色体隐性遗传病。假设在一个数量较大的群体中,男女比例相等,XB的基因频率为80%,Xb的基因频率为20%,下列说法正确的是
A. 该群体男性中的Xb的基因频率高于20%
B. —对表现正常的夫妇,不可能生出患色盲的孩子
C. 在这一人群中,XbXb、XbY的基因型频率依次为2%、10%
D. 如果不采取遗传咨询、基因诊断等措施,该群体中色盲的发病率会越来越高
【答案】C
【解析】
【详解】A、某个基因占全部等位基因的比率,叫做基因频率,基因频率与性别无关,因此该群体男性中的Xb的基因频率等于20%,A错误;
B、—对表现正常的夫妇,女性可能是携带者,仍然可以生出患色盲的孩子,B错误;
C、按照遗传平衡定律计算,女性中XbXb的基因型频率为Xb的基因频率的平方,即20%×20%=4%,但雌雄性比例为1:1,故人群中XbXb的频率为4%×1/2=2%。由于男性只有一条X性染色体,男性中XbY的基因型频率为20%,但雌雄性比例为1:1,故人群中XbY的频率为20%×1/2=10%;C正确;
D、采取遗传咨询、基因诊断等措施可以降低色盲的发病率,但是如果不采取遗传咨询、基因诊断等措施,该群体中色盲的发病率不会越来越高,D错误。
故选C。
21.如图表示蒙古冰草和沙生冰草两个物种形成的机制。下列相关叙述正确的是
A. 种群 1 内部个体间形态和大小方面的差异体现的是物种多样性
B. 蒙古冰草和沙生冰草为两个物种的标志是二者之间存在生殖隔离
C. a 是地理隔离,自然选择的直接对象是种群中不同的等位基因
D. 蒙古冰草和沙生冰草一直利用相同的生物和非生物资源
【答案】B
【解析】
【分析】
1、生物多样性包括遗传多样性、物种多样性和生态系统的多样性。
2、遗传多样性是指物种内基因和基因型的多样性。遗传多样性的实质是可遗传变异。
3、隔离是在自然条件下不同种群间的个体不能进行基因交流的现象,分为地理隔离和生殖隔离,隔离是物种形成的必要条件,生殖隔离是新物种形成的标志
4、据图分析,a表示地理隔离。
【详解】A、一个种群中不同个体表现型的差异体现了生物多样性层次中的基因多样性,A错误;
B、蒙古冰草和沙生冰草为两个物种的标志是二者之间产生了生殖隔离,B正确;
C、a是地理隔离,自然选择的直接对象是生物的表现型,C错误;
D、蒙古冰草和沙生冰草生活的区域环境不同,所以利用的生物和非生物资源可能不同,D错误。
故选B。
【点睛】本题主要考查学生对生物多样性以及隔离知识的理解和掌握情况,分析题图和对所给信息的分析和理解可准确作答。
22.如图表示某细胞中遗传信息的传递,据图分析下列相关叙述正确的是
A. DNA 双链在细胞核中合成,多肽链在细胞质 中合成
B. 图中酶 a 代表 DNA 聚合酶,酶 b 代表 RNA聚合酶
C. 转录形成 mRNA 时,游离的核糖核苷酸有序 地与 DNA 链上的碱基相撞
D. 结构 c 与 mRNA 的结合部位会形成 2 个 tRNA 的结合位点
【答案】D
【解析】
【分析】
分析题图:图示表示原核生物内DNA复制、转录和翻译过程,图中酶a为解旋酶,酶b是RNA聚合酶,结构c表示核糖体。
【详解】A、图中转录与翻译同时进行,可知是原核生物的基因表达过程,原核细胞没有细胞核,DNA复制及多肽链的合成的场所均是细胞质,A错误;
B、图中酶a代表解旋酶,酶b代表RNA聚合酶,B错误;
C、RNA聚合酶在转录时催化DNA解旋和游离的核糖核苷酸合成RNA,但核糖核苷酸随机地与DNA链上的碱基相撞,C错误;
D、核糖体与mRNA的结合部位会形成6个碱基的位置,2个tRNA的结合位点,D正确。
故选D。
【点睛】本题考查遗传信息的复制、转录和翻译过程,要求考生熟记遗传信息表达的概念、场所、条件及产物,难度不大。
23. 下面关于DNA分子结构的叙述中错误的是
A. 每个双链DNA分子通常都会含有四种脱氧核苷酸
B. 每个核糖上均连接着一个磷酸和一个碱基
C. 每个DNA分子的碱基数=磷酸数=脱氧核糖数
D. 双链DNA分子中的一段若含有40个胞嘧啶,就一定会同时含有40个鸟嘌呤
【答案】B
【解析】
【详解】DNA分子的基本组成单位是脱氧核糖核苷酸,每个DNA分子中子通常都会含有四种脱氧核苷酸,A正确;DNA分子中大多数的脱氧核糖连接两个磷酸,B错误;1分子脱氧核糖核苷酸由1分子碱基、1分子磷酸和1分子脱氧核糖组成,因此DNA中碱基数=磷酸数=脱氧核糖数,C正确;双链DNA分子中胞嘧啶与鸟嘌呤进行碱基互补配对,二者数量相同,因此如果双链DNA分子中的一段若含有40个胞嘧啶,就一定会同时含有40个鸟嘌呤,D正确.
24.玉米植株(2N=20)的紫色(H)和绿色(h)是一对相对性状。用射线处理若干纯合紫株萌发的种子,待其成熟后与绿株杂交,发现某一紫株(记为M)的后代中,紫株与绿株比例为1:1。下列说法错误的是
A. M紫株细胞可能发生了染色体结构变异
B. M紫株产生配子时,可能发生了H、h的分离
C. 处于减数第一次分裂联会时期的玉米细胞,可能只形成9个四分体
D. 通过显微镜观察后代紫株根尖分生区细胞,可判断是否发生染色体变异
【答案】D
【解析】
【详解】A.根据题意分析可知,与绿株杂交的紫株(M)应为杂合子(Hh)或者为HO(O代表原来含H基因的染色体片段缺失或者H基因所在染色体丢失)所致都可能与杂交结果符合。由此分析:M紫株可能发生了染色体结构变异,A正确;
B.若M紫株为杂合子(Hh),则其减数分裂时会发生H、h的分离,B正确;
C.若M紫株为染色体丢失,则其发生减数第一次分裂联会时期的玉米细胞,可能只形成9个四分体,C正确;
D.后代紫株的染色体结构和数目都是正常的,所以无法通过显微镜观察其根尖分生区细胞来判断是否发生染色体变异,D错误。
故选D。
25.下列关于水盐平衡调节的叙述中,错误的是
A. 人失水过多后,会在大脑皮层中产生渴觉
B. 人体静脉注射抗利尿激素后,尿液会明显减少
C. 渗透压感受器和水盐平衡调节中枢都在下丘脑中
D. 水盐平衡是神经一体液一免疫调节共同作用的结果
【答案】D
【解析】
【分析】
水盐调节
(1)神经调节途径:
(2)神经—体液调节途径:
【详解】A、当人失水过多,细胞外液渗透压高,下丘脑渗透压感受器受到刺激,使得大脑皮层产生渴觉,A正确;
B、当给内环境渗透压正常的人静脉注射抗利尿激素后,肾小管和集合管对水分重吸收增加,尿量明显减少,B正确;
C、下丘脑是体温、血糖和水盐平衡调节中枢,另外还有渗透压感受器,C正确;
D、水平衡的调节方式是神经和体液调节,D错误。
故选:D。
【点睛】学生对水盐调节理解不清。尤其注意水平衡的调节中枢在下丘脑;产生渴感的中枢在大脑皮层;参与调节的激素主要是抗利尿激素,它是由下丘脑神经细胞合成分泌,并由垂体释放,作用部位为肾小管和集合管。
26.图为人体内环境甲、乙、丙三大成分之间的转化模式图。下列叙述中,正确的是
A. 内环境中含有多种酶,是细胞代谢的主要场所
B. 镰刀形细胞贫血症是因为甲中的血红蛋白异常
C. 丙中蛋白质和氧气含量均低于甲
D. 胰腺组织细胞分泌的消化酶、胰岛素等通过甲运输到作用部位
【答案】C
【解析】
据图分析:甲表示血浆,乙表示淋巴,丙表示组织液.据此分析作答。
细胞质基质是细胞代谢的场所,A错误;镰刀形细胞贫血症是基因突变造成血红蛋白异常引起的,而甲表示血浆,其中没有血红蛋白,B错误;丙和乙中蛋白质含量均低于血浆甲,组织液中氧气也是血浆中通过自由扩散进入的,所以也低于血浆,C正确;胰腺分泌的消化酶随胰液由导管直接送到小肠,不会通过甲运输到作用部位,D错误。
27.图表示具有生物活性的蛙坐骨神经-腓肠肌标本,灵敏电流计连接在坐骨神经表面,下列相关叙述错误的是
A. 电刺激①处,电流计指针会发生反向的两次偏转
B. 电刺激②处,电流计能记录到两次电位变化
C. 电刺激①处或②处均可引起腓肠肌的收缩
D. 兴奋在神经纤维上的传导方向与膜内的电流方向相同
【答案】B
【解析】
【分析】
兴奋在神经纤维上的传导形式是电信号,而在神经元之间的传递是化学信号。由于神经末梢与肌细胞的接触部位类似于突触,又神经递质只存在于突触小体的突触小泡中,只能由突触前膜释放作用于突触后膜,使下一个神经元产生兴奋或抑制,因此兴奋在神经元之间的传递只能是单向的。
【详解】图表示具有生物活性的蛙坐骨神经-腓肠肌标本,神经末梢与肌细胞的接触部位类似于突触,那么兴奋传递方向在此处只能是神经→肌肉,且是电信号与化学信号的互变,电刺激①处,电流两次经过灵敏电流计,电流计指针会发生反向的两次偏转,A正确;电刺激②处,肌肉收缩,但由于神经递质不能由突触后膜传至突触前膜,所以在神经纤维上的电流计不会记录到电位变化,B错误;电刺激①处产生的冲动可以由神经传递到肌肉,引起肌肉的收缩;直接电刺激肌肉②处也可以引起肌肉的收缩,C正确;兴奋在神经纤维上的传导方向是双向的,且膜内电流方向代表了兴奋的传导方向,D正确;故选B。
【点睛】本题借“蛙坐骨神经-腓肠肌标本的人工电刺激”创设情境,考查突触结构和神经冲动的传导等相关知识,意在考查学生的识记能力和判断能力,同时考查《稳态与环境》中的兴奋传导方向的基础知识的理解能力,属于能力立意题。
28.如图表示寒冷时人体内环境稳态调节相关结构及关系(“+” 表示促进作用,“一”表示抑制作用)。以下描述错误的是
A. a 细胞为下丘脑细胞,①处效应为抑制作用
B. 缺碘时,激素 a 和激素 b 的分泌量会增加
C. 严寒环境下,激素 c 分泌量增加,酶的活性上升以增强产热
D. 激素 a、b、c 分别是促甲状腺激素释放激素、促甲状腺激素、甲状腺激素
【答案】C
【解析】
【分析】
据图分析:该图表示甲状腺激素的分级调节和负反馈调节,图中a细胞为下丘脑细胞,①为抑制作用,激素a为促甲状腺激素释放激素,激素b为促甲状腺激素,激素c为甲状腺激素。
【详解】A、分析图解可知,a细胞为下丘脑细胞,激素a为促甲状腺激素释放激素,激素b为促甲状腺激素,激素c为甲状腺激素,当甲状腺激素超过正常值时,会对下丘脑和垂体起抑制作用,因此①处的效应为抑制作用,A正确;
B、碘是合成甲状腺激素的原料,当机体缺碘时,甲状腺激素的合成减少,从而对下丘脑和垂体的抑制作用减弱,导致促甲状腺激素释放激素和促甲状腺激素分泌量增加,B正确;
C、由题图知,激素c是甲状腺激素,作用是促进新陈代谢,加速物质氧化分解,增加产热量,以维持体温恒定,体内酶的活性并没有改变,C错误;
D、激素a、b、c分别是促甲状腺激素释放激素、促甲状腺激素、甲状腺激素,D正确。
故选C。
【点睛】本题考查了甲状腺激素的分级调节和负反馈调节和体温调节,主要考查学生对基础知识的记忆和运用。
29.取某实验小鼠皮肤片,分别移植到同种小鼠甲和切除胸腺的同种小鼠乙身上。一段时间后,观测到该皮肤片在小鼠乙身上的存活时间比小鼠甲的长。由此推断,对该皮肤片发生排斥反应(一般指移植物作为“非已”成分被免疫系统识别、破坏和消除的免疫反应)的主要细胞是
A. 中性粒细胞 B. T淋巴细胞 C. B淋巴细胞 D. 巨噬细胞
【答案】B
【解析】
【详解】T淋巴细胞在胸腺中发育成熟。分别移植到同种小鼠甲和切除胸腺的同种小鼠乙身上的“某实验小鼠皮肤片”,在小鼠乙身上的存活时间比小鼠甲的长,说明对该皮肤片发生排斥反应的细胞主要是T淋巴细胞,B正确,A、C、D均错误。
故选B。
30.科学家从人的尿液中提取分离了生长素,这是第一种被发现的植物激素。下列关于生长素的说法正确的是
A. 胚芽鞘尖端只有受到单侧光照射才能产生生长素
B. 生长素由色氨酸转变而来,该过程可发生在人体细胞中
C. 由于人体细胞缺乏相关受体,因此生长素对人体不起作用
D. 胚芽鞘的向光性是由生长素的极性运输引起其在尖端的分布不均造成的
【答案】C
【解析】
【分析】
生长素的产生、运输与分布:
1.产生:生长素的主要合成部位是幼嫩的芽、叶和发育中的种子,由色氨酸经过一系列反应转变而成。
2、运输:胚芽鞘、芽、幼叶、幼根中:生长素只能从形态学的上端运输到形态学的下端,而不能反过来运输,称为极性运输;在成熟组织中:生长素可以通过韧皮部进行非极性运输。
3.分布:各器官均有分布,但相对集中地分布于新陈代谢旺盛的部分;幼根(叶)>老根(叶);分生区>伸长区;顶芽>侧芽。
【详解】A、胚芽鞘尖端产生生长素与光照无关,A错误;
B、生长素是色氨酸的衍生物,在植物体内可以合成生长素,但人体缺少合成生长素的酶,所以在人体内不能发生该过程,B错误;
C、人体细胞缺乏生长素的受体,因此生长素对人体不起作用,C正确;
D、胚芽鞘的向光性是由生长素的横向运输和极性运输引起其在尖端与尖端以下区段分布不均造成的,D错误。
故选C。
【点睛】本题主要考查生长素的发现、分布、运输及合成的相关知识,意在考查考生的识记能力和理解所学知识要点,把握知识间内在联系,形成知识网络结构的能力;能运用所学知识,准确判断问题的能力,属于考纲识记和理解层次的考查。
31.下图表示人体内酪氨酸(非必需氨基酸)合成肾上腺素的简化过程,对其合成和分泌的有关叙述,正确的是
A. 若食物中不含酪氨酸,则人体不能合成肾上腺素
B. 与肾上腺素合成和分泌有关的细胞器有核糖体、内质网、高尔基体和线粒体等
C. 外界环境温度降低,体内与肾上腺素合成有关酶的活性也会降低,肾上腺素的合成和分泌就会减少
D. 在血糖调节过程中,肾上腺素与胰高血糖素都具有升高血糖的功能
【答案】D
【解析】
【分析】
本题考查动物激素的相关知识,酪氨酸能合成肾上腺素,易错认为肾上腺素是蛋白质;图示过程为肾上腺素合成,由图可知肾上腺素不是蛋白质,其合成与核糖体无关。
【详解】酪氨酸为非必需氨基酸,人体内可以合成,所以食物中不含酪氨酸,人体也能合成肾上腺素,A错误;肾上腺素不是蛋白质,合成不需要核糖体,B错误;人为恒温动物,外界环境温度降低时通过体温调节机制保持体温相对稳定,酶活性不受影响,C错误;人体在剧烈运动后,血糖含量降低,肾上腺素的合成和分泌增加,促进肝糖原的分解补充血糖,D正确。
32.五个大小相同的白萝卜幼根与植物甲的幼根分别放入A-E五种不同浓度的蔗糖溶液中,30分钟后,取出称重,重量变化如下图所示。以下关于该实验结果的说法,正确的是
A. 植物甲比白萝卜更耐干旱
B. 植物甲在与白萝卜幼根细胞液等渗的完全培养液中不能正常生长
C. 五种蔗糖溶液浓度由低到高依次是B、D、A、E、C
D. 白萝卜与植物甲的幼根细胞在C溶液中水分子不会通过细胞膜向外转移
【答案】B
【解析】
【分析】
本题考查细胞的吸水与失水。放入不同蔗糖浓度的溶液中的植物细胞若质量不变,说明细胞内外溶液浓度相等;若质量变小,说明细胞失水,外界溶液浓度大于细胞液浓度;若质量变大,说明细胞吸水,外界溶液浓度小于细胞液浓度。
【详解】在相同的蔗糖浓度条件下,植物甲比白萝卜失水量大或吸水量小,说明植物甲细胞液浓度小于白萝卜,白萝卜更耐干旱,A错误;植物甲在与白萝卜幼根细胞液等渗的完全培养液中即A浓度下表现为失水,不能正常生长,B正确;根据白萝卜细胞在不同蔗糖中的失水与吸水情况即在A时细胞若质量不变,水分子进出保持动态平衡,B失水量大于D,C吸水量大于E可知,五种蔗糖溶液浓度由低到高依次是C 、E、A、D、B,C错误;白萝卜与植物甲的幼根细胞在C溶液中质量变大,说明单位时间内进入细胞中的水分子多于排出的水分,有水分子通过细胞膜向外转移,D错误。
33.肽酰转移酶是催化肽键形成的酶,对RNA酶敏感,对蛋白酶不敏感。下列对该酶叙述错误的是
A. 该酶催化氨基酸脱水缩合 B. 该酶应该存在于核糖体中
C. 线粒体和叶绿体内不会含有该酶 D. 肽酰转移酶是具有催化活性的RNA
【答案】C
【解析】
【分析】
本题考查酶的本质以及多肽的合成的相关知识,意在考查考生掌握所学内容以及综合运用的能力。根据肽酰转移酶对RNA酶敏感,对蛋白酶不敏感,可知,肽酰转移酶是RNA,其可以催化氨基酸脱水缩合形成肽键。
【详解】肽酰转移酶是催化肽键形成的酶,即其催化氨基酸脱水缩合,A正确;氨基酸脱水缩合的场所为核糖体,所以肽酰转移酶存在于核糖体中,B正确;线粒体和叶绿体内含有DNA,能进行基因的表达有蛋白质合成,含有该酶,C错误;肽酰转移酶对RNA酶敏感,其本质是RNA,所以是具有催化活性的RNA,D正确。
34.细胞内的磷酸果糖激酶(酶P)催化下列反应:果糖-6-磷酸+ATP果糖-1,6-二磷酸+ADP,这是细胞有氧呼吸第一阶段的重要反应。下图为高、低两种ATP浓度下酶P与果糖-6-磷酸浓度的关系。下列叙述不正确的是
A. 酶P应该广泛存在于需氧型生物和厌氧型生物的细胞内
B. 一定范围内,果糖-6-磷酸浓度与酶P活性呈正相关
C. 低ATP浓度在一定程度上抑制了酶P的活性
D. 有氧呼吸的第一阶段既产生ATP,也消耗ATP
【答案】C
【解析】
【分析】
本题考查了细胞呼吸的有关知识,要求考生能够识记细胞呼吸过程中的物质变化和能量变化,掌握磷酸果糖激酶在糖酵解过程中的生理作用。由图分析P酶会受到高浓度ATP的抑制。
【详解】酶P催化细胞呼吸的第一阶段,在需氧型生物和厌氧型生物的细胞内,细胞呼吸的第一阶段是完全相同的,A正确;一定范围内,随着果糖-6-磷酸浓度的增加,酶P活性也在增加,B正确;分析题图可知酶P的活性在低ATP浓度更大,高ATP浓度在一定程度上抑制了酶P的活性,C错误;有氧呼吸的第一阶段葡萄糖分解为丙酮酸能产生ATP,果糖-6-磷酸消耗ATP在酶P的催化下生成果糖-1,6-二磷酸,D正确。
35.在适宜温度和大气CO2浓度条件下,测得某森林中林冠层四种主要乔木幼苗叶片的生理指标(见下表)。下列分析正确的是
物种
指标
构树
刺槐
香樟
胡颓子
光补偿点(千勒克司)
6
4
1.8
1.1
光饱和点(千勒克司)
13
9
3.5
2.6
(光补偿点:光合速率等于呼吸速率时的光强;光饱和点:达到最大光合速率所需的最小光强)
A. 光照强度小于6千勒克司时,构树幼苗叶肉细胞需要的CO2全部来自于外界
B. 光照强度为10千勒克司时,影响构树和刺槐幼苗光合速率的环境因素都要光照强度和CO2浓度等
C. 若将光照强度突然由2千勒克司增加到4千勒克司,香樟幼苗叶肉细胞中的C3会增加
D. 在树冠遮蔽严重、林下光照较弱的环境中,胡颓子和香樟的幼苗存活率高于刺槐和构树
【答案】D
【解析】
【分析】
影响光合作用的环境因素主要有光照强度、温度和氧化碳浓度等;阳生植物的光饱和点与光补偿点要大于阴生植物的光饱和点与光补偿点,据此分析作答。
【详解】光照强度小于6千勒克司时,构树幼苗光合速率小于呼吸速率,叶肉细胞需要的CO2全部来自于叶肉细胞的线粒体,A错误;光照强度为10千勒克司时,构树幼苗光合速率未达到最大值,外界影响因素是光照强度,刺槐幼苗光合速率达到最大值,外界影响因素是CO2浓度,B错误;若将光照强度突然由2千勒克司增加到4千勒克司,香樟幼苗叶肉细胞光合作用光反应增强,产生的ATP和[H]增多,C3的还原增多,香樟幼苗叶肉细胞中的C3会减少,C错误;在树冠遮蔽严重、林下光照较弱的环境中,光饱和点与光补偿点都较低的生物比较高的生物存活率高,D正确。
36.下列能说明某细胞已经发生分化的是
A. 能合成胰岛素 B. 进行mRNA的合成
C. 进行ATP的合成 D. 存在血红蛋白基因
【答案】A
【解析】
分析】
本题考查细胞分化的内容,意在考查考生对细胞分化实质的理解所学知识的要点,同时又要把握知识间的内在联系。细胞分化的实质是基因选择性表达。
【详解】所有的正常细胞中都存在胰岛素基因,但胰岛素基因只在胰岛B细胞中表达,A正确;在没有分化的细胞中也需要蛋白质的合成,需要进行mRNA的合成, B错误;ATP的合成发生在所有活细胞中,C错误;所有的正常细胞中都存在血红蛋白基因,该基因只在红细胞中表达,D错误。
37.下列有关细胞癌变的叙述,错误的是
A. 人的原癌基因突变促使细胞癌变,抑癌基因突变抑制细胞癌变
B. 大气中的臭氧层变薄,会使人类患皮肤癌的风险增加
C. 艾滋病患者较正常人得癌症的可能性高
D. 经常压抑情绪,会增加癌症发生的可能性
【答案】A
【解析】
【分析】
本题考查细胞癌变相关知识,意在考查考生能理解所学知识的要点,把握知识间的内在联系,形成知识的网络结构能力。
【详解】癌细胞的发生是由于原癌基因和抑癌基因发生基因突变,A错误;大气中的臭氧层变薄,紫外线增强,是诱发癌症的物理因素,会使人类患皮肤癌的风险增加,B正确;艾滋病患者免疫力低下,免疫系统的监控和清除功能降低,较正常人得癌症的可能性高,C正确;细胞的癌变也是与个人的身心状况有关,经常压抑情绪,会增加癌症发生的可能性,D正确。
38.孟德尔两对相对性状的杂交实验中,用纯合的黄色圆粒和绿色皱粒做亲本进行杂交,F1全部为黄色圆粒。F1自交获得F2,在F2中让黄色圆粒的植株接受黄色皱粒植株的花粉,统计黄色圆粒植株后代的性状,其比例理论值应为
A. 16∶8∶2∶1 B. 15∶8∶3∶1 C. 4∶2∶2∶1 D. 25∶5∶5∶1
【答案】A
【解析】
【分析】
本题考查遗传定律相关知识,意在考察考生对知识点的理解和计算能力。
【详解】F2中黄色圆粒占9/16,有4种基因型,1/9YYRR,4/9YyRr,2/9YyRR,2/9YYRr,其中YY:Yy=1:2,RR:Rr=1:2;黄色皱粒中有1/3YYrr,2/3Yyrr,YY:Yy=1:2,黄色皱粒人工传粉给黄色圆粒豌豆后,子代黄色:绿色=8:1,圆粒:皱粒=2:1,对于两对相对性状来说,(8黄色:1绿色)(2圆粒:1皱粒)=16黄色圆粒:8黄色皱粒:2绿色圆粒:1绿色皱粒,A正确。
39.雄性果蝇体内含有一对决定性别的染色体,记为X和Y,某同学观察了雄性果蝇精巢中的下列4个细胞:①处于有丝分裂中期的精原细胞 ②处于有丝分裂后期的精原细胞 ③处于减数第一次分裂后期的初级精母细胞 ④处于减数第二次分裂后期的次级精母细胞。在正常分裂的情况下,上述4个细胞中一定含有两条Y染色体的细胞有
A. 1个 B. 2个 C. 3个 D. 4个
【答案】A
【解析】
【分析】
雄性果蝇的性染色体为XY,在细胞分裂过程中只有当复制的染色体着丝点分裂时,才会形成两个Y染色体。
【详解】①处于有丝分裂中期的精原细胞,着丝点没有分裂,染色体排列在赤道板上,只有1个Y染色体;②处于有丝分裂后期的精原细胞,着丝点分裂,姐妹染色单体分开形成子染色体,染色体数目加倍,一定含有两条Y染色体;③处于减数第一次分裂后期的初级精母细胞只含有一条Y染色体;④处于减数第二次分裂后期的次级精母细胞,可能含有0条、1条或2条Y染色体,故A正确。
40.下图是某生物的精细胞,根据图中染色体类型和数目,可以判断这5个精细胞至少来自
A. 2个初级精母细胞 B. 4个初级精母细胞
C. 3个次级精母细胞 D. 5个次级精母细胞
【答案】A
【解析】
【分析】
阅读题干和题图可知,本题的知识点是减数分裂产生配子的过程,梳理相关知识点,分析图解,根据具体描述做出判断。
【详解】减数第二次分裂后期,姐妹染色单体分离,与有丝分裂相同,同一个次级精母细胞产生的精细胞中的染色体是相同的。图中②和④中染色体的组成是相同的,都是白色,说明是来自于同一个次级精母细胞;而①中两条染色体都是黑色,所以①与②和④可能是来自同一个初级精母细胞;又③中大染色体为白色,小染色体为黑色,而⑤中大染色体为黑色,小染色体为白色,说明它们可能是来自同一个初级精母细胞,但不可能与①、②和④来自同一个初级精母细胞,因此,根据图中的染色体类型和数目,判断其至少来自2个初级精母细胞,故A正确。
41.E、F、G、H 是某二倍体动物的 4 个细胞,其染色体数分别是 4n、2n、2n、n,下列相 关叙述错误的是
A. F、G 不一定是 E 的子细胞
B. E 和 H 可以不存在染色单体
C. 上述细胞中含同源染色体的有 E、F、G
D. F、G、H 核 DNA 分子比值可以是 2:1:1
【答案】C
【解析】
【分析】
1、分析题干E中染色体数为4N,处于有丝分裂后期;F和G中染色体数为2N,可能处于有丝分裂前期、中期和末期、减数第一次分裂、减数第二次分裂后期;H中染色体数为N,可能处于减数第二次分裂前期、中期和末期;
2、体细胞(染色体为2N)在有丝分裂中染色体、染色单体、DNA变化特点:
(1)染色体变化:后期加倍(4N),平时不变(2N)
(2)DNA变化:间期加倍(2N→4N),末期还原(2N)
(3)染色单体变化:间期出现(0→4N),后期消失(4N→0),存在时数目同DNA。
3、减数分裂过程中染色体、染色单体、DNA数目变化规律:
减数第一次分裂
减数第二次分裂
前期
中期
后期
末期
前期
中期
后期
末期
染色体
2n
2n
2n
n
n
n
2n
n
染色单体
4n
4n
4n
2n
2n
2n
0
0
DNA数目
4n
4n
4n
2n
2n
2n
2n
n
【详解】A、F和G中染色体数为2N,可能处于有丝分裂前期、中期和末期、减数第一次分裂、减数第二次分裂后期;E中染色体数为4N,处于有丝分裂后期;F、G不一定是E的子细胞,A正确;
B、E中染色体数为4N,处于有丝分裂后期;H中染色体数为N,可能处于减数第二次分裂前期、中期和末期;其中有丝分裂后期,减数第二次分裂末期不含染色单体,B正确;
C、E中染色体数为4N,处于有丝分裂后期;F和G中染色体数为2N,可能处于有丝分裂前期、中期和末期、减数第一次分裂、减数第二次分裂后期;其中F、G不一定含有同源染色体,C错误;
D、F和G中染色体数为2N,可能处于有丝分裂前期、中期和末期、减数第一次分裂、减数第二次分裂后期;H中染色体数为N,可能处于减数第二次分裂前期、中期和末期,其中有丝分裂前期、中期核DNA含量:减数第二次分裂后期核DNA含量:减数第二次分裂前期、中期核DNA含量=2:1:1,D正确。
故选C。
【点睛】本题考查了细胞分裂的相关知识,意在考查考生能理解所学知识的要点,利于对学生能力诸如识图识表能力、知识迁移能力、收集和整理数据资料的能力、比较、判断、推理、分析、综合概括等思维能力的考查。
42.某哺乳动物(2N=20)的两个精原细胞(DNA的两条链均被32P标记),一个只进行有丝分裂记为A,另一个只进行减数分裂记为B,将这两个细胞均置于31P标记的培养液中培养,待它们都进入第二次分裂中期,此刻各有一个细胞分别记为A’、B’。A’和B’分裂后产生的两个子细胞分别标记为A1、A2和B1、B2,下列有关叙述错误的是
A. Al和A2 均有10条染色体含32P
B. A’的每一条染色体中都只有一条染色单体含32P,而B’的20条染色单体都含32P
C. A1和A2中含2个染色体组,而B1和B2中有1个染色体组
D. A1和B2所含有的性染色体数目比为2∶1
【答案】A
【解析】
【分析】
本题考查细胞的有丝分裂和减数分裂过程中染色体、染色单体、DNA链的变化,对基本知识的正确理解及识记是解答本题的关键。
【详解】A进行的是有丝分裂,第一次有丝分裂形成的子细胞中的染色体数目与A细胞相同,该过程中DNA分子只复制一次,根据DNA分子半保留复制特点,子细胞中的每个DNA分子上都有一条链含32P,细胞A复制是进行第二次有丝分裂中期的细胞,复制后的每条染色体含有2条单体,2个DNA分子,4条单链,只有一条单链含有32P,后期姐妹染色单体分离形成40条染色体,20条含有32P,单体随机到细胞两极,Al和A2含32P的染色体数量是不确定的,A错误;由以上分析可知A的每一条染色体中都只有一条染色单体含32P,B细胞是B细胞减数分裂中的减Ⅱ中期的细胞,经过一次复制和减Ⅰ同源染色体的分离,但含有姐妹染色单体,每条单体中DNA分子的一条链含有32P,故B的20条染色单体都含32P,B正确;A1和A2是有丝分裂形成的子细胞含2个染色体组,而B1和B2是减数分裂形成的子细胞有1个染色体组,C正确;A1是体细胞含有2条性染色体,B2是成熟生殖细胞,有1个染色体组,D正确。
【点睛】正确理解DNA复制的特点、细胞有丝分裂过程中染色单体的形成及分裂后期着丝点分裂姐妹染色单体随机分开移向两极是本题的关键。
43.图中c为肌肉,②为神经末梢与肌细胞的接触部位,类似于突触,称为“神经一肌肉接头”。下列说法正确的是
A. 图中有4个神经元,肌肉既是感受器也是效应器
B. a为传入神经,人体内兴奋在a上双向传导
C. 刺激b引起肌肉收缩也属于反射
D. ②处能完成电信号→化学信号→电信号的转化
【答案】D
【解析】
【分析】
图中含有3个神经元,2个突触+神经肌肉接头。
【详解】A、图中有3个神经元,肌肉c既是感受器也是效应器,A项错误;
B、由神经节的位置可判断,a为传入神经,人体内兴奋的传导,只能从感受器到效应器,因此兴奋在a上单向传导,B项错误;
C、完成反射的结构基础是完整的反射弧,刺激b发生的肌肉收缩未经过完整的反射弧,不属于反射,C项错误;
D、分析题干信息可知,②类似于突触,因此能完成电信号一化学信号一电信号的转化,D项正确。
故选D。
【点睛】离体神经纤维上兴奋可以双向传导,在反射弧中兴奋在神经纤维上只能单向传递。
44.图是某单基因遗传病在某家庭中的遗传家谱图。通过大范围的调查得知,该病在某地区男性中的发病率为1/25,但目前该病对人们的生活生殖能力没有影响。下列情境下的分析判断错误的是
A. 如果I1不携带该病的致病基因,则理论上该病在该地区女性中的发病率是1/625
B. 如果I1携带有该病的致病基因,则II3与本地一表现正常的男性结婚,所生男孩中患病的概率为1/18
C. 假如II2是一个XYY患者,但不影响生育,则他与一个正常女子结婚,再生一个性染色体组成为XYY孩子的概率为1/4
D. 如果II2患的是一种常染色体显性遗传病,他与一个正常女子结婚,生育一个患病儿子的概率最可能是1/4
【答案】C
【解析】
【分析】
本题主要考查人类遗传病的分析,判断遗传系谱图的关键是先判断显隐性,然后再根据假设法来判断是位于常染体上还是位于X染色体上,通过遗传图解的分析与概率的计算,增强了学生学习遗传题的信息。
【详解】由遗传家谱图可知,II2患病,其父母亲正常,该遗传病为隐性遗传病,用A、a表示,如果I1不携带该病的致病基因,该病为X染色体隐性遗传病,该病在男性中的发病率等于致病基因的基因频率,致病基因a的基因频率在男女中相同为1/25,理论上该病在该地区女性中的发病率是1/625,A正确;如果I1携带有该病的致病基因,该病为常染色体隐性遗传病,I1、I2基因型为都Aa,致病基因a的基因频率1/5,A的基因频率4/5,II3基因型为2/3Aa、1/3AA,表现正常的男性基因型是Aa的概率是Aa/(Aa+ AA)=(2×1/5×4/5)/(2×1/5×4/5+4/5×4/5)= 1/3,所生男孩中患病的概率为2/3×1/3×/4=1/18,B正确;假如II2是一个XYY患者,但不影响生育,其精子类型及比例为X:YY:XY:=1:1:2:2,则他与一个正常女子结婚,再生一个性染色体组成为XYY孩子的概率为1/6,C错误;II2患的是一种常染色体显性遗传病,其父母正常,应发生了显性突变所致,其基因型为Aa,他与一个正常女子aa结婚,生育一个患病儿子的概率最可能是1/2×1/2=1/4,D正确。
45.某研究小组用下图所示的6种卡片、脱氧核糖和磷酸之间的连接物、脱氧核糖和碱基之间的连接物、代表氢键的连接物若干,成功搭建了一个完整的DNA分子模型,模型中有4个T 和6个G。下列有关说法正确的是
A. 代表氢键的连接物有24个
B. 代表胞嘧啶的卡片有4个
C. 脱氧核糖和磷酸之间的连接物有38个
D. 理论上能搭建出410种不同的DNA分子模型
【答案】C
【解析】
【分析】
本题以模型制作为背景,考查DNA分子结构特点和碱基互补配对原则的应用,要求考生识记DNA分子结构特点,结合DNA分子结构多样性分析判断。
【详解】搭建了完整的DNA分子模型,模型中有4个T 和6个G,根据碱基互补配对原则,A、T配对有两个氢键,G、C配对,有三个氢键,共含有氢键4×2+6×3=26,A错误;在此模型中A有4个,C有6个,B错误;该模型含有的脱氧核苷酸是20个,每个脱氧核苷酸脱氧核糖和磷酸之间的连接物有一个,脱氧核苷酸脱水缩合连成长链,相邻的脱氧核苷酸间是脱氧核糖和磷酸相连,20个脱氧核苷酸形成两条链,每条链中含有10个脱氧核苷酸,需要的链接物为9个,共20+9×2=38,C正确;由于A-T碱基对,C-G碱基对的数目已经确定,因此理论上能搭建出的DNA分子模型种类数少于410种,D错误。
46.胰岛素含有51个氨基酸、两条肽链,是由“胰岛素原”在高尔基体内转变而成。“胰岛素原”有86个氨基酸、一条肽链。由此可推知
A. 编码胰岛素的基因转录形成的mRNA至少含有156个碱基
B. 一个胰岛素分子的合成中最多有87个相同或不同的tRNA分子的参与
C. 胰岛素原由核糖体直接转运到高尔基体中
D. 高尔基体中有催化肽键断裂的酶
【答案】D
【解析】
【分析】
本题结合胰岛素的形成过程考查了高尔基体的功能,意在考查考生能理解所学知识的要点,把握知识间的内在联系;从题目所给的题干获取有效信息的能力。
【详解】转录形成的mRNA中的碱基个数与蛋白质中氨基酸的个数之比为3:1,由于胰岛素中含有51个氨基酸,因此控制胰岛素合成的基因中至少含有153个碱基,A错误;一个tRNA只能转运1个氨基酸,胰岛素中有51个氨基酸,因此需要51个tRNA运输,B错误;胰岛素是在核糖体上合成后,由内质网形成的囊泡包裹进入到高尔基体中加工修饰,C错误;根据题干可知,胰岛素是由胰岛素原在高尔基体中断裂1个肽键形成,因此推测高尔基体中存在断裂肽键的酶,D正确。
47.下列有关变异的叙述中,错误的是
A. 一个基因中增加了若干对脱氧核苷酸属于基因突变
B. 非同源染色体之间的片段互换属于染色体变异
C. 自然状态下基因重组只能发生在同种生物相互杂交的过程中
D. 发生在玉米花药中的变异比发生在根尖中的更容易遗传给后代
【答案】C
【解析】
【分析】
可遗传的变异包括基因突变、基因重组和染色体变异:
(1)基因突变是指基因中碱基对的增添、缺失或替换,这会导致基因结构的改变,进而产生新基因;
(2)基因重组是指在生物体进行有性生殖的过程中,控制不同性状的非等位基因重新组合,包括两种类型:①自由组合型:减数第一次分裂后期,随着非同源染色体自由组合,非同源染色体上的非等位基因也自由组合。②交叉互换型:减数第一次分裂前期(四分体),基因随着同源染色体的非等位基因的交叉互换而发生重组。此外,某些细菌(如肺炎双球菌转化实验)和在人为作用(基因工程)下也能产生基因重组。
(3)染色体变异包括染色体结构变异(重复、缺失、易位、倒位)和染色体数目变异。
【详解】A、基因突变是指基因结构中碱基对的替换、增添和缺失而引起基因结构的改变,所以一个基因中增加了若干对脱氧核苷酸属于基因突变,A正确;
B、同源染色体的非姐妹染色单体之间交叉互换属于基因重组,非同源染色体之间的片段互换属于染色体变异,B正确;
C、基因重组一般在同种生物中进行,通过相互杂交即可完成,另外基因工程可在不同种生物之间进行,C错误;
D、发生在玉米花药的变异可通过配子遗传给后代,而发生在玉米根尖中的变异只有进行无性繁殖时才会遗传给后代,所以发生在玉米花药的变异比发生在玉米根尖中的变异更容易遗传给后代,D正确。
故选C。
【点睛】本题考查生物变异相关知识,要求考生识记基因突变的概念及特点;识记基因重组的类型;识记染色体变异的类型及结果,能结合所学的知识准确判断各选项。
48.下列有关特异性免疫说法正确的是
A. 体液免疫中淋巴因子不起作用,细胞免疫中吞噬细胞不起作用
B. 体液免疫中有T细胞参与,细胞免疫中同样有B细胞参与
C. 结核杆菌为胞内寄生菌,机体依赖体液免疫使之失去藏身之所
D. 将流感病毒从体内清除,既需要细胞免疫,也需要体液免疫,还需要非特异性免疫
【答案】D
【解析】
【分析】
本题考查免疫调节的相关知识,意在考查学生的识记和理解能力,属于中档题,关键是掌握相关知识。
【详解】体液免疫中淋巴因子作用与B细胞,促进B细胞出增殖分化,细胞免疫中吞噬细胞摄取处理抗原然后呈递给T细胞,A错误;体液免疫中有T细胞参与产生淋巴因子,细胞免疫中没有B细胞参与,B错误;结核杆菌为胞内寄生菌,寄生在宿主的体细胞内,机体依赖细胞免疫裂解寄生的细胞使之失去藏身之所,C错误;流感病毒属于胞内寄生生物,体液免疫先起作用,阻止寄生生物的传播感染,当寄生生物进入细胞后,细胞免疫将抗原释放,再由体液免疫最后清除,在侵入人体内环境或细胞前,人体的第一、二道防线也起作用阻止其进入,属于非特异性免疫,D正确。
49.抽取血液进行化验是医生对患者病情进行诊断的重要依据,下表是某患者空腹血液化验单中的部分结果:
项目
结果
参考值
单位
葡萄糖
2.10
0.80~1.20
mg/L
钠
180
135~145
mmol/L
钙
2.70
2.02~2.60
mmol/L
根据表中数据和所学知识推测,该患者体内最可能发生的是
A. 胰岛素增多,促进葡萄糖运出肝细胞
B. 神经细胞膜动作电位的峰值减小
C. 肌肉出现抽搐等症状
D. 葡萄糖随尿液排出,尿量增多
【答案】D
【解析】
【分析】
本题结合表格数据,考查内环境的组成、理化性质。
【详解】胰岛素的作用是降低血液中的葡萄糖含量,胰岛素增多,促进肝细胞摄取葡萄糖在细胞内形成糖原,A错误;内环境中的钠含量增加,神经细胞膜动作电位的峰值减大,B错误;内环境中的钙含量增加,钙含量减少肌肉出现抽搐等症状,C错误;葡萄糖增多,增多的葡萄糖会随尿液排出,尿量增多,D正确。
50.在验证生长素类似物A对小麦胚芽鞘(幼苗)伸长影响的实验中,将取得的胚芽鞘切段(长度为4mm)浸入蒸馏水中1h后,再分别转入到5种不同浓度的A溶液(实验组)和蒸馏水(对照组)中,在适宜温度下培养24h,然后逐一测量切段长度(取每组平均值),实验进行两次,结果见下图。根据下图及所学知识,下列说法中错误的是
A. 切段浸入蒸馏水1h是为了减少切段中原有激素对实验结果的影响
B. 两组实验中切段的长度均先增后减,说明A的作用具有两重性
C. 浓度为0.1mg/L时实验二所得数据与实验一偏差较大,需要再重复一次
D. 实验结果表明生长素类似物A促进胚芽鞘伸长的最适浓度为1mg/L左右
【答案】B
【解析】
【分析】
本题结合柱形图,考查生长素作用及作用的两重性、探究实验,解答本题的关键是柱形图的分析,要求考生明确A溶液浓度为0时作为对照组,其它组需要与其对照后才能确定相应浓度是促进作用还是抑制作用,难度适中。
【详解】将切段浸泡在蒸馏水中浸泡1小时,是为了减少切段中内源激素对实验结果的影响,A正确;两组实验中切段的长度相比于浓度为0时没有表现为减弱,不能说明A的作用具有两重性,B错误;实验过程中浓度为0.1mg/L时,第二次实验与初次实验结果偏差较大,为检验该浓度下相关数据的可靠性,避免偶尔误差,还应重复实验,C正确;观察图可以看出1mg/L浓度的A溶液中培养,促进切段伸长的效果最明显,D正确。
第Ⅱ卷非选择题
51.某同学利用下列相应的材料和用具设计验证酶具有催化性和专一性的实验。 备选材料用具:蛋白质块,脂肪块,牛胰蛋白酶溶液,牛胰淀粉酶溶液,蒸馏水,双缩脲试
剂,试管若干,恒温水浴锅,时钟等。
实验步骤:
①取两支洁净的相同试管,编号为甲、乙。
②取 5 mL 牛胰蛋白酶溶液加到甲试管中,再取等量牛胰淀粉酶溶液加到乙试管中。
③将两支试管置于恒温水浴锅中,保温(37 ℃)5 分钟。
④分别加入等体积等质量的蛋白质块,其他条件相同且适宜。
⑤一段时间后,分别加入等量的双缩脲试剂进行检测,记录实验结果。 上述实验步骤中,有二处明显错误,请找出这二处错误并更正
(1)第一处错误:_____。修订方案:______。
(2)第二处错误:_____。 修订方案:_________。
【答案】 (1). 缺少对照组 (2). 增设一组加 5 mL 蒸馏水和等体积等质量蛋白质块的试管 (3). 不能用双缩脲试剂检测 (4). 应直接观测蛋白质块体积的大小
【解析】
【分析】
本题主要考查酶的特性及相应的实验设计的知识。
1、酶是由活细胞产生具有催化活性的有机物,其中大部分是蛋白质、少量是RNA。
2、酶的特性。①高效性:酶的催化效率大约是无机催化剂的107~1013倍。
②专一性:每一种酶只能催化一种或者一类化学反应。
③酶的作用条件较温和:在最适宜的温度和pH条件下,酶的活性最高;温度和pH偏高或偏低,酶的活性都会明显降低。
【详解】(1)据实验步骤可知,①缺少对照组,应增设一组加5mL蒸馏水和同体积同质量蛋白质块的试管作为对照组。
(2)②不能用双缩脲试剂检测,应直接观察蛋白质块体积的大小,因所用酶的本质为蛋白质,也能与双缩脲试剂反应。
【点睛】本题主要考查学生对实验的设计,根据实验的目的确定对照实验的自变量和因变量,这是解答实验题的重要准则。要注意:①低温和高温时酶的活性都降低,但两者的性质不同。②在过酸或过碱环境中,酶均失去活性而不能恢复。③同一种酶在不同pH下活性不同,不同的酶的最适pH不同。④反应溶液酸碱度的变化不影响酶作用的最适温度。
52.下图所示线粒体蛋白的转运与细胞核密切相关,请据图回答有关问题:
(1) 从细胞匀浆中分离线粒体的常用方法是_________。
(2) 在进行细胞分裂时,①发生在________(时期)。
(3)从反应条件的类型分析,③相对于①的特有条件是_____________。(至少写两点)
(4)过程③中遗传信息能够准确传递的主要依据是_____________________。
(5)M 蛋白与有氧呼吸过程中_____(物质)产生有关。
(6)据图分析,用某种药物抑制过程④后,能发现细胞质基质中的_____明显增多。
【答案】 (1). 差速离心法 (2). 有丝分裂间期和减数第一次分裂前的间期 (3). 需要 tRNA 、mRNA、核糖体、氨基酸、肽键合成酶 (4). 碱基互补配对原则和密码子与氨基酸的对应关系 (5). 水 (6). M 蛋白和 T 蛋白
【解析】
【分析】
分析题图:①是核DNA转录形成RNA,②是RNA从核孔进入细胞质,③是翻译形成蛋白质T,④是T蛋白和线粒体外膜上的载体蛋白结合,形成TOM复合体,⑤在TOM复合体的协助下,M蛋白可进入线粒体内,并嵌合在线粒体内膜上,据此答题。
【详解】(1)细胞质接近无色,分离细胞器常用的方法是差速离心法。
(2)在连续分裂的细胞中,核DNA转录形成RNA发生在有丝分裂间期和减数第一次分裂前的间期。
(3)据图分析可知 ①是核DNA转录形成RNA,③是翻译形成蛋白质T,从反应条件的类型分析,③相对于①的特有条件是:需要 tRNA 、mRNA、核糖体、氨基酸、肽键合成酶 。
(4)过程③为翻译形成蛋白质T,在该过程中遗传信息能够准确传递的主要依据是碱基互补配对原则和密码子与氨基酸的对应关系。
(5)M 蛋白与有氧呼吸过程中水产生有关。
(6)据图分析,④是T蛋白和线粒体外膜上的载体蛋白结合,形成TOM复合体,用某种药物抑制过程④后,能发现细胞质基质中的M 蛋白和 T 蛋白明显增多。
【点睛】本题以线粒体蛋白的转运与细胞核的关系为载体,考查膜成分、转录和翻译、有氧呼吸过程,意在考查考生识图和理解能力,难度中等。
53.研究发现,果蝇 X 染色体上的一个 16A 区段,可影响果蝇眼睛的形状,雌果蝇 16A 区段与眼 形的关系见下表,请分析回答有关问题。
(1)从表中给出的信息可以看出,果蝇的眼形变异属于_____,雌果蝇 16A 区段与小眼数的 关系为_____。
(2)若想根据果蝇眼形就能判断出子代性别,则亲本的杂交组合是_________________ 。(要 求写出表现型和基因型)
(3)研究人员构建了一个棒眼雌果蝇品系 XdBBXB,如图所示。已知 d 在纯合(XdBBXdBB、XdBBY)时能使胚胎致死,且该基因与棒眼基因 B 连锁。请回答问题:
①若棒眼雌果蝇(XdBBXB)与野生正常眼雄果蝇(XBY)杂交,子代果蝇中的雄 果蝇占_____。
②将野生正常眼雄果蝇用 X 射线处理后,性状没有发生改变。为检验其 X 染 色体上是否出现新的隐性致死基因 p,某科研小组做了以下实验,请补充完善实验步骤,预测实验现象并得出结论:用棒眼雌果蝇(XdBBXB)与之杂交得 F1,从中选取棒眼雌果蝇和正 常眼雄果蝇进行杂交,得到 F2。
若 F2 出现雄果蝇的概率为_________,则说明发生了新的隐性致死突变; 若 F2 表现型及比例为_____________________,则说明未发生新的隐性致死突变。
【答案】 (1). 染色体结构变异 (重复、染色体变异) (2). 16A 区段重复越多,小眼数越少 (3). 正常眼雌果蝇XBXB╳ XBBY棒眼雄果蝇 (4). 1/3 (5). 0 (6). 正常眼雌果蝇:棒眼雌果蝇:正常眼雄果蝇=1:1:1
【解析】
【分析】
染色体变异包括染色体结构变异和染色体数目变异,染色体结构变异包括染色体片段的重复、缺失、易位和倒位;从题中表格可以看出,棒眼个体的一条染色体上的16A区段重复一次,因此该染色体上具有两个B基因;而更明显的棒眼的两条染色体上的16A区段均重复一次,因此每条染色体上均具有两个B基因。该变异属于染色体结构的变异。
【详解】(1)从表中给出的信息可以看出,果蝇的眼形变异,是由于果蝇的染色体中增加了一片段而引起的变异,属于染色体结构变异中的重复某一片段;且16A区段重复越多,小眼数越多。
(2)若想根据果蝇眼形就能判断出子代性别,则亲本的杂交组合是正常眼雌果蝇 XBXB ╳ XBBY 棒眼雄果蝇 。
(3)①若棒眼雌果蝇(XdBBXB)与野生正常眼雄果蝇(XBY)杂交,子代果蝇的表现型及性别为XdBBXB、XBXB、XdBBY(能使胚胎致死)、XBY,其中雄果蝇占1/3。
②将野生正常眼雄果蝇用 X 射线处理后,性状没有发生改变。为检验其 X 染 色体上是否出现新的隐性致死基因 p,用棒眼雌果蝇(XdBBXB)与之杂交得 F1,从中选取棒眼雌果蝇和正 常眼雄果蝇进行杂交,得到 F2。
若 F2 出现雄果蝇的概率为0,则说明发生了新的隐性致死突变; 若 F2 表现型及比例为正常眼雌果蝇:棒眼雌果蝇:正常眼雄果蝇=1:1:1,则说明未发生新的隐性致死突变。
【点睛】本题考查了伴性遗传、染色体变异以及分离定律应用的有关知识,旨在考查学生分析题图获取信息的能力,理解染色体结构变异的类型及应用基因分离定律解答问题。
54.激动素是一种细胞分裂素类植物生长调节剂。为了探究激动素对侧芽生长的影响,某同学将生长状态一致的豌豆苗随机分为A、B、C三组,实验处理如表。处理后,定期测量侧芽的长度,结果如图所示。
回答下列问题:
(1)从实验结果可知,顶芽能抑制侧芽生长,这种现象称为______。
(2)A组侧芽附近的生长素浓度____(填“高于”“低于”或“等于”)B组相应侧芽附近的生长素浓度,原因是____________________。
(3)为了验证激动素对A组侧芽生长有促进作用,还应该增加一个处理组D,D组的处理是___________,预测该处理的实验结果是:D组侧芽生长量____(填“大于”“小于”或“等于”)A组的生长量。
【答案】 (1). 顶端优势 (2). 低于 (3). 顶芽是产生生长素的场所,去除顶芽后没有生长素向下运输 (4). 去除顶芽,用蒸馏水涂抹侧芽 (5). 小于
【解析】
【详解】(1)顶芽能抑制侧芽生长,即顶芽优先生长的现象称为顶端优势。(2)顶芽是产生生长素的场所,去除顶芽后没有生长素向下运输,故A组侧芽附近的生长素浓低于B组相应侧芽附近的生长素浓度。(3)为了验证激动素对A组侧芽生长有促进作用,还应该增加一个处理组D,D组的处理是去除顶芽,用蒸馏水涂抹侧芽,预测该处理的实验结果是:D组侧芽生长量小于A组的生长量。
55.为了研究某种草本植物的光合作用特性,某同学在光暗自然交替的条件下测定了该植物叶片 CO2 吸收速率的日变化及叶片中酸性物质含量的日变化,结果见图 1 和图 2。已知 CO2 可形 成酸性物质储存于叶肉细胞的液泡中,分解后释放出 CO2。
回答下列问题:
(1)在夜间 0~4 时,植物吸收的 CO2______填“能”或“不能”)转化为糖类等光合产物, 原因是_________。
(2)实验结果显示,该植物 CO2 吸收速率的日变化与一般植物不同,为探明原因,该同学进 一步研究发现:夜间气孔开放,白天气孔逐渐关闭,据此推测该草本植物可能在_____(填“湿润、夜间高温”“湿润、白天高温”“干旱、白天高温”或“干旱、夜间高温”)的环境中有 较强的生存能力。
(3)结合上述信息,请解释该植物的光合作用是如何与其气孔的开闭规律相适应的:__________。
(4) 光合作用旺盛时,很多植物合成的糖类通常会以淀粉的形式临时储存在叶绿体中,假如 以大量可溶性糖的形式存在,则可能导致叶绿体_____。
【答案】 (1). 不能 (2). 夜间不进行光反应,缺乏转化成糖类所需的 ATP 和[H] (3). 干旱、白天高温 (4). 夜间气孔开放,植物吸收的 CO2 形成酸性物质储存起来;白天气孔逐渐关闭,植物从 外界吸收 CO2 的速率下降,此时可由酸性物质分解为光合作用提供 CO2 (5). 吸水涨破
【解析】
【分析】
分析这类曲线时弄清图象中的横轴、纵轴所表示的意义及曲线的变化趋势,特别是曲线的拐点或转变点说明了什么事实,按题目给出的数据或事实,用有关的知识进行推理判断。
影响光合作用的环境因素主要有光照强度、温度和二氧化碳浓度等。
学生通过分析题图明确该植物气孔白天关闭,夜间打开,光反应为暗反应提供[H]和ATP。
【详解】(1)由于夜间0~4 时没有光照叶肉细胞不能进行光反应植物吸收的CO2因为缺乏[H]和ATP而不能转化为糖类等有机物。
(2)该草本植物夜间气孔开放可吸收CO2白天气孔关闭,可避免水分大量散失。故该草本植物在干旱、白天高温环境中有较强的生存能力。
(3)该植物在夜间气孔开放吸收CO2形成酸性物质储存在液泡,白天气孔逐渐关闭该植物利用酸性物质分解释放的CO2进行光合作用,这是对干旱、白天高温环境的一种适应。
(4)光合作用旺盛时,很多植物合成的糖类通常会以淀粉的形式临时储存在叶绿体中,假如 以大量可溶性糖的形式存在,则可能导致叶绿体吸水涨破。
【点睛】本题主要考查光合作用及其影响因素,考查学生识图能力。对知识的的理解正确分析题图可准确作答。
56. 研究人员对荞麦的若干性状进行了研究,包括花果落粒性、瘦果棱形状、花药大小等性状,已知控制这些性状的基因都不位于一对同源染色体上。实验选择两株纯合荞麦作为亲本进 行杂交获得 F1,让 F1 自交得到 F2,实验结果见下表。
性状
母本
父本
F1
F2 (共320株)
花果落粒性(落、不落)
不落
落
落
落:不落=236:84
瘦果棱形状(尖、圆)
圆
尖
尖
尖:圆=238:82
花药大小(正常、小)
正常
小
正常
正常:小=183:137
(1)由实验结果可知,上述三种性状中,由一对等位基因控制的是_____。在该荞麦群体内,与这三对相对性状有关的表现型共有_____种,基因型共有_____种。F2 的植 株中,花果落粒、尖棱、正常花药的植株占______。
(2)仅考虑花药大小这对性状(相应的基因用 A/a、B/b、C/c„„表示,需要几对用几对), 父本和母本的基因型分别为_____。 F2 的小花药植株中纯合子所占比例为_____。 如果让 F2 的植株自交,不发生性状分离的植株理论上有______株。
(3)从 F2 中随机选择一株正常花药植株与一株小花药植株杂交,杂交后代全部是正常花药植 株的概率为_____。
【答案】 (1). 花果落粒性、瘦果棱形状 (2). 8 (3). 81 (4). 81/256 (5). aabb、AABB (6). 3/7 (7). 160 (8). 11/63
【解析】
【分析】
1、基因分离定律和自由组合定律:进行有性生殖的生物在进行减数分裂产生配子的过程中,位于同源染色体的等位基因随同源染色体分离而分离,分别进入不同的配子中,随配子独立遗传给后代,同时位于非同源染色体的非等位基因进行自由组合。
2、由题意知,花果落粒性、瘦果棱形状、花药大小等性状,已知控制这些性状的基因都不位于一对同源染色体上,因此遵循自由组合定律。
【详解】(1)由表格信息可知,花果落粒性、瘦果棱形状子二代都出现3:1的性状分离比,因此2对相对性状各由一对等位基因控制;三对相对性状遵循自由组合,因此表现型共有8种;花药大小子二代的表现型比例是9:7,因此受2对等位基因控制,因此3对相对性状由4对等位基因控制,基因型共有3×3×3×3=81种;子二代中3/4×3/4×3/4×3/4=81/256。
(2)由表格信息可知,正常花药:小花药=9:7,正常花药为A_B_,aaB_、A_bb、aabb为小花药,母本正常花药的基因型是AABB,小花药基因型是aabb,子二代小花药植株的基因型是A_bb、aaB_、aabb,其中纯合子所占比例为3/7;子二代自交不发生性状分离的基因型是AABB、aaB_、A_bb、aabb,理论上是(183+137)×8/16=160株。
(3)从子二代中随机选择一株正常花药植株与一株小花药植株杂交,杂交后代全部是正常花药植株,杂交组合是AABB×____、AABb×aaBB、AaBB×AAbb,杂交后代全部是正常花药植株的概率为1/9×1+2/9×1/7×2=11/63。
【点睛】本题旨在考查学生理解基因分离定律和自由组合定律的实质,学会根据子代表现型比例推测亲本基因型及应用分离定律解答自由组合问题。
57.为研究雄性家兔体内睾酮(ST,一种雄性激素)与生长激素(GH)含量的关系,某研究小组进行 了以下实验(手术过程不影响结果),请补充完成方案并回答问题。
研究课题:雄性家兔 ST 含量对 GH 含量的影响。
一、实验假设:_____。
二、实验步骤:
(1)将 1 月龄体重相同的健康雄性家兔分为甲、乙两组,每组 6 只。测定和记录每只家兔血 液中 ST 和 GH 的浓度。
(2)甲组兔切除性腺,乙组兔_____。
(3)在相同且适宜的条件下饲养 1 个月,测定和记录每只家兔血液中 ST 和 GH 的浓度。
三、结果预测:
测定 时间
ST 浓度(μg/mL)
GH 浓度(μg/mL)
甲组
乙组
甲组
乙组
前测
m1
m1
n1
n1
后测
<m2
m2
>n2
n2
四、分析讨论:
(1) 要使实验更严谨,在上述步骤之后,还应给甲组家兔 和 乙组家兔 分别 注射 _____,然后测定和记录每只家兔血液中的 GH 浓度,并求_____。
(2)与后测比,进一步实验处理后甲组 GH 浓度_____,乙组 GH 浓度不变。
(3) 根 据 预 测 结 果 , 请 举 出 能 促 进 雄 性 幼 年 家 兔 体 重 增 加 的 一 种 处 理 方 法 :_____。
【答案】 (1). ST 含量的增加能使 GH 含量下降 (2). 只在与甲组兔的相同部位做相同手术,但不切除性腺 (3). 适量 ST 溶液和等量生理盐水 (4). 各组的平均值 (5). 下降 (6). 切除性腺(或阉割)
【解析】
【分析】
实验设计题解法:
(1)选择材料,分组编号:题干中的材料、用具是帮助我们分析方法步骤的主要依据,一定要认真分析,看给出的材料、用具能不能直接运用,不能直接运用的,需要怎样处理才能把干扰因素排除。依据实验所需的组数对选定的材料进行分组编号或编组,在步骤中明确表达出来。
(2)操控自变量,设置对照组:根据实验目的,依据自变量的情况确定所需要的实验组的数量,设置对照组,对材料施以不同的处理。同时依据单一变量原则设法控制无关变量,设法提供其他的适宜条件。
(3)确定并描述因变量的观察或测量:在实验的最后一步,要明确本实验需观察或测量的内容,记录实验结果。
【详解】一、本实验研究的课题为:雄性家兔ST含量对GH含量的影响,根据资料中“进入生殖发育期后,身高不会明显增加”以及生长激素主要促进动物体的生长,可提出ST含量的增加能使GH含量下降的假说。
二、实验的自变量为是否有性腺分泌的雄性激素,故(2)甲组兔切除性腺,乙组兔应不切除性腺(或“做手术,但不切除性腺”或“不做处理”)。
(3)在相同的条件下饲养1个月后,依次测定和记录每只家兔血液中ST和GH的浓度。
四、分析讨论:
(1)要使实验更严谨,可再给甲组家兔注射适量ST溶液,乙组家兔注射等量生理盐水,然后测定和记录每只家兔血液中的GH浓度,求两组的平均值。
(2)由后测数据可知,切除性腺的甲组GH浓度大于不切除性腺的一组,可推测性腺分泌的雄性激素可抑制GH的分泌,由此可得进一步实验处理后的结果:甲组GH浓度下降,乙组GH浓度不变。
(3)由实验数据可得,要促进雄性幼年家兔体重增加的一种处理方法:切除性腺(或阉割)。
【点睛】本题结合实验过程图,考查对照试验的相关知识,意在考查考生分析题图获取有效信息的能力;能理解所学知识要点,把握知识间内在联系的能力;运用所学知识与观点,做出合理的判断得出正确的结论。
相关资料
更多

