山东省青岛市平度第三中学2020届高三12月月考生物试题
展开山东青岛平度第三中学2019-2020学年度高三12月生物测试题(word版有答案)
第Ⅰ卷(选择题 共48分)
一、选择题:本题共20小题,每小题1.5分,共30分。每小题给出的四个选项中,只有一个选项是最符合题目要求的。
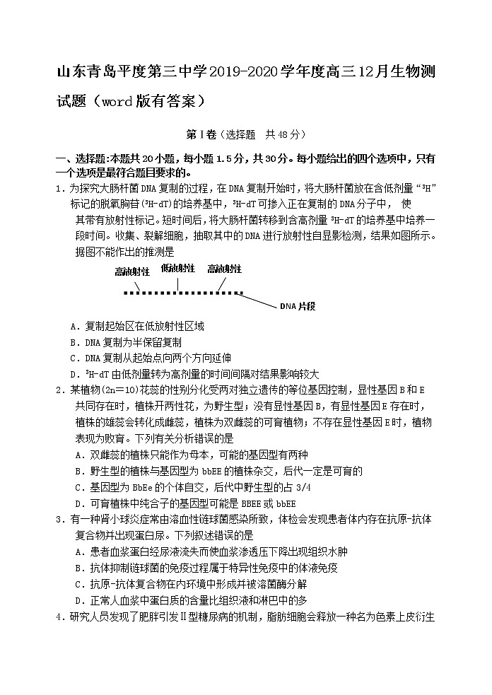
1.为探究大肠杆菌DNA复制的过程,在DNA复制开始时,将大肠杆菌放在含低剂量“3H”标记的脱氧胸苷(3H-dT)的培养基中,3H-dT可掺入正在复制的DNA分子中, 使
其带有放射性标记。短时间后,将大肠杆菌转移到含高剂量3H-dT的培养基中培养一段时间。收集、裂解细胞,抽取其中的DNA进行放射性自显影检测,结果如图所示。据图不能作出的推测是
A.复制起始区在低放射性区域
B.DNA复制为半保留复制
C.DNA复制从起始点向两个方向延伸
D.3H-dT由低剂量转为高剂量的时间间隔对结果影响较大
2.某植物(2n=10)花蕊的性别分化受两对独立遗传的等位基因控制,显性基因B和E
共同存在时,植株开两性花,为野生型;没有显性基因B,有显性基因E存在时,
植株的雄蕊会转化成雌蕊,植株为双雌蕊的可育植物;不存在显性基因E时,植物
表现为败育。下列有关分析错误的是
A.双雌蕊的植株只能作为母本,可能的基因型有两种
B.野生型的植株与基因型为bbEE的植株杂交,后代一定是可育的
C.基因型为BbEe的个体自交,后代中野生型的占3/4
D.可育植株中纯合子的基因型可能是BBEE或bbEE
3.有一种肾小球炎症常由溶血性链球菌感染所致,体检会发现患者体内存在抗原-抗体复合物并出现蛋白尿。下列叙述错误的是
A.患者血浆蛋白经尿液流失而使血浆渗透压下降出现组织水肿
B.抗体抑制链球菌的免疫过程属于特异性免疫中的体液免疫
C.抗原-抗体复合物在内环境中形成并被溶菌酶分解
D.正常人血浆中蛋白质的含量比组织液和淋巴中的多
4.研究人员发现了肥胖引发Ⅱ型糖尿病的机制,脂肪细胞会释放一种名为色素上皮衍生因子(PEDF)的蛋白质,这种蛋白质能导致肌肉和肝脏对胰岛素不再敏感。下列分析不合理的是
A.患者体内的胰岛素水平可能比正常人高
B.PEDF可能干扰了胰岛素与其受体的结合
C.肌肉和肝脏细胞对葡萄糖的摄取能力减弱
D.PEDF导致机体产生上述变化属于自身免疫病
5.科研人员给予突触a和突触b的突触前神经元以相同的电刺激,通过微电极分别测量突触前、后两神经元的膜电位,结果如图所示。据此判断不合理的是
A.静息状态下膜内电位比膜外低约70mV
B.突触b的突触后神经元可能出现阳离子内流
C.突触a和b分别为兴奋性突触和抑制性突触
D.兴奋在突触前、后两神经元间的传递有延迟
6.酶是细胞代谢不可缺少的催化剂,ATP是生命活动的直接能源物质。下图是ATP中磷酸键逐级水解的过程图,以下说法正确的是
A.细胞内的酶和ATP均为多聚体,二者的合成过程为吸能反应
B.叶绿体基质合成的ATP与线粒体基质合成的ATP用途不同
C.酶a~c催化的反应(底物的量相同),Ⅲ过程产生的⑤最多
D.控制合成酶a的基因,存在于所有细胞生物的基因组中
7.科学家研究发现,针对脑中风患者,抑制神经胶质细胞异常增殖能减轻神经细胞的凋亡,有利于神经功能恢复。下列有关胶质细胞和神经细胞的叙述,正确的是
A.脊椎动物的神经系统在发育过程中会发生细胞凋亡
B.神经元的凋亡是不受环境因素影响的细胞程序性死亡
C.胶质细胞恶性增殖是由原癌基因突变为抑癌基因导致
D.凋亡后的神经细胞被吞噬细胞清除的过程属于细胞免疫
8. 如图表示某二倍体动物生殖器官内某细胞中部分染色体和基因组成示意图(未发生染色体变异)。据图分析,下列叙述正确的是
A.该图显示2对同源染色体,7条染色单体
B.该图中的4条染色体可能均来自于母方
C.该细胞最终产生两种精细胞或两个极体
D.该细胞可能在四分体时期发生了交叉互换
9.科学家研究发现,TATA box是多数真核生物基因的一段DNA序列,位于基因转录起始点上游,其碱基序列为TATAATAAT,RNA聚合酶与TATA box牢固结合之后才能开始转录。下列相关叙述不正确的是
A.TATA box被彻底水解后共得到4种小分子
B.mRNA逆转录可获得含TATA box的DNA片段
C.RNA聚合酶与TATA box结合后才催化核苷酸链的形成
D.该研究为人们主动“关闭”某个异常基因提供了思路
10.下列关于生物进化理论的叙述,正确的是
A.生物多样性的形成也就是新物种不断形成的过程
B.对生物进化方向起决定性作用的是可遗传的变异
C.环境条件保持不变的情况下,种群的基因频率也会发生变化
D.物种之间的共同进化都是通过物种之间的生存斗争实现的
11.科学家发现淡水养殖过程中,光合细菌、小球藻可以配合人工饲料使用,以减少水体富营养化造成鱼腥藻(一种蓝藻)水华的发生。下列有关叙述正确的是
A.NH4+中的N可作为蓝藻细胞中的蛋白质、糖类等的构成元素
B.吸附有藻蓝素和叶绿素的结构增加了小球藻光合作用的位点
C.小球藻细胞内有保持细胞形态及内部结构有序性的细胞骨架
D.光合细菌、小球藻和鱼腥藻细胞内核糖体的形成与核仁有关
12.人工合成的二甲基精氨酸能加强细胞中内质网的糖基化功能,促进蛋白质的运输和分泌,同时能诱导细胞凋亡并促进细胞更新,下列叙述正确的是
A.消化酶、抗体和激素的合成与分泌均与细胞中的内质网有关
B.二甲基精氨酸对细胞的作用体现了细胞间信息传递的功能
C.使用二甲基精氨酸后,衰老细胞中各种酶的活性会大大降低
D.使用二甲基精氨酸后,细胞内的生物膜系统更新速度会加快
13.生物学是一门实验科学。下列关于实验方法的叙述错误的是
A.用差速离心法可将细胞膜破坏后的匀浆在不同离心速度下把各种细胞器分开
B.可用同位素32P标记的磷酸盐标记DNA,以追踪根尖细胞连续分裂的过程
C.对培养液中酵母菌进行计数时,先将盖玻片放在计数室上,后将培养液滴于盖玻片边缘
D.“探究生长素类似物促进扦插枝条生根的最适浓度”的正式实验中,需要用蒸馏水作对照组
14.某科学家对青蛙细胞的线粒体内、外膜及其组成成分进行了离心分离,如图所示。下列叙述正确的是
A.青蛙细胞进行各项生命活动所需的ATP主要来自线粒体
B.线粒体外膜先破裂是因为外膜上蛋白质的含量比内膜少
C.处理线粒体过程中,可能会出现葡萄糖、核苷酸和氨基酸
D.细胞呼吸产生的ATP均与含F0-F1颗粒的内膜小泡密切相关
15.细胞膜上参与离子跨膜运输的载体蛋白有两种:离子泵是一个具有ATP水解酶活性的载体蛋白,能利用水解ATP释放的能量跨膜运输离子;离子通道受到适当的刺激,通道会打开,离子顺浓度梯度跨膜运输。下列叙述不正确的是
A.缺氧会抑制植物根尖细胞通过离子通道吸收NO3-
B.K+进入红细胞的过程也需要细胞呼吸提供能量
C.温度能够影响小肠绒毛上皮细胞通过离子泵吸收Ca2+
D.神经元产生神经冲动时,Na+可通过离子通道内流
16.2018年诺贝尔生理学或医学奖授予了发现癌细胞免疫疗法的科学家。在恶性肿瘤患者体内,癌细胞表面的PD-L1蛋白可与T细胞表面的PD-1分子结合,导致T细胞不能全面启动对癌细胞的免疫攻击。临床实验,使用抗PD-1抗体可使肿瘤快速萎缩,这种使用抗PD-1抗体的治疗方法叫做癌症免疫疗法。以下分析不合理的是
A.并不是所有细胞的PD-Ll基因和PD-1基因都表达
B.癌变细胞的清除体现了免疫系统的监控和清除功能
C.PD-L1蛋白和PD-1分子均可与抗PD-1抗体结合
D.PD-L1蛋白与PD-1分子结合使T细胞的免疫功能被抑制
17.油菜素内酯(BL)是植物体内合成的一种激素,利用BL和生长素(IAA)处理油菜萌发的种子,观察其对主根伸长的影响,实验结果如图所示,分析下列叙述错误的是
A.单独使用IAA处理,对主根的伸长作用是低浓度促进高浓度抑制
B.IAA浓度为0~10nM时,BL与IAA同时处理对主根伸长的抑制作用逐渐增强
C.IAA浓度大于10nM时,BL与IAA同时处理对主根伸长的促进作用增强
D.BL可能通过影响相关基因的表达,进而影响生长素的生理作用
18.赤霉素在促进种子萌发和植株增高方面有重要的作用,研究证实植物细胞内DELLA
蛋白通过阻遏某些基因的转录从而抑制生长发育,而赤霉素能解除细胞中已经存在的DELLA蛋白的阻遏效果。以下分析不合理的是
A.赤霉素能使大麦种子产生α﹣淀粉酶从而促进种子萌发
B.赤霉素、细胞分裂素在调控植物生长中具有协同作用
C.DELLA蛋白分子上可能存在具有不同功能的区域
D.赤霉素通过抑制DELLA蛋白基因的表达解除其阻遏效果
19.下图是某生态系统三个连续的营养级一年内能量流动统计的部分数据。有关叙述不正确的是
A.营养级B用于自身生长发育繁殖的能量为6.85×107kJ
B.营养级A和营养级C之间的能量传递效率为20%
C.当生态系统相对稳定时营养级B的数量一般处于K/2
D.不同营养级之间的能量流动伴随着物质循环和信息传递
20.下列有关微生物培养的叙述,正确的是
A.配制固体培养基时,所加的琼脂是从红藻中提取的脂类
B.纯化培养时,培养皿应倒置放在恒温培养箱内的摇床上培养
C.分离计数时,可用平板划线法对需计数的微生物进行分离
D.划线操作时,不能将最后一区的划线与第一区的划线相连
二、选择题:本题共6小题,每小题3分,共18分。每小题给出的四个选项中,有的只有一个选项正确,有的有多个选项正确,全部选对的得3分,选对但不全的得1分,有选错的得0分。
21.现有两种淀粉酶A与B,某生物兴趣小组为探究不同温度条件下这两种淀粉酶的活性,进行了相关实验。图甲是将淀粉溶液与淀粉酶溶液混合摇匀,保温5分钟后,对各组淀粉剩余含量进行检测的结果;图乙是40℃时测定酶A催化淀粉水解生成的麦芽糖的量随时间变化的曲线。根据实验结果分析,下列相关叙述中正确的是
A.该实验的自变量是温度,无关变量有PH、反应时间、溶液的量等
B.酶A在20℃条件时活性较高,酶B在40℃条件时活性较高
C.其他实验条件不变,若适当升高温度,图乙中P点将向左移动
D.该实验不能用斐林试剂检测生成物麦芽糖的含量来表示酶的活性
22.真核细胞的细胞周期受多种物质的调节,其中CDK2-cyclinE能促进细胞从G1期进入S期。如果细胞中的DNA受损,会发生下图所示的调节过程,图中数字表示过程,字母表示物质。下列叙述不正确的是
A.过程①中RNA聚合酶与启动子结合,使含有p21基因的DNA片段双螺旋解开
B.过程②中可发生多个核糖体结合在物质A上,共同合成一个p21蛋白分子
C.失活的CDK2-cyclinE,将导致细胞周期中分裂期的细胞比例显著下降
D.正常情况下p53蛋白通过抑制 p21基因的表达,从而使细胞周期正常运转
23.下图为“噬菌体侵染大肠杆菌”实验的部分过程示意图,以探究噬菌体的遗传物质。图中亲代噬菌体用32P标记,被侵染的大肠杆菌未被标记,A、C中的方框代表大肠杆菌。下列叙述错误的是
A.要达到实验目的,还要设计一组用35S标记噬菌体的实验
B.用32P标记的噬菌体侵染大肠杆菌后,子代噬菌体多数具有放射性
C.保温时间尽量延长会提高噬菌体侵染大肠杆菌的成功率,使上清液中放射性的比例下降
D.用含32P的无机培养基培养噬菌体,得到含32P标记的噬菌体
24.研究人员构建了用特定光束控制脑部神经元X激活的小鼠模型,以考察X神经元对体内水分平衡的作用。当用特定光束照射X神经元时,小鼠的舔水次数明显增加。为进一步探究光刺激下小鼠的舔水行为是否和口渴程度有关,设计了如下表实验,测定在“光刺激”和“测量前48h限水”情况下三组小鼠15min内的舔水次数,结果为:实验组Ⅰ>实验组Ⅱ>对照组。
| 对照组 | 实验组Ⅰ | 实验组Ⅱ |
测量前48h限水 | - | - | + |
光刺激 | - | + | - |
(注:“-”表示不处理,“+”表示处理)
下列分析合理的是
A.神经元X位于下丘脑,上述过程的调节方式是体液调节
B.光刺激神经元X一段时间后,抗利尿激素分泌量可能减少
C.实验组Ⅱ小鼠的舔水行为与口渴程度有关
D.光刺激激活X神经元所诱导的过度饮水行为与口渴程度无关
25.科研小组对某地两个种群的数量变化进行了多年研究,绘制出λ变化图,图中的λ=某一年的种群数量/一年前的种群数量。下列有关分析错误的是
A.该图是可以直观反应出种群数量增长趋势的概念模型
B.t3时种群乙的数量水平为其环境容纳量
C.t1-t2阶段种群乙的年龄结构为衰退型
D.t3之后甲种群的曲线一直不变,该生态系统的生物多样性则可能减少
26.“水平基因转移”是指在生物个体之间所进行的遗传物质交流的现象,主要发生在微生物中。野生型大肠杆菌能够在基本培养基中生长,突变菌株A和突变菌株B由于不能自己合成某些营养素,而不能在基本培养基上生长。科学工作者利用菌株A和菌株B进行了如下两个实验。实验一:将菌株A和菌株B混合后,涂布于基本培养基上,结果如图1;实验二:将菌株A和菌株B分别置于U型管的两端,中间由过滤器隔开。加压力或吸力后,培养液可以自由流通,但细菌细胞不能通过。经几小时培养后,将菌液A、B分别涂布于基本培养基上,结果如图2。
图1 图2
下列推测正确的是
A.可以用“水平基因转移”来解释上述现象
B.不同菌株间接触后才可能交换遗传物质
C.混合培养的菌株都能在基本培养基上生长
D.菌株A和菌株B互为对方提供所缺营养素
第Ⅱ卷(非选择题 共52分)
三、非选择题:本题包括5小题,共52分。
27.(11分)丹参( Salvia miltiorrhiza Bunge)为中国重要的传统中草药之一,其药用成分主要为次生代谢物。植物次生代谢物主要在逆境下大量产生,而干旱是重要的环境胁迫因子之一,对植物的生长和产量都有巨大的影响。下图是丹参叶肉细胞中光合作用的过程,图中字母代表相应物质,请回答下列问题:
(1)丹参叶肉细胞中捕获光能的物质是 ,光照等条件适宜时,A物质的去路是 。
(2)夏季的早晨,在忽然增强光照的情况下检测到图中A物质的产生量忽然增多,但不久又恢复到正常水平,使A物质无法维持在一个较高水平的最可能的外界因素是 ,在同一过程中C3的变化情况是 。
(3)研究显示,干旱胁迫下丹参叶片净光合速率和胞间CO2浓度均呈现下降趋势,这种相关性说明丹参光合速率降低的可能原因是 。浇水可解除干旱胁迫,请用文字和箭头的形式说明给丹参浇灌H218O形成C6H1218O6的过程中,氧原子的转移途径: 。
(4)科学研究发现,植物在光照条件下,进行光合作用的同时会发生“光呼吸”作用,它是所有进行光合作用的细胞均会发生的一个生化过程,即在光照下叶肉细胞的叶绿体能够吸收O2,释放CO2。若对植物进行光照,突然停止,短时间内(约1分钟)CO2释放量会处于一个较高水平。请结合题干信息,简要写出验证丹参植株存在“光呼吸”现象的实验设计思路。 。
28.(10分)黑腹果蝇是被人类研究得最彻底的生物之一。科学家研究发现黑腹果蝇的
羽化(由蛹发育为成虫)时间受位于X染色体上的等位基因控制,有29h、24h和19h三种情况,其中24h的为野生型,其余二者因基因突变产生。果蝇灰身与黑身是一对相对性状。纯合的灰身果蝇与黑身果蝇杂交,发现无论正交和反交,F1果蝇均表现为灰身。现有一只羽化时间29h的灰身雌蝇和一只羽化时间24h的黑身雄蝇杂交,产生的F1在19h时观察到有黑身果蝇个体羽化出。若所有基因型的个体均能正常存活,请回答下列问题:
(1)不同等位基因的产生体现了基因突变的不定向性,突变基因与原基因的根本区别是 。
(2)研究基因的自由组合定律能否用果蝇的羽化时间和体色这两对相对性状,并说明理由。 , 。
(3)对于羽化时间的遗传,研究小组认为:该性状受一组复等位基因T+、T、t控制,其中T+对T、t为显性,T对t为显性,野生型受T基因控制。为确定该观点的正确性,应统计所有F1的羽化时间及比例,若 则支持该观点,其中,羽化时间为19h的全部为 (雌、雄)性。
(4)若(3)的观点正确,则F1中黑身24h羽化个体所占比例为 。
29.(9分)甲状腺激素有T4和T3两种形式,在脱碘酶的作用下T4转变为T3并发挥生理作用。碘摄入过多可造成高碘性甲状腺肿的流行,通常的解释是碘阻断效应所致,长期摄入高碘对T4转化为T3有抑制作用。科研人员为探究硒对长期摄入高碘危害的影响,进行了如下实验:取生理状态相同的小鼠若干,随机分为3组,进行不同的处理,在相同且适宜的环境中饲养4个月后,测定T4、T3和TSH(促甲状腺激素)浓度如下表。请分析回答下列问题:
组别 |
| 高碘组 | 高碘加硒组 |
T4(nmol/L) | 95.87 | 90.56 | 91.15 |
T3(nmol/L) | 94.89 | 65.07 | 89.09 |
TSH(nmol/L) | 400.08 | 500.08 | 401.66 |
(1)表中横线处的处理为 ,实验过程中应分别取各组小鼠的 ,测定T4、T3和TSH的含量。
(2)由表中数据分析,高碘摄入导致甲状腺肿发生的原因是 。
(3)据表分析,补硒对长期摄入高碘危害的影响是 ,
结合题干信息和上表数据,推测硒的主要作用机理是 。
(4)甲状腺激素能够通过促进神经营养因子BDNF的合成,影响学习记忆。研究表明神经营养因子BDNF能够增强兴奋,请从突触的结构和传递过程推测,神经营养因子BDNF可能的作用途径是 。(请从两个方面加以说明)
30.(12分)薇甘菊是一种繁殖力很强的恶性入侵多年生草本植物,当其入侵某生态系统后,科研人员研究发现,随着薇甘菊入侵程度加强,昆虫种类数及碳储量变化如下表。
群落类型 | 未入侵 | 轻度入侵 | 重度入侵 | |
昆虫(种) | 110 | 75 | 55 | |
碳储量 (吨/公顷) | 植被 | 60.2 | 48.6 | 35.7 |
凋落物 | 2.1 | 3.8 | 4.8 | |
土壤 | 180.9 | 151.0 | 122.8 | |
(1)分析上表可知薇甘菊入侵对昆虫造成的影响是 ,从种间关系的角度分析,造成这种现象可能的原因是 。
(2)随薇甘菊入侵程度的加强,土壤中分解者的分解作用逐渐 ,依据是 。
(3)若要控制薇甘菊的入侵程度进一步加大,请提出两条具体措施以实现生态效益和经济效益的双赢: 。
(4)科研人员同时对另一入侵植物互花米草进行了调查,互花米草在潮间带具有超强的繁殖和扩散力,图示为互花米草滩涂和自然滩涂中底栖动物种类的调查结果。
①研究表明,在两种滩涂中随泥层深度的增加底栖动物种类数 ,影响底栖动物在泥层中分布的主要因素是 。
②某同学根据本调查得到“引种互花米草对滩涂表面底栖动物的分布没有影响”的结论,请对这一结论作出评价,并说明理由。 。
31.(10分)污水的有效处理是人民群众健康生活的保障。请回答相关问题:
(1)微生物絮凝剂具有絮凝沉降废水的作用。科研人员通过生物技术筛选稳定、高效的絮凝剂产生菌。取少量活性污泥,向其中加入 制成菌液,将菌液接种到培养基中进行富集培养,再接种到 (填物理性质)培养基,数天后,挑选出生长较好、表面光滑带黏性的 。
(2)初选菌在培养液中扩大培养后,测定其对高岭土悬液的絮凝效果,并与天然有机高分子絮凝剂作比较。实验组加入含有初选菌的培养液,对照组应该设置两组,它们是 。
(3)为研究微生物絮凝剂的加入剂量对生活污水中有机物去除效果的影响(有机物污染程度用生化需氧量COD表示),科研小组又进行了如下实验:将生活污水均分为多组,分别加入同浓度不同剂量的微生物絮凝剂,培养后取样测定COD去除率。结果如图,得出相应结论。请指出该实验设计中的不严谨之处 。
(4)反硝化细菌能将硝态氮(如NO3-)转化为氮气(2NO3-+l0e-+12H+→N2+6H2O),广泛用于污水处理。研究人员将1g活性污泥稀释成不同浓度的溶液,各取50μL稀释液均匀涂布到含有溴麝香草酚蓝(BTB)的初筛培养基上(BTB是一种酸碱指示剂,在弱酸性溶液中呈黄色,弱碱性溶液中呈蓝色,中性溶液中呈绿色,初筛培养基呈绿色),在适宜条件下培养纯化,已获得反硝化细菌。在该步骤中,初筛培养基中的氮源应是 。在细菌培养过程中,需要放置未接种的培养基一起培养,其目的是 。初培结束时,选择的目标菌落周围应呈 色。
参考答案
一、单项选择题
1—5BCCDB 6—10 DADBC 11—15CDDAA 16—20 CCDCD
二、不定项选择题
21—26 CD BD BCD BCD ABC AB
三、非选择题
27.(11分)
(1)光合色素 同一细胞的线粒体利用(1分)、释放到细胞外(1分)
(2)环境中CO2供应量未能同步增加 先忽然减少,不久又恢复到正常水平(2分)
(3)气孔导度下降(气孔关闭) H218O→C18O2→C6H1218O6
(4)先将丹参植株完全黑暗处理一段时间,测定其细胞呼吸的CO2释放速率,再将丹参置于光下一段时间,然后对其进行遮光(完全黑暗)处理(1分),遮光后每隔10秒测定一次CO2释放速率,直到CO2释放速率不变(1分)。若遮光后短时间内测定的CO2释放速率高于细胞呼吸CO2的释放速率,则丹参植株存在光呼吸现象(1分)。
28.(10分)
(1)碱基对的排列顺序不同
(2)能 纯合的灰身果蝇与黑身果蝇杂交,无论正交和反交,F1果蝇均表现为灰身,说明相关基因位于常染色体上(1分),而控制羽化时间的基因在X染色体上,位于非同源染色体上的基因符合自由组合定律(1分)
(3)F1的羽化时间29h:24h:19h=2:1:1(2分) 雄(2分)
(4)1/8 (2分)
29.(9分)
(1)正常组 血液(血清、血浆)
(2)高碘摄入导致T3合成减少,通过反馈调节使垂体分泌TSH的量增多(1分),促进了甲状腺的代偿性生长(1分)
(3)能缓解高碘导致甲状腺激素含量的减少(1分) 提高脱碘酶的活性 (2分)
(4)BDNF可引起突触后膜Na+通道开放、 BDNF促进突触前膜释放神经递质 (2分,合理即可,答对1项得1分)
30.(12分)
(1)昆虫的种类减少 薇甘菊与本地植物竞争(1分),使本地植物种类下降,进而使昆虫的多样性降低 (1分)
(2)增强 凋落物碳储量增多(1分),土壤碳储量减少(1分)
(3)引入竞争植物 研究并引入天敌
(4)①减少 食物、氧气(1分,答对一项即可得分)
②该结论不正确(1分),因为调查物种数相同,但组成及种群密度可能存在差异(1分)
31.(10分)
(1)无菌水 固体 菌落
(2)加入天然有机高分子絮凝剂组,加入不含初选菌的培养液组(2分)
(3)实验中加入不同剂量的微生物絮凝剂导致各组实验的液体总量存在差异(2分)
(4)硝态氮(或NO3-) 检验培养过程中培养基是否受到杂菌污染 蓝

