还剩19页未读,
继续阅读
【地理】甘肃省天水市第一中学2019-2020学年高二(普通班)上学期第一学段考试(理)试题(解析版)
展开
甘肃省天水市第一中学2019-2020学年高二(普通班)上学期
第一学段考试地理(理)试题
一、单选题
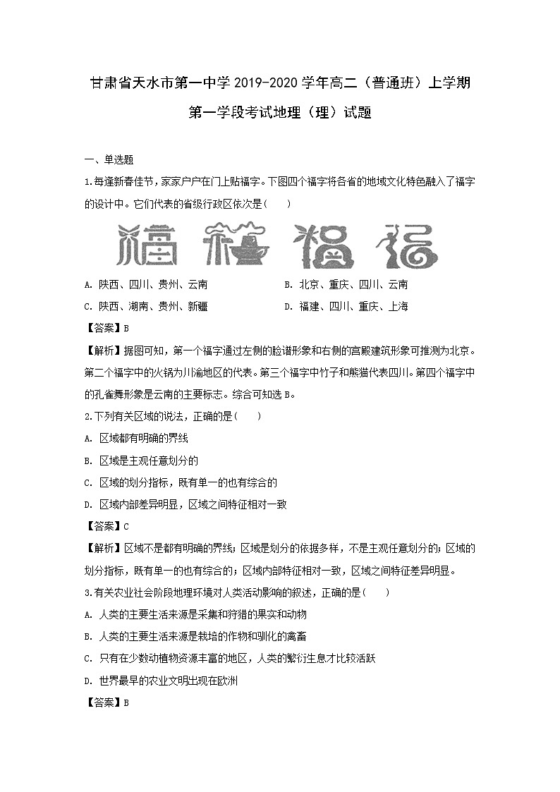
1.每逢新春佳节,家家户户在门上贴福字。下图四个福字将各省的地域文化特色融入了福字的设计中。它们代表的省级行政区依次是( )
A. 陕西、四川、贵州、云南 B. 北京、重庆、四川、云南
C. 陕西、湖南、贵州、新疆 D. 福建、四川、重庆、上海
【答案】B
【解析】据图可知,第一个福字通过左侧的脸谱形象和右侧的宫殿建筑形象可推测为北京。第二个福字中的火锅为川渝地区的代表。第三个福字中竹子和熊猫代表四川。第四个福字中的孔雀舞形象是云南的主要标志。综合可知选B。
2.下列有关区域的说法,正确的是( )
A. 区域都有明确的界线
B. 区域是主观任意划分的
C. 区域的划分指标,既有单一的也有综合的
D. 区域内部差异明显,区域之间特征相对一致
【答案】C
【解析】区域不是都有明确的界线;区域是划分的依据多样,不是主观任意划分的;区域的划分指标,既有单一的也有综合的;区域内部特征相对一致,区域之间特征差异明显。
3.有关农业社会阶段地理环境对人类活动影响的叙述,正确的是( )
A. 人类的主要生活来源是采集和狩猎的果实和动物
B. 人类的主要生活来源是栽培的作物和驯化的禽畜
C. 只有在少数动植物资源丰富的地区,人类的繁衍生息才比较活跃
D. 世界最早的农业文明出现在欧洲
【答案】B
【解析】本题考查的知识点为自然资源对人类活动的影响。
A、在人类社会早期,即在采集和狩猎阶段,人类主要以狩猎动物和采集果实为生,A错误;
B、农业社会阶段的人类主要生活来源是栽培的作物和驯化的禽畜,B正确;
C、在采集和狩猎阶段,人类主要以狩猎动物和采集果实为生,只有在少数动植物资源丰富的地区,人类的繁衍生息才比较活跃,C错误;
D、世界早期的农业文明主要分布在亚洲和非洲,D错误。
故选B。
不同区域的自然环境特征都会在人类的聚落景观中留下深深的烙印,据此完成下面小题。
4. 我国北方住宅有院落,主房坐北朝南,且围墙很高的原因是( )
A. 平原广大 B. 太阳辐射弱
C. 降水少 D. 冬季风力强
5. 南方传统民居的建筑结构和选址一般要求( )
A. 尖屋顶、地势高 B. 平屋顶、地势高
C. 尖屋顶、地势低 D. 平屋顶、地势低
【答案】4. D 5. A
【解析】
【4题详解】
广阔的亚欧板块内陆地区大陆性气候强,冬季寒冷干燥,在蒙古和西伯利亚形成很强的高压系统,和太平洋上的较低气压相互作用形成寒潮,在中国寒潮过境时常伴有大风降温天气,我国北方住宅有院落,且围墙很高的原因是冬季风势力强,能够阻挡冬季风,有利于房屋的保温。
A.平原面高的面积广大,是北方围墙高的一个条件但不是其主要原因,故A错误;
B.我国北方位于中纬度地区,太阳辐射不是很弱,故B错误;
C.降水与墙的高度没有必然联系,故C错误;
D.我国北方住宅有院落,且围墙很高的原因是冬季风势力强,能够阻挡冬季风,有利于房屋的保温,故D正确。
故选D。
【5题详解】
我国南方地区,大部分为亚热带季风气候,降水量多在800mm以上,这就导致了南方地区的房顶为尖屋顶,方便排水;降水量多,地下潮湿,房屋要建设在地势高的地区。故A正确,BCD错误。故选A。
区域是人们在地理钚境差异性的基础上按一定的指标和方法划分出来的,具有一定的区位特征和面积。据此完成下面小题。
6. 下列区域具有明确界线的是( )
A. 温带落叶阔林带 B. 渭河平原
C. 湿润区 D. 上海市
7. 我国四大经济地区中,西部地区经济发展水平明落后于东部地区,有自然因素,也有人文因素,其中自然因素主要是( )
A. 地形、土壤 B. 气候、水文
C. 地形、气候 D. 土壤、水文
【答案】6. D 7. C
【解析】本题组从区域界线、区域差异角度设置两道试题,考查学生对相关区域特征的了解程度。
【6题详解】
区域有明确界线的一般是行政区划,D正确,自然区边界地区的自然要素特征变化往往具有过渡性,一般不会出现突变,因此自然区边界往往是不明确的。故选D。
【7题详解】
我国西部地区多山地高原,地势起伏大,许多地区降水较少,导致种植业等产业的自然条件较差,交通不便,对外联系不便,从而导致经济发展水平较低,而东部地区多平原、丘陵,气候湿润,发展多种产业的自然条件优越,对内对外联系便利,从而导致经济发展水平较高。因此导致我国西部地区经济发展水平落后于东部地区的自然因素是地形和气候,C正确。选项中的土壤、水文差异,是在地形和气候差异背景下产生的,不是主要因素。故选C。
人类社会不同的历史阶段,生产力水平不一样,因此地理环境对区域发展影响很大。据此回答下题。
8.长江中下游平原地区由开发早期的限制性因素转变为现在的有利因素的是( )
A. 稠密的水系 B. 黏重的土壤
C. 便利的交通 D. 平坦的地形
【答案】A
【解析】长江中下游平原地区开发早期,稠密的水系是不同地区之间人们交往的阻隔,但进入农业社会之后,船的出现使稠密水系方便不同地区之间的联系,且灌溉条件好,该因素变成了有利因素。黏重的土壤适中对区域发展不利,便利的交通、平坦的地形适中有利于区域发展。
9.与长江三角洲相比,松嫩平原突出的优势主要表现在( )
A. 地理位置 B. 气候条件
C. 土壤条件 D. 矿产资源条件
【答案】D
【解析】与长江三角洲相比,松嫩平原突出的优势主要表现在矿产资源条件,松嫩平原的矿产资源丰富,D对。松嫩平原地理位置不临海,气候条件中热量不足,没有优势,A、B错。土壤条件两地都是肥沃土壤,差异小,C错。
10.读“某年我国水资源、人口、耕地和耕地总量区域比重图”,水资源与人口、耕地、经济发展匹配较差的区域是( )
A. 北方区和南方区 B. 北方区和西南区
C. 西北区和西南区 D. 西北区和南方区
【答案】B
【解析】水资源与人口、耕地、GDP匹配较差,有两种情况一是水资源相对少,一是水资源相对多。在统计图中,看出北方地区人口众多,耕地面积和GDP占全国的比重较高,但水资源储量比重太低,缺水较严重;西南区水资源丰富,但GDP所占比重明显偏低。B项正确。
11.图中①-②-③反映区域间相互关系正确的是 ( )
A. 南方地区——北方地区——青藏地区
B. 准噶尔盆地——塔里木盆地——塔克拉玛干沙漠
C. 中国——山西省——太原市
D. 中温带——干旱地区——青藏高原
【答案】C
【解析】图中①-②-③反映区域间层次性;南方地区——北方地区——青藏地区,三个地区是并列的,不是包含关系;准噶尔盆地——塔里木盆地两者是并列关系,无包含关系;中国——山西省——太原市,是包含关系,符合图示信息;中温带——干旱地区——青藏高原,三者没有关联性。选C正确。
在美国,GPS全球卫星定位技术与“阿波罗”飞船登月、航天飞机升空,共同被列为“三大航天工程”。据此回答下列各题。
12. 通过手持信号系统,救援队可以不断地得知遇险人员的位置,并很快到达遇险人员所在地,这主要是利用了GPS技术的哪一特征( )
A. 全天候 B. 连续性
C. 全方位 D. 全球性
13. 若美军一辆装备了GPS的汽车和士兵被反美武装分子劫持,美军驻伊司令部不可采取的措施是 ( )
A. 启动GPS跟踪系统,锁定车辆具体位置 B. 发出摇控锁车指令,使车辆强行熄火
C. 通过GPS向劫持车发出警告 D. 发动空袭
【答案】12. B 13. D
【解析】
【12题详解】
全球定位系统的主要功能为定位和导航,具有全方位、全天候、全时段、高精度的卫星导航系统;根据题干可知,救援队可以不断地得知遇险人员的位置,说明主要是利用了GPS技术的连续性特征,故B项正确,A、C、D项错误。
【13题详解】
全球定位系统的主要功能为定位和导航,具有全方位、全天候、全时段、高精度的卫星导航系统,所以美军驻伊司令部可采取的措施是启动GPS跟踪系统,锁定车辆具体位置;发出摇控锁车指令,使车辆强行熄火;通过GPS向劫持车发出警告,但是发动空袭将会造成车内的美方人员伤亡,故D项符合题意。
北京时间2018年11月19日2时7分,中国在西昌卫星发射中心用长征三号乙运载火箭,以一箭双星”方式成功发射第42、43颗北斗导航卫星。此次任务的成功发射,标志着我国北斗三号基本系统星座部署圆满完成。据此,回答下面小题。
14. 北斗卫星导航系统可以广泛用于( )
A. 灾害评估 B. 作物估产
C. 勘测矿产 D. 抢险救灾
15. 基于北斗系统,应用地理信息系统对城市轨道线路规划需要用到的图层是( )
A. 大气质量图层 B. 人口分布图层
C. 矿产分布图层 D. 土壤类别图层
【答案】14. D 15. B
【解析】以北斗卫星导航系统为背景,设置两道试题,涉及定位导航系统的应用领域、交通区位等相关内容,考查学生对相关知识的了解程度,考查学生分析地理问题的能力。
【14题详解】
北斗卫星导航系统主要用于定位、导航等领域,在抢险救灾过程中,需要对受灾地点进行精确定位,因此选项D符合题意。灾害评估、作物估产、勘测矿产一般由遥感与地理信息系统结合完成,因此选项A、B、C不符合题意。故选D。
【15题详解】
对本题进行分析后可知,本题题意就是“对城市轨道交通线路规划有密切关系的因素是哪一个?”,城市轨道交通主要是客运交通,很明显人口分布直接影响城市轨道交通线路规划,选项B符合题意。大气质量、矿产分布、土壤类别与城市轨道交通线路规划没有直接联系,排除选项A、C、D。故选B。
某出租车司机遇一男子抢劫,搏斗之中,司机弃车逃生。该男子把车开走,司机随即报警。110指挥中心运用地理信息技术很快确定出出租车的行驶轨迹和方向,并推断出最佳拦截地点。随后,110指挥中心通知最近的警车进行拦截。大约1小时后,民警将该男子抓获。据此完成下列问题。
16. 110指挥中心在这次警情处理中所运用的地理信息技术有( )
A. 仅有GIS B. RS和GPS
C. GPS和GIS D. RS和GIS
17. 这次警情处理中地理信息技术的最终作用是( )
A. 指挥调度警务 B. 提供决策信息
C. 收集地理信息 D. 查询地理信息
18. 在农业方面,运用遥感技术能够( )
①监测农田受灾情况 ②调查作物分布
③跟踪产品流向 ④估测粮食产量
A. ①②③ B. ②③④
C. ①②④ D. ①③④
【答案】16. C 17. B 18. C
【解析】
【16题详解】
遥感主要用于资源普查和环境灾害监测,全球定位系统主要用于地理信息的空间定位,地理信息系统主要用来对地理信息数据进行管理、查询、更新、空间分析和应用评价。根据材料,110指挥中心确定出出租车的行驶轨迹、方向需要准确定位,采用了GPS技术,推断出最佳拦截地点并通知最近的警车进行拦截需借助GIS进行数据分析,据此在这次警情处理中所运用的地理信息技术有GPS和GIS,故C正确。故选C。
【17题详解】
地理信息系统主要用来对地理信息数据进行管理、查询、更新、空间分析和应用评价,因此这次警情处理中地理信息技术的最终作用是提供决策信息。指挥调度警务是人力完成的;收集、查询地理信息不是最终作用,故B正确,A、C、D错误。故选B。
【18题详解】
遥感在农业方面的应用主要包括土地资源调查、土地利用现状调查、病虫害和农业生态环境调查及监测,以及农作物长势监测和估产等。跟踪产品流向应借助GPS技术完成。故C正确,A、B、D错误。故选C。
2017年8月8日晚,九寨沟地震发生后,网上立即出现了“地震人口热力大数据”。人口热力图就是利用获取的手机数据,定位该区域的用户数量,通过用户数量渲染地图颜色,实时展示该地区人口的密度。据此完成下列小题。
19. 人口热力图使用的技术有( )
A. GPS、GIS B. GIS、RS
C. GPS、RS D. GPS、RS
20. 通过对人口热力图提供的大数据进行分析,不能( )
A. 评估区域商业价值 B. 助力地震应急救援决策
C. 核定景区最大承载量 D. 助力交通部门决策
21. 网络购物充分运用了地理信息技术,以下叙述正确的是( )
A. 可以在GPS技术的指引下设计最佳配送路线
B. 可以通过GIS技术,追踪包裹的位置
C. 可以通过RS技术获知各配送网点的库存
D. 可以通过GIS分析,实现就近网点配送
22. 关于我国西北干旱半干旱区的叙述,不正确的是( )
A. 新疆地形有“三山夹两盆”特点
B. 塔里木河为我国最长的内流河
C. 旱作农业为本区的主要特色
D. 内蒙古高原东部的草原为我国最好的草原之一
【答案】19. A 20. C 21. D 22. C
【解析】
【19题详解】
读材料分析可知,人口热力图就是利用获取的手机数据,定位该区域的用户数量,通过用户数量渲染地图颜色,实时展示该地区人的密度。由此判断,该过程是基于手机定位来统计数据的,定位需要GPS系统,然后根据获得的信息进行分析,分析所需技术为GIS技术,故A正确。
【20题详解】
由材料可知,热力图便于观察一个地方的人口密集数量及实时的人流量情况。因此可知通过某区域的人口流动量来评估区域商业价值,A能;将地震前后的热力图进行对比,可以快速找到哪些地方受地震破坏严重的程度,为地震应急救援提供最及时的分析和决策依据,B能;
景区的承载量主要是由环境来决定的,不能通过热力图来核定,C不能;通过对人口热力图提供的大数据能够检测交通流量,助力交通部门决策,D能。本题要求选择“不能”项,故选:C。
【21题详解】
遥感(RS)遥感技术是从人造卫星、飞机或其他飞行器上收集地物目标的电磁辐射信息,判认地球环境和资源的技术,主要用于资源普查和环境灾害监测;全球定位系统(GPS)主要用于地理信息的空间定位;地理信息系统(GIS技术)主要用来对地理信息数据进行管理、查询、更新、空间分析和应用评价。其中城市管理与服务、交通道路管理、环境管理以及城市规划、防灾减灾等主要利用GIS技术。因此设计最佳配送路线应利用GIS技术;追踪包裹的位置应利用GPS技术;RS技术不能获知仓库内部情况,因此通过RS技术不能获知各配送网点的库存;可以通过GIS分析实现就近网点配送。故D正确,A、B、C错误。
【22题详解】
新疆北为阿尔泰山,南为昆仑山,天山横亘中部,把新疆分为南北两半,南部是塔里木盆地(内有塔里木河,塔克拉玛干沙漠),北部是准噶尔盆地。山脉与盆地相间排列,盆地被高山环抱,“三山夹两盆”。A正确;塔里木河为我国最长的内流河,B正确;灌溉农业和绿洲农业是我国西北干旱半干旱区的主要特色,旱作农业为我国北方地区的主要特色,C错误;内蒙古高原东部的草原距海洋较近,降水条件好,拥有锡林郭勒、呼伦贝尔等优质草场,为我国最好的草原之一,D正确。本题要求选择不正确项,故选:C。
据报载,我国江西省中南部山区出现大片“红色荒漠”,即在亚热带湿润的岩溶地区,土壤遭受严重侵蚀,基岩裸露,地表出现类似荒漠化景观的土地退化现象。据此,回答下面小题。
23. “红色荒漠”形成的自然原因主要是 ( )
A. 风化作用 B. 风蚀作用
C. 水蚀作用 D. 沉积作用
24. “红色荒漠”形成的人为原因主要是( )
A. 滥伐森林 B. 过度放牧
C. 开山取石 D. 环境污染
25. 根据“红色荒漠”的特点,对其进行治理首先要做的是( )
A. 大力开荒种田,保持植物覆盖率 B. 加强农业生产综合开发
C. 发展以畜牧业为主的农业生产 D. 退耕还林
【答案】23. C 24. A 25. D
【解析】
【23题详解】
红漠化是红壤分布地区水土流失严重而出现的红壤裸露现象,故自然原因为流水侵蚀。故选C。
【24题详解】
红色荒漠主要分布在南方地区,由于滥伐森林,流水侵蚀加剧造成的。南方放牧较少。开山取石和环境污染不是红色荒漠形成的原因。故选A。
【25题详解】
大力开荒种田,不利于保持植物覆盖率,A错误。加强农业生产综合开发是在保持水土治理之后,B错误。南方不适合发展以畜牧业为主的农业生产,C错误。低山丘陵地区首先要做好保持水土工作,退耕还林,D正确。故选D。
蒙古高原、黄土高原和华北平原在成因上具有一定的联系。下图中各字母表示不同的主导外力作用类型。读图完成下列小题。
26. 下列叙述正确的有( )
①a表示风力侵蚀 ②b表示风力搬运
③c表示流水溶蚀 ④d表示流水搬运
A. ①② B. ③④
C. ①③ D. ②④
27. 在c过程中,可能发生的地理现象有( )
①沙尘暴 ②水土流失
③泥石流 ④土地荒漠化
A. ①② B. ②③
C. ③④ D. ①④
【答案】26. A 27. B
【解析】
【26题详解】
图中外力作用,a表示风力侵蚀作用,形成裸岩荒漠,①正确;b表示风力搬运作用,将粉沙尘土吹到黄土高原地区,②正确;c表示流水搬运作用,将泥沙带到下游或河口地区,③错误;d表示流水沉积作用,形成三角洲地貌,④错误。故选A,BCD错误。
【27题详解】
沙尘暴是风力搬运作用,①错误;在c过程中,c为流水搬运作用,流水搬运泥沙到其它地方,可造成水土流失和泥石流现象,②③正确;土地荒漠化由风力作用形成的,④错误。故选B。
下表表示寒潮、酸雨、水土流失、土地荒漠化对四省区的危害程度,“+”号越多代表危害程度越高。据此完成下面小题。
28. 甲和丙代表的地理现象分别是( )
A. 水土流失、土地荒漠化 B. 酸雨、水土流失
C. 寒潮、酸雨 D. 土地荒漠化、寒潮
29. 乙类地理现象在广东和四川危害程度较低的共同原因是( )
A. 森林覆盖率高 B. 地形
C. 纬度位置 D. 降水丰沛
30. 下列生态工程以涵养水源保持水土为主要目的的是( )
A. 平原绿化工程 B. “三北”防护林体系
C. 沿海防护林工程 D. 长江中上游防护林体系
【答案】28. A 29. C 30. D
【解析】
【28题详解】
从表中可看出,甲在山西最严重,四川、广东都有,而新疆最轻;丙在新疆最严重.四川、山西较弱。山西位于黄土高原,水土流失最严重;新疆干旱,荒漠化最严重、水土流失很轻;广东由于经济发达,酸雨严重。因此甲应是水土流失,丙是土地荒漠化。故A正确,B、C、D错误。
【29题详解】
乙在山西最严重、新疆次之,而广东、四川很少见,可判断应是寒潮。南岭山地的缺口会成为寒潮南下的通道,但广东由于纬度低,寒潮到达时已经很弱;四川纬度较低,北侧秦岭、大巴山对冷空气形成阻挡,几乎不受寒潮影响,冬季霜雪少见。因此广东和四川受寒潮危害程度较低的共同原因是纬度位置。故C正确、B错误。森林覆盖率和降水对寒潮影响不大,故A、D错误。
【30题详解】
平原绿化工程主要是保护农田,保证农业稳产高产;“三北”防护林体系主要目的是防风固沙;沿海防护林体系主要是防海风、海浪侵袭;长江中上游防护林体系主要目的是保持水土、涵养水源。故D正确,A、B、C错误。
对于人类来说,森林既是重要的自然资源,又是不可替代的环境资源。 亚马孙热带雨林是地球上现存面积最大,保存比较完整的—片原始森林。但是,20世纪70年代以来,随着巴西政府对亚马孙地区大规模开发计划的实施,这片雨林的前景引起全世界的广泛关注。回答下列问题。
31. 热带雨林的三大片集中分布区位于( )
A. 东南亚地区、非洲、南美洲 B. 南亚、南美洲、欧洲
C. 北美洲、非洲、南美洲 D. 南亚、非洲、南美洲
32. 有关热带雨林生态系统的叙述,正确的是( )
A. 光合作用强烈、生物循环弱、生物生长迅速
B. 土壤是雨林生态系统中养分储量最多的部分
C. 大气层中每年都有大量的氧气通过植物光合作用被雨林植物固定下来,同时又向大气释放大量的二氧化碳
D. 热带雨林具有促进全球水循环、调节全球水平衡的作用。
33. 下列开发方式对雨林破坏较小的是( )
A. 商业性伐木 B. 雨林观光旅游
C. 过度迁移农业 D. 大规模农场
【答案】31. A 32. D 33. B
【解析】
【31题详解】
结合世界气候类型的分布图,世界主要热带雨林分布于非洲刚果盆地、南美洲亚马逊平原和东南亚,据此选A。
【32题详解】
热带雨林光合作用强烈、生物循环旺盛、生物生长迅速、群落生产力高是热带雨林生态系统的优势,A错误;热带雨林的养分集中于地上的植物体内,是雨林生态系统中养分储量最多的部分,也是雨林生态系统脆弱性的表现,热带雨林中的土壤贫瘠。B项错误。热带雨林具有吸收二氧化碳,放出氧气的功能,C项错误。热带雨林具有促进全球水循环、调节全球水平衡的作用,选D。
【33题详解】
商业性伐木、过度迁移农业、大规模农场,这些活动对热带雨林都有极大的破坏,但雨林观光旅游如果管控得当、适度开发,对雨林破坏较小,选B。
亚马孙热带雨林是地球上现存面积最大、保存比较完整的一片原始雨林。路透社巴西利亚2012年1月23日消息:亚马孙森林在过去的5个月中再次遭到严重破坏,毁林面积从2011年8月的243平方千米激增到12月的948平方千米。这个数字相当于2004年同期的4倍。
结合下图回答下题。
34. 亚马孙热带雨林被毁的根本原因是( )
A. 人口快速增长和生活贫困导致的发展需求 B. 发达国家的商业性伐木
C. 过度的迁移农业 D. 热带雨林的土壤贫瘠
35. 亚马孙热带雨林面积减少直接导致的后果是( )
A. 海平面上升,淹没沿海低地
B. 全球二氧化碳和氧气的平衡受到破坏,大气中二氧化碳的含量上升
C. 增加全球降水极端事件的发生
D. 低纬度农作物产量减少
36. 下列热带雨林开发方式中,会带来经济效益的有 ( )
①鼓励保护性开发方式,如生态旅游等
②选择性采伐与更新造林相结合
③加强雨林管理和保护,建立自然保护区
④设立国际基金
⑤加强环境教育,提高公民环保意识
A. ①②④ B. ①②③
C. ①②⑤ D. ②④⑤
【答案】34. A 35. B 36. A
【解析】
【34题详解】
巴西属于发展中国家,经济水平较低,人口数量多,增长快,故人口快速增长和生活贫困导致的发展需求是导致雨林破坏的根本原因,A正确;巴西属于发展中国家,B错误;过度的迁移农业是导致雨林破坏的直接原因之一,但不是根本原因,排除C;热带雨林在短时间内被快速破坏,考虑是人为的大规模破坏所致,土壤条件不会导致雨林短时间发生改变,排除D。
【35题详解】
热带雨林被称为“地球之肺”,可以吸收二氧化碳并释放氧气,雨林破坏会直接导致全球二氧化碳和氧气的平衡受到破坏,大气中二氧化碳的含量上升,故选B。
【36题详解】
建立自然保护区和加强环境教育并不能带来经济效益,不符合题意,故排除③⑤,A选项正确。
37.下图为雨林生态系统的养分循环示意图,其中说法错误的是( )
A. 雨林土壤枯枝落叶多,因而土壤肥沃
B. 此循环中有机质分解和养分再循环旺盛
C. 雨林生长的养分几乎全部储存在植物体内
D. 雨林生态系统一旦遭受破坏很难恢复原状
【答案】A
【解析】热带雨林地区由于有机质分解和养分再循环旺盛,雨林生长所需养分几乎全部储存在地上的植物体内,土壤自身很少积累和补充养分,再加上长期高温多雨的淋洗,淋溶作用强,养分易流失,雨林中土壤一般很贫瘠。故虽然雨林土壤枯枝落叶多,但土壤一般很贫瘠。故选A。
亚马孙热带雨林是世界上生态系统保持最好的地区,但是雨林面积正逐渐缩小。科学家预计未来20年内40%的亚马孙雨林将被彻底毁坏;20%的雨林将严重退化。据此回答下列问题。
38. 不属于热带雨林全球环境效应的是其中说法错误的是( )
A. 调节全球的碳氧平衡,故称为“地球之肺”
B. 保持水土、美化环境
C. 促进全球水循环、调节水平衡
D. 是世界生物基因宝库
39. 在亚马孙地区,破坏雨林的人类活动包括( )
①迁移农业 ②修路、城镇建设
③大规模的农牧场开发 ④商业性伐木
A. ①② B. ①②③
C. ③④ D. ①②③④
40. 热带雨林的脆弱性表现在( )
A. 生物循环旺盛 B. 植物生长速度快
C. 养分几乎全部储存在地表的植物体内 D. 群落以高大的乔木为主
41. 破坏巴西热带雨林的人类活动主要包括( )
①大规模的农牧场开发 ②采矿、修路、城镇建设
③商业性伐木 ④建立缓冲区
⑤过度的迁移农业
A. ①②③④ B. ①②③⑤
C. ②③④⑤ D. ①③④⑤
【答案】38. B 39. D 40. C 41. B
【解析】
【38题详解】
热带雨林被称为“地球之肺”,能够调节全球的碳氧平衡;促进全球水循环、调节水平衡;是世界生物基因宝库。热带雨林能够保持水土、美化环境,但不属于全球环境效益。故选B。
【39题详解】
在亚马孙地区,破坏雨林的人类活动包括迁移农业,修路、城镇建设,大规模的农牧场开发,商业性伐木。故D正确,A、B、C项不全,故错误。
【40题详解】
雨林中土壤贫瘠,养分几乎全部储存在地上的植物体内,因此地上植被成为雨林系统中最主要也是最关键的部位,而这又正是最容易遭受人类破坏的部分,雨林植被一旦被毁,养分遭受强烈淋洗,很快丧失,地表植物很难恢复,整个生态系统就会陷于崩溃。故C正确。A、B、D项不能体现雨林的脆弱性,故排除。
【41题详解】
建立缓冲区有利于保护雨林,因此排除与④有关的选项,①②③⑤项是破坏巴西热带雨林的表现,故B正确。
煤炭是人类最早认识并加以利用的能源之一。德国鲁尔区丰富的煤炭资源使其成为世界最著名的工业区。山西省是我国主要的煤炭生产基地,但尚未成为我国的经济大省。据此回答下列各题。
42. 和鲁尔区相比,山西省较匮乏的自然资源是( )
A. 水资源 B. 铁矿石
C. 水力资源 D. 煤炭资源
43. 山西比鲁尔区优越的主要社会经济条件是( )
A. 劳动力成本 B. 劳动力素质
C. 市场 D. 便捷的交通
44. 为尽快使山西省由能源大省转变为经济强省,应加快其经济结构调整的战略。下列整治措施不合理的是( )
A. 增加原煤的生产数量,提高经济效益 B. 引进新兴产业,协调三大产业的发展
C. 增加科技投入,走可持续发展的道路 D. 增设道路网,改善交通条件
【答案】42. A 43. A 44. A
【解析】
【42题详解】
山西省居于内陆,降水较少,且流经该区的河流较少或流经河段水量小,因此和鲁尔区相比,山西较匮乏的自然资源是水资源,选A。
【43题详解】
山西比鲁尔区优越的主要社会经济条件是山西经济发达程度不如鲁尔区,因此其劳动力成本低于鲁尔区,这是优势,但劳动力素质、市场、便捷的交通方面都不占优势,选A。
【44题详解】
增加原煤的生产数量,提高经济效益依然是对原有产业的发展,会加剧环境问题,也不会对区域经济结构调整优化,不是合理的发展举措,选A。
下图是我国中西部某地产业链结构图,读图完成下列各题。
45. 图示产业链“煤炭开采-焦化-化工”之间形成的主要联系是( )
A. 信息联系 B. 生产协作联系
C. 科技联系 D. 商贸联系
46. 近年来,该地煤炭输出比重降低而电力输出比重提升,其带来的消极影响有( )
A. 降低运输成本,缓解交通压力 B. 发展新兴产业,优化产业结构
C. 大气污染加剧,生态环境恶化 D. 实现产业升级,减少劳动就业
47. 山西建设坑口电站,不能达到的目标是
A. 减轻铁路运输压力 B. 改善能源输出方式
C. 降低省内环境污染 D. 增加经济产值
48. 陕西榆林地区“乌金(煤)遍地”,资源非常丰富,但在多年前,该地“村村点火,处处冒烟”,被人们戏称为“黑三角”。在资源开发初期,当地适合发展
A. 食品工业 B. 高耗能工业
C. 农产品加工工业 D. 高新技术工业
【答案】45. B 46. C 47. C 48. B
【解析】
【45题详解】
“煤炭开采——焦化——化工”之间的联系,是产品上下游的关系,是生产协作的联系。故B正确。
【46题详解】
该地煤炭输出比重降低而电力输出比重提升,变煤炭输出为电力输出,延长了煤炭开采的产业链,提高了煤炭加工的附加值,降低了运输成本,经济效益显著提高。同时有利于发展新兴产业,优化产业结构,实现产业升级,减轻了运输带来的交通压力。但会造成大气污染加剧,生态环境恶化。ABD项为积极影响,C项为消极影响。本题要求选择消极影响,故选:C。
【47题详解】
坑口电站即煤炭基地附近建设火电站,故能把煤炭资源转化为电力输出,利于缓解铁路的压力,延长了产业链,利于增加经济效益,但火电站建设环境污染严重,故将使当地的环境污染加重。故ABD项目标能达到,C项目标不能达到。本题要求选择不能达到的目标,故选C。
【48题详解】
由材料知,榆林地区煤炭资源丰富,为充分利用资源优势,促进区域经济发展,在开发初期,最适合发展采掘工业和高耗能工业。故B正确。
1964年,法国决定在法属圭亚那中部的库鲁地区兴建法国航天中心,以取代它在阿尔及利亚撒哈拉沙漠的哈马基尔发射中心。读图,完成下题。
49.与阿尔及利亚撒哈拉沙漠的哈马基尔发射中心相比,库鲁发射中心最大的优势为( )
A. 降水少,晴天多,发射窗口期长 B. 经济较发达,腹地依托更强
C. 初速度大,节省动力 D. 风力较弱,处于飓风区之外
【答案】C
【解析】与阿尔及利亚撒哈拉沙漠的哈马基尔发射中心相比,库鲁发射中心最大的优势是接近赤道,纬度较低,地球自转线速度大,发射时初速度大,可节省核燃料。故C正确。哈马基尔是热带沙漠气候,降水少,晴天多,发射窗口期长;不受飓风影响;当地经济发展水平和腹地对卫星发射中心影响不大,故A、B、D错误。
读“田纳西河流域的综合开发与治理示意图”,回答下面小题。
50. 该河流开发的核心环节是( )
A. 发电 B. 防洪
C. 养殖 D. 梯级开发
51. 田纳西河流域目前成为美国最大的电力供应基地,先开发的电能为( )
A. 火电 B. 水电
C. 核电 D. 风电
【答案】50. D 51. B
【解析】
【50题详解】
读图可知,图中所有的箭头均是源自于梯级开发,梯级开发发展了航运、养殖,也得到了水电,可以使用水能开发耗能行业,同时也解决了洪涝和农田灌溉问题,促进了农业的发展。所以该河流开发的核心环节是梯级开发,故该题选D。
【51题详解】
田纳西河是以河流的梯级开发作为流域开发的核心,能源方面主要是水电的开发。同时再结合流域内的资源发展火电或核电。水电开发成本低、规模大,是该地区最先开发的电能,所以该题选B。
读田纳西河流域图,回答下面小题。
52. 关于田纳西河的叙述,正确的是( )
A. 发源于阿巴拉契亚山东部 B. 是密西西比河的二级支流
C. 直接注入墨西哥湾 D. 是美国最长的河流,且水量丰富
53. 关于田纳西河自然特征的叙述,正确的是( )
A. 气候干旱,降水稀少
B. 气候温暖湿润,降水丰富
C. 地势平坦,河流落差小,水能资源贫乏
D. 煤炭丰富,铅锌矿产贫乏
54. 造成田纳西河流域植被破坏的原因不包括( )
A. 扩大耕地面积 B. 修建水库
C. 获取炼铜用的木炭 D. 矿山开采
【答案】52. B 53. B 54. B
【解析】
【52题详解】
田纳西河是美国第八大河;俄亥俄河第一大支流,密西西比河的二级支流,通过俄亥俄河流入密西西比河,最终注入墨西哥湾;源出阿巴拉契亚高地西坡。故B正确,A、C、D错误。
【53题详解】
田纳西河流域的气候以亚热带季风性湿润气候为主,气候温暖湿润,降水丰富。故B正确,A错误。上中游河谷狭窄,比降较大,多急流,水力资源丰富,故C错误。流域内煤、铁、铜、磷、锌、云母等矿产资源丰富,故D错误。
【54题详解】
田纳西河流域处在河流的上游,主要为山地地形,为了扩大耕地面积和获取炼铜用的木炭,大片的森林被砍伐,矿山的开采也破坏了地表植被 。修建水库是田纳西河梯级开发的重要工程措施,并没有破坏植被。故本题选B项。
乌兰布和沙漠位于内蒙古西部,是我国西北荒漠和半荒漠的前沿地带,也是京津冀地区风沙源头之一。科学家把从植物中提取的一种纤维粘合剂放到沙里,再添加适量的水,实现沙漠土壤化,然后种植农作物来改善沙漠环境,恢复生态平衡。据此完成下列小题。
55. 在乌兰布和沙漠中种植农作物的主要限制性条件是( )
A. 热量 B. 水源
C. 土壤 D. 光照
56. 把纤维粘合剂放到沙里是为了( )
A. 增加土壤水分 B. 提高土壤有机质的含量
C. 改造土壤颗粒的结构 D. 改造土壤的矿物养分
【答案】55. B 56. C
【解析】本题考查荒漠化的治理。
【55题详解】
乌兰布和沙漠位于我国内蒙古西部,深居内陆,距海遥远,海洋水汽难以到达,气候干旱,降水稀少,水源是该地种植农作物的主要限制性条件。故选B
【56题详解】
把纤维粘合剂放到沙里是为了改造土壤颗粒的力学结构,从而减少起沙,阻碍沙子的移动,减缓荒漠化进程。其它选项和该措施无关。故选C。
二、简答题
57.读我国三大自然区图,完成下列各题。
(1)干旱是我国西北地区最为显著的自然特征,形成了以 、 为主的景观特色,图中字母D所在河流中游主要自然灾害是 。
(2)B区导致荒漠化的人为因素主要表现在 。
(3)列举防治B区荒漠化的措施。
【答案】(1)草原 荒漠 洪涝(水)
(2)过度樵采 过度放牧 过度开垦 不合理利用水资源。
(3)合理利用水资源;利用生物措施和工程措施构筑防护体系;调节农、林用地之间的关系--宜林则林,宜牧则牧;采取综合措施,多途径解决农牧区的能源问题;控制人口增长。
【解析】本题为基础性题目,考查学生调动和运用知识、论证和探究问题的能力,难度较小。
(1)植物是自然界的一面镜子,对地理环境具有明显的指示性。从干湿状况看,我国西北地区属半干旱、干旱地区,植被为温带草原、温带荒漠。
字母D所在河流为长江,中游主要自然灾害是洪涝。
(2)B区位于我国西北地区,气候干旱,多大风天气,荒漠化的人为因素主要表现为:过度樵采、过度放牧、过度开垦等导致固沙植物破坏;水资源不合理利用导致绿洲萎缩。
(3)人类的过度行为是导致B区荒漠化加剧的主要原因,而导致人类的过度行为主要是因为人口数量急剧增加。因此防治B区荒漠化的首要措施是控制人口增长,必要时进行生态移民;其次应切实解决当地居民的生活能源问题;第三应该做到因地制宜,调节农、林用地之间的关系--宜林则林,宜牧则牧;第四应合理利用水资源,协调河流上中下游用水,防止绿洲萎缩;最后应考虑绿色植物的生态作用,利用生物措施和工程措施构筑防护体系。
第一学段考试地理(理)试题
一、单选题
1.每逢新春佳节,家家户户在门上贴福字。下图四个福字将各省的地域文化特色融入了福字的设计中。它们代表的省级行政区依次是( )
A. 陕西、四川、贵州、云南 B. 北京、重庆、四川、云南
C. 陕西、湖南、贵州、新疆 D. 福建、四川、重庆、上海
【答案】B
【解析】据图可知,第一个福字通过左侧的脸谱形象和右侧的宫殿建筑形象可推测为北京。第二个福字中的火锅为川渝地区的代表。第三个福字中竹子和熊猫代表四川。第四个福字中的孔雀舞形象是云南的主要标志。综合可知选B。
2.下列有关区域的说法,正确的是( )
A. 区域都有明确的界线
B. 区域是主观任意划分的
C. 区域的划分指标,既有单一的也有综合的
D. 区域内部差异明显,区域之间特征相对一致
【答案】C
【解析】区域不是都有明确的界线;区域是划分的依据多样,不是主观任意划分的;区域的划分指标,既有单一的也有综合的;区域内部特征相对一致,区域之间特征差异明显。
3.有关农业社会阶段地理环境对人类活动影响的叙述,正确的是( )
A. 人类的主要生活来源是采集和狩猎的果实和动物
B. 人类的主要生活来源是栽培的作物和驯化的禽畜
C. 只有在少数动植物资源丰富的地区,人类的繁衍生息才比较活跃
D. 世界最早的农业文明出现在欧洲
【答案】B
【解析】本题考查的知识点为自然资源对人类活动的影响。
A、在人类社会早期,即在采集和狩猎阶段,人类主要以狩猎动物和采集果实为生,A错误;
B、农业社会阶段的人类主要生活来源是栽培的作物和驯化的禽畜,B正确;
C、在采集和狩猎阶段,人类主要以狩猎动物和采集果实为生,只有在少数动植物资源丰富的地区,人类的繁衍生息才比较活跃,C错误;
D、世界早期的农业文明主要分布在亚洲和非洲,D错误。
故选B。
不同区域的自然环境特征都会在人类的聚落景观中留下深深的烙印,据此完成下面小题。
4. 我国北方住宅有院落,主房坐北朝南,且围墙很高的原因是( )
A. 平原广大 B. 太阳辐射弱
C. 降水少 D. 冬季风力强
5. 南方传统民居的建筑结构和选址一般要求( )
A. 尖屋顶、地势高 B. 平屋顶、地势高
C. 尖屋顶、地势低 D. 平屋顶、地势低
【答案】4. D 5. A
【解析】
【4题详解】
广阔的亚欧板块内陆地区大陆性气候强,冬季寒冷干燥,在蒙古和西伯利亚形成很强的高压系统,和太平洋上的较低气压相互作用形成寒潮,在中国寒潮过境时常伴有大风降温天气,我国北方住宅有院落,且围墙很高的原因是冬季风势力强,能够阻挡冬季风,有利于房屋的保温。
A.平原面高的面积广大,是北方围墙高的一个条件但不是其主要原因,故A错误;
B.我国北方位于中纬度地区,太阳辐射不是很弱,故B错误;
C.降水与墙的高度没有必然联系,故C错误;
D.我国北方住宅有院落,且围墙很高的原因是冬季风势力强,能够阻挡冬季风,有利于房屋的保温,故D正确。
故选D。
【5题详解】
我国南方地区,大部分为亚热带季风气候,降水量多在800mm以上,这就导致了南方地区的房顶为尖屋顶,方便排水;降水量多,地下潮湿,房屋要建设在地势高的地区。故A正确,BCD错误。故选A。
区域是人们在地理钚境差异性的基础上按一定的指标和方法划分出来的,具有一定的区位特征和面积。据此完成下面小题。
6. 下列区域具有明确界线的是( )
A. 温带落叶阔林带 B. 渭河平原
C. 湿润区 D. 上海市
7. 我国四大经济地区中,西部地区经济发展水平明落后于东部地区,有自然因素,也有人文因素,其中自然因素主要是( )
A. 地形、土壤 B. 气候、水文
C. 地形、气候 D. 土壤、水文
【答案】6. D 7. C
【解析】本题组从区域界线、区域差异角度设置两道试题,考查学生对相关区域特征的了解程度。
【6题详解】
区域有明确界线的一般是行政区划,D正确,自然区边界地区的自然要素特征变化往往具有过渡性,一般不会出现突变,因此自然区边界往往是不明确的。故选D。
【7题详解】
我国西部地区多山地高原,地势起伏大,许多地区降水较少,导致种植业等产业的自然条件较差,交通不便,对外联系不便,从而导致经济发展水平较低,而东部地区多平原、丘陵,气候湿润,发展多种产业的自然条件优越,对内对外联系便利,从而导致经济发展水平较高。因此导致我国西部地区经济发展水平落后于东部地区的自然因素是地形和气候,C正确。选项中的土壤、水文差异,是在地形和气候差异背景下产生的,不是主要因素。故选C。
人类社会不同的历史阶段,生产力水平不一样,因此地理环境对区域发展影响很大。据此回答下题。
8.长江中下游平原地区由开发早期的限制性因素转变为现在的有利因素的是( )
A. 稠密的水系 B. 黏重的土壤
C. 便利的交通 D. 平坦的地形
【答案】A
【解析】长江中下游平原地区开发早期,稠密的水系是不同地区之间人们交往的阻隔,但进入农业社会之后,船的出现使稠密水系方便不同地区之间的联系,且灌溉条件好,该因素变成了有利因素。黏重的土壤适中对区域发展不利,便利的交通、平坦的地形适中有利于区域发展。
9.与长江三角洲相比,松嫩平原突出的优势主要表现在( )
A. 地理位置 B. 气候条件
C. 土壤条件 D. 矿产资源条件
【答案】D
【解析】与长江三角洲相比,松嫩平原突出的优势主要表现在矿产资源条件,松嫩平原的矿产资源丰富,D对。松嫩平原地理位置不临海,气候条件中热量不足,没有优势,A、B错。土壤条件两地都是肥沃土壤,差异小,C错。
10.读“某年我国水资源、人口、耕地和耕地总量区域比重图”,水资源与人口、耕地、经济发展匹配较差的区域是( )
A. 北方区和南方区 B. 北方区和西南区
C. 西北区和西南区 D. 西北区和南方区
【答案】B
【解析】水资源与人口、耕地、GDP匹配较差,有两种情况一是水资源相对少,一是水资源相对多。在统计图中,看出北方地区人口众多,耕地面积和GDP占全国的比重较高,但水资源储量比重太低,缺水较严重;西南区水资源丰富,但GDP所占比重明显偏低。B项正确。
11.图中①-②-③反映区域间相互关系正确的是 ( )
A. 南方地区——北方地区——青藏地区
B. 准噶尔盆地——塔里木盆地——塔克拉玛干沙漠
C. 中国——山西省——太原市
D. 中温带——干旱地区——青藏高原
【答案】C
【解析】图中①-②-③反映区域间层次性;南方地区——北方地区——青藏地区,三个地区是并列的,不是包含关系;准噶尔盆地——塔里木盆地两者是并列关系,无包含关系;中国——山西省——太原市,是包含关系,符合图示信息;中温带——干旱地区——青藏高原,三者没有关联性。选C正确。
在美国,GPS全球卫星定位技术与“阿波罗”飞船登月、航天飞机升空,共同被列为“三大航天工程”。据此回答下列各题。
12. 通过手持信号系统,救援队可以不断地得知遇险人员的位置,并很快到达遇险人员所在地,这主要是利用了GPS技术的哪一特征( )
A. 全天候 B. 连续性
C. 全方位 D. 全球性
13. 若美军一辆装备了GPS的汽车和士兵被反美武装分子劫持,美军驻伊司令部不可采取的措施是 ( )
A. 启动GPS跟踪系统,锁定车辆具体位置 B. 发出摇控锁车指令,使车辆强行熄火
C. 通过GPS向劫持车发出警告 D. 发动空袭
【答案】12. B 13. D
【解析】
【12题详解】
全球定位系统的主要功能为定位和导航,具有全方位、全天候、全时段、高精度的卫星导航系统;根据题干可知,救援队可以不断地得知遇险人员的位置,说明主要是利用了GPS技术的连续性特征,故B项正确,A、C、D项错误。
【13题详解】
全球定位系统的主要功能为定位和导航,具有全方位、全天候、全时段、高精度的卫星导航系统,所以美军驻伊司令部可采取的措施是启动GPS跟踪系统,锁定车辆具体位置;发出摇控锁车指令,使车辆强行熄火;通过GPS向劫持车发出警告,但是发动空袭将会造成车内的美方人员伤亡,故D项符合题意。
北京时间2018年11月19日2时7分,中国在西昌卫星发射中心用长征三号乙运载火箭,以一箭双星”方式成功发射第42、43颗北斗导航卫星。此次任务的成功发射,标志着我国北斗三号基本系统星座部署圆满完成。据此,回答下面小题。
14. 北斗卫星导航系统可以广泛用于( )
A. 灾害评估 B. 作物估产
C. 勘测矿产 D. 抢险救灾
15. 基于北斗系统,应用地理信息系统对城市轨道线路规划需要用到的图层是( )
A. 大气质量图层 B. 人口分布图层
C. 矿产分布图层 D. 土壤类别图层
【答案】14. D 15. B
【解析】以北斗卫星导航系统为背景,设置两道试题,涉及定位导航系统的应用领域、交通区位等相关内容,考查学生对相关知识的了解程度,考查学生分析地理问题的能力。
【14题详解】
北斗卫星导航系统主要用于定位、导航等领域,在抢险救灾过程中,需要对受灾地点进行精确定位,因此选项D符合题意。灾害评估、作物估产、勘测矿产一般由遥感与地理信息系统结合完成,因此选项A、B、C不符合题意。故选D。
【15题详解】
对本题进行分析后可知,本题题意就是“对城市轨道交通线路规划有密切关系的因素是哪一个?”,城市轨道交通主要是客运交通,很明显人口分布直接影响城市轨道交通线路规划,选项B符合题意。大气质量、矿产分布、土壤类别与城市轨道交通线路规划没有直接联系,排除选项A、C、D。故选B。
某出租车司机遇一男子抢劫,搏斗之中,司机弃车逃生。该男子把车开走,司机随即报警。110指挥中心运用地理信息技术很快确定出出租车的行驶轨迹和方向,并推断出最佳拦截地点。随后,110指挥中心通知最近的警车进行拦截。大约1小时后,民警将该男子抓获。据此完成下列问题。
16. 110指挥中心在这次警情处理中所运用的地理信息技术有( )
A. 仅有GIS B. RS和GPS
C. GPS和GIS D. RS和GIS
17. 这次警情处理中地理信息技术的最终作用是( )
A. 指挥调度警务 B. 提供决策信息
C. 收集地理信息 D. 查询地理信息
18. 在农业方面,运用遥感技术能够( )
①监测农田受灾情况 ②调查作物分布
③跟踪产品流向 ④估测粮食产量
A. ①②③ B. ②③④
C. ①②④ D. ①③④
【答案】16. C 17. B 18. C
【解析】
【16题详解】
遥感主要用于资源普查和环境灾害监测,全球定位系统主要用于地理信息的空间定位,地理信息系统主要用来对地理信息数据进行管理、查询、更新、空间分析和应用评价。根据材料,110指挥中心确定出出租车的行驶轨迹、方向需要准确定位,采用了GPS技术,推断出最佳拦截地点并通知最近的警车进行拦截需借助GIS进行数据分析,据此在这次警情处理中所运用的地理信息技术有GPS和GIS,故C正确。故选C。
【17题详解】
地理信息系统主要用来对地理信息数据进行管理、查询、更新、空间分析和应用评价,因此这次警情处理中地理信息技术的最终作用是提供决策信息。指挥调度警务是人力完成的;收集、查询地理信息不是最终作用,故B正确,A、C、D错误。故选B。
【18题详解】
遥感在农业方面的应用主要包括土地资源调查、土地利用现状调查、病虫害和农业生态环境调查及监测,以及农作物长势监测和估产等。跟踪产品流向应借助GPS技术完成。故C正确,A、B、D错误。故选C。
2017年8月8日晚,九寨沟地震发生后,网上立即出现了“地震人口热力大数据”。人口热力图就是利用获取的手机数据,定位该区域的用户数量,通过用户数量渲染地图颜色,实时展示该地区人口的密度。据此完成下列小题。
19. 人口热力图使用的技术有( )
A. GPS、GIS B. GIS、RS
C. GPS、RS D. GPS、RS
20. 通过对人口热力图提供的大数据进行分析,不能( )
A. 评估区域商业价值 B. 助力地震应急救援决策
C. 核定景区最大承载量 D. 助力交通部门决策
21. 网络购物充分运用了地理信息技术,以下叙述正确的是( )
A. 可以在GPS技术的指引下设计最佳配送路线
B. 可以通过GIS技术,追踪包裹的位置
C. 可以通过RS技术获知各配送网点的库存
D. 可以通过GIS分析,实现就近网点配送
22. 关于我国西北干旱半干旱区的叙述,不正确的是( )
A. 新疆地形有“三山夹两盆”特点
B. 塔里木河为我国最长的内流河
C. 旱作农业为本区的主要特色
D. 内蒙古高原东部的草原为我国最好的草原之一
【答案】19. A 20. C 21. D 22. C
【解析】
【19题详解】
读材料分析可知,人口热力图就是利用获取的手机数据,定位该区域的用户数量,通过用户数量渲染地图颜色,实时展示该地区人的密度。由此判断,该过程是基于手机定位来统计数据的,定位需要GPS系统,然后根据获得的信息进行分析,分析所需技术为GIS技术,故A正确。
【20题详解】
由材料可知,热力图便于观察一个地方的人口密集数量及实时的人流量情况。因此可知通过某区域的人口流动量来评估区域商业价值,A能;将地震前后的热力图进行对比,可以快速找到哪些地方受地震破坏严重的程度,为地震应急救援提供最及时的分析和决策依据,B能;
景区的承载量主要是由环境来决定的,不能通过热力图来核定,C不能;通过对人口热力图提供的大数据能够检测交通流量,助力交通部门决策,D能。本题要求选择“不能”项,故选:C。
【21题详解】
遥感(RS)遥感技术是从人造卫星、飞机或其他飞行器上收集地物目标的电磁辐射信息,判认地球环境和资源的技术,主要用于资源普查和环境灾害监测;全球定位系统(GPS)主要用于地理信息的空间定位;地理信息系统(GIS技术)主要用来对地理信息数据进行管理、查询、更新、空间分析和应用评价。其中城市管理与服务、交通道路管理、环境管理以及城市规划、防灾减灾等主要利用GIS技术。因此设计最佳配送路线应利用GIS技术;追踪包裹的位置应利用GPS技术;RS技术不能获知仓库内部情况,因此通过RS技术不能获知各配送网点的库存;可以通过GIS分析实现就近网点配送。故D正确,A、B、C错误。
【22题详解】
新疆北为阿尔泰山,南为昆仑山,天山横亘中部,把新疆分为南北两半,南部是塔里木盆地(内有塔里木河,塔克拉玛干沙漠),北部是准噶尔盆地。山脉与盆地相间排列,盆地被高山环抱,“三山夹两盆”。A正确;塔里木河为我国最长的内流河,B正确;灌溉农业和绿洲农业是我国西北干旱半干旱区的主要特色,旱作农业为我国北方地区的主要特色,C错误;内蒙古高原东部的草原距海洋较近,降水条件好,拥有锡林郭勒、呼伦贝尔等优质草场,为我国最好的草原之一,D正确。本题要求选择不正确项,故选:C。
据报载,我国江西省中南部山区出现大片“红色荒漠”,即在亚热带湿润的岩溶地区,土壤遭受严重侵蚀,基岩裸露,地表出现类似荒漠化景观的土地退化现象。据此,回答下面小题。
23. “红色荒漠”形成的自然原因主要是 ( )
A. 风化作用 B. 风蚀作用
C. 水蚀作用 D. 沉积作用
24. “红色荒漠”形成的人为原因主要是( )
A. 滥伐森林 B. 过度放牧
C. 开山取石 D. 环境污染
25. 根据“红色荒漠”的特点,对其进行治理首先要做的是( )
A. 大力开荒种田,保持植物覆盖率 B. 加强农业生产综合开发
C. 发展以畜牧业为主的农业生产 D. 退耕还林
【答案】23. C 24. A 25. D
【解析】
【23题详解】
红漠化是红壤分布地区水土流失严重而出现的红壤裸露现象,故自然原因为流水侵蚀。故选C。
【24题详解】
红色荒漠主要分布在南方地区,由于滥伐森林,流水侵蚀加剧造成的。南方放牧较少。开山取石和环境污染不是红色荒漠形成的原因。故选A。
【25题详解】
大力开荒种田,不利于保持植物覆盖率,A错误。加强农业生产综合开发是在保持水土治理之后,B错误。南方不适合发展以畜牧业为主的农业生产,C错误。低山丘陵地区首先要做好保持水土工作,退耕还林,D正确。故选D。
蒙古高原、黄土高原和华北平原在成因上具有一定的联系。下图中各字母表示不同的主导外力作用类型。读图完成下列小题。
26. 下列叙述正确的有( )
①a表示风力侵蚀 ②b表示风力搬运
③c表示流水溶蚀 ④d表示流水搬运
A. ①② B. ③④
C. ①③ D. ②④
27. 在c过程中,可能发生的地理现象有( )
①沙尘暴 ②水土流失
③泥石流 ④土地荒漠化
A. ①② B. ②③
C. ③④ D. ①④
【答案】26. A 27. B
【解析】
【26题详解】
图中外力作用,a表示风力侵蚀作用,形成裸岩荒漠,①正确;b表示风力搬运作用,将粉沙尘土吹到黄土高原地区,②正确;c表示流水搬运作用,将泥沙带到下游或河口地区,③错误;d表示流水沉积作用,形成三角洲地貌,④错误。故选A,BCD错误。
【27题详解】
沙尘暴是风力搬运作用,①错误;在c过程中,c为流水搬运作用,流水搬运泥沙到其它地方,可造成水土流失和泥石流现象,②③正确;土地荒漠化由风力作用形成的,④错误。故选B。
下表表示寒潮、酸雨、水土流失、土地荒漠化对四省区的危害程度,“+”号越多代表危害程度越高。据此完成下面小题。
28. 甲和丙代表的地理现象分别是( )
A. 水土流失、土地荒漠化 B. 酸雨、水土流失
C. 寒潮、酸雨 D. 土地荒漠化、寒潮
29. 乙类地理现象在广东和四川危害程度较低的共同原因是( )
A. 森林覆盖率高 B. 地形
C. 纬度位置 D. 降水丰沛
30. 下列生态工程以涵养水源保持水土为主要目的的是( )
A. 平原绿化工程 B. “三北”防护林体系
C. 沿海防护林工程 D. 长江中上游防护林体系
【答案】28. A 29. C 30. D
【解析】
【28题详解】
从表中可看出,甲在山西最严重,四川、广东都有,而新疆最轻;丙在新疆最严重.四川、山西较弱。山西位于黄土高原,水土流失最严重;新疆干旱,荒漠化最严重、水土流失很轻;广东由于经济发达,酸雨严重。因此甲应是水土流失,丙是土地荒漠化。故A正确,B、C、D错误。
【29题详解】
乙在山西最严重、新疆次之,而广东、四川很少见,可判断应是寒潮。南岭山地的缺口会成为寒潮南下的通道,但广东由于纬度低,寒潮到达时已经很弱;四川纬度较低,北侧秦岭、大巴山对冷空气形成阻挡,几乎不受寒潮影响,冬季霜雪少见。因此广东和四川受寒潮危害程度较低的共同原因是纬度位置。故C正确、B错误。森林覆盖率和降水对寒潮影响不大,故A、D错误。
【30题详解】
平原绿化工程主要是保护农田,保证农业稳产高产;“三北”防护林体系主要目的是防风固沙;沿海防护林体系主要是防海风、海浪侵袭;长江中上游防护林体系主要目的是保持水土、涵养水源。故D正确,A、B、C错误。
对于人类来说,森林既是重要的自然资源,又是不可替代的环境资源。 亚马孙热带雨林是地球上现存面积最大,保存比较完整的—片原始森林。但是,20世纪70年代以来,随着巴西政府对亚马孙地区大规模开发计划的实施,这片雨林的前景引起全世界的广泛关注。回答下列问题。
31. 热带雨林的三大片集中分布区位于( )
A. 东南亚地区、非洲、南美洲 B. 南亚、南美洲、欧洲
C. 北美洲、非洲、南美洲 D. 南亚、非洲、南美洲
32. 有关热带雨林生态系统的叙述,正确的是( )
A. 光合作用强烈、生物循环弱、生物生长迅速
B. 土壤是雨林生态系统中养分储量最多的部分
C. 大气层中每年都有大量的氧气通过植物光合作用被雨林植物固定下来,同时又向大气释放大量的二氧化碳
D. 热带雨林具有促进全球水循环、调节全球水平衡的作用。
33. 下列开发方式对雨林破坏较小的是( )
A. 商业性伐木 B. 雨林观光旅游
C. 过度迁移农业 D. 大规模农场
【答案】31. A 32. D 33. B
【解析】
【31题详解】
结合世界气候类型的分布图,世界主要热带雨林分布于非洲刚果盆地、南美洲亚马逊平原和东南亚,据此选A。
【32题详解】
热带雨林光合作用强烈、生物循环旺盛、生物生长迅速、群落生产力高是热带雨林生态系统的优势,A错误;热带雨林的养分集中于地上的植物体内,是雨林生态系统中养分储量最多的部分,也是雨林生态系统脆弱性的表现,热带雨林中的土壤贫瘠。B项错误。热带雨林具有吸收二氧化碳,放出氧气的功能,C项错误。热带雨林具有促进全球水循环、调节全球水平衡的作用,选D。
【33题详解】
商业性伐木、过度迁移农业、大规模农场,这些活动对热带雨林都有极大的破坏,但雨林观光旅游如果管控得当、适度开发,对雨林破坏较小,选B。
亚马孙热带雨林是地球上现存面积最大、保存比较完整的一片原始雨林。路透社巴西利亚2012年1月23日消息:亚马孙森林在过去的5个月中再次遭到严重破坏,毁林面积从2011年8月的243平方千米激增到12月的948平方千米。这个数字相当于2004年同期的4倍。
结合下图回答下题。
34. 亚马孙热带雨林被毁的根本原因是( )
A. 人口快速增长和生活贫困导致的发展需求 B. 发达国家的商业性伐木
C. 过度的迁移农业 D. 热带雨林的土壤贫瘠
35. 亚马孙热带雨林面积减少直接导致的后果是( )
A. 海平面上升,淹没沿海低地
B. 全球二氧化碳和氧气的平衡受到破坏,大气中二氧化碳的含量上升
C. 增加全球降水极端事件的发生
D. 低纬度农作物产量减少
36. 下列热带雨林开发方式中,会带来经济效益的有 ( )
①鼓励保护性开发方式,如生态旅游等
②选择性采伐与更新造林相结合
③加强雨林管理和保护,建立自然保护区
④设立国际基金
⑤加强环境教育,提高公民环保意识
A. ①②④ B. ①②③
C. ①②⑤ D. ②④⑤
【答案】34. A 35. B 36. A
【解析】
【34题详解】
巴西属于发展中国家,经济水平较低,人口数量多,增长快,故人口快速增长和生活贫困导致的发展需求是导致雨林破坏的根本原因,A正确;巴西属于发展中国家,B错误;过度的迁移农业是导致雨林破坏的直接原因之一,但不是根本原因,排除C;热带雨林在短时间内被快速破坏,考虑是人为的大规模破坏所致,土壤条件不会导致雨林短时间发生改变,排除D。
【35题详解】
热带雨林被称为“地球之肺”,可以吸收二氧化碳并释放氧气,雨林破坏会直接导致全球二氧化碳和氧气的平衡受到破坏,大气中二氧化碳的含量上升,故选B。
【36题详解】
建立自然保护区和加强环境教育并不能带来经济效益,不符合题意,故排除③⑤,A选项正确。
37.下图为雨林生态系统的养分循环示意图,其中说法错误的是( )
A. 雨林土壤枯枝落叶多,因而土壤肥沃
B. 此循环中有机质分解和养分再循环旺盛
C. 雨林生长的养分几乎全部储存在植物体内
D. 雨林生态系统一旦遭受破坏很难恢复原状
【答案】A
【解析】热带雨林地区由于有机质分解和养分再循环旺盛,雨林生长所需养分几乎全部储存在地上的植物体内,土壤自身很少积累和补充养分,再加上长期高温多雨的淋洗,淋溶作用强,养分易流失,雨林中土壤一般很贫瘠。故虽然雨林土壤枯枝落叶多,但土壤一般很贫瘠。故选A。
亚马孙热带雨林是世界上生态系统保持最好的地区,但是雨林面积正逐渐缩小。科学家预计未来20年内40%的亚马孙雨林将被彻底毁坏;20%的雨林将严重退化。据此回答下列问题。
38. 不属于热带雨林全球环境效应的是其中说法错误的是( )
A. 调节全球的碳氧平衡,故称为“地球之肺”
B. 保持水土、美化环境
C. 促进全球水循环、调节水平衡
D. 是世界生物基因宝库
39. 在亚马孙地区,破坏雨林的人类活动包括( )
①迁移农业 ②修路、城镇建设
③大规模的农牧场开发 ④商业性伐木
A. ①② B. ①②③
C. ③④ D. ①②③④
40. 热带雨林的脆弱性表现在( )
A. 生物循环旺盛 B. 植物生长速度快
C. 养分几乎全部储存在地表的植物体内 D. 群落以高大的乔木为主
41. 破坏巴西热带雨林的人类活动主要包括( )
①大规模的农牧场开发 ②采矿、修路、城镇建设
③商业性伐木 ④建立缓冲区
⑤过度的迁移农业
A. ①②③④ B. ①②③⑤
C. ②③④⑤ D. ①③④⑤
【答案】38. B 39. D 40. C 41. B
【解析】
【38题详解】
热带雨林被称为“地球之肺”,能够调节全球的碳氧平衡;促进全球水循环、调节水平衡;是世界生物基因宝库。热带雨林能够保持水土、美化环境,但不属于全球环境效益。故选B。
【39题详解】
在亚马孙地区,破坏雨林的人类活动包括迁移农业,修路、城镇建设,大规模的农牧场开发,商业性伐木。故D正确,A、B、C项不全,故错误。
【40题详解】
雨林中土壤贫瘠,养分几乎全部储存在地上的植物体内,因此地上植被成为雨林系统中最主要也是最关键的部位,而这又正是最容易遭受人类破坏的部分,雨林植被一旦被毁,养分遭受强烈淋洗,很快丧失,地表植物很难恢复,整个生态系统就会陷于崩溃。故C正确。A、B、D项不能体现雨林的脆弱性,故排除。
【41题详解】
建立缓冲区有利于保护雨林,因此排除与④有关的选项,①②③⑤项是破坏巴西热带雨林的表现,故B正确。
煤炭是人类最早认识并加以利用的能源之一。德国鲁尔区丰富的煤炭资源使其成为世界最著名的工业区。山西省是我国主要的煤炭生产基地,但尚未成为我国的经济大省。据此回答下列各题。
42. 和鲁尔区相比,山西省较匮乏的自然资源是( )
A. 水资源 B. 铁矿石
C. 水力资源 D. 煤炭资源
43. 山西比鲁尔区优越的主要社会经济条件是( )
A. 劳动力成本 B. 劳动力素质
C. 市场 D. 便捷的交通
44. 为尽快使山西省由能源大省转变为经济强省,应加快其经济结构调整的战略。下列整治措施不合理的是( )
A. 增加原煤的生产数量,提高经济效益 B. 引进新兴产业,协调三大产业的发展
C. 增加科技投入,走可持续发展的道路 D. 增设道路网,改善交通条件
【答案】42. A 43. A 44. A
【解析】
【42题详解】
山西省居于内陆,降水较少,且流经该区的河流较少或流经河段水量小,因此和鲁尔区相比,山西较匮乏的自然资源是水资源,选A。
【43题详解】
山西比鲁尔区优越的主要社会经济条件是山西经济发达程度不如鲁尔区,因此其劳动力成本低于鲁尔区,这是优势,但劳动力素质、市场、便捷的交通方面都不占优势,选A。
【44题详解】
增加原煤的生产数量,提高经济效益依然是对原有产业的发展,会加剧环境问题,也不会对区域经济结构调整优化,不是合理的发展举措,选A。
下图是我国中西部某地产业链结构图,读图完成下列各题。
45. 图示产业链“煤炭开采-焦化-化工”之间形成的主要联系是( )
A. 信息联系 B. 生产协作联系
C. 科技联系 D. 商贸联系
46. 近年来,该地煤炭输出比重降低而电力输出比重提升,其带来的消极影响有( )
A. 降低运输成本,缓解交通压力 B. 发展新兴产业,优化产业结构
C. 大气污染加剧,生态环境恶化 D. 实现产业升级,减少劳动就业
47. 山西建设坑口电站,不能达到的目标是
A. 减轻铁路运输压力 B. 改善能源输出方式
C. 降低省内环境污染 D. 增加经济产值
48. 陕西榆林地区“乌金(煤)遍地”,资源非常丰富,但在多年前,该地“村村点火,处处冒烟”,被人们戏称为“黑三角”。在资源开发初期,当地适合发展
A. 食品工业 B. 高耗能工业
C. 农产品加工工业 D. 高新技术工业
【答案】45. B 46. C 47. C 48. B
【解析】
【45题详解】
“煤炭开采——焦化——化工”之间的联系,是产品上下游的关系,是生产协作的联系。故B正确。
【46题详解】
该地煤炭输出比重降低而电力输出比重提升,变煤炭输出为电力输出,延长了煤炭开采的产业链,提高了煤炭加工的附加值,降低了运输成本,经济效益显著提高。同时有利于发展新兴产业,优化产业结构,实现产业升级,减轻了运输带来的交通压力。但会造成大气污染加剧,生态环境恶化。ABD项为积极影响,C项为消极影响。本题要求选择消极影响,故选:C。
【47题详解】
坑口电站即煤炭基地附近建设火电站,故能把煤炭资源转化为电力输出,利于缓解铁路的压力,延长了产业链,利于增加经济效益,但火电站建设环境污染严重,故将使当地的环境污染加重。故ABD项目标能达到,C项目标不能达到。本题要求选择不能达到的目标,故选C。
【48题详解】
由材料知,榆林地区煤炭资源丰富,为充分利用资源优势,促进区域经济发展,在开发初期,最适合发展采掘工业和高耗能工业。故B正确。
1964年,法国决定在法属圭亚那中部的库鲁地区兴建法国航天中心,以取代它在阿尔及利亚撒哈拉沙漠的哈马基尔发射中心。读图,完成下题。
49.与阿尔及利亚撒哈拉沙漠的哈马基尔发射中心相比,库鲁发射中心最大的优势为( )
A. 降水少,晴天多,发射窗口期长 B. 经济较发达,腹地依托更强
C. 初速度大,节省动力 D. 风力较弱,处于飓风区之外
【答案】C
【解析】与阿尔及利亚撒哈拉沙漠的哈马基尔发射中心相比,库鲁发射中心最大的优势是接近赤道,纬度较低,地球自转线速度大,发射时初速度大,可节省核燃料。故C正确。哈马基尔是热带沙漠气候,降水少,晴天多,发射窗口期长;不受飓风影响;当地经济发展水平和腹地对卫星发射中心影响不大,故A、B、D错误。
读“田纳西河流域的综合开发与治理示意图”,回答下面小题。
50. 该河流开发的核心环节是( )
A. 发电 B. 防洪
C. 养殖 D. 梯级开发
51. 田纳西河流域目前成为美国最大的电力供应基地,先开发的电能为( )
A. 火电 B. 水电
C. 核电 D. 风电
【答案】50. D 51. B
【解析】
【50题详解】
读图可知,图中所有的箭头均是源自于梯级开发,梯级开发发展了航运、养殖,也得到了水电,可以使用水能开发耗能行业,同时也解决了洪涝和农田灌溉问题,促进了农业的发展。所以该河流开发的核心环节是梯级开发,故该题选D。
【51题详解】
田纳西河是以河流的梯级开发作为流域开发的核心,能源方面主要是水电的开发。同时再结合流域内的资源发展火电或核电。水电开发成本低、规模大,是该地区最先开发的电能,所以该题选B。
读田纳西河流域图,回答下面小题。
52. 关于田纳西河的叙述,正确的是( )
A. 发源于阿巴拉契亚山东部 B. 是密西西比河的二级支流
C. 直接注入墨西哥湾 D. 是美国最长的河流,且水量丰富
53. 关于田纳西河自然特征的叙述,正确的是( )
A. 气候干旱,降水稀少
B. 气候温暖湿润,降水丰富
C. 地势平坦,河流落差小,水能资源贫乏
D. 煤炭丰富,铅锌矿产贫乏
54. 造成田纳西河流域植被破坏的原因不包括( )
A. 扩大耕地面积 B. 修建水库
C. 获取炼铜用的木炭 D. 矿山开采
【答案】52. B 53. B 54. B
【解析】
【52题详解】
田纳西河是美国第八大河;俄亥俄河第一大支流,密西西比河的二级支流,通过俄亥俄河流入密西西比河,最终注入墨西哥湾;源出阿巴拉契亚高地西坡。故B正确,A、C、D错误。
【53题详解】
田纳西河流域的气候以亚热带季风性湿润气候为主,气候温暖湿润,降水丰富。故B正确,A错误。上中游河谷狭窄,比降较大,多急流,水力资源丰富,故C错误。流域内煤、铁、铜、磷、锌、云母等矿产资源丰富,故D错误。
【54题详解】
田纳西河流域处在河流的上游,主要为山地地形,为了扩大耕地面积和获取炼铜用的木炭,大片的森林被砍伐,矿山的开采也破坏了地表植被 。修建水库是田纳西河梯级开发的重要工程措施,并没有破坏植被。故本题选B项。
乌兰布和沙漠位于内蒙古西部,是我国西北荒漠和半荒漠的前沿地带,也是京津冀地区风沙源头之一。科学家把从植物中提取的一种纤维粘合剂放到沙里,再添加适量的水,实现沙漠土壤化,然后种植农作物来改善沙漠环境,恢复生态平衡。据此完成下列小题。
55. 在乌兰布和沙漠中种植农作物的主要限制性条件是( )
A. 热量 B. 水源
C. 土壤 D. 光照
56. 把纤维粘合剂放到沙里是为了( )
A. 增加土壤水分 B. 提高土壤有机质的含量
C. 改造土壤颗粒的结构 D. 改造土壤的矿物养分
【答案】55. B 56. C
【解析】本题考查荒漠化的治理。
【55题详解】
乌兰布和沙漠位于我国内蒙古西部,深居内陆,距海遥远,海洋水汽难以到达,气候干旱,降水稀少,水源是该地种植农作物的主要限制性条件。故选B
【56题详解】
把纤维粘合剂放到沙里是为了改造土壤颗粒的力学结构,从而减少起沙,阻碍沙子的移动,减缓荒漠化进程。其它选项和该措施无关。故选C。
二、简答题
57.读我国三大自然区图,完成下列各题。
(1)干旱是我国西北地区最为显著的自然特征,形成了以 、 为主的景观特色,图中字母D所在河流中游主要自然灾害是 。
(2)B区导致荒漠化的人为因素主要表现在 。
(3)列举防治B区荒漠化的措施。
【答案】(1)草原 荒漠 洪涝(水)
(2)过度樵采 过度放牧 过度开垦 不合理利用水资源。
(3)合理利用水资源;利用生物措施和工程措施构筑防护体系;调节农、林用地之间的关系--宜林则林,宜牧则牧;采取综合措施,多途径解决农牧区的能源问题;控制人口增长。
【解析】本题为基础性题目,考查学生调动和运用知识、论证和探究问题的能力,难度较小。
(1)植物是自然界的一面镜子,对地理环境具有明显的指示性。从干湿状况看,我国西北地区属半干旱、干旱地区,植被为温带草原、温带荒漠。
字母D所在河流为长江,中游主要自然灾害是洪涝。
(2)B区位于我国西北地区,气候干旱,多大风天气,荒漠化的人为因素主要表现为:过度樵采、过度放牧、过度开垦等导致固沙植物破坏;水资源不合理利用导致绿洲萎缩。
(3)人类的过度行为是导致B区荒漠化加剧的主要原因,而导致人类的过度行为主要是因为人口数量急剧增加。因此防治B区荒漠化的首要措施是控制人口增长,必要时进行生态移民;其次应切实解决当地居民的生活能源问题;第三应该做到因地制宜,调节农、林用地之间的关系--宜林则林,宜牧则牧;第四应合理利用水资源,协调河流上中下游用水,防止绿洲萎缩;最后应考虑绿色植物的生态作用,利用生物措施和工程措施构筑防护体系。
相关资料
更多

