【地理】福建省三明市第一中学2018-2019学年高二上学期期中考试(理)试题(解析版)
展开福建省三明市第一中学2018-2019学年高二上学期期中考试
地理(理)试题
一、选择题(共 30 小题,每小题 2 分,共计 60 分。在每小题列出的四个选项中,只有一项 是最符合题目要求的)
太阳源源不断地向外辐射能量,虽然到达地球的能量只占 22 亿分之一,但对地球的影响却是巨大的。
1. 下列有关太阳辐射的叙述,正确的是
A. 太阳辐射能量的大部分输送到地球上
B. 太阳辐射是地壳运动的主要动力
C. 太阳辐射对地理环境的形成和变化具有极其重要的作用
D. 一般来说,到达大气上界的太阳辐射量随纬度的增加而增加
2. 当北京时间为 10 日上午 8:00 时,美国东部时间(西五区)为
A. 9 日 19 时 B. 10 日 19 时 C. 9 日 18 时 D. 10 日下午 8 时
【答案】1. C 2. A
【解析】
【1题详解】
考查太阳辐射对地球的影响。太阳辐射能量只有很少的一部分能够到达地球上,故A项错误;地壳运动是地球内部能量的释放,与太阳辐射无关,故B项错误;万物生长靠太阳,太阳辐射对地理环境的形成和变化具有极其重要的作用,故C项正确;到达大气上界的太阳辐射量是一样多,故D项错误。
【2题详解】
考查区时的计算。北京时间是东八区,美国为西五区,两地相差13个时区,且北京位于美国的东部地区,时间比美国早13个小时,故当北京时间为 10 日上午 8:00 时,美国东部时间(西五区)为9 日 19 时,A项正确。
3.下图是北半球某河流的横剖面图,根据河床形态判断该河流的流向是
A. 自北向南流 B. 自南向北流
C. 自东向西流 D. 自西向东流
【答案】A
【解析】如图是北半球某河流的横剖面图,西岸受流水侵蚀,东岸受流水堆积作用,受地转偏向力影响,北半球水平运动物体向右偏转,根据“上北下南、左西右东”,该河流的流向应是自北向南流,
下表中所列的是 12 月 22 日甲、乙、丙、丁四地白昼时间,据表中数据,回答下面小题。
4. 四地中属于南半球的是
A. 甲地 B. 乙地 C. 丙地 D. 丁地
5. 四地所处纬度从高到低顺序排列正确的是
A. 甲乙丙丁 B. 甲乙丁丙 C. 丙丁乙甲 D. 丁丙乙甲
【答案】4. D 5. B
【解析】试题考查昼夜长短的纬度变化
【4题详解】
12月22日太阳直射南回归线,南半球昼长夜短,图中只有丁地昼长大于12小时,昼长夜短,丁地属于南半球,D正确。
【5题详解】
12月22日太阳直射南回归线,赤道上昼夜平分,纬度越低昼长越接12小时,纬度越高昼长与12小时差距越大,可判断出四地纬度从高到低顺序为甲、乙、丁、丙,B正确。
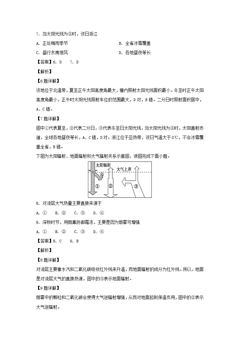
下图为浙江省某地的汽车停车场示意图,箭头①②③代表二分二至日的正午太阳光线。读 图完成下面小题。
6. 下列节气,正午时车位上遮阳棚的影子最大的是
A. 春分 B. 夏至 C. 秋分 D. 冬至
7. 当太阳光线为②时,该日浙江
A. 正处梅雨季节 B. 全省冰雪覆盖
C. 盛行东南信风 D. 各地昼夜等长
【答案】6. D 7. D
【解析】
【6题详解】
该地位于北温带,夏至正午太阳高度角最大,棚内照射太阳光线面积最小。冬至时正午太阳高度角最小,正午时太阳光线照射车位的范围最大,D对,B错。二分日时照射面积居中,A、C错。
【7题详解】
图中①代表夏至,②代表二分日,③代表冬至日太阳光线,当太阳光线为②时,太阳直射赤道,全球各地昼夜等长,A、C错,D对。浙江位于亚热带,该日气温大于0℃,不会冰雪覆盖全省,B错。
下图为太阳辐射、地面辐射和大气辐射关系示意图,读图完成下面小题。
8. 对流层大气热量主要直接来源于
A. ① B. ② C. ③ D. ④
9. 深秋时节,用烟熏防御霜冻,主要是因为烟雾可增强
A. ① B. ② C. ③ D. ④
【答案】8. C 9. B
【解析】
【8题详解】
对流层主要靠水汽和二氧化碳吸收红外线来升温,而地面辐射的成分为红外线。所以,地面是对流层大气的直接热源,图中的③表示地面辐射。
【9题详解】
烟雾中的颗粒和二氧化碳会使得大气逆辐射增强,从而对地面起到保温作用,图中的②表示大气逆辐射。
下图甲、乙分别表示某滨海地区海陆表面气温变化和海陆之间气流运动特征。读图回答下面小题。
10. 有关甲图描述正确的是
A. 曲线①表示的是海洋气温曲线
B. 曲线②表示的是海洋气温曲线
C. 曲线①所示日温差大的主要原因是昼夜长短所致
D. 曲线②所示日温差小的主要原因是纬度
11. 由图甲推断,图乙中海风出现时间约为
A. 6 时~8 时 B. 18 时~次日 6 时
C. 8 时~16 时 D. 16 时~次日 8 时
【答案】10. B 11. C
【解析】
【10题详解】
①、②两条曲线表示海陆表面气温变化,因为海洋的气温变化小,陆地变化大,所以①表示的是陆地气温变化曲线,②表示的是海洋气温变化曲线,陆地与海洋气温差异大,是因为海陆热力性质的不同,不是因为昼夜长短和纬度,故选B.
【11题详解】
结合两幅图可知,此时的风是海洋吹向陆地,说明此时海洋气压要比陆地气压高,也就是海洋的气温要比陆地低,结合上题,从甲图可以看出,大约8时-16时,陆地气温比海洋更高,说明此时陆地气压要比海洋更低,才会出现海风,故选C.
如图为某日南半球部分气压带、风带分布示意图,其中①、②、③代表气压带或风带。读 图完成下面小题。
12. 该日,北半球正处于
A. 春季 B. 夏季 C. 秋季 D. 冬季
13. 关于①、③带的叙述,正确的是
A. ①带大气的运动特点和性质为上升,冷湿
B. ①带介于副热带高气压带和副极地低气压带之间
C. ③带为西风带,盛行西北风
D. 某地如果常年受③带控制,气候寒冷干燥
【答案】12. D 13. C
【解析】
【12题详解】
读图,图中①、②、③代表气压带或风带,根据分布位置判断,①是赤道低压带,②是副热带高气压带,③是西风带。该日,气压带、风带南移,北半球正处于冬季,D对。春季、秋季赤道穿过①气压带中部,A、C错。夏季①气压带位于赤道北侧,B错。
【13题详解】
结合前面分析,①是赤道低压带,③是西风带,①带大气的运动特点和性质为上升,暖湿,A错。①带位于赤道附近,B错。③带为西风带,南半球风向为西北,C对。某地如果常年受③带控制,气候温和湿润,D错。
下图是北半球部分地区某一时刻地面天气系统图(单位:百帕),据此完成下面小题。
14. 图中甲、乙、丙、丁四条线中,能形成暖锋的是
A. 甲 B. 乙 C. 丙 D. 丁
15. 当图示天气系统影响我国时,我国北方地区不可能出现的地理现象是
A. 沙尘暴 B. 干旱 C. 吹东南风 D. 暴雪
【答案】14. D 15. C
【解析】
【14题详解】
读图分析可知,甲、乙两个位置为高压脊,高压脊的位置不会产生锋面天气系统,AB错误;丙丁的位置为低压槽,冷、暖空气容易相遇从而产生锋面天气系统,丙低位于低压中心的左侧,易产生冷风天气系统,C错误;丁位于低压中心的右侧,已形成暖锋天气系统,D正确。故答案选D项。
【15题详解】
图示高压中心气压值为1035 hPa,当它影响我国时可知该气压中心只能是亚洲高压,出现在亚洲大陆的冬季。在亚洲高压的前缘有一个冷锋,在它的影响下,我国北方会出现大风降温天气,有时会有降水,所以,此时我国北方可能出现沙尘暴、雨雪等天气,不可能出现泥石流。故答案选C项。
下图为某假想陆地的一部分,读图回答下面小题。
16. 甲地的气候类型是
A. 热带季风气候 B. 亚热带季风气候
C. 地中海气候 D. 热带草原气候
17. 下列地区,河流有结冰期的是
A. 甲 B. 乙 C. 丙 D. 丁
【答案】16. C 17. C
【解析】
【16题详解】
图中甲地位于30°-40°之间大陆西岸,结合世界气候分布的一般规律可知,该地气候类型为地中海气候。
【17题详解】
结合图中四地位置可知,甲地夏季受副热带高压控制,降水少;乙地全年受西风带控制,降水季节分配较为均匀;丙地全年受大陆气团控制,降水稀少;丁地夏季受夏季风控制,带来大量水汽,降水多。乙地和丁地年降水总量接近,但丁地降水主要集中在夏季,因此四地中夏季降水量最多的是丁地。
下图为某城市的雨水收集利用示意图,读图完成下面小题。
18. 图中①②③④分别表示
A. 蒸发、下渗、雨水直接利用、下水道处理水再利用
B. 下渗、雨水直接利用、下水道处理水再利用、蒸发
C. 蒸发、下水道处理水再利用、下渗、雨水直接利用
D. 下渗、下水道处理水再利用、蒸发、雨水直接利用
19. 图中①⑤⑥环节组成的水循环类型是
A. 海陆间循环 B. 海上内循环
C. 陆地内循环 D. 人工水循环
20. 此雨水收集利用系统的意义是
①补充了部分城市地下水 ②有效地利用了地下水
③增加了海陆间水循环量 ④减轻了城市洪涝灾害
A. ①② B. ③④ C. ②③ D. ①④
【答案】18. A 19. C 20. D
【解析】
【18题详解】
图中①蒸发,②为下渗,④为下水道收集的生活污水和部分下渗的雨水,经净化处理后再利用, ③为雨水直接用于冲厕、绿化等。故答案选A。
【19题详解】
读图分析可知,①为蒸发,⑥为植物的蒸腾作用,⑤为大气降水,主要发生在陆地内部,属于陆地内循环,故答案选C项。
【20题详解】
此集雨设施可以有效地利用水资源,减轻城市洪水压力,减少城市内涝,补充部分城市地下水,不会加重城市土壤盐渍化,海陆间水循环总量不会改变,因此①④正确,故答案选D项。
读甲、乙两海域的海水表层水温等值线分布图,回答下面小题。
21. 关于该图的说法,正确的是
A. 甲、乙两海域都有利于形成大型渔场 B. 乙海域有利于渔场形成,甲海域没有
C. 甲、乙两海域都位于大洋东岸 D. 甲位于大洋西岸,乙位于大洋东岸
22. 从洋流的性质看,图中数码表示的洋流分别是
A. 都是寒流 B. 都是暖流
C. ①②③是寒流,④是暖流 D. ①③是寒流,②④是暖流
23. 图中甲、乙两海域有风海流通过,关于该风海流流经的位置及其方向的说法,正确的是
①途经 a 处,流向自东向西 ②途经 b 处,流向自西向东
③途经 c 处,流向自东向西 ④途经 d 处,流向自西向东
A. ①② B. ②③ C. ③④ D. ①④
【答案】21. B 22. C 23. D
【解析】
【21题详解】
读图分析可知,甲海域是位于南北半球中低纬海域的大洋环流的一部分,位于大洋环流的东部,大陆的西岸、大洋的东岸。由于①②均为补偿流,它们的交汇处不会形成大渔场。乙海域是位于北半球的中低纬和中高纬大洋环流的一部分,位于大洋的西岸、大陆的东岸。其中,③为寒流,④为暖流,所以乙海域位于寒、暖流交汇处,有利于形成世界级的大渔场。选B。
【22题详解】
有上题分析可知,图甲中a、b在赤道附近,两处的等温线向低纬凸出,①、②为寒流;图乙中等温线南高北低,③处等温线向低纬凸出,为寒流经过,④处等温线向高纬凸出,为暖流经过。 故答案选C项。
【23题详解】
图甲中a、b在赤道附近,两处的等温线向低纬突出,则①、②为寒流,分布在中低纬大陆的西岸,而a、b之间受东北信风和东南信风的影响,形成暖流,自东向西流。图乙中,等温线南高北低,③处等温线向低纬突出,为寒流,④处等温线向高纬突出,为暖流,分布在北半球大陆的东岸。受北半球中纬盛行西风的影响,北大西洋暖流或北太平洋暖流自西向东流,途经d处。选D。
24.下面四幅图主要由于外力作用形成的是
A. ①④ B. ②③ C. ①③ D. ②④
【答案】B
【解析】外力作用主要表现是风化、侵蚀、搬运、沉积、固结成岩。图①岩层受水平挤压力影响,弯曲变形,形成褶皱,是内力作用形成,①错。图②是风力侵蚀形成的风蚀蘑菇,是外力作用形成,②对。图③是流水沉积形成的河口三角洲地貌,是外力作用形成,③对。图④是断层,是内力作用形成,④错。B对,A、C、D错。
25.对下图中①②③④图的描述正确的是
A. ①处的地质作用主要是张力作用 B. ②处地貌主要是流水的侵蚀作用形成的
C. ③处主要发育在河流的中上游 D. ④处常形成沟谷、河流
【答案】D
【解析】图①是褶皱,褶皱是因为岩层受到水平挤压力,使得岩层出现一系列弯曲变形,它包括背斜和向斜,故A不符合题意;风力侵蚀作用形成风蚀蘑菇和风蚀洼地。②是风蚀蘑菇,故B不符合题意;③是三角洲,是在入海口形成的,故C不符合题意;④是断层构造,在断层线附近常常有河流发育,也可能有泉水流出,故D正确。故选D。
读图,完成下面小题。
26. M 处地貌是由于下列哪种作用形成的
A. 风力堆积 B. 风力侵蚀
C. 流水侵蚀 D. 海浪侵蚀
27. ①②③三岩层按由老到新的顺序排列应是
A. ①②③ B. ①③②
C. ②③① D. ③②①
28. 如果在③岩层中发现了大量的珊瑚化石,则③岩层可能是
A. 玄武岩 B. 大理岩
C. 石灰岩 D. 石英岩
【答案】26. B 27. C 28. C
【解析】
【26题详解】
从图中可以直观看出M处地貌为风蚀蘑菇,由风力侵蚀形成的。
【27题详解】
一般先形成的岩层在底下,后形成的岩层在上边,由此可知②岩层较老,③岩层较新,而①侵入到②③岩层中,说明在①形成之前,②③岩层已经存在了,故①岩层最新。
【28题详解】
含有化石和层理构造是沉积岩的特点,③岩层中发现了大量的珊瑚化石,故③岩层应该为沉积岩。
读图,回答下面小题。
29. 在 a、c 两处最有可能形成的河流堆积地貌是
A. 洪(冲)积扇、河漫滩平原
B. 洪(冲)积扇、三角洲
C. 河漫滩平原、三角洲
D. 三角洲、河漫滩平原
30. a 区建于河流上游地势较低处,b、c、d 区建于河流中下游地势较高处,其原因是
A. a 区位于河流上游地势较高的平坦之处,利于人类定居
B. b、c、d 区位于河流中下游地势较高处,减少河流洪水的威胁
C. b、c、d 区位于河流中下游地势较高处,容易获取淡水资源
D. a 区位于河流上游地势较平坦处,有利于引用河流淡水
【答案】29. A 30. B
【解析】
【29题详解】
从图中可以看出a位于河流冲出山谷口的开阔地带,最有可能发育洪(冲)积扇;c处位于河流开阔的干流地区,可能会形成河漫滩平原。故答案选A项。
【30题详解】
a处聚落建在上游地势较低平的河谷地带,温度适宜且耕作方便,便于定居;而河流的中、下游地区,易发生洪水,为减少其对生存的威胁,居民区多选在地势较高处。故答案选B项。
二、非选择题(本大题共有 4 小题,共计 40 分)
31.读地球光照图,回答下列问题。
(1)该图是以_____极点为中心的光照图。该图表示的节气为 _____,其判断依据是 。
(2)晨昏线 MPN 中晨线是_____。 P 点地方时为_____ 时, 此时,北京时间是_____。
(3)此时,M 点正午太阳高度为_____,正午太阳 高度的纬度变化规律是_________。
(4)此时太阳直射点地理坐标_____。
【答案】(1)南(1分) 冬至(1分) 南极圈及其以南地区出现极昼现象(1分)
(2)MP线(1分) 0时(1分) 17时(1分)
(3)66°34′(2分) 由南回归线(或23°26′S)向南北两侧递减(2分)
(4)(23°26′S , 45°E)(2分)
【解析】
(1)根据箭头所示地球自转方向可知此图为南半球;南极圈内为极昼,故此时为北半球的冬至日。
(2)根据晨昏线与太阳光线垂直的特点及图中昼半球的分布,可知太阳光线应从右侧水平照过来。MP线为顺着自转方向由黑夜进入白天的线,故为晨线。P点在夜半球正中经线上,时间为0(24)时。根据0°经线及自转方向,可知P点为135°W,P点为0时,45°E为12时,可计算北京时间为17时。
(3)此时,太阳直射南回归线,M点位于赤道,距南回归线23°26′,所以其正午太阳高度为90°-23°26′=66°34′。正午太阳高度的纬度变化规律是由直射点所在的纬线即南回归线(或23°26′S)向南北两侧递减。
(4)太阳直射点位于南回归线即23°26′S , 直射点所在经线为12点,结合上题,P点为0时,45°E为12时,所以直射点的坐标为(23°26′S , 45°E)。
32.读“亚洲季风”图,回答问题。
(1)甲、乙两图中,表示亚洲一月季风的是_____, 图乙中低气压中心名称是_____
(2)季风气候在亚洲东部最显著,而分布在北纬 40°-60°的亚欧大陆西岸的气候类型是 ________,其气候特征为_________________。
(3)B表示_______季风,其形成原因主要是______________________________。
(4)C表示_______季风,其形成原因主要是______________________________。
【答案】(1)甲 亚洲低压(或印度低压)
(2)温带海洋性气候 终年温和多雨(温暖湿润)
(3)东南(或东亚夏季) 海陆热力性质差异(4)西南(或南亚夏季) 气压带和风带的季节移动
【解析】本题主要考查季风气候的形成与分布等相关知识,意在考查学生的读图分析能力和相关知识的迁移应用能力。
(1)图示亚洲季风示意图,表示亚洲一月季风图的是甲图,此时陆地是高压控制,风由陆地吹向海洋,此时为南半球夏季,北半球的冬季;图乙中陆地气压低,海洋气压高,是北半球的夏季,陆地上的低气压中心是印度低压,切断了副热带高气压带,副热带高气压带保留在海洋上,叫夏威夷高压。
(2)在北纬40°-60°的亚欧大陆西岸,终年受到来自海洋的西风影响,形成终年温和多雨(温暖湿润)的温带海洋性气候。
(3)B表示夏季从海洋吹向陆地的风,为东南(或东亚夏季)风;其形成原因主要是海陆热力性质差异。
(4)C表示夏季南半球的东南信风越过赤道后受到向右的偏向力作用偏转形成的西南季风
A季风的主要成因是气压带风带位置的季节移动,东南信风越过赤道后向右偏,形成西南季风,其形成原因是气压带和风带的季节性移动。
33.读图回答下列问题。
(1)图中丁处地质构造名称是________。若建设地下隧道,从地下水状况、工程稳定性和 安全性考虑,应选择在______处为好。其中_______处最不适合建设大型工程。
(2)根据水循环发生的过程,下列各序号所代表的水循环的环节分别是:②_______,③__________,④__________。
(3)乙地质构造顶部缺失的原因是______________________。
(4)如果该地区岩层中有一层为石灰岩(属于沉积岩),则该地区可能 出现的旅游资源是__(地貌名称)。
【答案】(1)向斜 乙 丙
(2)蒸发 水汽输送 降水
(3)背斜顶部受张力,岩石破碎,容易被侵蚀
(4)喀斯特地貌或岩溶地貌
【解析】本题主要考查地质构造与地貌以及水循环等相关知识。
(1)背斜岩层向上拱起,向斜岩层向下弯曲,因此丁处地质构造名称是向斜。隧道的建设应尽量避开断层,背斜岩层向上隆起,结构稳定,不易坍塌,同时,有利于排水,不易积存地下水,比较干燥。从地下水运动状况、工程稳定性和安全性考虑,甲、乙、丙中乙处最适宜建隧道。断层的地质构造不稳定,最不适合建设大型工程。
(2)本题主要考查水循环的环节。读图分析可知,②环节属于蒸发,③环节 属于水汽输送,④环节属于大气降水。
(3)乙处为背斜,背斜顶部因受张力作用,裂隙比较发育,容易遭受侵蚀而成为谷地。
(4)石灰岩广布,会在流水的溶蚀和侵蚀作用下形成喀斯特地貌或者岩溶地貌。
34.读材料,回答下列问题。
我国新疆地区的劳动人民早在 2000 多年前的西汉时期就创建了一种特殊的引水工程——坎儿井(如图)。坎儿井由地下的暗渠和地面上的竖井、明渠、蓄水池组成。竖井是开挖 地下暗渠的通道,暗渠与地下水流向斜交,上游挖至地下含水层中,渗溢出来的地下水顺着 暗渠沿坡流出地面。
(1)坎儿井所在地区的水循环类型为 。
(2)坎儿井的水源主要来自 。其最大水量出现在夏季,理由是 。
(3)坎儿井为何采取地下输水的方式?
【答案】(1)陆地内循环
(2)高山冰雪融水 新疆地处内陆,远离海洋,水源主要依靠冰雪融水补给;该 地区夏季气温最高,冰雪融水量最大
(3)由于新疆地区晴天多,光照强烈,蒸发旺盛,地表水损失大,采取地下输水可以有效防 止水分的散失
【解析】本题主要以我国古老的引水工程—坎儿井为素材,考查水循环的相关知识。
(1)我国西北地区地处内陆,坎儿井所在地区为内流区,水循环类型为陆上内循环,该水循环的主要环节有蒸发、植物蒸腾、降水等。
(2)我国西北地区降水稀少,坎儿井的灌溉水源主要来自于高山冰雪融水。水量受气温影响大,夏季气温最高,高山冰雪融水量最大。
(3)坎儿井采取地下输水主要是为了防止水量损失,要从气候干旱、降水少、蒸发量大等方面来分析。

