【地理】福建省长乐高级中学2018-2019学年高二下学期期末考试试题(解析版)
展开福建省长乐高级中学2018-2019学年高二下学期期末考试
地理试题
第Ⅰ卷(选择题)
一、选择题
下图示意世界某区域,甲河从河源至M处为上游,雨水多,流量大。中下游除间歇性河外无支流汇入,水量极小,尤其枯水期中下游常干涸见底。据此完成下面小题。
1. 甲河上游河源区多雨的主要原因
A. 东南信风带来暖湿水汽 B. 海拔高辐射强对流旺盛
C. 大陆西岸暖流增温增湿 D. 植被茂密水汽蒸腾量大
2. 甲河河口附近海域渔业资源丰富,主要原因是
A. 寒暖流交汇处浮游生物繁盛 B. 河流入海带来大量营养盐类
C. 上升流带来大量的营养盐类 D. 该海域光照充足适宜鱼类繁殖
【答案】1. A 2. C
【解析】
【1题详解】
影响降水的因素,首先应考虑大气环流因素,其次从洋流、地形等方面进行分析。读图分析可知,奥兰治河上游河源区东临印度洋,受东南信风影响显著;而且河源区海拔较高,地形抬升东南信风后,多地形雨。沿岸为厄加勒斯暖流,对沿岸气候有增温增湿的作用,降水增多。故A正确。海拔高,气温低,对流作用应减弱,故B错误。本地区大陆西岸为寒流,东岸为暖流,故C错误。植被茂密,水汽蒸腾量大空气湿度大,但不是多雨的主要原因,故D错误。
【2题详解】
甲河河口在东南信风的吹拂下,发生表层海水偏离海岸、下层冷水上泛的现象。这不仅使水温显著下降,同时更重要的是带上大量的硝酸盐、磷酸盐等营养物质;加之沿海多云雾笼罩,日照不强烈,利于沿海的浮游生物的大量繁殖,因此渔业资源丰富。故C正确。在南半球大陆西岸,只有寒流而无暖流,故A错误。河流入海带来大量营养盐类与海域光照充足适宜鱼类繁殖但不是主要原因。故B、D错误。
下图示意2017年12月10日2时近地面气压分布,读图完成下列问题。
3. 图中甲、乙两地的气压值可能分别是(单位:hPa)
A. 1024,1012 B. 1018,1010
C. 1022,1010 D. 1022,1014
4. 此时
A. 东北地区天气晴朗 B. 珠江三角洲吹西北风
C. 大兴安岭风力较大 D. 日本地区阴雨绵绵
【答案】3. C 4. C
【解析】本题组主要考查学生的读图析图能力,涉及到的知识点主要是近地面等压线的判读和天气特点的判断,需要重视基础知识和能力的培养。
【3题详解】
依据图中等压线数值可知,甲为高压中心,乙为低压中心,图中相邻等压线之间的气压差为4百帕,因此甲地气压大于1020,小于1024;乙地气压大于1008,小于1012。故C正确。
【4题详解】
读图可知,大兴安岭等压线密集,风力较大;东北地区受低压控制,多阴雨天气;由当地等压线分布可知,珠江三角洲吹东北风;日本地区受高压控制,天气晴朗。故C正确,A、B、D错误。
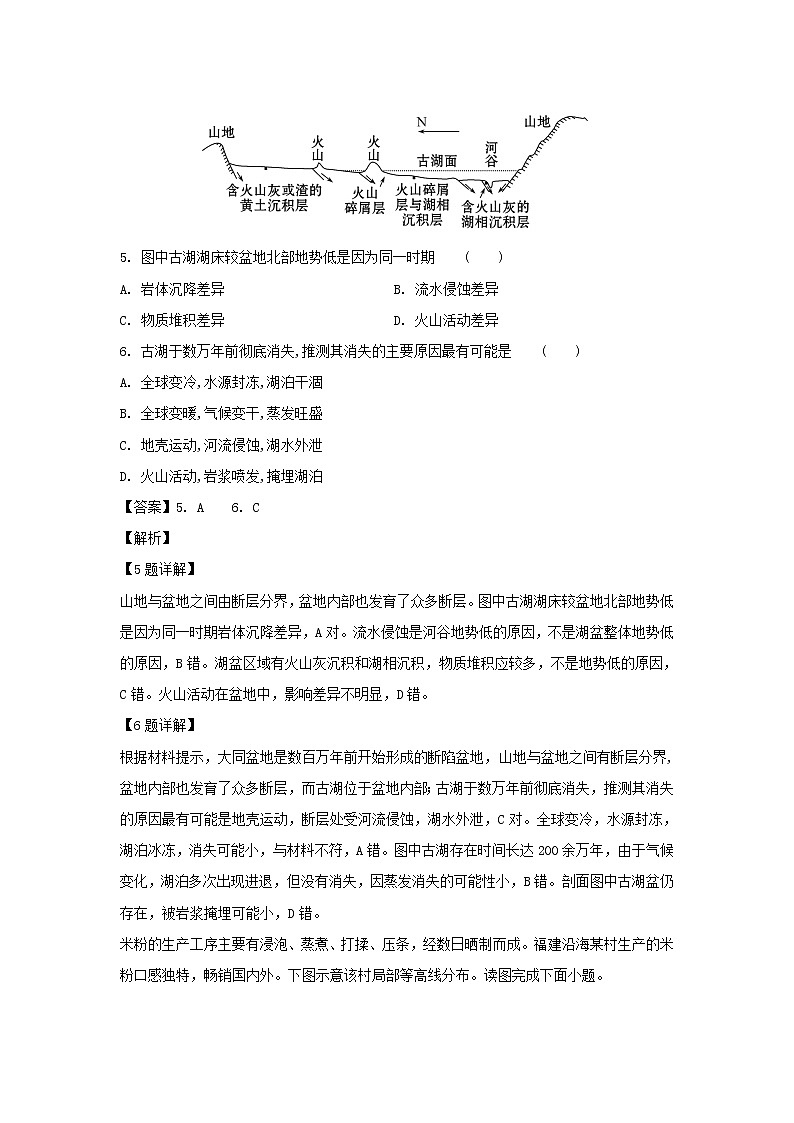
大同盆地是数百万年前开始形成的断陷盆地,山地与盆地之间有断层分界,盆地内部也发育了众多断层。下图示意大同火山群地貌及横剖面,图中古湖存在时间长达200万余年,期间由于气候变化,湖泊多次出现进退。据此完成下面小题。
5. 图中古湖湖床较盆地北部地势低是因为同一时期 ( )
A. 岩体沉降差异 B. 流水侵蚀差异
C. 物质堆积差异 D. 火山活动差异
6. 古湖于数万年前彻底消失,推测其消失的主要原因最有可能是 ( )
A. 全球变冷,水源封冻,湖泊干涸
B. 全球变暖,气候变干,蒸发旺盛
C. 地壳运动,河流侵蚀,湖水外泄
D. 火山活动,岩浆喷发,掩埋湖泊
【答案】5. A 6. C
【解析】
【5题详解】
山地与盆地之间由断层分界,盆地内部也发育了众多断层。图中古湖湖床较盆地北部地势低是因为同一时期岩体沉降差异,A对。流水侵蚀是河谷地势低的原因,不是湖盆整体地势低的原因,B错。湖盆区域有火山灰沉积和湖相沉积,物质堆积应较多,不是地势低的原因,C错。火山活动在盆地中,影响差异不明显,D错。
【6题详解】
根据材料提示,大同盆地是数百万年前开始形成的断陷盆地,山地与盆地之间有断层分界,盆地内部也发育了众多断层,而古湖位于盆地内部;古湖于数万年前彻底消失,推测其消失的原因最有可能是地壳运动,断层处受河流侵蚀,湖水外泄,C对。全球变冷,水源封冻,湖泊冰冻,消失可能小,与材料不符,A错。图中古湖存在时间长达200余万年,由于气候变化,湖泊多次出现进退,但没有消失,因蒸发消失的可能性小,B错。剖面图中古湖盆仍存在,被岩浆掩埋可能小,D错。
米粉的生产工序主要有浸泡、蒸煮、打揉、压条,经数日晒制而成。福建沿海某村生产的米粉口感独特,畅销国内外。下图示意该村局部等高线分布。读图完成下面小题。
7. 正常年份,该村最适合晒米粉的月份是
A. 1月 B. 4月
C. 8月 D. 11月
8. 晴朗的下午,下列四个地点中最适合晒米粉的是
A. 甲 B. 乙
C. 丙 D. 丁
9. 近年来该村米粉生产企业到广东、江苏等地设厂,这有利于
A. 获取优质原料 B. 提高市场竞争力
C. 增强集聚效应 D. 降低劳动力成本
【答案】7. D 8. C 9. B
【解析】
【7题详解】
据材料可知,晒米粉应该选择降水量小、气温高的月份,福建沿海属于亚热带季风气候,且夏秋季节多台风,阴雨天多,1月份正午太阳高度角小,太阳辐射弱,所以正常年份,该村最适合晒米粉的月份是秋末的11月份,D项正确。
【8题详解】
据材料可知,丙地位于山的南坡,是阳坡,一天光照充足,甲乙为山峰的北坡,位于阴坡,光照时间短,丁位于东南坡,下午阳光不能照射到,丙是四个地点中最适合晒米粉的地方,故C项正确。
【9题详解】
据材料可知,福建沿海某村生产的米粉口感独特,畅销国内外,近年来该村米粉生产企业到广东、江苏等地设厂,靠近消费市场,便于了解市场需求和变化,这有利于提高市场竞争力,故B项正确;远离了优质原料地,A错;工厂相对原来村设立的工厂是分散,不是增强集聚效应,C错;广东、江苏等地劳动力成本更高,D错。所以选B。
下图示意黄河上游刘家峡水库多年平均各月蓄水变化量。读图,完成下列各题。
10. 该水库蓄水量最少的月份是
A. 5月 B. 6月
C. 10月 D. 12月
11. 该水库每年11月下旬开闸放水,主要是为了
A. 灌溉 B. 旅游
C. 防凌 D. 发电
12. 该水库夏季入库泥沙最多,是因为其上游地区
A. 植被破坏 B. 来水量大
C. 土质疏松 D. 积雪消融
【答案】10. B 11. C 12. B
【解析】
【10题详解】
从图中看4月、5月、6月蓄水量都小于0,说明水库流出量大于流入量,水库蓄水量一直在减少,7月蓄水量大于0,说明水库蓄水量开始增加,因此水库蓄水量最少的月份是6月,B正确。
【11题详解】
该水库每年11月下旬开闸放水,11月下旬气温下降到零度左右,黄河下游河段开始结冰,放水主要是为了防凌,C正确。
【12题详解】
夏季降水量大,上游地区来水量大,带来大量的泥沙,B正确;植被破坏、土质疏松对河流含沙量的影响没有季节差异;积雪消融量春季最大。
半边房(下图)是陕西关中地区的特色民居之一。当地盛传“乡间房子半边盖,省工省钱省木材,遮风避雨又御寒,肥水不流外人田”的说法。据此完成下面小题。
13. “肥水不流外人田”反映了当地
A. 降水较少 B. 高温多雨
C. 暴雨频发 D. 冬雨夏干
14. 半边房门前种植落叶阔叶树可能是为了
A. 春季防风固沙 B. 夏季遮荫纳凉
C. 秋季截水增湿 D. 冬季挡风避雨
【答案】13. A 14. B
【解析】该题考查我国的气候类型特点及影响。
【13题详解】
陕西关中地区地处我国北方,受夏季风的影响较小,降水较少,水资源短缺。这使得雨水格外珍贵,半边房使雨水流入自家院落,即“肥水不流外人田”。故A正确。
【14题详解】
陕西关中地区位于我国北方温带季风区,夏季高温炎热,冬季寒冷干燥。夏季为了降温,门前多种植树冠较大的阔叶树,可以起到遮阴纳凉的作用。故B正确。
下图示意长江口部分沙岛群演变过程。读下图,完成下列各题。
15. 1880—1945年,①②③④四处侵蚀速率大于堆积速率的是
A. ① B. ②
C. ③ D. ④
16. 据河口沙岛群的空间演变趋势,推测长江河口地区一百多年来
A. 河口不断拓宽,河道不断变深 B. 海水侵蚀作用大于河流堆积作用
C. 北航道航行条件始终好于南航道 D. 海平面上升速率小于泥沙沉积速率
17. 近年来,长江口水下沙洲淤积速度变慢,其原因可能是流域内
A. 河流输沙量增大 B. 湖泊面积减少
C. 植被覆盖率提高 D. 降水强度变大
【答案】15. A 16. D 17. C
【解析】
【15题详解】
读图,根据图例,比较1880—1945年,的沙洲0米线位置,①处看不到1945年的沙洲0米线,说明侵蚀速率大于堆积速率,A对。②、③、④三处1945年沙洲0米线范围比1880年扩大,说明堆积速率大,B、C、D错。故答案选A。
【16题详解】
据河口沙岛群的空间演变趋势,长江河口地区,一百多年来河口沙洲面积不断拓宽,河口变窄,河道可能变深,A错。沙洲向海洋推进,海水侵蚀作用小于河流堆积作用,B错。北航道泥沙淤积多,航行条件始终比南航道差,C错。海平面上升速率小于泥沙沉积速率,D对。故答案选D项。
【17题详解】
近年来长江口水下沙洲淤积速度变慢,其原因可能是流域内植被覆盖率提高,水土流失减少,河流含沙量减小,C对,B错误;河流输沙量减小,A错。与降水强度无关,D错。故答案选C项。
下图为“某河谷剖面图”。读下图,回答下列各题。
18. 该河谷
A. 最可能位于河流上游 B. 位于背斜构造的顶部
C. 乙处位于河流的凸岸 D. 右岸侵蚀,左岸形成沙洲
19. 图中
A. 地层形成的先后顺序是④①②③ B. ③处地层断裂下陷
C. 沉积岩层因地壳运动而弯曲 D. 甲地适合聚落的发展
【答案】18. B 19. C
【解析】
【18题详解】
该河谷剖面图中,河道宽浅,河道两侧有大量的沉积物,可能位于河流下游,A错。剖面图中岩层向上拱起,是背斜构造,河流位于背斜构造的顶部,B对。乙处河流水深,说明侵蚀作用强,可能位于河流的凹岸,C错。不能确定流向和所在半球,不能判断出是右岸侵蚀,左岸沉积成沙洲,D错。
【19题详解】
沉积岩层中下面的沉积早,图中背斜构造形成后,才被侵蚀,有河流形成,②比①形成早。地层形成的先后顺序是②①④③,A错。③处地层被外力侵蚀,没有断裂,B错。沉积岩层因地壳运动而弯曲变形,C对。结合洪水线,甲地洪水期会被淹没,不适合聚落的发展,D错。
读喀斯特地貌示意图,其中“天坑”是一种分布在喀斯特地区的特殊的地质景观,因地下溶洞的顶部多次坍塌裸露出地面而成。读图回答下面小题。
20. 溶洞的形成与地壳的升、降作用有关,当处在地质稳定期时,通常形成水平溶洞。对该图判读正确的是
A. 河谷的形成与河流侵蚀有关,与地壳抬升无关
B. 该地起码有三次地质稳定期
C. 石灰岩多裂隙,故地下水多且地下水位埋藏浅
D. 该处降水偏少,故溶洞内无水
21. 图中事物按形成年代由早到晚排序正确的是
A. 石灰岩、溶洞①、天坑 B. 天坑、溶洞①、溶洞②
C. 溶洞②、溶洞①、石灰岩 D. 石灰岩、地下河、溶洞①
【答案】20. B 21. A
【解析】该题考查喀斯特地貌成因及特征,喀斯特地区景观形成顺序。
【20题详解】
河谷形成因河流侵蚀形成,地壳不断抬升,河流侵蚀深度增加,故A错;根据题意,当处在地质稳定期时,形成水平溶洞,根据溶洞分布可知,该地有三次地质稳定期,B正确;石灰岩多裂隙,故地下水为埋藏深,C错;喀斯特地貌外力以流水为主,该处降水多,故溶洞内有水, D错。
【21题详解】
A项:喀斯特地貌形成于石灰岩地貌基础上,所以石灰岩最早形成,天坑形成是因地下溶洞的顶部多次坍塌裸露出地面而成,故天坑形成晚于溶洞,A项正确;B项:天坑形成时间最晚,故B错;C项:石灰岩最早形成,C错;地下河是地表水不断下渗形成,溶洞①形成早于地下河,D错。
下图为某山脉山坡的垂直植被分布图。据此完成下面小题。
22. 上图中山坡原有的一类自然植被现已完全缺失,该类自然植被可能是
A. 热带草原 B. 常绿硬叶林
C. 落叶阔叶林 D. 高山草甸
23. 导致上题自然植被类型缺失的因素最可能是
A. 纬度位置 B. 海陆位置
C. 地形地势 D. 人类活动
【答案】22. C 23. D
【解析】
【22题详解】
考查山地的垂直地域分异规律。山脉垂直自然带谱的植被分布类似与从赤道到两极的分布规律,从低纬到高纬的典型植被大致依次是热带雨林、季雨林、亚热带常绿阔叶林、温带落叶阔叶林、亚寒带针叶林等(大陆的东岸),与图中山坡自然植被对比可知,存在原生常绿阔叶林,但其上方没有原生落叶阔叶林,说明原来有的而现在完全缺失落叶阔叶林,故C项正确。
【23题详解】
据材料可知,原来有而现在完全缺失,应当是由于不合理的人类活动,如滥砍滥伐等,原来的植被遭受破坏,而产生现在的植被;纬度位置、海陆位置、地形地势是自然因素,不会发生明显变化,不会造成该植被的缺失,故D项正确。
地膜覆盖是一种现代农业生产技术,进行地膜覆盖栽培一般都能获得早熟增产的效果其效应表现在增温、保温、保水、保持养分、增加光效和防除病虫害等几个方面。结合下图完成下列小题。
24. 我国华北地区在春播时进行地膜覆盖可有效地提高地温保障了农作物的正常发芽生长其主要原理是
A. 减弱了地面辐射 B. 增强了大气逆辐射
C. 增强了太阳辐射的总量 D. 增强了对太阳辐射的吸收
25. 山东胶东的一些果农夏季在苹果树下覆盖地膜其主要的作用是
A. 减弱地面辐射保持地温 B. 反射太阳辐射降低地温
C. 反射太阳辐射增加光效 D. 吸收太阳辐射增加地温
【答案】24. A 25. C
【解析】华北地区在春播时进行地膜覆盖,可有效地提高地温,保障了农作物的正常发芽生长,其主要原理是减弱了地面辐射造成的热量损失。果农夏季在苹果树下覆盖地膜其主要的作用是反射太阳辐射,增加光效,利于苹果着色。
【24题详解】
我国华北地区在春播时进行地膜覆盖,可有效地提高地温,保障了农作物的正常发芽生长,其主要原理是减弱了地面辐射造成的热量损失,A对。地膜不能增强大气逆辐射、太阳辐射,B、C错。地膜不能改变对太阳辐射的吸收,D错。故选A。
【25题详解】
山东胶东的一些果农夏季在苹果树下覆盖地膜其主要的作用是反射太阳辐射,增加光效,利于苹果着色,C对,D错。减弱地面辐射不是主要作用,反光膜不能保持地温,A、B错。故选C。
第II卷(非选择题)
二、综合题
26.读澳大利亚部分区域及①②③三地气候统计图,完成下列问题。
(1)判断①地的气候类型并说出理由。
(2)描述②地的气候特征及成因。
(3)说明③地1月降水多的原因。
【答案】(1)地中海气候。年降水量较多(或超过l000mm),雨热不同期。
(2)全年高温少雨。全年受副高或信风控制,盛行下沉气流。
(3)1月份是夏季,受到暖湿的西北季风控制,且西北季风与东南信风辐合上升,多对流雨,降水丰沛,形成湿季。
【解析】本题以澳大利亚部分区域为背景,考查主要的气候类型分布,气候类型的成因,影响降水的主要因素,意在考查学生对材料解读与分析能力、有效信息的提取能力和相关知识的迁移应用能力。
(1)考查主要的气候类型及其成因。根据最低温度可以判读温度带,根据降水的季节分配可以判读气候类型;据图可知该地夏季降水少,冬季降水多,雨热不同期,说明是地中海气候。
(2)考查主要的气候类型及其成因。据图可知,该地最低气温大于15℃,说明是热带地区,降水全年少雨说明是热带沙漠气候,其特征为全年高温少雨;主要成因是受副热带高气压带控制或信风带控制,盛行下沉气流。
(3)考查影响降水的主要因素。据图可知,该地气候类型为热带草原气候,1月气压带风带南移,是该地的夏季,北半球的东北风越过赤道向左偏转形成西北风,西北季风与东南信风辐合上升,多对流雨,降水丰沛,形成湿季。
27.阅读材料,回答下列问题。
不同地区的气候、土壤、生物等地理要素,随着地理位置和地势的变化呈现出规律性的演变,从而形成纷繁复杂而又有规律的自然景观。下图为两座山脉自然带垂直分布示意图。读图,回答问题。
(1)乙图中,山脉在海拔4000m以上的南、北坡,坡度基本相同,气温大致相当,但南坡的雪线却低于北坡,说明其原因。
(2)比较甲图和乙图山脉自然带谱的主要差异,并判断哪幅图的山脉所处纬度位置较低。
(3)概述甲图中各自然带在山脉南、北坡出现的高度差异,并说明原因。
【答案】(1)该山脉位于南半球,南坡受东南信风带的影响,为迎风坡,降水量较大,因此雪线较低。
(2)差异:乙图山脉自然带谱更丰富;乙图山脉基带为热带雨林带,而甲图山脉基带为落叶阔叶林带;相同类型的自然带,甲图山脉出现的高度比乙图山脉低。(任答两点即可)。乙图山脉所处纬度位置较低。
(3)差异:同一自然带出现的高度南坡高于北坡。
原因:该山脉位于北半球,南坡是阳坡,由于阳坡热量较高,南坡自然带的海拔高度相对于北坡较高。
【解析】本题以两座山脉自然带垂直分布为背景,考查影响雪线的主要因素,考查垂直自然带的分布规律,意在考查学生对材料解读与分析能力、有效信息的提取能力和相关知识的迁移应用能力。
(1)考查影响雪线的主要因素。迎风坡降水丰富,雪线分布高度较低;据图可知,乙图位于南半球,南坡盛行东南信风影响,是迎风坡,降水丰富,故雪线较北坡低。
(2)考查山地的垂直地域分异规律。对比两幅图,垂直自然带的变化特征可知,乙图山脉自然带谱更丰富;乙图山脉基带为热带雨林带,而甲图山脉基带为落叶阔叶林带;相同类型的自然带,甲图山脉出现的高度比乙图山脉低。根据两图基带的植被类型可以判断,甲位于温带地区,乙位于热带地区,乙图山脉所处纬度位置较低。
(3)本题考查影响山地垂直自然带分布高度差异的原因。由于阳坡气温高于同海拔的阴坡,从而导致同一自然带阳坡的分布高度一般比阴坡高。该山脉位于北半球,南坡是阳坡,由于阳坡热量较高,因此南坡自然带的海拔高度相对于北坡较高。
28.读图,完成问题。
(1)从地质构造的角度描述宁夏平原的成因。
(2)说明图中AB所在地区与CD所在地区等高线弯曲的特点及原因。
(3)分析图中从出山麓口往湖沼方向沉积物变化的一般特点及成因(成因可从AB、CD两地段各自对应的不同流水作用来说明)。
【答案】(1)从地质构造上来说,两侧地块相对抬升,宁夏平原断裂下陷,形成地堑构造;再经黄河带来的泥沙沉积而成。
(2)AB处等高线向河流的上游方向(高处)凸出。原因:上游段主要受侵蚀作用影响。CD处等高线向河流的下游方向(低处)凸出。原因:下游段主要以河流堆积作用为主。
(3)沉积物颗粒依次变小。原因:当流水携带大量泥沙流动时,由于流速的降低,泥沙逐渐沉积。一般颗粒大、比重大的先沉积,颗粒小、比重小的后沉积。
【解析】该题考查地质构造与地表形态吗,不同河段河流的外力作用差异。
(1)内力作用和外力作用共同形成了地球的地表形态。根据图中的信息分析:从地质构造上来说,两侧地块相对抬升,宁夏平原断裂下陷,形成地堑构造,宁夏平原是经过断裂下沉后再经黄河带来的泥沙沉积而成。
(2)在河流的不同河段,流水作用不同,一般上游是侵蚀作用为主,下游是堆积作用为主,AB处等高线向河流的上游方向(高处)凸出,由于上游段主要受侵蚀作用影响,河流向源头方向侵蚀; 在河流下游段,处于河流出山口,河流主要以河流堆积为主,所以CD处高线向河流的下游方向(低处)凸出。
(3)在河流的上游到下游,流水的搬运能力不同,泥沙堆积的颗粒也不同,从出山麓口往湖沼方向沉积物依次颗粒变小。当流水携带大量泥沙流动时,由于流速的降低,泥沙逐渐沉积,一般颗粒大,比重大的先沉积,颗粒小、比重小的后沉积,河流的上游到下游,河流落差逐渐降低,河流的流速逐渐减慢,所以从出山麓口往湖沼方向沉积物依次颗粒变小。
29.阅读材料,回答问题。
易经有言:天玄而地黄。黄土高原是中华民族的重要发祥地。距今1万年前,中华先民就在黄土高原上耕耘,种植粟黍,发展农业,历经万年而不绝。黄土土质疏松,吸水能力犹如海绵,能使蕴藏在深层土壤中的无机物质上升到顶层,具有“自行肥效”的能力。图17示意黄土高原范围图,图18示意黄土沉积物特征与厚度分布。
黄土高原范围图 黄土沉积物特征与厚度分布图
(1)从地形角度分析六盘山附近形成巨厚黄土沉积的原因。
(2)说明黄土高原能够易于耕耘且万年而不绝的土壤条件。
(3)分析黄土高原坡耕地改为旱作梯田的合理性。
【答案】(1)六盘山附近位于(贺兰山和乌鞘岭的)山口地带,处于西北季风通道内;由于受地形约束(狭管效应),西北风力较大,携带沙尘量大;受(六盘山和秦岭等)东、南部山地的阻碍作用,风力减弱,沙尘不断沉积;(六盘山和秦岭等)东、南部山地阻碍夏季风进入,降水较少,流水侵蚀弱,利于黄土累积。
(2)黄土土质疏松,易于耕作;黄土透气保水,矿物质丰富,且具备自行肥效能力,利于耕作;土层深厚,分布广,经历长期耕作后仍能保持;黄土沉积过程仍在持续。
(3)坡耕地改为旱作梯田,平整土地,改善农田基础设施,利于农业生产经营;旱作梯田坡度减小,(坡面流)流速减慢,利于地表水下渗,利于土壤保墒;减少水土流失,保持土壤肥力。
【解析】
(1)读图,六盘山附近位于贺兰山和乌鞘岭之间的山口地带,处于西北季风通道内。受地形约束,形成狭管效应,西北风力较大,携带、输送来的沙尘量大。大量沙尘受六盘山和秦岭等山地的阻碍,风力减弱,沙尘大量沉积在山北地区。六盘山和秦岭等山脉,阻碍夏季东南风进入,山背是背风坡,降水较少,流水侵蚀弱,利于黄土累积。
(2)黄土土质疏松,吸水能力犹如海绵,能使蕴藏在深层土壤中的无机物质上升到顶层,具有“自行肥效”的能力。黄土土质疏松,易于耕作。黄土透气保水,矿物质丰富,且具备自行肥效能力,土壤较肥沃。距今1万年前,中华先民就在黄土高原上耕耘,该地土层深厚,分布广,经历长期耕作后仍能保持。黄土沉积过程仍在持续,所以说黄土高原地区土壤易于耕耘且万年而不绝。
(3)坡耕地改为旱作梯田,属于平整土地,改善农田基础设施,利于农业生产经营。旱作梯田坡度减小,坡面流的流速减慢,利于地表水下渗,利于土壤保墒。坡耕地改为旱作梯田,利于减少水土流失,保持土壤肥力。

