【地理】山西省永济中学2018-2019学年高二下学期期末考试试卷(解析版)
展开山西省永济中学2018-2019学年高二下学期期末考试
地理试卷
一、单项选择题(本大题共25个小题,每小题2分,共50分。在每小题给出的四个选项中,只有一个选项是符合题目要求的。)
下图是沿20°S纬线的海陆分布示意图,读图完成下面小题。
1. 下列说法正确的是( )
A. ①大陆东部地区火山活动较频繁 B. ③大陆全部是黑色人种
C. ⑤岛屿东部有热带雨林分布 D. ⑦大陆跨南、北半球
2. 下列有关海域的说法,正确的是( )
A. ②大洋北部封闭,南部开敞 B. ④海峡是两大洲的分界线
C. ⑥大洋呈“S”形,风大浪急 D. ⑧大洋西部多岛弧和海沟
【答案】1. C 2. D
【解析】本题主要考查世界的大陆和海洋,要求学生熟悉陆地和海洋的分布,能够通过经纬度位置和相对位置判断出大陆和海洋。
【1题详解】
读图,经纬度和大洋大陆面积判断,①是南美洲,大陆东部地区火山活动较少,A错;③是非洲大陆,大陆北部是白色人种,B错; ⑤是马达加斯加岛,岛屿东部有热带雨林分布,C对; ⑦是澳大利亚大陆,大陆只位于南半球,D错。故选C。
【2题详解】
读图,经纬度和大洋大陆面积判断,②是大西洋,大洋北部南部都是开敞 ,A错; ④是莫桑比克海峡,不是两大洲的分界线,B错; ⑥是印度洋,大西洋呈“S”形,C错; ⑧是太平洋,大洋西部多岛弧和海沟,D对。故选D。
相对流量是指以最少月流量为1,其它月份与该值的比值。下图为欧洲四条河流年相对流量变化示意图,读图完成下面小题。
3. 图中河流流量变化受气温影响明显的是( )
A. ①② B. ②③
C. ③④ D. ①④
4. ①②③④四条河流依次位于( )
A. 欧洲西部、斯堪的纳维亚半岛北部、欧洲南部,欧洲东部
B. 欧洲东部、欧洲北部、欧洲西部、阿尔卑斯山区
C. 阿尔卑斯山区、欧洲南部、欧洲西部、欧洲东部
D. 欧洲东部、欧洲西部、欧洲南部、欧洲北部
【答案】3. D 4. C
【解析】本题主要考查欧洲地理知识,学生能够根据河流流量季节变化判断出当地的气候,推导出河流补给的主要形式,从而确定河流的位置。
【3题详解】
①④气温高时,河流的流量相对较大,说明①7月份,④4月份因冰雪融水增加,河流流量增大;②③气温高时,河流流量相对较小,与气温关系不大,选择D。
【4题详解】
①7月份河流流量特别大,受气温影响较大,位于阿尔卑斯山区;②夏季流量小,冬季流量大,位于欧洲南部的地中海气候区;③河流流量比较平稳,位于欧洲西部温带海洋性气候区;④春季河流流量比较大,属于冬季融水补给,位于欧洲东部地区,选择C。
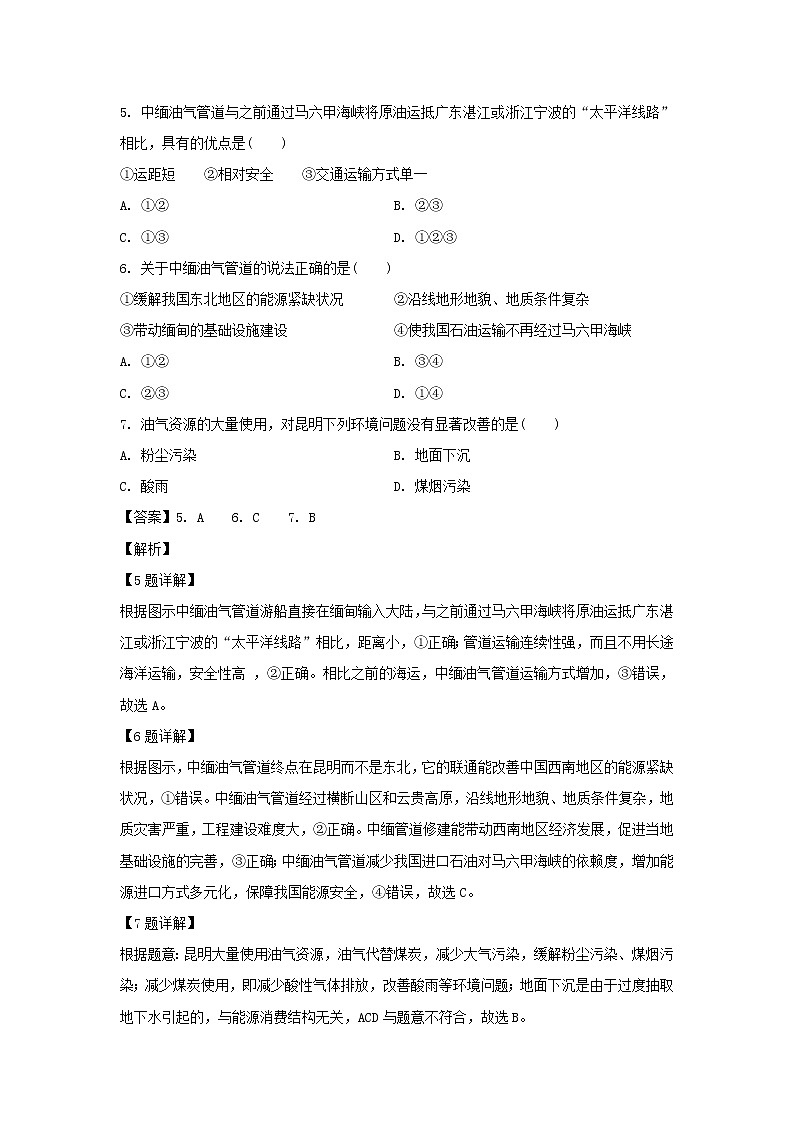
中缅油气管道全线贯通,成为我国第四条能源进口战略通道。读中缅油气管道线路示意图,完成下面小题。
5. 中缅油气管道与之前通过马六甲海峡将原油运抵广东湛江或浙江宁波的“太平洋线路”相比,具有的优点是( )
①运距短 ②相对安全 ③交通运输方式单一
A. ①② B. ②③
C. ①③ D. ①②③
6. 关于中缅油气管道的说法正确的是( )
①缓解我国东北地区的能源紧缺状况 ②沿线地形地貌、地质条件复杂
③带动缅甸的基础设施建设 ④使我国石油运输不再经过马六甲海峡
A. ①② B. ③④
C. ②③ D. ①④
7. 油气资源的大量使用,对昆明下列环境问题没有显著改善的是( )
A. 粉尘污染 B. 地面下沉
C. 酸雨 D. 煤烟污染
【答案】5. A 6. C 7. B
【解析】
【5题详解】
根据图示中缅油气管道游船直接在缅甸输入大陆,与之前通过马六甲海峡将原油运抵广东湛江或浙江宁波的“太平洋线路”相比,距离小,①正确;管道运输连续性强,而且不用长途海洋运输,安全性高 ,②正确。相比之前的海运,中缅油气管道运输方式增加,③错误,故选A。
【6题详解】
根据图示,中缅油气管道终点在昆明而不是东北,它的联通能改善中国西南地区的能源紧缺状况,①错误。中缅油气管道经过横断山区和云贵高原,沿线地形地貌、地质条件复杂,地质灾害严重,工程建设难度大,②正确。中缅管道修建能带动西南地区经济发展,促进当地基础设施的完善,③正确;中缅油气管道减少我国进口石油对马六甲海峡的依赖度,增加能源进口方式多元化,保障我国能源安全,④错误,故选C。
【7题详解】
根据题意:昆明大量使用油气资源,油气代替煤炭,减少大气污染,缓解粉尘污染、煤烟污染;减少煤炭使用,即减少酸性气体排放,改善酸雨等环境问题;地面下沉是由于过度抽取地下水引起的,与能源消费结构无关,ACD与题意不符合,故选B。
位于日本岐阜县白川村的“合掌造”建筑(如图),于1995年被列为联合国教科文组织的世界遗产名单。其造型呈人掌型,如同双手合十,因此得名。该建筑最大的特点是屋顶厚且陡,以便适应当地的地理环境。读图完成下面小题。
8. 该地的气候类型与下图匹配的是( )
A. B.
C. D.
9. 该建筑物的造型设计是为了适应当地( )
A. 夏季台风频发 B. 夏季多洪涝灾害
C. 冬季多暴雪 D. 地震、火山活动频繁
【答案】8. A 9. C
【解析】
【8题详解】
位于日本岐阜县白川村的“合掌造”建筑,属于亚热带季风气候,从图中可以看出,A图为亚热带季风气候,所以A正确。
【9题详解】
读图,该建筑物凸出的檐角太多,不适合在多台风地区,屋顶厚且陡,冬季暴雪不易在屋顶堆积,压坏屋顶,屋顶设计与洪涝灾害、地震、火山活动无关,所以C正确。
泰国香米主要产于泰国东北部(15°~18°N、100°~105°E),这里具有特殊的生长条件,尤其是香稻扬花期间,凉爽的气候、明媚的日光,以及水稻灌浆期间渐渐降低的土壤湿度,对香味的产生及积累,起到了非常重要的作用。下图为泰国气候资料图,读图回答下列各题。
10. 泰国东北部香稻扬花期一般出现在( )
A. 5—6月 B. 7—8月
C. 9—10月 D. 12月—次年1月
11. 泰国香稻扬花期间( )
A. 天山山腰可见放牧的牛羊 B. 南水北调水源地水位较高
C. 我国东北地区可欣赏到冰雕景观 D. 华北地区正是小麦抽穗之时
12. 目前泰国香米的出口量很大,遍及五大洲100多个国家,这主要得益于( )
①先进的耕作技术 ②发达的信息与交通
③优越的气候 ④品质优良
A. ①② B. ②④
C. ③④ D. ①④
【答案】10. D 11. C 12. B
【解析】本题主要考查农业生产,影响农业的主要区位因素和我国的区域差异。学生要结合图分析出农作物生长时期的气候条件,熟悉我国主要的地理特征。
【10题详解】
由图可知,泰国东北部的季风气候可分为三季,3~5月为热季,6~10月为雨季,11月至次年2月为凉季,依据香稻扬花期间,凉爽的气候、明媚的日光,可推知泰国东北部香稻扬花期应出现在凉季。选D。
【11题详解】
泰国香稻扬花期间是北半球的冬季,天山冬季牧场在山麓地带,A错;南水北调水源地长江冬季水位较低,B错;冬季我国东北地区可欣赏到冰雕景观,C对;华北地区春季小麦抽穗,D错。
【12题详解】
泰国经济落后,无先进的耕作技术,①错;能够远销五大洲100多个国家,那一定要有发达的信息,便利的交通,②对;优越的气候不是主要条件,③错;品质优良是先决条件,④对,选B。
蚂蚁金服对旗下支付宝平台的4.5亿用户全面上线“碳账户”,这是迄今全球最大的个人碳账户平台。开通加入蚂蚁森林点击开始种树以后,通过一系列低碳生活项目赚取绿色能量值,当能量值积满就可以在支付宝养一棵虚拟的树苗。这棵树长大后,公益组织、环保企业等蚂蚁生态伙伴们会为大家在现实世界种下一棵真树,有梭梭、沙柳、樟子松……位于我国内蒙古高原西部的阿拉善地区是蚂蚁森林最早种植梭梭树的地区,到目前为止,阿拉善地区的梭梭树已经被领完。据此完成下面小题。
13. 蚂蚁森林在阿拉善地区植树造林的主要目的为( )
A. 保持水土 B. 防风固沙
C. 涵养水源 D. 调节小气候
14. 阿拉善地区生态环境问题加剧的主要原因为( )
①过度放牧 ②过度使用化肥
③过度使用农药 ④深居内陆,降水少
A. ①② B. ②③
C. ①④ D. ②④
【答案】13. B 14. C
【解析】
【13题详解】
本题考查区域环境问题的防治的相关知识。阿拉善地区主要的生态环境问题是土地荒漠化,该地区植树造林主要是为了防风固沙,B正确;保持水土针对水土流失严重区域,A错;植树造林都具有涵养水源、调节小气候的功能,不过不是主要目的,CD错误,故选B。
【14题详解】
本题主要考查西北地区的相关知识。阿拉善位于我国西北内陆地区,距海较远,海洋水汽难以到达,属温带大陆性气候,降水少,故植被以草原为主,发展畜牧业,由于放牧制度不合理,草场过度放牧,导致生态环境问题加剧。综上所述,本题应选择①④,正确答案为C。
下图是北德维纳河流域示意图,该流域的地形是宽阔的、多丘陵的平原。完成下面小题。
15. 影响该流域冬季降水的海洋气流最主要来自( )
A. 南方 B. 北方
C. 东方 D. 西方
16. 该河流主要的补给水源是( )
①雨水 ②季节性积雪融水
③冰川融水 ④湖泊水
A. ①② B. ③④
C. ①③ D. ②④
【答案】15. D 16. A
【解析】考查流域水文特征。从图中的位置确定具体区域,然后可以判断影响气候和河流的主要因素。
【15题详解】
由图示经纬度可判断是东欧平原;冬季能受到来自大西洋西风影响形成降水;图示区域西部应是西风带的迎风坡,降水较多,水系发达。选D正确。
【16题详解】
图示区域纬度较高,冬季寒冷,以降雪为主,河流有季节性积雪融水补给;能受到来自海洋的西风影响,夏季降雨为主,是河流的补给水源;该地海拔不高,虽地处内陆,但欧洲西部的温暖气流影响大,无冰川融水补给;图示白海是海,不是湖。
读下图,回答下列各题。
17. 卡塔尔虽然三面临海,但气候干燥,境内无常年性河流,缺水特别严重。卡塔尔气候干燥的自然原因主要是( )
A. 受赤道低气压带控制,盛行上升气流
B. 受赤道低气压带和东北信风带的交替控制
C. 终年受副热带高气压带控制,盛行下沉气流
D. 受副热带高气压带和西风带的交替控制
18. 卡塔尔是全球第15大原油出口国,若将该国的石油通过海轮运往德国最大港口汉堡港,沿途经过海峡的顺序是( )
A. ①②④③ B. ④②③①
C. ③①②④ D. ①②③④
【答案】17. C 18. A
【解析】
【17题详解】
本题考查世界主要气候类型的成因。读图分析可知,卡塔尔位于回归线附近,根据全球气压带风带的分布可知,该地常年受副热带高压控制,盛行下沉气流,干燥少于,形成热带沙漠气候。所以本题选择C选项。
【18题详解】
本题主要考查世界的海峡和世界主要的航线。读图,根据海峡的轮廓和走向分析判断可知,图中①②③④分别表示霍尔木兹海峡、曼德海峡、英吉利海峡、直布罗陀海峡,根据四地的分布,卡塔尔的石油通过海轮运往德国最大港口汉堡港,要从波斯湾进入印度洋,然后经过红海和苏伊士运河到达地中海,从地中海经直布罗陀海峡进入大西洋,再经英吉利海峡到达汉堡港。沿途经过海峡的顺序是霍尔木兹海峡、曼德海峡、直布罗陀海峡、英吉利海峡,顺序为①②④③,故答案选A。
19.2018 年春晚的珠海分会场,在港珠澳大桥上,来自北京零度质控公司和深圳高巨创新公司的 300 架无人机组成的海豚造型点亮了夜空。300架无人机组成的海豚造型点亮了夜空,运用的地理信息技术主要是( )
A. GPS B. RS
C. GIS D. SOS
【答案】A
【解析】300架无人机组成的海豚造型点亮了夜空,这要求300架无人机在空中有精准的定位,故主要应用的地理信息技术是GPS。故选A。
2018年10月23日10时,港珠澳大桥开通仪式在广东省珠海市举行。下图为当日早晨拍摄的港珠澳大桥日出照片。读下图,回答下列各题。
20. 照片拍摄时,相机镜头的朝向是( )
A. 正东 B. 正南
C. 东南 D. 东北
21. 港珠澳大桥开通仪式举行时,全球昼夜面积之比约为( )
A. 1:1 B. 1:2
C. 5:7 D. 7:5
【答案】20. C 21. A
【解析】
【20题详解】
10月23日太阳直射点在南半球,北半球昼短夜长,日出东南。图中照片拍摄时间为早晨,故C正确。
【21题详解】
地球是个不发光,也不透明的球体,在同一时间,地球只有一半面向太阳,向阳的半球形成白天,为昼半球;背阳的半球形成黑夜,为夜半球,因此任何时候昼夜面积之比都约为1:1,故A正确。
科学家预测 2019 年至 2020 年太阳表面将再度出现“无黑子”现象,又称为“白太阳”,预示着太阳活动将进入“极小期”。下图为太阳系局部示意图。读图完成下列小题。
22. 图示天体系统的层次有( )
A. 1 级 B. 2 级
C. 3 级 D. 4 级
23. “白太阳”现象持续期间( )
①全球降水均增多,洪涝灾害更加频繁 ②极地附近出现极光的范围不断扩大
③地球磁场受到的干扰减弱,磁暴减少 ④太阳活动对无线电短波通讯干扰减弱
A. ①② B. ①③
C. ②④ D. ③④
【答案】22. B 23. D
【解析】考查天体以及太阳活动相关知识。
【22题详解】
由图可知,天体系统包括太阳系以及地月系,一共有两级天体系统,正确答案选B。
【23题详解】
太阳表面将再度出现“无黑子”现象,黑子活动减弱,因此地球上降水相对较少,太阳活动减弱,地球磁场受到的干扰较少。太阳活动对无线电短波的通讯干扰较少,极地附近出现极光的范围不会扩大,③④正确,正确答案选D。
读下图,回答下列问题。
24. 图中( )
A. 甲地是中国日出最早的地方 B. 夏至日漠河有极昼现象
C. 大兴安岭为内、外流区分水岭 D. 松花江干流有凌汛现象
25. 东北平原( )
A. 地势中间高,南北低 B. 冬冷夏热,伏旱严重
C. 农业实行小农场经营,精耕细作 D. 是中国重要的商品棉基地
【答案】24. D 25. A
【解析】
【24题详解】
根据经纬度得知,甲地为我国最东端,在夏半年日出最早,但冬半年因为纬度高日出时间较晚,A错误;极昼极夜出现的最低纬度是极圈,漠河纬度低于极圈,无极昼极夜, B错误;我国内外流区域的分界线大致是:大兴安岭西麓向西南,经阴山——贺兰山——祁连山——巴颜喀拉山——冈底斯山,直达西南国境线, 黑龙江上游位于大兴安岭西侧,靠近内流区,但是属于外流河,故C选项错误;松花江由低纬向高纬流经封冻区,春季有凌汛出现,D正确。故选D。
【25题详解】
据图可知, 东北平原水系南部向南流、北部向北流,地势中间高南北两侧低,从高度表也能以看出,长春附近地势高于南北两侧,A正确;伏旱出现在长江中下游地区,B错误;东北农业国有大农场较多,C错误;东北平原无棉花种植,中国的商品棉基地主要是南疆、华北和长江中下游地区,D错误。故选A。
二、 综合题(共50分)
26.读图文资料回答下列问题。
材料一:读中国32°N地形剖面图,回答下列问题。
材料二:读黄河沿岸图
(1)据图评价我国地势的主要特征对我国河流特征的影响。
(2)A、B、C三大地形区中冬季气温最高的是哪里?请分析原因。
(3)河西走廊是甘肃省的粮仓,这里降水稀少,气候干旱,农业用水主要靠________浇灌。说明黄河在甲河段突出的水文特征,评价黄河的“功”与“过”。
【答案】(1)有利:地势西高东低,使我国大河多自西向东流入海洋,沟通东西交通;地势呈三级阶梯分布,在阶梯转换处,落差大,水流急,富水能。
不利:在阶梯交界处,河流落差大,水流急,多急流险滩,不利于航运。
(2)B B位于四川盆地,冬季四川盆地北部的高山可以阻挡来自北方的冷空气,盆地地形封闭,不易散热,起到保温作用。
(3)高山冰雪融水。
水土流失严重,含沙量大;黄河的“功”表现:塑造了华北平原,孕育了河套平原和宁夏平原,为沿河地区提供了生产生活用水和水能资源;“过”表现:中游水土流失严重,下游泥沙沉积,形成“地上河”,经常决口泛滥,成为中华民族的忧患。
【解析】
(1)本题考查我国地势特征对我国河流的评价,从有利与不利两个方面进行评价即可。有利:一是影响河流的径流量:西高东低的地势特点有利于海洋上的湿润气流深入内陆形成降水,河流径流量丰富;二是音箱河流的流向:使得我国许多大河滚滚东流,奔流入海,沟通了东西交通,方便了沿海和内陆的联系;三是影响水能资源:在阶梯的交界处,往往蕴藏了丰富的水能资源。
不利:由于我国呈阶梯状的地势,在阶梯交界处,由于地势起伏大,落差大,不利于航运。
(2)图中A为青藏高原,B为四川盆地,C为长江中下游平原。冬季,A地海拔高低温地;C地州北方冷空气的影响,气温较低;B地位于四川盆地,由于北部有秦岭、大巴山等山脉阻挡冬季风南下,位于冬季风的背风坡,气温较高。
(3)河西走廊位于我国西北内陆地区,降水少,农业灌溉水源以高山冰雪融水为主;甲河段位于黄土高原地区,由于水土流失严重,河流含沙量大;黄河的由于水土流失严重,大量的泥沙咋地势低缓的地方堆积,形成了冲积平原,为农业生产带来肥沃的土壤,以及为沿岸地区农业和工业及生产生活提供充足的水源,这是黄河“功”的表现;然而由于大量的泥沙随着黄河倾泻而下,在下游地区形成地上河,经常面临决口的危险,给下游地区带来威胁,这是“过”的表现。
27.阅读材料,回答问题。
材料一:巴丹吉林沙漠位于内蒙古自治区西部的阿拉善盟境内,是我国第三大沙漠,是我国极为干旱的地区之一。
材料二:鄂尔多斯市位于内蒙古自治区西南部,区域内煤炭、天然气等矿产资源丰富。
材料三:澜沧江发源于我国西南地区,上游河段在中国叫澜沧江,下游流经东南亚叫湄公河。河道出青藏高原后,进入高山峡谷区,河谷狭窄坡陡,地势险峻,河流落差大。澜沧江-湄公河流域资源十分丰富,是一个有待开发的资源宝库。右图为澜沧江流域示意图。
(1)巴丹吉林沙漠地区有大面积的荒漠,请简述荒漠化的防治应采取的措施。
(2)鄂尔多斯高原素有“扬眉吐气”(羊绒、煤炭、稀土、天然气)之称,简述该地区矿产资源开发的有利条件。
(3)澜沧江流域正在如火如茶地进行开发,根据所学知识,说明其开发的方向。
(4)指出澜沧江流域在综合开发中应注意的问题。
【答案】(1)合理利用水资源;利用生物措施和工程措施构筑防护体系;调整农林牧的比例;采取综合措施,多途径解决农牧区能源问题;控制人口增长。
(2)矿产资源类型多样;分布范围广;储量大;位置适中,交通便利;我国消费市场广阔等。
(3)河流落差大,可以进行梯级开发;有丰富的水能资源,进行发电;发展航运,实现我国西南与东南亚国家间的陆水联运;促进西双版纳热带资源和旅游资源的开发;开展与邻国的边境贸易等。
(4)注意生态环境保护,防止水土流失;减少滑坡、泥石流等地质灾害;保护生物多样性;加强流域(国际)合作,实现资源、环境与经济协调发展等。
【解析】本题考查区域环境问题的防治和区域环境资源的开发与保护的相关知识及流域开发的地理条件、内容、综台治理措施。
(1)分析土地荒漠化的防治措施,从土地荒漠化的原因着手。土地荒漠化的人为原因主要包括过度樵采、过度放牧、过度开垦、矿产资源的不合理开发,以及水资源的不合理利用等人类的不当活动。因此治理措施可从这些方面分析。如:合理利用水资源;利用生物措施和工程措施构筑防护体系;调整农林牧的比例;采取综合措施,多途径解决农牧区能源问题;控制人口增长等。
(2)分析矿产资源的开发条件主要从资源条件、开采条件、市场条件、交通运输条件、劳动力价格条件等方面分析。据材料分析可知:该地矿产资源类型多样;分布范围广;储量大;位置适中,交通便利;消费市场广阔等。
(3)本题主要考查知识的调用能力。考查的知识点是流域的综合开发,河流流域的开发方向可借鉴田纳西河流域的开发从河流的水能航运、灌溉、防洪和旅游等方面分析。该地地处河流的上游,河流落差大,可以进行梯级开发;地处我国南方地区,水资源丰富,有丰富的水能资源,进行发电;发展航运,实现我国西南与东南亚国家间的陆水联运;促进西双版纳热带资源和旅游资源的开发;开展与邻国的边境贸易等。
(4)由于该河流流域所处地区地质条件恶劣,生态环境较为脆弱,故保护生态环境、防治区域生态环境问题和地质灾害是河流综台开发中首要面临的困难。
28.阅读图文材料,完成下列要求。
材料一:阿留申群岛位于白令海与北太平洋之间,由300多个小岛组成,形成年代较晚,火山活动频繁,属于北美科迪勒拉山系西部山脉的组成部分。群岛风大、雨多、四季温差小。植被以丛生的草甸、苔藓为主。每年1月份,在阿留申群岛附近海域形成的阿留申低压,强度和位置异常对北半球的天气、气候异常有重要的影响。右图示意阿留申群岛及其地理位置。
材料二 奥里诺科河干流发源于圭亚那高原,成一巨大弧形绕行于圭亚那高原(如下图),最后注入大西洋,其支流多达436条。整个流域内降雨量相差很大,有些地区年降水量只有510毫米,有些地方降水达4000毫米以上。下图为奥里诺科河流域图。
(1)分析阿留申群岛风大、雨多、四季温差小的原因。
(2)说明阿留申群岛上几乎无树木分布的原因。
(3)分析①、③两地区年降水量差异形成的主要原因。
【答案】(1)地处西风带,常年盛行西风,风力大;位于600N附近,西风与极地东风交汇,多锋面雨、气旋雨;四面临海,海洋性强,四季温差小。
(2)阿留申群岛形成年代较晚,火山活动频繁,火山熔岩不利于植被生长;位于盛行西风带,洋面广阔,风力强劲,不利于树木生长;岛屿面积小,受海浪影响大。
(3)来自海(大西)洋上的暖湿东北信风,吹过沿海平原地区时,地形抬升作用小,①地区年降水少。当气流经过广阔的平原到达安第斯山麓时,东北信风并没有失去很多的水分,且不断得到地面水汽补充,在山前地带形成大量降水,③地区年降水量高。
【解析】该题组以阿留申群岛和奥里诺科河的自然地理特征为背景,考查影响气候的因素及自然地理环境整体性原理的应用,题目整体难度较大,对学综合能力要求高。
(1)阿留申群岛风大、雨多、四季温差小的原因可从所处的位置及大气环流两方面来分析;风大的原因是处于西风带,常年受盛行西风影响,且风从海洋吹来,降水多,风力强;四季温差小的原因是四面临海,受海洋影响大,气候海洋性强。
(2)阿留申群岛上几乎无树分布的原因应运用地理环境整体性原理,从地形地质、土壤、气候等方面来分析;阿留申群岛属于形成年代较晚的火山岛,火山活动频繁,土层薄,火山熔岩不利于植被生长;由材料“群岛风大、雨多、四季温差小”可知,洋面广阔,风力强劲,不利于树木生长;岛屿面积小,受海浪影响大,不利于树木生长。
(3)降水量大小的比较可以从海陆位置、纬度位置、地形条件、大气环流等方面进行分析。图中两地的降水主要是受到地形因素的影响,①位于沿海平原地区,气流抬作用小,降水较少,③位于山脉的迎风坡,受地形的抬升幅度大,降水丰富,因此③地降水比①地多。
29.读图文材料,完成下列问题。
在四川、江西等中西部地区民工大量向珠三角、长三角流动的同时,广东、浙江纺织服装产业集群呈现向四川整体迁移的趋势。一些服装企业及相关配套企业“结伴”到四川建厂,在成都周边的新都、彭州等地形成了一些新兴的服装集群。预计,广东、浙江纺织服装业、制鞋业等劳动密集型产业将逐渐把整个产业链西迁,形成中西部区域产业集群。
(1)结合材料,简述图示区域民工流动、产业转移的特点。
(2)简述产业转移对转入地和转出地地理环境的影响。
(3)分析图示产业转移的主要原因。
【答案】(1)民工流动特点:民工流动规模大,主要由四川、贵州、江西等中西部地区向长三角、珠三角等东部沿海发达地区流动。产业转移特点:劳动密集型产业转移规模大,由长三角、珠三角等东部沿海发达地区向中西部地区转移。
(2)对转入地而言,产业转入可以增加就业机会,提高居民收入水平,促进经济发展;加快工业化速度,带动本地城市化;造成环境污染等。对转出地而言,产业转出可减轻环境压力和污染,为产业升级创造条件;影响就业水平,部分地区出现“产业空心化”现象等。
(3)东部长三角、珠三角地区土地成本、劳动力成本提高,环境污染严重等成为推力,促使劳动密集型产业转出;中西部地区劳动力丰富,工资水平低,土地成本低,交通条件得到改善,产业配套设施得到改善等成为拉力,吸引产业转入。
【解析】试题考查产业转移的方向、原因和影响
(1)图中虚线箭头表示民工流动方向,从图中可看出民工流动规模大,主要从四川、贵州、江西等中西部地区向长三角、珠三角等东部沿海发达地区流动。图中实线箭头表示产业转移方向,从图中看主要从长三角、珠三角等东部沿海发达地区向中西部地区转移。
(2)产业转移的影响可从产业结构、经济发展、城市化、环境、就业等方面来分析;对转入地的影响是可加快工业化速度,带动本地城市化,产业转入特别是劳动力导向型产业的转入可增加就业机会,提高居民收入水平,促进经济发展,有污染企业转入会导致转入地环境污染等问题。对转出地的影响是可集中优势条件发展新的主导产业,有利于产业结构的升级,有污染的产业转出可减轻环境压力和污染;劳动力导向产业转出短时期内会减少就业机会,增加就业压力,如果产业升级跟不上,会出现“产业空心化”现象等。
(3)影响产业转移的因素可从劳动力成本、土地价格、环境、交通等方面来分析;结合材料可知图示产业转移主要是劳动力密集型产业,原因是东部长三角、珠三角地区土地成本、劳动力成本提高,环境污染严重,促使劳动密集型产业转出;中西部地区劳动力丰富,工资水平低,土地成本低,交通条件得到改善,产业配套设施得到改善等成为拉力,吸引产业转入。

