【地理】甘肃省兰州市第一中学2019-2020学年高二9月月考试题
展开甘肃省兰州市第一中学2019-2020学年高二9月月考
地理试题
一、选择题(共44分,每题只有一个正确答案,每题2分)
读我国西北某区域示意图,回答1~3题。
1.图中湖泊的最大水量一般出现在
A.春季 B.秋季 C.冬季 D.夏季
2.现发现图中绿洲退化现象严重。对这一现象成因的推测中,最不可能成立的是
A.人口增长迅速 B.气候变暖,蒸发量增大
C.水源污染严重且难以治理 D.为争取区域内粮食自给,发展粮食生产
3.与华北平原相比,图中绿洲发展农业生产的优势条件是
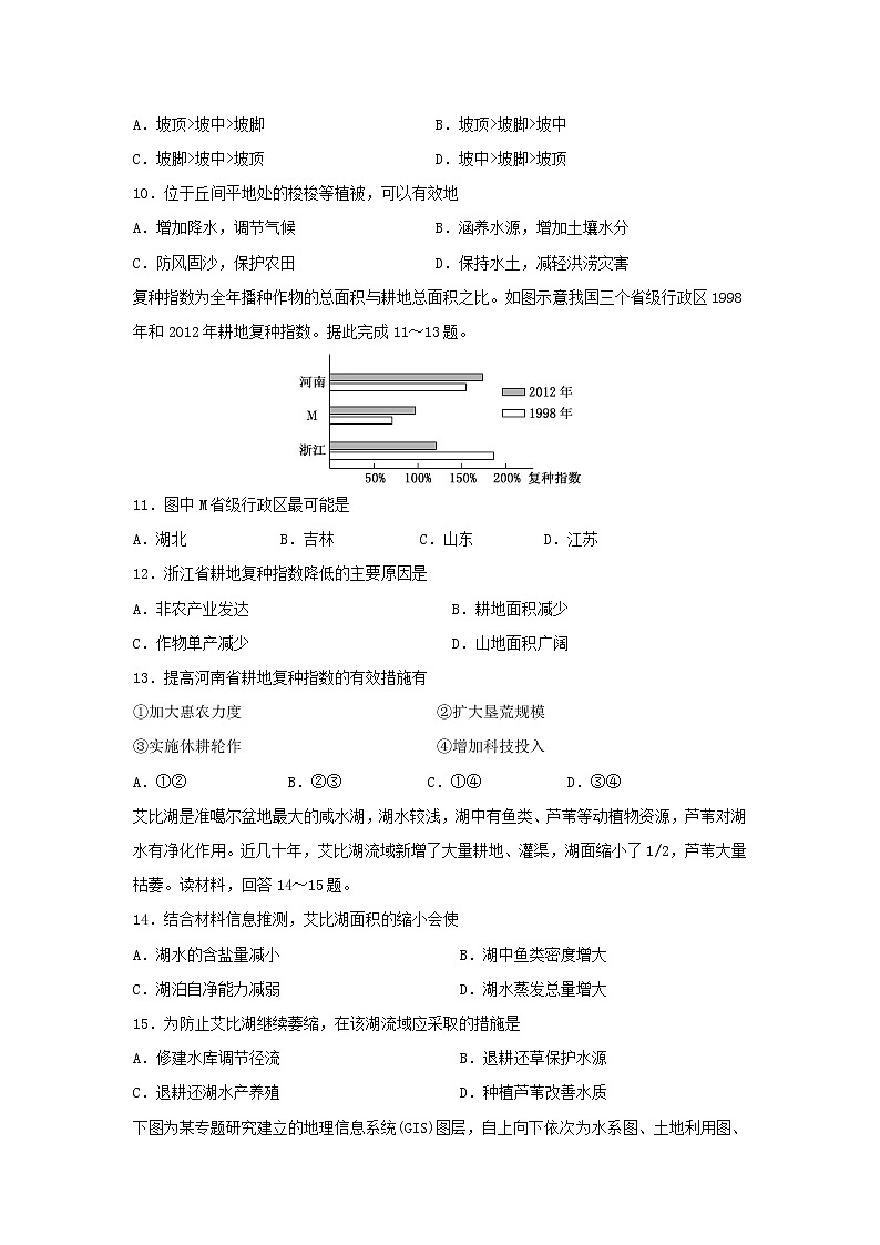
A.太阳辐射强 B.热量充足
C.水源丰富 D.土壤肥沃
乌兰布和地区地势低平,引黄灌溉率为60%以上,经过近20年来的土地开发,耕地面积增加近一倍。读图分析回答4~5题。
4.本区农业发展中存在的主要环境问题是
A.沙漠化、水土流失 B.盐碱化、水土流失
C.沙漠化、盐碱化 D.水源短缺、植被破坏
5.欲对此地区近20年来的土地利用变更状况进行快速、准确地分析和测评,所需最佳的材料或技术手段为
A.卫星遥感图像、GIS B.地形图、乌兰布和土壤类型分布图
C.乌兰布和土壤类型分布图、卫星遥感图像 D.GPS、GIS
红树林指生长在热带、亚热带地区海岸潮间带上部,受周期性潮水浸淹,以红树植物为主体的常绿灌木或乔木组成的潮滩湿地木本生物群落,生长于陆地与海洋交界带的滩涂浅滩,是陆地向海洋过渡的特殊生态系统。读图,回答6~7题。
6.下列城市中最有可能观赏到红树林景观的是
A.大连 B.青岛 C.深圳 D.上海
7.近年来,我国部分沿海地区适当扩大红树林面积的主要目的有
①防风消浪、促淤保滩 ②固岸护堤,净化海水和空气
③保持生物多样性 ④增加用材林
A.①②④ B.①②③ C.②③④ D.①③④
古尔班通古特沙漠位于新疆准噶尔盆地中央,是中国面积最大的固定、半固定沙漠。沙漠中的沙丘顶部多流沙,植被较少,而沙丘底部植被相对丰富。夏季炎热,冬季寒冷,年降水量70~150毫米,主要集中在5~9月,年蒸发量2 000毫米以上,冬季一般有20~30厘米深的稳定积雪覆盖。下图为沙漠中某沙丘剖面图,据此回答8~10题。
8.沙丘土壤水分最丰富的季节是
A.春季 B.夏季 C.秋季 D.冬季
9.沙丘1~2米土层土壤水分含量总体变化规律是
A.坡顶>坡中>坡脚 B.坡顶>坡脚>坡中
C.坡脚>坡中>坡顶 D.坡中>坡脚>坡顶
10.位于丘间平地处的梭梭等植被,可以有效地
A.增加降水,调节气候 B.涵养水源,增加土壤水分
C.防风固沙,保护农田 D.保持水土,减轻洪涝灾害
复种指数为全年播种作物的总面积与耕地总面积之比。如图示意我国三个省级行政区1998年和2012年耕地复种指数。据此完成11~13题。
11.图中M省级行政区最可能是
A.湖北 B.吉林 C.山东 D.江苏
12.浙江省耕地复种指数降低的主要原因是
A.非农产业发达 B.耕地面积减少
C.作物单产减少 D.山地面积广阔
13.提高河南省耕地复种指数的有效措施有
①加大惠农力度 ②扩大垦荒规模
③实施休耕轮作 ④增加科技投入
A.①② B.②③ C.①④ D.③④
艾比湖是准噶尔盆地最大的咸水湖,湖水较浅,湖中有鱼类、芦苇等动植物资源,芦苇对湖水有净化作用。近几十年,艾比湖流域新增了大量耕地、灌渠,湖面缩小了1/2,芦苇大量枯萎。读材料,回答14~15题。
14.结合材料信息推测,艾比湖面积的缩小会使
A.湖水的含盐量减小 B.湖中鱼类密度增大
C.湖泊自净能力减弱 D.湖水蒸发总量增大
15.为防止艾比湖继续萎缩,在该湖流域应采取的措施是
A.修建水库调节径流 B.退耕还草保护水源
C.退耕还湖水产养殖 D.种植芦苇改善水质
下图为某专题研究建立的地理信息系统(GIS)图层,自上向下依次为水系图、土地利用图、居民点分布图、地形图、土壤状况图。据此完成16~17题。
16.该专题研究可能是
A.耕地分类和评价 B.工业分布与交通的关系
C.商业分布和规划 D.学校布局
17.若利用该地理信息系统进行深埋垃圾场选址,在下列图层中应增加
①大气污染 ②区域规划
③造纸厂、印刷厂分布 ④水文地质
A.①② B.①③ C.②③ D.②④
2012年6月17日是第18个世界防治荒漠化和干旱日,其宣传主题是“土地滋养生命——携手遏制退化”。这一主旨告诉世人,要实现人类发展和进步,必须保护我们的生存根基——防治土地退化和荒漠化。结合下图,完成18~19题。
18.云贵高原和黄土高原水土流失的共同成因是
①石灰岩广布,土壤发育浅薄 ②植被破坏
③土质疏松 ④夏季降水集中且强度大
A.①② B.②④
C.③④ D.②③
19.造成土壤次生盐渍化现象的地区中,南方少、北方多的主要原因是
A.北方平原面积比南方多 B.北方不合理的灌溉和春季蒸发量大于降水量
C.南方多水田,北方多旱地 D.人类大量开垦湿地
读我国西北部内陆两地景观示意图,回答20~22题。
20.甲地以井为中心在草原上形成沙地,其原因可能是
A.由于过度开采地下水导致形成地下水漏斗区
B.由于干旱地区地下水含盐量高,使植物不能生存
C.由于风力侵蚀形成风蚀洼地
D.水井周围地区农牧业活动较频繁而导致地表植被破坏
21.在乙地区,可能反映该地区绿洲萎缩的现象有
A.沙尘暴频度减少 B.土壤有机质增加,土壤紧实度下降
C.土壤盐碱度升高 D.生物生产能力提高
22.荒漠化的治理既是科学问题,也是社会问题,因此治沙战略应
A.以工程措施为核心 B.以消除贫困为核心
C.以生物工程为核心 D.以跨流域调水为核心
二、非选择题(共56分)
23.据材料回答下列问题。(12分)
材料一:蒙古包(Mongolianyurts)是对蒙古族牧民住房的称呼,“包”是“家”“屋”的意思,是蒙古等民族传统的住房。古称穹庐,又称毡帐、帐幕、毡包等。游牧民族为适应游牧生活而创造的这种居所,建造和搬迁都很方便。
材料二:马背上的民族,千百年来都是逐水草而居,下面右图是草原上某条河流景观图。
(1)从自然地理环境角度分析,为什么蒙古包包身呈圆柱形,包顶呈拱形?(4分)
(2)蒙古包选址原则是春洼、夏岗、秋平、冬阳,请从地理角度分析原因。(4分)
(3)读右上图,分析图中河流河道蜿蜒的原因。(4分)
24.读图文资料,回答问题。(12分)
材料一:撒哈拉沙漠南缘的11个国家正联手打造一条横穿非洲大陆的绿化带。这条被称为“绿色长城”的绿化带,计划总长度为7100千米,宽15千米。
材料二:绿化带沿线地区的天然树木旱季落叶。新建的绿化带要求树木种植的密度比较大,且树木旱季不落叶。沿线国家计划在毛里塔尼亚建立一个植物园,为绿色长城项目筛选、引进适应性树种。
(1)图示的非洲“绿色长城”大致是沿着哪两种气候类型区的交接带延伸?(4分)
(2)解释“绿色长城”沿线荒漠分布的自然原因。(4分)
(3)从气候的角度,分析11个国家研究选择适应性强的树种的原因,并说明该类树种的基因特性。(4分)
25.阅读下列材料,回答问题。(14分)
材料一:巴西总统为了解决该国人口分布不均和东北部的贫困问题,决定开发亚马孙地区,这一决策使该地区大量的原始森林遭到破坏,巴西中西部和亚马孙地区的森林被毁掉了11万多平方千米,巴西的森林面积同400年前相比,整整减少了一半。
材料二:
(1)结合所学地理知识分析亚马孙河流量大的原因。(8分)
(2)根据水循环原理,由于亚马孙平原热带雨林遭到破坏,直接导致乙图中水循环哪个环节(写字母)发生变化,推测将来亚马孙河的水文特征如何变化?(6分)
26.读图文信息并回答问题。(18分)
上海游客来到宁夏中卫市的沙坡头区(左图)A景区,站在黄河岸边,只见沙与河这对不相融的矛盾体,被大自然的鬼斧神工巧妙地融合在一起,北面浩瀚无垠的大沙漠,直逼河岸;蕴灵孕秀的黄河,奔腾横穿而过;南岸山峦起伏,山前半岛一片葱绿,适宜农牧,留下了世界文化遗产秦长城等众多人文景观(右图),游客查阅了沙坡头区近13年土地利用状况,数据显示其水体面积、林地面积、草地面积和城市建筑用地面积均显著增长,而耕地、裸地、沙地显著减少。
(1)判断沙坡头地区面积最大的农业用地类型,并说明理由。(4分)
(2)分析A景区南岸农垦历史久远,留下众多人文景观的自然原因。(6分)
(3)当地治沙卓有成效,其中工程措施“草方格沙障”的主要作用是什么。(4分)
(4)说明当地水体、林地、草地面积的增加将对游客人体健康带来的有利影响。(4分)
参考答案
1 | 2 | 3 | 4 | 5 | 6 | 7 | 8 | 9 | 10 | 11 |
D | C | A | C | A | C | B | A | C | B | B |
12 | 13 | 14 | 15 | 16 | 17 | 18 | 19 | 20 | 21 | 22 |
A | C | C | B | A | D | B | B | D | C | B |
23.(12分)
(1)内蒙古多大风、雨雪,包身呈圆柱形,受风的阻力小,不宜被吹倒;(2分)
包顶呈拱形,有利于排水(雨雪)。(2分)
(2)春季多风沙,降水少,洼地可避风;洼地可能有地表水,水草较丰。(1分)
夏季雨水较多,高地不易积水;且夏季炎热,高地凉爽,通风条件好。(1分)
秋季水热条件较好,平地上利于蒙古包搭建,且平地水草更好。(1分)
冬季寒冷,选择阳坡,温暖,避风。(1分)
(3)地形平坦,流速缓慢,两侧侵蚀、沉积明显。(4分)
24.(12分)
(1)热带沙漠气候区与热带草原气候区。(4分)
(2)地处热带,受副热带高气压带和来自大陆内部的东北信风带交替影响,终年高温,蒸发量大,降水稀少,不利于植被生长;(2分)
北部是面积广大的撒哈拉沙漠区,在东北信风驱动下,风沙易于向南移动。因此,“绿色长城”沿线分布有荒漠。(2分)
(3)原因:绿化带地处热带草原气候区北缘,这里旱季干旱,土壤水分含量低,本地原有的树种无法
密集生长,且旱季落叶,起不到遏制荒漠化发展的作用。(2分)
特性:比本地原来树种更加耐旱且旱季不落叶,有利于密集种植,有效抵御风沙。(2分)
25.(14分)
(1)①地处赤道附近,受赤道低气压带影响,多上升气流,降水丰沛;(2分)
②平原地形及北西南三面高、向东敞开的地形地势,有利于信风携带大西洋水汽进入,受高原、山地的抬升,多地形雨;(2分)
③受巴西暖流增温加湿的影响显著,降水丰富;(2分)
④流域内支流众多、流域面积广,地表水从三面向亚马孙河汇集。(2分)
(2)D(2分)
植被覆盖率降低,河水含沙量增多;(2分)
植被破坏后水土流失加剧,降水减少,河流径流量减少,水位下降,流量季节变化大。(2分)
26.(18分)
(1)草地(2分)。地处西北内陆,气候(半)干旱,适宜牧草生长(2分)。
(2)黄河阻挡了北岸沙漠向南推进,南岸风沙危害减少(2分);
(西北风)风力减弱,南岸沉积物颗粒物小,形成肥沃的土壤(2分);
山前半岛水源丰富,形成荒漠中的绿洲,适宜人类聚居(2分);
气候干燥,利于人文景观保存(2分)。
(3)一方面增加地表粗糙度,削减风力;(2分)
另一方面,截留水分,提高沙层含水量,有利于固沙植被存活。(2分)
(4)防风固沙、增加空气湿度和净化空气的功能增强(2分),
减少了空气中可吸入性颗粒物含量(2分)。

