【地理】四川省德阳五中2018-2019学年高二下学期第三次月考试卷(解析版)
展开四川省德阳五中2018-2019学年高二下学期第三次月考
地理试卷
一、选择题(每题2分,共50分)
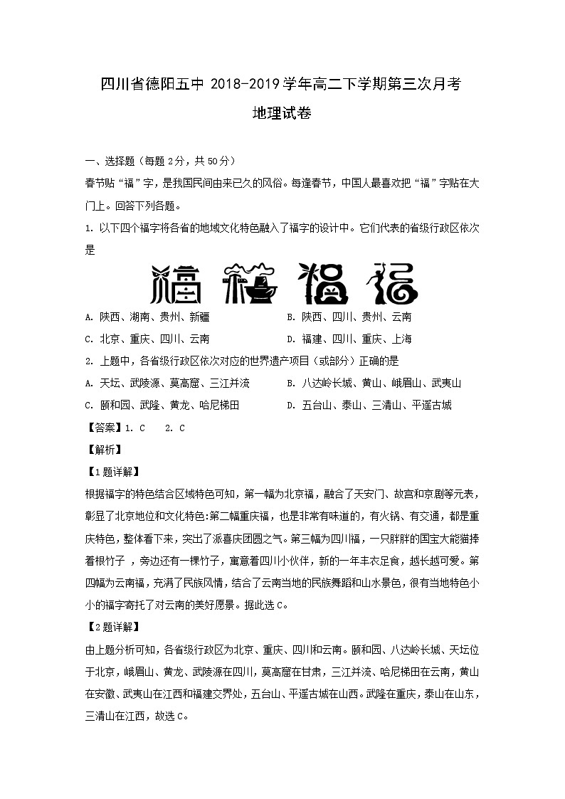
春节贴“福”字,是我国民间由来已久的风俗。每逢春节,中国人最喜欢把“福”字贴在大门上。回答下列各题。
1. 以下四个福字将各省的地域文化特色融入了福字的设计中。它们代表的省级行政区依次是
A. 陕西、湖南、贵州、新疆 B. 陕西、四川、贵州、云南
C. 北京、重庆、四川、云南 D. 福建、四川、重庆、上海
2. 上题中,各省级行政区依次对应的世界遗产项目(或部分)正确的是
A. 天坛、武陵源、莫高窟、三江并流 B. 八达岭长城、黄山、峨眉山、武夷山
C. 颐和园、武隆、黄龙、哈尼梯田 D. 五台山、泰山、三清山、平遥古城
【答案】1. C 2. C
【解析】
【1题详解】
根据福字的特色结合区域特色可知,第一幅为北京福,融合了天安门、故宫和京剧等元表,彰显了北京地位和文化特色:第二幅重庆福,也是非常有味道的,有火锅、有交通,都是重庆特色,整体看下来,突出了派喜庆团圆之气。第三幅为四川福,一只胖胖的国宝大能猫捧着根竹子 ,旁边还有一棵竹子,寓意着四川小伙伴,新的一年丰衣足食,越长越可爱。第四幅为云南福,充满了民族风情,结合了云南当地的民族舞蹈和山水景色,很有当地特色小小的福字寄托了对云南的美好愿景。据此选C。
【2题详解】
由上题分析可知,各省级行政区为北京、重庆、四川和云南。颐和园、八达岭长城、天坛位于北京,峨眉山、黄龙、武陵源在四川,莫高窟在甘肃,三江并流、哈尼梯田在云南,黄山在安徽、武夷山在江西和福建交界处,五台山、平遥古城在山西。武隆在重庆,泰山在山东,三清山在江西,故选C。
下图表示我国某地月平均气温和降水逐月累计情况。读图回答下列各题。
3. 该地最可能位于
A. 青藏高原 B. 四川盆地
C. 三江平原 D. 华北平原
4. 对该地区描述错误的是
A. 冬、春季节多大风、沙尘天气 B. 农作物以小麦、花生、棉花等为主
C. 河流的水流平稳、航运价值较高 D. 石油、煤、海盐、旅游等资源丰富
【答案】3. D 4. C
【解析】
【3题详解】
由图可知该地气温在6、7月最高,此时为其夏季。各月降水量累积图,降水累计曲线越陡,表明此期间的降水量越大;累计曲线越平缓,则该期间降水量越小。由图可知,该地区7、8月降水累计曲线最陡,说明此时降水量最大。对比四个选项可知华北平原最符合,因为7、8月我国锋面雨带推行至华北地区。故选D。
【4题详解】
根据上题判断可知,该地位于华北平原,华北地区农作物以小麦、棉花为主;石油、煤、海盐、旅游等资源丰富;受冷锋影响,冬春季节多大风、沙尘天气,由于降水量少,河流径流量小,航运价值低,航运不发达,故选C。
下图为我国某区域沿24°N纬线所作的地形剖面图,读图完成下列各题。
5. 该区域的河流流向大致是
A. 自北向南 B. 自南向北
C. 自西向东 D. 自东向西
6. 下列描述不符合图示区域地理特征的是
A. 山高谷深,山河相间 B. 地势阶梯交界处,水能丰富
C. 植被茂盛,生物多样 D. 民族文化旅游资源匮乏
【答案】5. A 6. D
【解析】本题旨在考查区域自然环境特征、我国地形地势,考查获取和解读地理信息的能力,考查调动和运用所学知识分析地理问题的能力。
【5题详解】
图为我国某区域沿24°N纬线所作的地形剖面图,且海拔在1000m~2000m之间,该纬度仅云贵高原西部以及横断山区南部的云南西部地区符合,结合所学知识可知该区域河流多自北向南流。根据图示河流两岸坡度大小来看,西岸较陡峭,可知受侵蚀更多;东岸较平缓,可知侵蚀较弱,泥沙堆积相对较多。受地转偏向力影响,北半球河流右岸侵蚀,左岸堆积。图示西岸受侵蚀更严重,对应河流右岸;东岸堆积,对应河流左岸,可知河流应为自北向南流。故选A。
【6题详解】
图为我国某区域沿24°N纬线所作的地形剖面图,且海拔在1000m~2000m之间,该纬度仅云贵高原西部以及横断山区南部的云南西部地区符合。横断山区山高谷深,A项正确。该区地形崎岖,水流湍急,地势交界处,水能丰富,B项正确。该区纬度较低,相对海拔高,垂直地带性显著,植被丰富、生物多样,C项正确。民族文化旅游资源丰富,D项错误。故选D。
下图为我国东部某山地海拔200-3100米植被分布图。据此完成下列各题。
7. 该山脉呈
A. 东北—西南走向 B. 东南—西北走向
C. 东西走向 D. 南北走向
8. 与乙地比较,甲地可能
A. 寒潮发生几率高 B. 伏旱较轻
C. 冬季降水量较少 D. 夏季降水量较多
9. 农田里冬季可能大面积种植
A. 春小麦 B. 油菜
C. 青稞 D. 水稻
【答案】7. A 8. A 9. B
【解析】
【7题详解】
读图,结合指向标判断,该山脉为西南-东北走向,故选A。
【8题详解】
读图,结合上题分析,山脉为东北-西南走向,甲位于西北方向,位于冬季风迎风坡,寒潮发生几率高,乙位于东南方向,位于冬季风背风坡,受寒潮影响小,A对。甲位于夏季风背风坡,夏季降水少,伏旱较乙严重,B错。冬季降水量大于乙,夏季少于乙,CD错。故选A。
【9题详解】
由该山脉基带及走向判断,应位于我国南方地区,春小麦主要在中温带种植,青稞在青藏高原河谷地带种植,冬季南方气温不是很高,降水也较少,不适宜种水稻,能够满足油菜生长,故选B。
罗摩桥是由一连串石灰岩礁石和小沙滩组成,时隐时现。在神话史诗中,罗摩桥是印度英雄罗摩王子修建的浮桥。2005年7月,印度政府拟斥资开凿横穿罗摩桥的运河(如图),但遭到印度教教徒的强烈抗争至今。读图完成下列各题。
10. 修建该运河面临的自然障碍主要是
A. 暗礁多 B. 风浪大
C. 盐度高 D. 水域深
11. 若该运河建成通航,则由印度的孟买港到加尔各答港的海上航程将缩短约
A. 400Km B. 700Km
C. 1000Km D. 1200Km
12. 该运河的修建遭到反对主要是由于印度政府忽略了
A. 文化因素 B. 水文因素
C. 经济因素 D. 生态因素
【答案】10. B 11. B 12. A
【解析】
【10题详解】
罗摩桥是由一连串礁石与沙洲组成,时隐时现。说明水域不深,D错;盐度高和暗礁多对运河修建影响小,AC错;处于在东北和西南季风影响下,风大浪高,影响运河修建,B正确。
【11题详解】
若该运河建成通航,则印度东、西海岸之间的海上航程将不需要绕道斯里兰卡东面,从图中的纬度跨度来看东西各少跨过2个纬度,再加上东西2个经度距离,应该大约700 km,选择B。
【12题详解】
在神话史诗中,罗摩桥是印度教英雄罗摩王子修建的浮桥。修建运河主要是遭到印度教教徒的强烈抗争。说明主要原因是宗教问题,宗教属于文化范畴,所以该运河的修建遭到反对主要是由于印度政府忽略了文化因素。选择A。
伊朗古城亚兹德(左下图)拥有5000多年历史,被称为“地球上最古老的城市”,完整的保留了大量传统文化区域及古建筑。受自然条件影响,当地人把房子建在地下,并发明了“风塔”来通风。亚兹德古老的“风塔”是建筑物中用来通风降温的建构.风塔高过屋顶的部分四面镂空,悬空连接到室内大厅(右下右图),塔下中央建有一个水池(右下图左图).外部空气经过这一系统降温后飘散到各个房间,让主人享受着酷暑中的阵阵清爽,2017年7月,亚兹德历史城区被列入《世界遗产名录》。读图,完成下列各题。
13. 伊朗亚兹德传统文化区域及古建筑保留完整的主要原因是亚兹德
A. 地质构造稳定 B. 气候条件干燥
C. 地理环境闭塞 D. 定期维护修理
14. 当地人把房子建在地下,并修建“风塔”,主要是由于当地
A. 土壤直立性强 B. 气温年较差较大
C. 风沙侵袭频繁 D. 地下水资源丰富
15. “风塔”顶部的气流运动方向是
A. 辐合上升 B. 辐合下沉
C. 辐散上升 D. 辐散下沉
【答案】13. C 14. B 15. D
【解析】
【13题详解】
由图看,伊朗亚兹德位于库赫普德山区,地理环境封闭,外来干扰少,是其传统文化区域及古建筑保留完整的主要原因,故选c。材料无体现定期维护修理,且定期维护修理也易导致传统被破坏,D错误。当地位于亚欧板块和小板块交界处,地壳活动频繁,A错误。气候干燥不一定有利建筑物保存,如风化、风蚀可能会更强烈,B错误。
【14题详解】
伊朗亚兹德属于热带沙漠气候,土壤直立性差,故A错; 沙漠气候气温的日较差和年较差都较大,所以修建地下房子比地上房子温差低,故B正确; 风沙侵蚀频繁不是把房子建在地下的主要原因,故C错; 这里地下水资源不丰富,所以D错;故选B。
【15题详解】
伊朗古城亚兹德古老的“风塔”位于在热带沙漠气候区,塔下中央建有一个水池,中央气温低,气压相对高,气体从中间向四周流,垂直方向下沉,故选D。
加利利湖(位于戈兰高地边缘)湖水水面低于地中海海面,水量在较长的历史时间里是比较稳定的。近年来,湖区周边的开发导致水量减少,有时达到危险的低水平。据此完成下列各题。
16. 死海与加利利湖两湖区
A. 均属于内陆咸水湖 B. 均有丰富的地热资源
C. 均有丰富的生物资源 D. 均是周边农业灌溉水源
17. 加利利湖水量减少,将导致
A. 湖区及周边地区气候变干,气温日较差变大
B. 湖泊盐度明显上升
C. 湖水面面积迅速减少
D. 湖区渔业资源枯竭
【答案】16. B 17. A
【解析】
【16题详解】
死海与加利利湖均位于板块生长边界 ,地壳运动活跃 ,地热资源丰富。 加利利湖有河流流出,是淡水湖,水量年际变化较小;死海没有河流流出 ,湖水盐度高 ,致使水中没有生物存活,且水量年际变化较大。故选B。
【17题详解】
加利利湖水量减少 ,将导致湖泊及周边地区气候变干 ,气温日较差变大 ,周边风沙灾害增多 ;该湖湖区渔业资源 、沿湖生物资源减少;淡水资源减少, 影响沿湖农业 、工业及居民生活用水等。加利利湖有河流注入和流出 ,故水量减少后 ,湖泊盐度不会有明显变化。故选A。
按照成因,荒漠可以分为回归线型、寒流海岸型、大陆内部型等荒漠。下图示意各大陆热带荒漠和温带荒漠的面积。读图回答下列各题。
18. 代表南美大陆及其南部高原荒漠所属类型的序号分别是(Ⅰ浅,Ⅱ深)
A. ① Ⅰ B. ③ Ⅱ
C. ② Ⅱ D. ④ Ⅰ
19. 下列说法正确的是
A. ①大陆I型荒漠是寒流海岸型荒漠和回归线型荒漠
B. ②大陆无I型荒漠的原因是地形起伏
C. ③大陆Ⅱ型荒漠是回归线型荒漠和寒流海岸型荒漠
D. ④大陆Ⅱ型荒漠是大陆内部型荒漠和寒流海岸型荒漠
【答案】18. D 19. C
【解析】
【18题详解】
非洲、澳大利亚只有热带沙漠,可判断I代表热带沙漠,II代表温带带沙漠;结合沙漠类型和面积大小,可判断①大陆是亚洲大陆,②大陆是非洲大陆,③大陆是澳大利亚,④大陆是南美大陆;南美南部高原位于温带,是温带沙漠。选D正确。
【19题详解】
①大陆是亚洲,I型是回归线型荒漠,A错;②非洲大陆, I型荒漠是寒流海岸型荒漠和回归线型荒漠,B错;③澳大利亚大陆,Ⅱ型荒漠是回归线型荒漠和寒流海岸型荒漠,C正确; ④南美大陆,Ⅱ型荒漠是回归线型荒漠和寒流海岸型荒漠,D错。选C正确。
海洋难抵极,又称尼莫点(48°52.6′S,123°23.6′W),位于南太平洋中央海面上,是地表距离陆地最偏远的地点,与最近的陆地相距约2688千米。该点孤离于陆域、洋流及船舶航线之外(右下图)。从上世纪70年代至今,已有大量的人造失效航天器残骸坠落并埋葬在尼莫点周边海域,成为了航天器的“公墓”。据此完成下列各题。
20. 尼莫点孤离于船舶航线之外的主要原因
A. 该点附近海水浅不利于大型船舶航行 B. 该地区风大浪高不利于航行
C. 该区域无人类活动,船舶无法补给 D. 该区域远离陆地,航行无需经过
21. 尼莫点附近区域生物踪迹稀少的主要原因
A. 海水水温过低,不利于浮游生物的繁殖 B. 无海水扰动,营养物质沉于海底
C. 孤离于陆地、洋流之外,缺乏有机质 D. 纬度较高,光照、热量不足
22. 与其它海域相比,尼莫点周边海域成为航天器“公墓”的有利条件是
A. 海水深度较大 B. 隐蔽条件较好
C. 自净能力较强 D. 受(对)环境影响较小
【答案】20. D 21. C 22. D
【解析】
【20题详解】
海上航线是船舶在两地间的海上航行路线,每个航次的具体航线,应根据航行任务和航行地区的地理、水文气象等情况,以及船舶状况规定,由材料分析可知,尼莫点是地球表面距高陆地最偏远的地点,位于南太平洋中央之处的海面上,最近的陆块与当地相隔2688千米之遥,因此,该点由于距离陆地较远,航行多数不在此经过,孤离于船舶航线之外,故选D项。
【21题详解】
生物种类的多少,与生物的生存环境和食物有关。尼莫点包夹在南太平洋环流所围海域的中间,因此租出了营养物丰富,温度较低的外部海水流入,而陆块与当地的漫长距离 也表示该点欠缺陆上冲刷入海的有机物, 因此. 由于上述原因,使尼奠点周边的海洋环境不足以供养大量生物,故选C项。
【22题详解】
与其它海域相比,该点距离陆地最远,该海域成为失效航天器残骸坠落和埋葬地对环境影响较小,D正确。
读某区域等高线图(比例尺1:20 000),完成下列各题。
23. 如果在图中AB处修建水库大坝,坝顶高程为152米,坝高可能为
A. 52米 B. 70米
C. 102米 D. 120米
24. 大坝建成后,当水库的蓄水位达到150米时,下列四地中肯定被淹没的是
A. 甲和乙 B. 乙和丙
C. 乙 D. 丙
25. 该水库放水时,在坝前会形成一道道壮观的人工瀑布。若要拍摄一张该景观的照片,图中四个地点中最佳的是
A. 甲 B. 乙
C. 丙 D. 丁
【答案】23. B 24. C 25. D
【解析】
【23题详解】
如果在图中AB处修建水库大坝,坝底的海拔范围是50-100米,坝顶高程为152米,则坝高可能为52-102之间,最可能是70米,B对。
【24题详解】
根据图中等高线判断,大坝建成后,当水库的蓄水位达到150米时,四地中乙地位于蓄水区,且海拔小于150米,肯定被淹没的是乙,C对。甲、丁海拔大于150米,A、D错。丙地位于蓄水库区下游,不会被淹,D错。故答案选C项。
【25题详解】
拍摄水库瀑布景观的照片,应在瀑布附近,仰视、俯视拍摄,图中四个地点中最佳的是丁,D对。甲乙看不到瀑布,A、B错。丙处距离太远,效果不好,C错。故答案选D项。
二、非选择题(共3小题,共50分)
26.阅读材料,回答问题。
材料一 近年来,北冰洋海域永久性冰盖的范围大幅度退缩,浮冰平均厚度变薄。
材料二 2017年11月,中俄两国领导人就打造“冰上丝绸之路”达成共识。“冰上丝绸之路”,是指经过北冰洋通往欧洲的北极航道。
(1)图中北部地区海岸线很长,港口却很少,主要原因是什么?
(2)有人预测“冰上丝绸之路”将成为世界上最繁忙的航线之一,试推测其理由。
(3)与海上丝绸之路相比,指出“冰上丝绸之路”航线的不利条件。
【答案】(1)气候寒冷,冰封时间长;人口密度低,经济腹地小。
(2)全球气候变暖,海冰面积减少 ;拉近了西欧与东亚及北美的航程,运输成本低(将大大缩短北半球亚欧大陆和北美大陆中高纬度国家海上航线的的距离,运输成本低);从国际关系看,航线相对安全。
(3)纬度高,通航时间短;自然条件恶劣;沿途补给点少;沿线港口少,对沿线地区经济拉动有限。(答出3点即可)
【解析】
(1)读图可知,北部地区位于高纬度地区,气候寒冷,海水封冻期较长,通航时间短,不利于发展海上运输,且沿岸地区人口密度较低,经济发展水平低,对于沿海运输的需求不大,港口的经济腹地较小,所以港口较少。
(2)由材料可知“北冰洋海域永久性冰盖的范围大幅度退缩,浮冰平均厚度变薄。”,随着全球变暖,海冰面积减少,通航期变长。从距离来看,由于两地间最短距离为大圆的劣弧,一般靠近所在半球的高纬度地区,所以冰上丝绸之路可以缩短北半球亚欧大陆和北美大陆中高纬度国家海上航线的的距离,运输成本低。沿线的国家较少,相对运输安全更有保障,所以预测“冰上丝绸之路”将成为世界上最繁忙的航线之一。
(3)海上丝绸之路经过的地区和国家较多,且大部分地区没有结冰期,通航时间长,所经地区港口数量多,补给点也多,而冰上丝绸之路纬度高,通航时间短;自然条件恶劣;沿途补给点少;沿线港口少,对沿线地区经济拉动有限,所以不利于航线的开通与发展。
27.阅读图文材料,完成下列问题。
马尔代夫是印度洋上由珊瑚岛组成的千岛之国,拥有丰富的海洋资源,有各种热带鱼类及海龟、玳瑁和珊瑚、贝壳之类的海洋生物。有人曾这样形容:99%晶莹剔透的海水+1%纯净洁白的沙滩=100%的马尔代夫。现在,马尔代夫已经成为“印度洋最佳旅游胜地”,被称作“漂浮在印度洋上的花环”“上帝抛洒在人间的项链”“印度洋上人间最后的乐园”。
九寨沟位于四川盆地向青藏高原过渡地带,旅游景观丰富,分布广泛,类型多样,集湖泊(岩溶湖泊)、瀑布、滩流、彩林等于一体,具有极高的旅游价值,被誉为“童话世界”“人间仙境”,凭借其“极高的科学价值和美学价值”被联合国教科文组织列入世界自然遗产名录。下图分别示意图马尔代夫和九寨沟位置。
对比马尔代夫和九寨沟的景观特色并分别说明成因。
各自的景观特色:(马尔代夫)__________;(九寨沟)__________。
各自的特色景观成因:(马尔代夫)__________;(九寨沟)__________。
【答案】景观特色:马尔代夫以海底世界,热带浅海海域风光的珊瑚岛屿为主;九寨沟以岩溶湖泊、瀑布、山水风光色彩四季变换为主要特色。
成因:马尔代夫地处低纬热带地区海水温度高,垂直变化与季节变化小;海水浅,洁净度高,水面平静,利于珊瑚繁衍。九寨沟地处四川盆地向青藏高原过渡地带,地质条件复杂,地质作用类型多样;气候湿润,降水量大,植被种类多样,垂直变化与季节差异明显。
【解析】认真阅读材料,可知他们的景观特色,马尔代夫以海底世界,热带浅海海域风光的珊瑚岛屿为主;九寨沟以岩溶湖泊、瀑布、山水风光色彩四季变换为主要特色。
成因主要从各自的地理环境和地理位置进行分析。马尔代夫地处低纬热带地区海水温度高,垂直变化与季节变化小;海水浅,洁净度高,水面平静,利于珊瑚繁衍。九寨沟地处四川盆地向青藏高原过渡地带,地质条件复杂,地质作用类型多样;气候湿润,降水量大,植被种类多样,垂直变化与季节差异明显。
28.阅读图文材料,完成下列问题。
“丝绸之路”使新疆举世闻名,新疆游让人感受“三千里大漠风,五千年西域情”。夏季是新疆旅游旺季。图a为新疆主要旅游景点分布图,图b为新疆乌尔禾魔鬼城景观图。
(1)入选《世界遗产名录》的新疆旅游项目是__________,其具有突出的__________价值。
(2)南疆地区人文旅游资源丰富的最主要原因是__________。与南疆相比,北疆地区“魔鬼城”更典型的主要原因是__________。
(3)简述新疆旅游资源开发的主要不利条件。
(4)新疆旅游旺季游客急剧增多可能造成的社会问题有哪些?。
【答案】(1)天山(或丝绸之路) 科学或美学(或历史文化)
(2)位于古丝绸之路沿线,多种文化融合,历史悠久,北疆地区风力大、风力侵蚀作用强。
(3)远离客源地;旅游景点分散,集群状况差;旅游季节性较强(夏季气温高,日照强);生态环境脆弱(任答三点)
(4)产生安全隐患;破坏旅游基础设施;扰乱社会秩序(任答两点)
【解析】
(1)入选《世界遗产名录》的新疆旅游项目是丝绸之路,其具有突出的历史文化价值。
(2)南疆地区人文旅游资源丰富的最主要原因是位于丝绸之路上。与南疆相比,北疆地区“魔鬼城”(风力侵蚀地貌)更典型的主要原因是北疆地区风力大、风力侵蚀作用强。
(3)不利因素主要从市场距离、景点集群状况、自然环境方面分析。新疆位于我国西北内陆,远离东部客源地。新疆地域广阔,旅游景点分散,集群状况差。旅游季节性较强,夏季是新疆旅游旺手,气温高,日照强。晴天多,日温差大,风沙多,自然环境较恶劣。降水少,千早缺水,生态环境脆弱。
(4)旅游旺季游客急剧增多可能造成的社会问题主要从对旅游资源、游客安全及社会秩序等方面考虑。新疆接待能力低,游客增多会产生安全隐患。由于基础设施较为落后,游客过载,会破坏旅游基础设施,同时有可能扰乱社会秩序等社会问题。

