


【地理】湖北省荆州市2019届高三质量检查(I)(解析版)
展开湖北省荆州市2019届高三质量检查(I)
一、选择题
下图为某游客购买的上海至纽约(西5区)的往返机票信息。读图完成下面小题。
1. 该游客去程航班飞行时长约( )
A. 3小时 B. 14小时
C. 16小时 D. 18小时
2. 关于该游客往返航班及期间发生的现象叙述正确的是( )
A. 去程和返程所用时间相同 B. 返程先向西北再向西南飞
C. 去程时北半球日出东北 D. 返程时北半球昼长正变短
3. 该游客出肯尼迪机场乘坐机场大巴前往宾馆路途中,发现太阳位于车辆前进方向的正左侧。该段公路延伸的大致方向是( )
A. 南北方向 B. 东西方向
C. 西南-东北方向 D. 西北-东南方向
【答案】1. C 2. B 3. D
【解析】
【1题详解】
机票信息显示飞机从上海起飞时间为1月20日11:30(北京时间、东八区),纽约时间比北京时间晚13小时,故此时纽约时间(西五区)为1月19日22:30。当飞机到达纽约时,当地时间为1月20日14:25,因此飞行的时15小时55分钟,故C正确。
【2题详解】
飞机最短飞行路线为球面大圆劣弧长,北半球向北凸出,南半球向南凸出。上海位于纽约以西,因此该游客返程航线先向西北再向西南飞,故B正确。该游客返程飞机起飞时为纽约时间(西五区)2月9日16:25,纽约时间比北京时间晚13小时,故此时北京时间2月10日5:25。到达上海时间为2月10日19:15(北京时间),因此返程飞行时长为13小时50分钟。结合上题分析可知去程和返程飞行所间不同,故A错误;1月20日至2月10日,太阳直射点一直在南半球且正在向北移动,北半球昼短夜长,日出东南;白昼逐渐变长,故C、D错误。
【3题详解】
当飞机到达纽约时,当地时间为1月20日14:25,太阳位于西南方向。游客发现太阳位于车辆前进方向的正左侧,说明车辆正向西北方向行驶,所以该段公路为西北--东南走向,故D正确。
【点睛】本题涉及地球运动和地图知识,涉及知识点多,难度较大。航行时间计算应注意将出发和结束的时间统一成一个地区。飞机飞行是注意确定最近航线的方法。
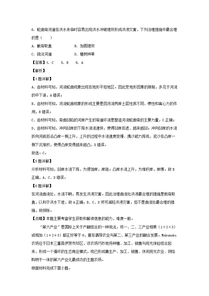
当河流流经平坦的地区,如果抗冲刷能力弱的一侧河岸在河水侵蚀作用下坍塌,原来顺直的河岸就会变得弯曲凹陷,在弯曲河道中,受惯性作用,在凹岸产生塞水现象。在横断面上,水体两侧受到不等的压力作用,使得底部水流由凹岸流向凸岸,它与由凸岸流向凹岸的表层水流一道构成弯道环流。表流在凹岸处产生强烈的下降水流,是冲刷凹岸的主要因素。底流使泥砂在凸岸发生堆积。从而发生河流的蛇曲现象。如下图,回答下列小题。
4. 下列对河流蛇曲现象的理解,正确的一项( )
A. 河流蛇曲弯的形成不受地形因素的限制,并在河流上中下游均可形成。
B. 河流蛇曲弯的形成主要是流水受地转偏向力的影响在北半球不断向右侵蚀而形成的。
C. 弯曲凹陷的河岸产生的弯道环流是塑造河流蛇曲弯的主要力量。
D. 河流蛇曲弯中凹岸水流下降的速度慢于凸岸上升水流的速度导致泥沙在凸岸堆积。
5. 下列河流弯道环流剖面示意图中(箭头表示水流的方向)正确的一项是( )
A. B.
C. D.
6. 蛇曲弯河道在洪水来临时容易出现洪水冲破堤坝形成洪涝灾害,下列治理措施中最合理的是( )
A. 截弯取直 B. 加固堤坝
C. 疏浚河道 D. 植树种草
【答案】4. C 5. B 6. A
【解析】
【4题详解】
A、由材料可知,河流蛇曲现象出现在地形平坦地区。因此受地形因素的限制,多见于河流的中下游,A错误;
B、由材料可知,河流蛇曲现象的形成主要是因河流两岸土层性质不同、惯性和离心力的作用,B错误;
C、由材料可知,弯曲凹陷的河岸产生的弯道环流是塑造河流蛇曲弯的主要力量,C正确;
D、由材料可知,冲向凹岸的下降水流流速快,使得凹岸后退、越来越凹;冲向凹岸的水流折向河底后沿凸岸一侧上升,上升的过程中水流速度变慢、携沙能力降低,泥沙在凸岸一侧下沉堆积,使得凸岸变得越来越凸,D错误。
故选:C。
【5题详解】
分析材料可知,凹岸水流下降,为侵蚀岸,岸陡;凸岸水流上升,为堆积岸,岸缓。故B正确,A、C、D错误。
【6题详解】
在河流曲流处,水流不畅,易发生洪涝灾害。因此治理曲流处洪涝最合理的措施是裁弯取直,以利于洪水下泄,故A正确。B、C、D项可减轻洪涝灾害,但不是曲流处最合理的措施,故排除。
【点睛】本题主要考查学生获取和解读信息的能力,难度一般。
“第六产业”是国际上关于产融结合的一种说法,将一、二、三产业相乘(1×2×3)或相加(1+2+3)都正好等于6,意在倡导农业与第二、第三产业的融合发展。Mokumoku农场位于日本三重县伊贺市郊区,该农场巧妙地将种植、加工、销售与观光体验结合起来,形成一个循环的生态商业模式,现已形成集生产、加工、销售、休闲观光农业、网络购物于一体的第六产业化最成功的主题农场。
根据材料完成下面小题。
7. Mokumoku发展成为第六产业化最成功的主题农场,主要原因是( )
① 形式新颖,吸引力强,国际市场广阔 ② 人才和科技优势
③ 自然条件优越,农业基础好 ④ 交通、通信发达
A. ①②④ B. ①②③ C. ①③④ D. ②③④
8. 与以第一产业为主的农场相比,不符合Mokumoku农场特点的是( )
A. 能源消耗降低 B. 生态环境污染减少
C. 劳动力投入增多 D. 生产效益增加
【答案】7. D 8. A
【解析】
【7题详解】
“该农场巧妙地将种植、加工、销售与观光体验结合起来,形成一个循环的生态商业模式”说明mokumoku农场不仅向市民提供新鲜、健康、绿色的农产品,还向市民开放集生态农业观光。是一个集农村休闲、体验农事、农事教育等旅游于一体化的市民农园,让市民在闲暇之余参与农田管理,享受农趣,小朋友们接受农业知识的有效途径。因此“国际市场广阔”说法不符合事实,①错误。分析材料可知②③④说法正确,故选D。
【8题详解】
Mokumoku农场将农业与第二、第三产业的融合发展,因此与以第一产业为主的农场相比能源消耗增加;生态环境污染减少;劳动力投入增多;生产效益增加。本题要求选择不符合Mokumoku农场特点的一项,故选A。
【点睛】日本MOKUMOKU农场位于日本三重县伊贺市郊区,由农户养猪的经营联合体发展而成,以“自然、农业、猪”为主题的工作室农庄。以家庭、学生为主要客群,强调亲近自然及家庭温馨,现已形成集生产、加工、销售、休闲观光农业、网络购物于一体的主题农场。
2018年10月24日,世界最大跨海大桥——港珠澳大桥正式通车运营。大桥主体工程由桥—岛—隧集群而成。大桥全长近50千米,按六车道高速公路标准建设,中间段的海底隧道两端各建一个人工岛。读港珠澳大桥示意图,完成下面小题。
9. 港珠澳大桥并不是一座连续的桥,中间部分是长6.7公里的海底隧道,主要是为( )
A. 保持珠江主航道的通航能力 B. 方便旅客欣赏水下风景
C. 降低大桥的建设成本 D. 缩短通行距离和时间
10. 图中人工岛的作用是( )
A. 稳固桥梁 B. 方便旅客休息
C. 桥隧间承转过渡 D. 抵御地震台风
11. 关于大桥通车带来影响,下列叙述正确的是( )
A. 提升澳门物流业的区域主导地位
B. 加快港珠澳区域经济社会一体化进程
C. 提升港澳的城市等级
D. 澳门将成为继香港之后新的国际航运中心
【答案】9. A 10. C 11. B
【解析】
【9题详解】
海底隧道建设在珠江的主航道处,主要是为了不影响珠江主航道的正常通航,故A正确。隧道为钢筋混凝土整体浇筑的沉管,不透明,不能欣赏水下风景,故B错误;海底隧道建设成本更高,难度更大;并没有缩短通行距离和时间,故C、D错误。
【10题详解】
隧道两侧的人工岛的主要功能是为桥梁和隧道转换提供场所,而不是稳固桥梁,故C正确、A错误。该大桥建设为六车道高速公路标准,50多公里长,通过时间短,旅客不需休息,故B错误。整个大桥建设均需考虑抵御地震和台风,并非人工岛的主要功能,故D错误。
【11题详解】
港珠澳大桥的建设,大缩短了三地之间的时空距离,有利于促进三地经济社会一体化进程,故B正确。澳门经济发展重要支柱产业是博彩旅游业,物流业并非区域主导的地位,故A错误;港澳为我国特别行政区,大桥通车不会提升港澳的城市等级;澳门因为自然条件的限制,港口泥沙淤塞严重,尤其是海上运输从帆船时代进入轮船时代,航运更加不便,澳门的转口贸易规模和范围急剧缩小。因此港珠澳大桥不会使澳门将成为继香港之后新的国际航运中心。故C、D错误。
二、综合题
12.阅读材料,回答下列问题。
材料一 甘蔗为喜温、喜光作物,年积温需5500℃~8500℃,无霜期330天以上,对水源有极高的要求。在广西的峰丛洼地、峰丛平原间,随处可见修长、挺拔、茂密的蔗林。广西甘蔗核心产区主要分布在中南部的崇左、来宾、南宁、柳州等地,广西的制糖业也集中在上述地区,崇左是全国甘蔗种植第一大市,被誉为“中国糖都”。崇左的年轻人在权衡自家几亩蔗田的投资与收成回报后,大多选择外出打工。但每年甘蔗榨季(11月~次年4月)开始后,一般会回家砍、种甘蔗。糖厂则以工厂的生产进度为标准安排蔗区的收割时间节律。大部分地方靠蔗农手砍、打捆、肩扛上车,崇左每到榨季都有大量越南女工,活跃在蔗田和制糖生产线上。
材料二 上世纪七、八十年代,广东是我国第一产糖大省,中国糖业的重心在上世纪90年代初西移广西。蔗糖是一种重要的国家战略物资,广西从自治区层面将甘蔗种植和产糖量指标层层分派到乡镇、村组,在适宜地区推广甘蔗种植。广西甘蔗种植面积最大时是在2012年,此后连续减少。最近这个榨季甘蔗收购价格有所回暖。近些年来,广西的糖产量在不同的榨季虽上下波动,但始终占据了我国糖产量的60%左右,稳摘“第一产糖省区”桂冠。
材料三 下图为广西地形图。
(1)分析广西崇左成为全国甘蔗种植第一大市的有利条件。
(2)指出与中南部相比,广西北部、西北、东北地区甘蔗种植较少的自然原因。
(3)上世纪90年代初,我国糖业重心从广东西移广西。试从转出地广东的角度分析原因。
(4)为保证蔗糖这一国家战略物资稳产、高产,请给广西的甘蔗种植提出几点建议。
【答案】(1)崇左纬度低,光照充足,热量条件好,积温高,无霜期长;地形较为平坦,便于种植;季风气候,降水丰富,甘蔗的生长与雨热同期;距越南近,便于招募越南工人,填补劳动力不足,维持较低人工成本。
(2)广西北部、西北、东北地区为大石山区,土层浅薄;喀斯特地貌发育,地表水源稀少,不具备大规模种植的条件。
(3)广东上世纪90年代初,工业化、城市化进程加快,耕地面积减少;经济水平高,地价(土地租金)高;农业种植结构的调整;种蔗的投资与收成回报相比,利润小。
(4)实行甘蔗种植规模经营;实行机械化作业,降低人工成本;延长产业链,增加附加值;增加科技投入;稳定收购价格。
【解析】
【点睛】本题考查农业区位条件、工业区位条件及发展方向,属于对基础知识的考查,难度一般。
【详解】(1)农业的区位条件包括气候(热量、光照、降水)、水源、土壤、地形、市场、交通运输、 政策、农业生产技术、工业基础、地价等因素,本题要求从有利方面作答。
材料显示甘蔗喜水、喜温、喜光,对无霜期要求长。广西大部分地区位于北回归线以南,纬度低,距冬季风源地远,受北方冷气团影响较小,因此热量、光照条件好,无霜期长。广西属亚热带季风气候区,降水丰富。由地形图可知,崇左市较为平坦,便于种植。分析材料可知甘蔗产业工作量大,机械化水平低,劳动力需求大,国内劳动力成本高;而崇左距离越南较近,越南劳工数量多、价格低。
(2)农业的自然区位条件包括气候(热量、光照、降水)、水源、土壤、地形等因素。甘蔗生长在“峰丛洼地、峰丛平原间”,说明甘蔗性喜肥沃、深厚的土壤。结合关系地形图可知广西地势西北高、东南低,呈西北向东南倾斜状。因此广西北部、西北、东北地区为大石山区,土层浅薄;甘蔗喜水,而广西地处云贵高原东南边缘,喀斯特地貌发育,地表水源稀少;相对于南部地区,广西北部、西北、东北地区热量条件较差。因此甘蔗种植较少。
(3)制糖业为原料指向性工业。我国糖业重心从广东西移广西说明广东甘蔗种植面积减少。城市和公交建设占用耕地、农业生产结构是导致耕地面积减少的主要原因。广东上世纪90年代初,工业化、城市化进程加快,建设用地增大导致耕地面积减少;经济发展使地价、劳动力成本上升,而种蔗的投资与收成回报相比,利润小,因此广东省进行农业种植结构的调整,减少甘蔗种植面积。
(4)本题要求从甘蔗种植的角度回答问题。为保证蔗糖的稳产、高产,在甘蔗种植时应注意调动农民的积极性,保证甘蔗种植面积 ,培育优良品种。甘蔗收购价格以及甘蔗所带来的利润直接影响农民种植的积极性和种植面积,因此稳定收购价格;实行甘蔗种植规模经营,机械化作业,降低人工成本;延长产业链,增加附加值。增加科技投入,培育优良品种,提升甘蔗的价格和抗灾能力。
13.阅读材料,回答下列问题
材料1 冰岛位于北大西洋靠近北极圈的海域,是欧洲第二大岛国。全国面积为10.3万平方公里,人口约33万。该国处于冰岛低压中心附近,天气多变。气旋给冰岛带来丰沛的降水,无论什么季节,都有可能下雨和下雪。尽管冰岛靠近北极,但冬季的温度并不是很低,平均温度-2℃左右;夏季气温在7-20℃之间,凉爽的天气最适合户外活动。该国是国际能源署所统计的国家中可再生能源占比最高的国家,2014年,一次能源使用量的85%来自本地可再生能源。
材料2 冰岛农业规模小但专业化程度高,大多数大棚种植商集中在雷克雅未克以东的100公里附近。荷兰的种植面积以公顷计算,而冰岛则以平方米计算。尽管面对独特的挑战,冰岛的单量并不比荷兰小,并且冰岛还是欧洲最大的香蕉出口国。
材料3 冰岛位置略图。
(1)试推测冰岛可再生能源主要类型,并分析可再生能源丰富的原因。
(2)试分析冰岛种植业发展会面临哪些“独特的挑战”而影响产量?
(3)香蕉是较典型的热带、亚热带水果,为何在北极圈附近的冰岛也能种植?
【答案】(1)主要类型:地热资源、水能资源。①位于美洲板块和亚欧板块的边界地带,地壳运动活跃,地热丰富;②降水丰富、地势起伏大,水能丰富。
(2)①人口少,劳动力不足,劳动力价格高;②纬度高,热量不足,生长期短;③气候较寒冷,土壤发育条件差;④平原面积小,耕地少,农业规模农业小;⑤植被数量少,绿肥、畜肥不足。
(3)①北大西洋暖流增温效应显著;②地热资源丰富;③夏季白昼时间长,光照充足;④农业生产技术先进;
【解析】
【分析】本题以冰岛独特的环境为切入点,重点考查学生调动和运用知识、 论证和探讨问题。题目新颖,涉及知识面广,难度一般。
【详解】(1)可再生能源为来自大自然的能源,例如太阳能、风力、潮汐能、地热能等,是取之不尽,用之不竭的能源。冰岛地处亚欧板块和美洲板块的交界处,地处板块的张裂地带,地壳不稳定,多火山活动,地热资源丰富;冰岛属温带海洋性气候降水丰富;冰岛大部分为高原,西部和西南部分布有海成平原和冰水冲积平原,地势起伏大,水能丰富。
(2)种植业的产量受单产、播种面积和复种指数影响。农业技术、劳动力数量、自然条件是影响单产的主要因素,其中自然条件包括地形、土壤、气候、地形等因素。
冰岛气候较寒冷,土壤发育条件差,一年一熟;冰岛以山地为主,耕地面积小,农业规模小;冰岛纬度高,冰雪覆盖面积广,植被数量少,绿肥、畜肥不足。冰岛人口少,国民经济以渔业为主,种植业劳动力不足。以上因素使冰岛种植业发展会面临“独特的挑战”,从而影响产量。
(3)在高纬度的冰岛能种植热带水果,说明当地农业技术先进、自然地理环境独特。 北大西洋暖流流经冰岛附近,增温效应显著;冰岛位于板块生长边界,多火山活动,地热资源丰富;纬度高,夏季白昼时间长,光照充足;冰岛为发达国家,农业生产技术先进。
14..阅读材料,回答问题
材料一 锡尔河为中亚最长的河流,发源于天山山脉,流经图兰低地注入咸海。上游由两条河流汇成:北支纳伦河,源于天山山脉南脉北麓的吉尔吉斯斯坦东部,自东向西横穿吉尔吉斯斯坦流入费尔干纳盆地;南支卡拉河,源于吉尔吉斯斯坦境内的费尔干纳山西南麓,流入费尔干纳盆地与纳伦河汇合后始称锡尔河。锡尔河从费尔干纳盆地流出后转向西北,右岸接纳了齐尔齐克河等支流,河水湍急,水力资源丰富。入图兰低地后进入中游,基本沿克孜勒库姆沙漠的东北缘穿行,卡札林斯克至河口为下游。
材料二 锡尔河水系示意图。
请根据图文材料分析锡尔河水文特征。
【答案】锡尔河流经地区深居内陆,为温带大陆性气候,气候干燥,降水少,蒸发旺盛,水源以积雪融水和冰川融水补给为主,故水量较小,且汛期出现在4月至9月,水位季节变化大;上游接纳支流众多,地势落差较大,流速较快,中下游地势低平,水流平缓;上游河段流经山地,因气候干旱,地表缺乏植被保护,河流含沙量大;冬季气候寒冷,下游河道在12月至次年3月会出现结冰期。
【解析】
【分析】本题为基础性题目,较容易。
【详解】分析河流水文特征:
一看河流径流量的大小。径流量的大小与河流的水源补给形式有关,一般来说,以大气降水补给为主,而且降水比较丰富的地区,河流径流量较大,以冰川融水补给为主的河流,流量较小。锡尔河流经地区深居内陆,为温带大陆性气候,气候干燥,降水少,蒸发旺盛,水源以积雪融水和冰川融水补给为主,故水量较小。
二看河流汛期的季节。主要有季风气候区的夏汛、地中海气候区的冬汛、温带地区的春汛。有的河流可能有多个汛期,如我国东北的嫩江等河流有春汛和夏汛两个汛期。锡尔河水源以积雪融水和冰川融水补给为主,冬季积雪在来年春天融化,补给河流,形成春汛;同时主要补给水源为天山冰川融水,夏季冰川大量消融,形成夏汛;冬季缺乏水源补给,水量小,水位下降。因此汛期出现在4月至9月,水位季节变化大。
有的河流还会形成凌汛。不过它必须具备两个条件:由低纬流向高纬、有结冰期。锡尔河冬季有冰期,由低纬流向高纬;因此在初冬和早春会形成凌汛。
三看河流的含沙量。影响含沙量大小的因素主要有:①地形;②降水量;③植被状况。如果地形起伏大、降水集中、植被状况较差,流水侵蚀作用较强,河流的含沙量就会比较大,如黄河。锡尔河上游河段流经山地,因气候干旱,地表缺乏植被保护,河流含沙量大。
四看河流的结冰期。一般来说,温带和寒带地区的河流会有结冰期。锡尔河流经地区纬度高,冬季气候寒冷,下游河道在12月至次年3月会出现结冰期。
五看流速:地势落差大、水流速度快。 锡尔河上游接纳支流众多,地势落差较大,流速较快,中下游地势低平,水流平缓。