2017-2018学年浙江省宁波诺丁汉大学附属中学高二上学期期中考试化学试题 解析版
展开
浙江省宁波诺丁汉大学附属中学2017-2018学年高二上学期期中考试化学试题
答卷时间:90分钟 满分:100分
相对原子质量:Fe-56 Ag-108 O-16 Al-27 Cu-64
一、选择题(本大题共15小题,每小题2分,共30分。每小题列出的四个备选项中,只有一个是符合题目要求的,不选、多选、错选均不得分)
1. 下列污染现象与NO无关的是( )
A. 温室效应 B. 酸雨 C. 光化学烟雾 D. 臭氧空洞
【答案】A
【解析】A. 温室效应是由温室气体引起的,NO不是温室气体,所以温室效应与NO无关,A正确; B. 酸雨分为硫酸型酸雨和硝酸型酸雨,NO可形成硝酸型酸雨,所以酸雨与NO有关; C. 二氧化氮与汽车尾气等物质反应形成光化学烟雾,NO可与氧气、臭氧反应生成二氧化氮,所以光化学烟雾的形成与NO有关; D.NO是臭氧分解的催化剂,所以臭氧空洞的形成与NO有关。本题选A。
2. 下列关于镁、铝的叙述中不正确的是( )
A. 铝是较活泼的金属,能跟盐酸、稀硫酸、氢氧化钠溶液反应放出氢气
B. 镁铝合金的强度和硬度都比纯铝和纯镁大
C. 在高温下,可以用铝制的容器装运浓硫酸或浓硝酸
D. 常温下,铝能和空气里的氧气反应生成一层致密的氧化膜,从而失去光泽
【答案】C
【解析】试题分析:常温下,铝与浓硫酸或浓硝酸发生钝化,加热时,可发生反应,C错误。
考点:元素及其化合物
点评:铝能与酸溶液或强碱溶液生成氢气;合金的熔点低于成分金属的熔点;常温下,镁、铝表面能被氧化生成一层致密的氧化物保护膜,镁、铝不需要密封保存。
3. 如图是课外活动小组的同学设计的4个喷泉实验方案。下列有关操作不可能引发喷泉现象的是( )
A. 挤压装置①的胶头滴管使CCl4全部进入烧瓶,并打开止水夹
B. 挤压装置②的胶头滴管使NaOH溶液全部进入烧瓶,并打开止水夹
C. 用鼓气装置从装置③的a处不断鼓入空气,并打开止水夹
D. 向装置④的水槽中慢慢加入足量浓硫酸,并打开止水夹
【答案】B
【解析】试题分析:A.氯气易溶于有机溶剂四氯化碳中,烧瓶中的气体压强就会减小,故能形成喷泉,故A错误;B.氢气不易溶于水,也不会和氢氧化钠反应,所以烧瓶中的气体压强不会有明显的变化,故不能形成喷泉,故B正确;C.用鼓气装置从装置③的a处不断鼓入空气,导致锥形瓶中液体进入烧瓶中,氨气极易溶于水,烧瓶中的气体压强就会减小,故能形成喷泉,故C错误;D.浓氨水和氯化氢气体反应,烧瓶中的气体压强就会减小,故能形成喷泉,故D错误;故答案选B。
【考点定位】考查喷泉实验的原理
【名师点晴】化学实验现象是化学实验最突出、最鲜明的部分,也是进行分析推理得出结论的依据,掌握物质的性质和相互之间的反应关系,并有助于提高观察、实验能力,所以,对化学实验不仅要认真观察,还应掌握观察实验现象的方法。
4. 下列与化学反应能量变化相关的叙述正确的是( )
A. 生成物能量一定低于反应物总能量
B. 放热反应的反应速率总是大于吸热反应的反应速率
C. 应用盖斯定律,可计算某些难以直接测量的反应焓变
D. 同温同压下,H2(g)+Cl2(g)=2HCl(g)在光照和点燃条件下的ΔH不同
【答案】C
【解析】放热反应生成物总能量低于反应物总能量,吸热反应生成物总能量高于反应物总能量,A项错误;化学反应的速率与反应物本身的性质、温度、压强、浓度、催化剂等因素有关,与吸热、放热反应无关,B项错误;通过盖斯定律可以间接测量某些难以直接测量的反应的焓变,C项正确;同温同压下,H2(g)+Cl2(g)===2HCl(g)的反应条件不会影响ΔH的值,D项错误。
5. 下列反应可以设计成原电池的是( )
①CaO+H2O===Ca(OH)2 ②Fe+H2SO4===FeSO4+H2↑ ③2H2O===2H2↑+O2↑
④NaCl+AgNO3===AgCl↓+NaNO3 ⑤Cu+2AgNO3===2Ag+Cu(NO3)2
⑥Fe+2FeCl3===3FeCl2
A. ①②④⑤⑥ B. ②③⑤⑥ C. ②⑤⑥ D. 全部
【答案】C
【解析】试题分析:能自发进行的氧化还原反应均可设计成原电池,①CaO+H2O===Ca(OH)2是非氧化还原反应,②Fe+H2SO4===FeSO4+H2↑是氧化还原反应,③2H2O===2H2↑+O2↑是氧化还原反应,但不能自发进行, ④NaCl+AgNO3===AgCl↓+NaNO3是非氧化还原反应,⑤Cu+2AgNO3===2Ag+Cu(NO3)2是氧化还原反应,⑥Fe+2FeCl3===3FeCl2是氧化还原反应。答案选C。
考点:原电池的构成条件
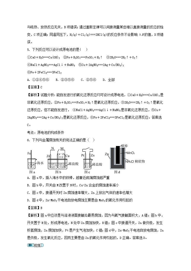
6. 下列与金属腐蚀有关的说法正确的是( )
A. 图a中,插入海水中的铁棒,越靠近底端腐蚀越严重
B. 图b中,开关由M改置于N时,Cu-Zn合金的腐蚀速率减小
C. 图c中,接通开关时Zn腐蚀速率增大,Zn上放出气体的速率也增大
D. 图d中,Zn-MnO2干电池自放电腐蚀主要是由MnO2的氧化作用引起的
【答案】B
【解析】图a中应该是与溶液液面接触处最易腐蚀,因为与氧气接触面积大,A错;图b中,开关置于N处,形成原电池,N处中Zn腐蚀加快,B错;图c中接通开关,Zn做负极,发生析氢腐蚀,Zn腐蚀加快,Pt是产生气泡加快,C错;图d中,Zn-MnO2干电池自放电腐蚀,Zn是负极,发生氧化反应,因而主要是由Zn的氧化作用引起的,D正确。答案选D。
视频
7. 根据金属活动顺序表,Cu不能发生如下反应: Cu + 2H2O=Cu(OH)2↓+ H2↑。但选择恰当电极材料和电解液进行电解,这个反应就能变为现实。下列四种电极材料和电解液中,能实现该反应最为恰当的是( )
A
B
C
D
阳极
石墨
Cu
Cu
Cu
阴极
石墨
石墨
Fe
Pt
电解液
CuSO4溶液
Na2SO4溶液
H2SO4溶液
H2O
A. A B. B C. C D. D
【答案】B
【解析】试题分析:若要发生反应:Cu+2H2O=Cu(OH)2↓+H2↑,则应该使用Cu作阳极,电解质溶液为活泼金属的无氧酸的盐,因此符合题意的选项是B。
考点:考查电解原理及应用的知识。
8. 钢铁在潮湿空气中发生电化腐蚀时,正极发生的主要反应是( )
A. Fe-2e-=Fe2+ B. 2H++2e-=H2 C. 4OH --4e-=2H2O+O2 D. 2H2O+O2+4e-=4OH-
【答案】D
【解析】钢铁在潮湿空气中发生电化腐蚀时,正极发生的主要反应是2H2O+O2+4e-=4OH-,D正确,本题选D。
点睛:钢铁在潮湿空气中发生电化腐蚀时,主要发生的是吸氧腐蚀,负极上铁失去电子发生氧化反应转化为亚铁离子,正极上氧气得到电子转化为氢氧根。两电极的产物最终转化为铁锈。
9. 5.6g铁粉投入到足量的100mL 2mol•L-1的稀硫酸的烧杯中,2 min时铁粉刚好溶解,下列表示这个反应的速率正确的是( )
A. v(Fe) = 0.5 mol• (L·min) -1 B. v(H2SO4)= 1 mol• (L·min) -1
C. v(H2) = 0.5 mol• (L·min) -1 D. v(FeSO4)= 0.5 mol• (L·min) -1
【答案】D
【解析】试题分析:A.Fe是固体,浓度不变,不能用来表示化学反应速率,错误;B.Fe与稀硫酸发生反应:Fe+H2SO4=FeSO4+H2↑,2min时铁粉刚好溶解,铁反应的物质的量是0.1mol,根据方程式可知硫酸反应的物质的量是0.1mol,则v(H2SO4)= 0.1mol÷0.1L÷2min=0.5mol/(L•min),错误;C.该反应为溶液中的反应,无法表示氢气的浓度变化,错误;D.根据方程式可知:n(Fe):n(FeSO4)=1:1,所以n(FeSO4)=0.1mol,则v(FeSO4)=0.1mol÷0.1L÷2min=0.5mol/(L•min),正确。
考点:考查化学反应速率的计算及不同物质表示的反应速率的关系的知识。
10. 下列说法不正确的是( )
A. 焓变是一个反应能否自发进行相关的因素,多数放热反应能自发进行
B. 在同一条件下不同物质有不同的熵值,其体系的混乱程度越大,熵值越大
C. 自发进行的反应一定能迅速进行
D. 一个反应能否自发进行,与焓变和熵变的共同影响有关
【答案】C
【解析】试题分析:A、多数放热反应在一定温度下,△G<O,反应能自发进行,故A正确;B、△S与物质的混乱度有关,体系的混乱程度越大,熵值越大,故B正确;C、自发进行的反应的速率取决于物质的性质和外界条件,不一定能自发进行,故C错误;D、△G=△H-T•△S,当反应自发进行时,△G<O,与焓变和熵变的共同影响有关,故D正确;故选C。
【考点定位】考查焓变和熵变
【名师点晴】本题考查焓变和熵变,注意一个反应能否自发进行,与焓变和熵变的共同影响有关,焓变与化学反应方向的关系,物质的由固态或液态变为气态,或生成的气体越多,则混乱度越大,熵值越大,反之越小。化学反应自发进行的最终判据是吉布斯自由能变,自由能一般用△G来表示,且△G=△H-T△S:
当△G=△H-T△S<0时,反应向正反应方向能自发进行;
当△G=△H-T△S=0时,反应达到平衡状态;
当△G=△H-T△S>0时,反应不能向正反应方向自发进行。
11. 下列说法正确的是( )
A. 增大反应物浓度,可增大单位体积内活化分子的百分数,从而使反应速率增大
B. 有气体参加的化学反应,若增大压强(即缩小反应容器的体积),可增加活化分子的百分数,从而使反应速率增大
C. 活化分子间所发生的碰撞为有效碰撞
D. 升高温度能使化学反应速率增大的主要原因是增加了反应物中活化分子的百分数
【答案】D
【解析】A. 增大反应物浓度,能增大单位体积内活化分子数,从而使反应速率增大,但是不能增大单位体积内活化分子的百分数,A不正确;B. 有气体参加的化学反应,若增大压强(即缩小反应容器的体积),能增大单位体积内活化分子数,从而使反应速率增大,但是不能增加活化分子的百分数,B不正确;C. 活化分子间所发生的碰撞不一定都是有效碰撞,只有在合适的取向下的碰撞才是有效碰撞,C不正确;D. 升高温度能使化学反应速率增大的主要原因是增加了反应物中活化分子的百分数,单位时间内在单位体积的有效碰撞次数增加,D正确。本题选D。
点睛:只有温度和催化剂才能改变活化分子的百分数,其他条件都不能改变。增大压强与增大反应物浓度都可以增大单位体积空间内活化分子的绝对数目,从而增大了单位时间、单位体积空间内的有效碰撞次数,加快化学反应速率。
12. 可逆反应:2NO22NO+O2 在恒容密闭容器中反应,达到平衡状态的标志是( )
①单位时间内生成n molO2的同时,生成2n molNO2
②单位时间内生成n molO2 的同时,生成2n mol NO
③用NO2、NO、O2 的物质的量浓度变化表示的反应速率的比为2 : 2 : 1的状态
④混合气体的颜色不再改变的状态
⑤混合气体的密度不再改变的状态
⑥ 混合气体的平均相对分子质量不再改变的状态
A. ①④⑥ B. ②③⑤ C. ①③④ D. ①②③④⑤⑥
【答案】A
【解析】可逆反应2NO22NO+O2 在恒容密闭容器中反应,①单位时间内生成n molO2的同时,生成2n molNO2 ,说明正反应速率和逆反应速率相等,达到平衡;②单位时间内生成n molO2 的同时,生成2n mol NO ,只有正反应速率,不能说明正反应速率和逆反应速率相等;③用NO2、NO、O2 的物质的量浓度变化表示的反应速率的比为2 : 2 : 1的状态,不能说明正反应速率和逆反应速率相等;④混合气体的颜色不再改变的状态,说明反应混合物中各组分的浓度保持不变,达到平衡;⑤混合气体的密度一直保持不变,所以密度不变不能说明达到平衡状态;⑥ 该反应的正反应方向是气体分子数增大的方向,反应过程中气体的平衡相对对分子质量减小,所以当混合气体的平均相对分子质量不再改变时达到平衡。综上所述,达到平衡状态的标志是①④⑥,选A。
点睛:一个可逆反应是否处于化学平衡状态可从两方面 判断;一是看正反应速率是否等于逆反应速率,两个速率必须能代表正、逆两个方向,然后它们的数值之比还得等于化学计量数之比,具备这两点才能确定正反应速率等于逆反应速率;二是判断物理量是否为变量,变量不变达平衡。
13. 已知450℃时,反应H2(g)+I2(g) 2HI(g)的K=50,由此推测在450℃时,反应2HI(g) H2(g)+I2(g)的化学平衡常数为( )
A. 50 B. 0.02 C. 100 D. 无法确定
【答案】B
【解析】试题分析:化学平衡常数是在一定条件下,当可逆反应达到平衡状态时,生成物浓度的幂之积和反应物浓度的幂之积的比值。所以同一个可逆反应中逆反应的平衡常数是正方应平衡常数的倒数,因此反应H2(g)+I2(g)2HI(g)的K=50,由此推测在450℃时,反应2HI(g)H2(g)+I2(g)的化学平衡常数为K=1/50=0.02,选B。
考点:考查平衡常数的计算
14. 下列叙述中,不能用平衡移动原理解释的是( )
A. 红棕色的NO2,加压后颜色先变深后变浅
B. 高压比常压有利于合成SO3的反应
C. 加入催化剂有利于氨的合成
D. 工业制取金属钾 Na(l)+ KCl(l) NaCl(l)+ K(g)选取适宜的温度,使K成蒸气从反应混合物中分离出来
【答案】C
【解析】A.二氧化氮与四氧化二氮之间存在化学平衡2 NO2N2O4,红棕色的NO2,加压后颜色先变深是因为加压后二氧化氮的浓度变大了,后来变浅说明化学平衡向生成四氧化二氮的方向移动了,A可以用平衡移动原理解释;B. 合成SO3的反应是气体分子数减小的反应,加压后可以使化学平衡向正反应方向移动,所以高压比常压有利于合成SO3的反应,B可以用平衡移动原理解释;C. 加入催化剂可以加快化学反应速率,所以有利于氨的合成,但是不可以用平衡移动原理解释;D. 工业制取金属钾,Na(l)+ KCl(l) NaCl(l)+ K(g),选取适宜的温度,使K成蒸气从反应混合物中分离出来,有利于化学平衡向生成钾的方向移动,D可以用平衡移动原理解释。本题选C。
15. 在一定温度不同压强(P1<P2)下,可逆反应2X(g) 2Y(g) + Z(g)中,生成物Z在反应混合物中的体积分数(ψ)与反应时间(t)的关系有以下图示,正确的是( )
A. A B. B C. C D. D
【答案】B
【解析】增大压强,反应速率增大,到达平衡所用时间短,所以p1<p2;相对于p1来说,p2就是增大压强。该可逆反应是一个正向气体分子数增加的反应,所以增大压强,平衡应向减少Z的方向移动,Z在混合气体中的体积分数就要减小,所以B图象正确,答案选B。
点睛:本题考查图象分析,侧重考查学生分析判断能力,明确压强对化学反应速率、化学平衡移动影响原理是解本题关键,会根据图象中“先拐先平数值大”确定压强大小。
二、选择题(本大题共10小题,每小题3分,共30分。每小题列出的四个备选项中,只有一个是符合题目要求的,不选、多选、错选均不得分)
16. 把ag铁铝合金粉末溶于足量盐酸中,加入过量NaOH溶液。过滤出沉淀,经洗涤、干燥、灼烧,得到红棕色粉末的质量仍为ag,则原合金中铁的质量分数为( )
A. 70% B. 52.4% C. 47.6% D. 30%
【答案】A
【解析】试题分析:由铁铝合金粉末溶于足量盐酸中,加入过量NaOH 溶液,沉淀为氢氧化铁,则经洗涤、干燥、灼烧,得到红棕色粉末为氧化铁,则a g Fe、Al合金→a g Fe2O3,合金中铝的质量等于氧化铁中氧元素的质量,则合金中铁的质量分数等于氧化铁中铁的质量分数,原合金中铁的质量分数为×100%=70%,故选A。
考点:考查化学计算
17. 通过一步反应不能直接完成的是( )
①N2→NO2 ②NO2→NO ③NH3→NO ④NH3→NO2 ⑤Cu→Cu(NO3)2 ⑥HNO3→NO2
A. ①⑥ B. ②⑤ C. ④⑤ D. ①④
【答案】D
【解析】①N2+O2=2NO,不能够一步反应生成二氧化氮,故选;
②3NO2+H2O=2HNO3+NO,所以一步可以完成,故不选;
③4NH3+5O24NO+6H2O,所以一步可以完成,故不选;
④氨气催化氧化生成一氧化氮,所以不能一步反应生成二氧化氮,故选;
⑤Cu+4HNO3(浓)=Cu(NO3)2+2NO2↑+2H2O,所以一步可以完成,故不选;
⑥Cu+4HNO3(浓)=Cu(NO3)2+2NO2↑+2H2O,所以一步可以完成,故不选;故选:D.
【点评】本题考查元素化合物的性质,题目难度不大,学习中注意把握相关物质的性质,题目难度不大.
18. 己知:HCN(aq)与NaOH(aq)反应的∆H=-12.1 kJ·mol-1;HCl(aq)与NaOH(aq)反应的∆H=-55.6 kJ·mol-1。则HCN在水溶液中电离的∆H等于( )
A. -67.7 kJ·mol-1 B. -43.5 kJ·mol-1 C. +43.5 kJ·mol-1 D. +67.7 kJ·mol-1
【答案】C
【解析】反应的热化学方程式分别为:HCN(aq)+OH−(aq)CN−(aq)+H2O(l) ΔH=−12.1 kJ·mol−1①,H+(aq)+OH−(aq)H2O(l) ΔH=−55.6 kJ·mol−1②,HCN电离方程式为HCNH++CN−,用①−②可得HCN电离的热化学方程式为:HCN(aq)H+(aq)+CN−(aq) ΔH=−12.1 kJ·mol−1−(−55.6 kJ·mol−1)="+43.5" kJ·mol−1,故选C。
19. 已知电极上每通过96 500 C的电量就会有1 mol电子发生转移。精确测量金属离子在惰性电极上以镀层形式沉积的金属质量,可以确定电解过程中通过电解池的电量。实际测量中,常用银电量计,如图所示。下列说法不正确的是( )
A. 电量计中的银棒应与电源的正极相连,铂坩埚上发生的电极反应是:Ag+ + e- = Ag
B. 称量电解前后铂坩埚的质量变化,得金属银的沉积量为108.0 mg,则电解过程中通过电解池的电量为96.5 C
C. 实验中,为了避免银溶解过程中可能产生的金属颗粒掉进铂坩埚而导致测量误差,常在银电极附近增加一个收集网袋。若没有收集网袋,测量结果会偏高。
D. 若要测定电解饱和食盐水时通过的电量,可将该银电量计中的银棒与待测电解池的阳极相连,铂坩埚与电源的负极相连。
【答案】D
【解析】试题分析:A、电解时的电极反应为:阳极(Ag):Ag-e-=Ag+,阴极(Pt):Ag++e-=Ag,A正确;B、析出Ag的物质的量为108.0mg÷108.0g/mol=1mmol=0.001mol,根据Ag++e-=Ag可知通过电量为96.5库伦,B正确;C、银溶解时有些可能未失电子变成银离子然后在阴极(铂坩埚)得电子析出,而是直接跌落到铂坩埚中,造成铂坩埚增重较多,导致计算出的电量偏大,所以必须增加收集袋,C正确;D、要将银电量计与电解食盐水的电解池串联,才能做到通过的电量相同。所以电源正极接电解食盐水的电解池(待测电解池)的阳极,再从电解食盐水的电解池(待测电解池)的阴极连接到银电量计的银棒,然后再从铂坩埚接到电源的负极,D错误,答案选D。
考点:考查电解原理的应用
20. 用惰性电极电解某溶液时,发现两极只有H2和O2生成,则电解一段时间后,若电解前后温度变化忽略不计,下列有关溶液叙述正确的有( )
①该溶液的pH可能增大 ②该溶液的pH可能减小 ③该溶液的pH可能不变 ④该溶液的浓度可能增大 ⑤该溶液的浓度可能不变
A. 只有②③④ B. 只有①②④⑤ C. 只有①③⑤ D. ①②③④⑤
【答案】D
【解析】用惰性电极电解某溶液时,发现两极只有H2和O2生成,说明被电解的物质只有水,则该溶液中的电解质可能是含氧酸(如硫酸等)、强碱或含氧酸的强碱盐(如硫酸钠等)的,电解一段时间后,若电解前后温度变化忽略不计,①该溶液的pH可能增大,正确,如电解氢氧化钠溶液;②该溶液的pH可能减小,正确,如电解稀硫酸;③该溶液的pH可能不变,正确,如电解硫酸钠溶液; ④该溶液的浓度可能增大,正确,如电解硫酸、氢氧化钠、硫酸钠等稀溶液;⑤该溶液的浓度可能不变,正确,如电解一定温度下硫酸钠的饱和溶液时,饱和溶液的浓度不变。本题选D。
21. 在密闭容中发生下列反应aA(g)cC(g)+dD(g),反应达到平衡后,将气体体积压缩到原来的一半,当再次达到平衡时,D的浓度为原平衡的1.8倍,下列叙述正确的是( )
A. A的转化率变大 B. a < c+d
C. D的体积分数变大 D. 平衡向正反应方向移动
【答案】B
..................
考点:考查了化学平衡的移动的相关知识。
22. 将固体NH4I置于密闭容器中,在某温度下发生下列反应: NH4I(s) NH3(g)+HI (g),2HI(g) H2(g)+I2(g)。当反应达到平衡时,c(H2)=0.5 mol·L-1,c(HI)=4 mol·L-1,则NH3的浓度为( )
A. 3.5 mol·L-1 B. 4 mol·L-1 C. 4.5 mol·L-1 D. 5 mol·L-1
【答案】D
【解析】试题分析:反应达到平衡时c(I2) =0.5mol/L,根据2HI(气)⇌H2(气)+I2(气)可知,HI分解的浓度为2×0.5mol/L=1mol/L,反应达到平衡时c(HI) =4mol/L,所以平衡时NH3的浓度c(NH3) =4mol/L+1mol/L=5mol/L。答案选D。
考点:化学平衡的有关计算
23. 常压下羰基化法精炼镍的原理为:Ni(s)+4CO(g)Ni(CO)4(g)。230℃时,该反应的平衡常数K=2×10−5。已知:Ni(CO)4的沸点为42.2℃,固体杂质不参与反应。
第一阶段:将粗镍与CO反应转化成气态Ni(CO)4;
第二阶段:将第一阶段反应后的气体分离出来,加热至230℃制得高纯镍。
下列判断正确的是( )
A. 增加c(CO),平衡向正向移动,反应的平衡常数增大
B. 第一阶段,在30℃和50℃两者之间选择反应温度,选50℃
C. 第二阶段,Ni(CO)4分解率较低
D. 该反应达到平衡时,v生成(Ni(CO)4)=4v生成(CO)
【答案】B
【解析】A.平衡常数与温度有关,则增加c(CO),平衡向正向移动,反应的平衡常数不变,故A错误;B.Ni(CO)4的沸点为42.2℃,应大于沸点,便于分离出Ni(CO)4,则一阶段,在30℃和50℃两者之间选择反应温度,选50℃,故B正确;C.加热至230℃制得高纯镍,可知第二阶段,Ni(CO)4分解率较大,故C错误;D.达到平衡时,不同物质的正逆反应速率之比等于化学计量数之比,则该反应达到平衡时4v生成[Ni(CO)4]=v生成(CO),故D错误;故选B。
点睛:把握K与温度的关系、温度对平衡移动的影响为解答的关键。侧重分析与应用能力的考查,注意习题中的信息,选项C为解答的难点,根据加热至230℃制得高纯镍判断。
24. 在同温同压下,下列各组热化学方程式中Q2>Q1的是( )
A. 2H2 (g)+O2 (g) == 2H2O(g);DH =-Q1 2H2 (g)+O2 (g) == 2H2O(l);DH = -Q2
B. S(g)+O2 (g) SO2 (g);DH = -Q1 S(s)+O2 (g) SO2 (g);DH = -Q2
C. C(s)+O2 (g) == CO2 (g);DH = -Q1 C(s)+1/2O2 (g) == CO(g);DH = -Q2
D. H2(g)+Cl2(g) == 2HCl(g);DH =-Q1 1/2H2(g)+1/2Cl2(g) == HCl(g);DH =-Q2
【答案】A
【解析】A. 因为气态的水转化为液态的水后要放出热量,所以Q2>Q1,A正确;B.因为气态S的能量比固态S的能量高,所以Q2

