天津市西青区2020届高三上学期期末考试化学试题
展开高三化学
本试卷分第I卷和第Ⅱ卷两部分,共20小题,满分100分,考试时间90分钟
可能用到的相对原子质量:H1 C12 N14 O16 Na23 S32 Cl35.5 Fe56 Cu64 Ag108
第Ⅰ卷(选择题,共48分)
一、选择题(本题包括16小题,每小题3分,共48分,每小题只有一个选项符合题意。)
1.杨柳青石家大院展出许多精美砖雕是用专门烧制的青砖雕刻而成,青砖和红砖的硬度是差不多的,只不过是烧制完后冷却方法不同,其形成、性质与化学有着密切的关系。下列说法错误的是
A.砖雕“国色天香”遇水呈现的青色,来自氧化铁
B.明代修建长城所用的长城砖均为青灰色,质地坚硬
C.青砖是粘土中的铁没有完全氧化,若铁完全氧化时则制成红砖
D.青砖在抗氧化,水化,大气侵蚀等方面性能明显优于红砖
2.让生态环境更秀美、人民生活更幸福!为此,天津冬季取暖许多家庭用上了清洁能源天然气。实际生产中天然气需要脱硫,在1200 ℃时,工艺中会发生下列反应
①H2S(g)+ O2(g)=SO2(g)+H2O(g) ΔH1
②2H2S(g)+SO2(g)= S2(g)+2H2O(g) ΔH2
③H2S(g)+ O2(g)=S(g)+H2O(g) ΔH3
④2S(g)=S2(g) ΔH4
则ΔH4的正确表达式为
A.ΔH4= (ΔH1+ΔH2-3ΔH3) B.ΔH4= (3ΔH3-ΔH1-ΔH2)
C.ΔH4= (ΔH1-ΔH2+3ΔH3) D.ΔH4= (ΔH1-ΔH2-3ΔH3)
3.下列物质间不能发生离子反应的是
A.Na2CO3 溶液与CaCl2溶液 B.KOH溶液和稀H2SO4溶液
C.NaOH溶液与KNO3溶液 D.Na2 SO4溶液与BaCl2溶液
4.下列化合物的分子中,所有原子可能共平面的是
A.乙苯 B.乙烷 C.丙炔 D.1,3−丁二烯
5.下列说法不正确的是
A.液氧和液氯都可以储存在钢瓶中
B.固态甲烷就是可燃冰
C.玛瑙和水晶的主要成分都是二氧化硅
D.硫元素在自然界的存在形式有硫单质、硫化物和硫酸盐等
6.下列实验现象与实验操作不相匹配的是
| 实验操作 | 实验现象 |
A | 向盛有高锰酸钾酸性溶液的试管中通入足量的乙烯后静置 | 溶液的紫色逐渐褪去,静置后溶液分层 |
B | 将镁条点燃后迅速伸入集满CO2的集气瓶 | 集气瓶中产生浓烟并有黑色颗粒产生 |
C | 向盛有饱和硫代硫酸钠溶液的试管中滴加稀盐酸 | 有刺激性气味气体产生,溶液变浑浊 |
D | 向盛有FeCl3溶液的试管中加过量铁粉,充分振荡后加1滴KSCN溶液 | 黄色逐渐消失,加KSCN后溶液颜色不变 |
7.下列反应类型不能引入醇羟基的是
A.消去反应 B.取代反应 C.加成反应 D.还原反应
8.下列叙述正确的是
A.常温下,铜片和稀硫酸在任何条件下都不反应
B.碘化钾与浓硫酸反应可制备碘化氢
C.过氧化氢常温下不会分解,水溶液没有酸性
D.铝箔在氯气中燃烧可制备无水三氯化铝
9.化合物(a) 、(b) 、(c) ,下列说法不正确的是
A.a、b、c互为同分异构体 B.b的二氯代物有三种
C. a不能发生加聚反应 D.c的所有原子可能处于同一平面
10.原子序数依次增大的X、Y、Z均为短周期主族元素,它们原子的最外层电子数之和为10,X与Z同族,Y最外层电子数等于X次外层电子数,且Y原子半径大于Z。下列叙述正确的是
A.熔点:X的氧化物比Y的氧化物高
B.热稳定性:X的氢化物大于Z的氢化物
C.X与Z可形成离子化合物ZX
D.Y的单质与Z的单质均能溶于浓硝酸
11.2019年10月1日晚,北京天安门广场烟花燃放和特殊烟花装置表演配合联欢活动,形成地空一体的绚丽画卷。烟花燃放的色彩与锂、钠等金属原子核外电子跃迁有关。下列Li原子电子排布图表示的状态中,能量最高的为
A. B.
C. D.
12.下列离子方程式能用来解释相应实验的是
| 实验现象 | 离子方程式 |
A | 室温下用稀NaOH溶液吸收Cl2 | Cl2+2OH−ClO−+Cl−+H2O |
B | 向沸水中滴加饱和氯化铁溶液得到红褐色胶体 | |
C | 室温下用稀HNO3溶解铜 | Cu+2+2H+Cu2++2NO2↑+H2O |
D | 硫酸铜溶液中加少量的铁粉 | 3Cu2++2Fe2Fe3++3Cu |
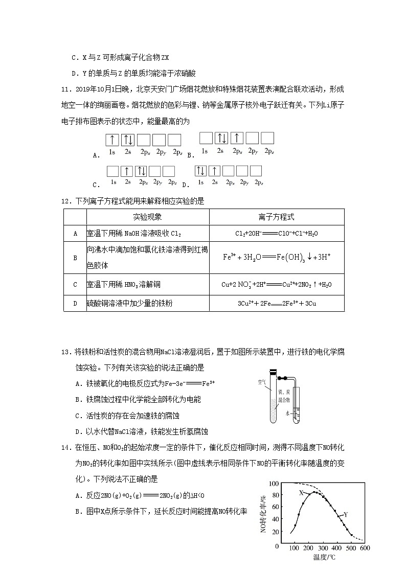
13.将铁粉和活性炭的混合物用NaCl溶液湿润后,置于如图所示装置中,进行铁的电化学腐蚀实验。下列有关该实验的说法正确的是
A.铁被氧化的电极反应式为Fe−3e−Fe3+
B.铁腐蚀过程中化学能全部转化为电能
C.活性炭的存在会加速铁的腐蚀
D.以水代替NaCl溶液,铁能发生析氢腐蚀
14.在恒压、NO和O2的起始浓度一定的条件下,催化反应相同时间,测得不同温度下NO转化为NO2的转化率如图中实线所示(图中虚线表示相同条件下NO的平衡转化率随温度的变化)。下列说法不正确的是
A.反应2NO(g)+O2(g)2NO2(g)的∆H<0
B.图中X点所示条件下,延长反应时间能提高NO转化率
C.图中Y点所示条件下,增加O2的浓度不能提高NO转化率
D.380℃下,c起始(O2)=5.0×10−4 mol·L−1,NO平衡转化
率为50%,则平衡常数K>2000
15.下列图示与操作名称不对应的是
A.收集气体 B.定容
C.过滤 D.蒸馏
16.反应8NH3+3Cl2N2+6NH4Cl,被氧化的NH3与被还原的Cl2的物质的量之比为
A.3∶2 B.8∶3 C.6∶3 D.2∶3
第Ⅱ卷(非选择题,共52分)
17.(9分)Cu2O广泛应用于太阳能电池领域。以CuSO4、NaOH和抗坏血酸为原料,可制备Cu₂O。
(1)Cu2+基态核外电子排布式为_______________________。
(2)的空间构型为_____________(用文字描述);Cu2+与OH−反应能生成[Cu(OH)4]2−,
[Cu(OH)4]2−中的配位原子为__________(填元素符号)。
(3)抗坏血酸的分子结构如图1所示,分子中碳原子的轨道杂化类型为__________;推测抗
坏血酸在水中的溶解性:____________(填“难溶于水”或“易溶于水”)。
(4)一个Cu2O晶胞(见图2)中,O原子的数目为__________。
- (15分)国际社会发出落实《巴黎协定》,推动绿色低碳转型,构建人类命运共同体的积极信号。生态工业和循环经济成为综合解决人类资源、环境和经济发展的一条有效途径。
(1)水是“生命之基质”,是“永远值得探究的物质”。
以铂阳极和石墨阴极设计电解池,通过电解NH4HSO4溶液产生(NH4)2S2O8,再与水反应得到H2O2,其中生成的NH4HSO4可以循环使用。
① 阳极的电极反应式是_______。
②制备H2O2的总反应方程式是________。
(2)CO2的资源化利用能有效减少CO2排放,充分利用碳资源。
CO2催化加氢合成二甲醚是一种CO2转化方法,其过程中主要发生下列反应:
反应Ⅰ:CO2(g)+H2(g)CO(g)+H2O(g) ΔH =41.2 kJ·mol−1
反应Ⅱ:2CO2(g)+6H2(g)CH3OCH3(g)+3H2O(g) ΔH =﹣122.5 kJ·mol−1
在恒压、CO2和H2的起始量一定的条件下,CO2平衡转化率和平衡时CH3OCH3的选择性随温度的变化如图。其中:
CH3OCH3的选择性=×100%
① 温度高于300 ℃,CO2平衡转化率随温度升高而上升的原因是。
②220 ℃时,在催化剂作用下CO2与H2反应一段时间后,测得CH3OCH3的选择性为48%(图中A点)。不改变反应时间和温度,一定能提高CH3OCH3选择性的措施有。
(3)废物再利用。下图装置加以必要的导线连接后达到利用粗铜精炼目的。
(1)A烧杯是________________(填〝电解池〞或〝原电池〞)。
(2)其中Zn接B烧杯中的___________,(填“粗铜”或“纯铜”),B烧杯中应该盛____________溶液。
(3)分别写出石墨棒和纯铜棒的电极反应式
石墨棒:____________________________________,
纯铜棒:____________________________________。
19.(10分)氧化白藜芦醇W具有抗病毒等作用。下面是利用Heck反应合成W的一种方法:
回答下列问题:
(1)A的化学名称为___________。
(2)中的官能团名称是_____、______。
(3)反应③的类型为___________,W的分子式为___________。
(4)不同条件对反应④产率的影响见下表:
实验 | 碱 | 溶剂 | 催化剂 | 产率/% |
1 | KOH | DMF | Pd(OAc)2 | 22.3 |
2 | K2CO3 | DMF | Pd(OAc)2 | 10.5 |
3 | Et3N | DMF | Pd(OAc)2 | 12.4 |
4 | 六氢吡啶 | DMF | Pd(OAc)2 | 31.2 |
5 | 六氢吡啶 | DMA | Pd(OAc)2 | 38.6 |
6 | 六氢吡啶 | NMP | Pd(OAc)2 | 24.5 |
上述实验探究了________和________对反应产率的影响。此外,还可以进一步探究________等对反应产率的影响。
(5)X为D的同分异构体,写出满足如下条件的X的结构简式_________、_______。
①含有苯环;②有三种不同化学环境的氢,个数比为6∶2∶1;③1 mol的X与足量金属Na反应可生成2 g H2。
20.(18分)高纯硫酸锰作为合成镍钴锰三元正极材料的原料,工业上可由天然二氧化锰粉与硫化锰矿(还含Fe、Al、Mg、Zn、Ni、Si等元素)制备,工艺如下图所示。回答下列问题:
相关金属离子[c0(Mn+)=0.1 mol·L−1]形成氢氧化物沉淀的pH范围如下:
金属离子 | Mn2+ | Fe2+ | Fe3+ | Al3+ | Mg2+ | Zn2+ | Ni2+ |
开始沉淀的pH | 8.1 | 6.3 | 1.5 | 3.4 | 8.9 | 6.2 | 6.9 |
沉淀完全的pH | 10.1 | 8.3 | 2.8 | 4.7 | 10.9 | 8.2 | 8.9 |
(1)“滤渣1”含有S和____________;在稀硫酸“溶浸”中二氧化锰与硫化锰发生氧化还原反应,还原剂是__________,写出化学方程式___________________________________。
(2)“氧化”中添加适量的MnO2的作用是________________________。
(3)“调pH”除铁和铝,溶液的pH范围应调节为_______~6之间。
(4)“除杂1”的目的是除去Zn2+和Ni2+,“滤渣3”的主要成分是______________。
(5)“除杂2”的目的是生成MgF2沉淀除去Mg2+。若溶液酸度过高,Mg2+沉淀不完全,原因是
_____________________________________________________________________。
(6)写出“沉锰”的离子方程式_______________________________________________。
(7)工业上常用NH4HCO3做金属离子的沉淀剂,而不用Na2CO3或NaHCO3,其优点是NH4HCO3若
溶解度大,容易洗涤,过量时受热易分解,便于分离除去。写出分解的化学方程式____
_______________________________________________。
西青区2019—2020学年第一学期期末试卷
高三化学答案
第I卷(选择题,每小题3分,共48分)
题号 | 1 | 2 | 3 | 4 | 5 | 6 | 7 | 8 |
答案 | A | A | C | D | B | A | A | D |
题号 | 9 | 10 | 11 | 12 | 13 | 14 | 15 | 16 |
答案 | B | B | C | A | C | C | A | D |
第II卷(非选择题,共52分)
阅卷说明:
1.不出现0.5分,最低0分,不出现负分。简答题中划线部分为给分点。
2.化学方程式评标:
(1)化学(离子)方程式中,离子方程式写成化学方程式0分。
(2)反应物、生成物化学式均正确得1分,有一种物质的化学式错即不得这1分。
(3)配平、条件均正确共得1分,不写条件或未配平均不得这1分,但不重复扣分;
“”视为反应条件,不写“↑”或“↓”不扣分。
3.合理答案均可酌情给分。
17.(9分,每空2分)
(1)[Ar]3d9 (或1s22s22p63s23p63d9 )(2分)
(2)正四面体(1分); O (1分)
(3)sp3、sp2 (2分);易溶于水 (1分)
(4)2 (2分)
18.(15分,未注明每空2分)
(1)①2HSO4−− 2e− S2O82−+2H+ (或2SO42−− 2e− S2O82−)(2分)
②2H2OH2O2+H2↑ (2分)
(2)①反应Ⅰ的ΔH>0,反应Ⅱ的ΔH<0,温度升高使CO2转化为CO的平衡转化率上升,使CO2转化为CH3OCH3的平衡转化率下降,且上升幅度超过下降幅度 (2分)
②增大压强,使用对反应Ⅱ催化活性更高的催化剂 (2分)
(3)原电池(1分);纯铜(1分);CuSO4(或其它易溶性的铜盐)(1分);
2H++2e-=H2↑(2分);Cu2++2e-=Cu(2分)
19.(每空1分,共10分)
(1)间苯二酚(1,3-苯二酚)
(2)羧基、碳碳双键
(3)取代反应 C14H12O4
(4)不同碱 不同溶剂 不同催化剂(或温度等)
(5)
20.(18分)
(1)SiO2(不溶性硅酸盐)(2分);MnS(2分)
MnSMnO2+MnS+2H2SO42MnSO4+S+2H2O(2分)
(2)将Fe2+氧化为Fe3+(2分)
(3)4.7(2分)
(4)NiS和ZnS(2分)
(5)F−与H+结合形成弱电解质HF,MgF2Mg2++2F−平衡向右移动(2分)
(6)Mn2++2MnCO3↓+CO2↑+H2O(2分)
(7)NH4HCO3NH3↑+ CO2↑+H2O(2分)
17.(9分,每空2分)阅卷人:姜海红 房恩敏 董文新 (杨柳青一中)
(1)[Ar]3d9 (或1s22s22p63s23p63d9 )(2分)
(2)正四面体(1分); O (1分)
(3)sp3、sp2 (2分);易溶于水 (1分)
(4)2 (2分)
18.(15分,未注明每空2分)
阅卷人:张春生 牛慧(张家窝中学) 毕爱娟(当城中学)
(1)①2HSO4−− 2e− S2O82−+2H+ (或2SO42−− 2e− S2O82−)(2分)
②2H2OH2O2+H2↑ (2分)
(2)①反应Ⅰ的ΔH>0,反应Ⅱ的ΔH<0,温度升高使CO2转化为CO的平衡转化率上升,使CO2转化为CH3OCH3的平衡转化率下降,且上升幅度超过下降幅度 (2分)
②增大压强,使用对反应Ⅱ催化活性更高的催化剂 (2分)
(3)原电池(1分);纯铜(1分);CuSO4(或其它易溶性的铜盐)(1分);
2H++2e-=H2↑(2分);Cu2++2e-=Cu(2分)
19.(每空1分,共10分)阅卷人:程娟 田永梅(杨柳青一中)
(1)间苯二酚(1,3-苯二酚)
(2)羧基、碳碳双键
(3)取代反应 C14H12O4
(4)不同碱 不同溶剂 不同催化剂(或温度等)
(5)
20.(18分)阅卷人:刘苗苗 周庆龙 石学展(九十五中学)
(1)SiO2(不溶性硅酸盐)(2分);MnS(2分)
MnSMnO2+MnS+2H2SO42MnSO4+S+2H2O(2分)
(2)将Fe2+氧化为Fe3+(2分)
(3)4.7(2分)
(4)NiS和ZnS(2分)
阅卷人:丛文卿 梁丹 (九十五中学)
(5)F−与H+结合形成弱电解质HF,MgF2Mg2++2F−平衡向右移动(2分)
(6)Mn2++2MnCO3↓+CO2↑+H2O(2分)
(7)NH4HCO3NH3↑+ CO2↑+H2O(2分)
总题长:张家窝中学张春生老师
小题长:姜海红(17题);张春生(18题);程娟(19题);刘苗苗(20题)。

