还剩16页未读,
继续阅读
重庆市第一中学2020届高三10月月考理综化学试题
展开
2019年重庆一中高2020级高三上期10月月考
理科综合测试试题卷化学部分
可能用到的相对原子质量:H-1 C-12 N-14 O-16Na-23 Mg-24 S-32 Cu-64 Ni-58.7 I-127
一、选择题:每小题6分。在每小题给出的四个选项中,只有一项是符合题目要求的。
1.化学与生产和生活密切相关,下列说法错误是
A. “硅胶”的主要成分是硅酸钠,可用作干燥剂和催化剂的载体
B. 用SO2漂白纸浆和用活性炭为糖浆脱色的原理不相同
C. 氢氧化铝、碳酸氢钠都是常见的胃酸中和剂
D. 废旧钢材焊接前,可依次用饱和Na2CO3溶液、饱和NH4Cl溶液处理焊点
【答案】A
【解析】
【详解】A、硅胶的主要成分是硅酸,不是硅酸钠,硅胶可用作干燥剂和催化剂的载体,选项A错误;
B、二氧化硫漂白发生化合反应生成无色物质,活性炭脱色是利用其吸附性,原理不同,选项B正确;
C、氢氧化铝、碳酸氢钠均能中和盐酸,具有弱碱性,都是常见的胃酸中和剂,选项C正确;
D、Na2CO3、NH4Cl在溶液中水解,溶液分别呈碱性和酸性,饱和Na2CO3溶液可以除去焊接点处的油脂,饱和NH4Cl溶液可以除去焊接点处金属氧化物,选项D正确。
答案选A。
2.设NA代表阿伏加德罗常数的值,下列叙述正确的是
A. 1mol ICl与H2O完全反应生成氯化氢和次碘酸,转移的电子数为NA
B. 常温常压下,56 g丁烯 (C4H8)中含有的共价单键总数为8 NA
C. 电解精炼铜时,阳极质量减少64g,闭合回路转移的电子数一定为2NA
D. 质量均为3.2g的S2、S4、S6中所含S原子数相等,都为0.1 NA
【答案】D
【解析】
【详解】A、ICl与H2O反应生成氯化氢和次碘酸ICl+H2O=HIO+HCl,反应中各元素化合价均不变,没有电子的转移,选项A错误;
B、56 g丁烯 (C4H8)为1mol,1个C4H8中含有10个单键,故1mol丁烯 (C4H8)含有的共价单键总数为10 NA,选项B错误;
C、电解精炼铜时,因阳极粗铜中存在金属性比铜强的锌、铁,也存在金属性比铜弱的银、金等,电解时银、金不失电子产生阳极泥,若阳极质量减少64g,则实际失电子数目不等于2NA,即转移的电子数不等于2NA,选项C错误;
D、S2、S4、S6的最简式相同,为S,依据硫元素守恒计算物质的量==0.1mol,其中所含硫原子数一定为0.1NA,选项D正确;
答案选D。
3.水杨酸冬青油、阿司匹林的结构简式如图,下列说法不正确的是
A. 由水杨酸制冬青油的反应是取代反应
B. 阿司匹林的分子式为C9H8O4,在一定条件下水解可得水杨酸
C. 冬青油苯环上的一氯取代物有4种
D. 可用NaOH溶液除去冬青油中少量的水杨酸
【答案】D
【解析】
【分析】
A.水杨酸发生酯化反应生成冬青油;
B.阿司匹林含有酯基,可水解生成水杨酸;
C.冬青油苯环不对称,含有4种H;
D.二者都与氢氧化钠溶液反应。
【详解】A.由水杨酸制冬青油,可与乙酸酐发生取代反应制得,选项A正确;
B.阿司匹林的分子式为C9H8O4,含有酯基,可水解生成水杨酸,选项B正确;
C.冬青油苯环不对称,含有4种H,则一氯取代物有4种,选项C正确;
D.二者都与氢氧化钠溶液反应,应用碳酸氢钠除杂,选项D不正确。
答案选D。
【点睛】本题考查有机物的结构与性质,为高频考点,把握官能团与性质的关系、有机反应为解答的关键,侧重分析与应用能力的考查,注意选项D为解答的难点,题目难度不大。
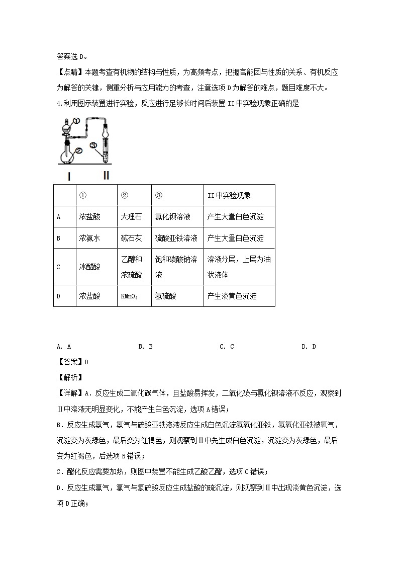
4.利用图示装置进行实验,反应进行足够长时间后装置II中实验现象正确的是
①
②
③
II中实验现象
A
浓盐酸
大理石
氯化钡溶液
产生大量白色沉淀
B
浓氨水
碱石灰
硫酸亚铁溶液
产生大量白色沉淀
C
冰醋酸
乙醇和浓硫酸
饱和碳酸钠溶液
溶液分层,上层为油状液体
D
浓盐酸
KMnO4
氢硫酸
产生淡黄色沉淀
A. A B. B C. C D. D
【答案】D
【解析】
【详解】A.反应生成二氧化碳气体,且盐酸易挥发,二氧化碳与氯化钡溶液不反应,观察到Ⅱ中溶液无明显变化,不能产生白色沉淀,选项A错误;
B.反应生成氨气,氨气与硫酸亚铁溶液反应生成白色沉淀氢氧化亚铁,氢氧化亚铁被氧气,沉淀变为灰绿色,最后变为红褐色,则观察到Ⅱ中先生成白色沉淀,沉淀变为灰绿色,最后变为红褐色,后选项B错误;
C.酯化反应需要加热,则图中装置不能生成乙酸乙酯,选项C错误;
D.反应生成氯气,氯气与氢硫酸反应生成盐酸的硫沉淀,则观察到Ⅱ中出现淡黄色沉淀,选项D正确;
答案选D。
5.W、X、Y、Z为原子序数依次增大的短周期主族元素,其中Y元素在同周期中离子半径最小;甲、乙分别是元素Y、Z的单质;丙、 丁、戊是由W、X、Y、Z元素组成的二元化合物,常温下丁为液态;戊为酸性气体,常温下0.01mol·L-1戊溶液的pH大于2。上述物质转化关系如图所示。下列说法正确的是
A. 原子半径:Z>Y>X>W
B. W和X形成的化合物既可能含有极性键也可能含有非极性键
C. Z的氧化物对应的水化物均为强酸
D. 简单氢化物的热稳定性:X<Z
【答案】B
【解析】
【详解】W、X、Y、Z为原子序数依次增大的短周期主族元素,丙、丁、戊是由W、X、Y、Z 元素组成的二元化合物,常温下丁为液态,考虑丁为H2O,可推知W为氢元素。甲、乙分别是元素Y、Z的单质,其中Y元素在同周期中离子半径最小,甲与乙化合生成丙,丙于水反应生成戊,戊为酸性气体,常温下0.01mol.L-1戊溶液的pH大于2,戊溶液为弱酸,应是Al2S3与水反应生成H2S与Al(OH)3;故丙为Al2S3、戊为H2S、己为Al(OH)3,结合原子序数可知X为氧元素、Y为Al、Z为硫元素,故甲为O2、乙为硫单质。
A、同周期自左而右原子半径减小,同主族自上而下原子半径增大,所有元素中H原子半径最小,故原子半径: Y(A)> Z(S)> X(O)> W(H),选项A错误;
B、W和X形成的化合物H2O2既含有极性键也含有非极性键,选项B正确;
C、Z的氧化物对应的水化物H2SO4为强酸,H2SO3为弱酸,选项C错误;
D、非金属性Z(S)<X(O),简单氢化物的热稳定性:H2S<H2O,选项D错误。
答案选B。
6.因存在浓度差而产生电动势的电池称为浓差电池。利用如图所示装置进行实验,开始先闭合K2,断开Kl,电解一段时间后,再断开K2,闭合Kl,形成浓差电池,电流计指针偏转(Ag+浓度越大,氧化性越强)。下列说法不正确的是
A. 闭合K2,断开Kl,NO3-从左池向右池移动
B. 断开K2,闭合K1,X为正极
C. 闭合K2,断开Kl一段时间后,右池c(AgNO3)增大
D. 装置安装后若直接闭合Kl,电流计指针不发生偏转,但往左池加入适当的氨水后,指针偏转
【答案】B
【解析】
【分析】
闭合K2,断开K1,为电解装置,Y为阳极,阳极金属银被氧化,X为阴极,阴极析出银,NO3-向阳极移动,左池浓度增大,右池浓度减小;
断开K2,闭合K1后,形成浓差电池,电流计指针偏转(Ag+浓度越大氧化性越强),可知Y为正极,发生还原反应,X为负极,发生氧化反应,NO3-向负极移动。
【详解】A. 闭合K2,断开Kl,右边(Y极)为阳极,NO3-从左池向右池移动,正确;
B. 断开K2,闭合K1,X为负极,不正确;
C. 闭合K2,断开Kl一段时间后,右池c(AgNO3)增大,正确;
D. 装置安装后若直接闭合Kl,电流计指针不发生偏转,但往左池加入适当的氨水后,左池银离子浓度降低,产生浓度差,形成原电池,指针偏转,正确。
答案选B。
【点睛】本题考查原电池与电解池原理,结合原电池和电解池原理分析,闭合K2,断开K1,为电解装置,阳极金属银被氧化,阴极析出银,NO3-向阳极移动,右池浓度增大,左池浓度减小;断开K1,闭合K1后,形成浓差电池,电流计指针偏转(Ag+浓度越大氧化性越强),可知Y为正极,发生还原反应,X为负极,发生氧化反应,NO3-向负极移动。
7.已知:pAg=-lg c(Ag+),pX=-lg c(Xn-)。298 K时,几种物质的Ksp如下表:
化学式
AgCl
AgSCN
Ag2CrO4
颜色
白
浅黄
红
Ksp
1.8×10‒10
1.0×10‒12
2.0×10‒12
AgCl、AgSCN、Ag2CrO4的饱和溶液中,阳离子和阴离子的浓度关系如图所示。下列说法正确的是
A. 图中x代表AgCl曲线,z代表AgSCN曲线
B. 298K时,在Cl-和CrO42-的物质的量浓度均为0.1mol/L的溶液中,滴入少量0.1mol/L的AgNO3溶液,首先产生的是红色沉淀
C. 298 K时若增大p点的阴离子浓度,则y上的点沿曲线向上移动
D. 298 K时Ag2CrO4(s)+2SCN-(aq) 2AgSCN(s)+CrO42- (aq)的平衡常数K=2.0×1012
【答案】D
【解析】
【详解】A、根据图中曲线x的数据知pAg=-lg c(Ag+)=6, c(Ag+)=10-6mol/L,pX=-lg c(Xn-)=0,则 c(Cl-)=1mol/L,Ksp(AgCl)= 10-6,与表中数据不符,选项A错误;
B、析出沉淀时,AgCl溶液中c(Ag+)==mol/L,Ag2CrO4溶液中c(Ag+)==mol/L,c(Ag+)越小,先生成沉淀,则首先产生白色沉淀,选项B错误;
C、298 K时若增大p点的阴离子浓度,由图可知,若沿曲线向上移动,c(Ag+)减小,选项C错误;
D、298 K时Ag2CrO4(s)+2SCN-(aq) 2AgSCN(s)+CrO42- (aq)的平衡常数K=====2.0×1012,选项D正确。
答案选D。
【点睛】本题考查沉淀的溶度积的应用,注意的含义pAg=-lg c(Ag+)、pX=-lg c(Xn-)、Ksp,易错点为选项D:K===,结合表中数据进行计算求解。
8.长期缺碘和碘摄入过量都会对健康造成危害,目前加碘食盐中碘元素绝大部分以IO3-存在,少量以I-存在。现使用Na2S2O3对某碘盐样品中碘元素的含量进行测定。
I.I-的定性检测
(1)取少量碘盐样品于试管中,加水溶解。滴加硫酸酸化,再滴加数滴5%NaNO2和淀粉的混合溶液。若溶液变色,则存在I-,同时产生的无色气体产生遇空气变为红棕色,试写出该反应的离子方程式为_____________。
Ⅱ.硫代硫酸钠的制备
化学实验室可用如下装置(略去部分加持仪器)制备Na2S2O3•5H2O。烧瓶C中发生反应如下:
Na2S(aq)+H2O(l)+SO2(g)=Na2SO3(aq)+H2S(aq) (I)
2H2S(aq)+SO2(g)=3S(s)+2H2O(l) (II)
S(s)+Na2SO3(aq)Na2S2O3(aq) (III)
(2)仪器组装完成后,关闭两端活塞,向装置B中的长颈漏斗内注入液体至形成一段液柱,若_____________,则整个装置气密性良好。装置D的作用是_____________ 。装置E中为_____________溶液。
(3)为提高产品纯度,应使烧瓶C中Na2S和Na2SO3恰好完全反应,则烧瓶C中Na2S和Na2SO3物质的量之比为_____________。
(4)装置B的作用之一是观察SO2的生成速率,其中的液体最好选择____________。
a.蒸馏水 b.饱和Na2SO3溶液
c.饱和NaHSO3溶液 d.饱和NaHCO3溶液
实验中,为使SO2缓慢进入烧瓶C,采用操作是_____________。已知反应(III)相对较慢,则烧瓶C中反应达到终点的现象__________________。
(5)反应终止后,烧瓶C中的溶液经蒸发浓缩即可析出Na2S2O3•5H2O,其中可能含有Na2SO3、Na2SO4等杂质。利用所给试剂设计实验,检测产品中是否存在Na2SO4,简要说明实验操作____________,现象和结论_________:。
已知Na2S2O3•5H2O遇酸易分解:S2O32‾+2H+=S↓+SO2↑+H2O
供选择的试剂:稀盐酸、稀硫酸、稀硝酸、BaCl2溶液、AgNO3溶液
Ⅲ.碘含量的测定
巳知:①称取10.00g碘盐样品,置于250mL锥形瓶中,加水100mL溶解,加2mL磷酸,摇匀
②滴加饱和溴水至溶液呈现浅黄色,边滴加边摇,至黄色不褪去为止(约1mL)。
③加热煮沸,除去过量的溴,再继续煮沸5min,立即冷却,加入足量15%碘化钾溶液,摇匀。
④加入少量淀粉溶液作指示剂,再用0.002mol/L的Na2S2O3标准溶液滴定至终点。
⑤重复两次,平均消耗Na2S2O3溶液9.00mL
相关反应为:I-+3Br2+3H2O = IO3-+6H++6Br-,IO3-+5I-+6H+ = 3I2+3H2O,I2+2S2O32-= 2I-+S4O62-
(6)请根据上述数据计算该碘盐含碘量为_______________mg·kg-1。
【答案】 (1). 蓝 (2). 2 I-+2 NO2-+ 4 H+ = I2 + 2 NO↑ + 2 H2O (3). 液柱高度保持不变 (4). 防止倒吸 (5). NaOH (6). 2:1 (7). c (8). 控制滴加硫酸的速度 (9). 溶液变澄清(或混浊消失或淡黄色固体消失) (10). 取少量产品溶于足量稀盐酸,静置,取上层清液(或过滤,取滤液),滴加BaCl2溶液,若出现沉淀则说明含有Na2SO4杂质 (11). 38.1。
【解析】
【详解】(1)根据题设条件可知,硫酸酸化的NaNO2将碘盐中少量的I-氧化为使淀粉变蓝的I2,自身被还原为无色气体NO,其化学方程式为:2I-+2NO2-+4H+=I2+2NO↑+2H2O;
(2)仪器组装完成后,关闭两端活塞,向装置B中的长颈漏斗内注入液体至形成一段液柱,若液柱高度保持不变,则整个装置气密性良好。由实验装置结构特征,可知装置D为安全瓶,防止倒吸;装置E中为NaOH溶液,吸收多余的二氧化硫,防止污染空气;
(3)根据题目所给3个反应,可得出对应关系:2Na2S~2H2S~3S~3 Na2SO3,2Na2S反应时同时生成2Na2SO3,还需要Na2SO3,所以烧瓶C中Na2S和Na2SO3物质的量之比为2:1;
(4)观察SO2的生成速率,发生强酸制取弱酸的反应,a不生成二氧化硫,bd中物质均与二氧化硫反应,只有c中饱和NaHSO3溶液适合制取二氧化硫;
答案选c;
实验中,为使SO2缓慢进入烧瓶C,采用的操作是控制滴加硫酸的速度;
Ⅲ中发生S(g)+Na2SO3(aq)Na2S2O3(aq),反应达到终点是S完全溶解,可观察到溶液变澄清(或混浊消失或淡黄色固体消失);
(5)检测产品中是否存在Na2SO4,操作、现象和结论为取少量产品溶于足量稀盐酸,静置,取上层清液(或过滤,取滤液),滴入几滴BaCl2溶液,若产生白色沉淀则说明产品中含有Na2SO4,若没有产生白色沉淀则说明产品中不含Na2SO4;
(6)从以上提供的方程式中可知关系式为:I-IO3-3I26S2O32-,设含碘元素物质的量为x,I-IO3-3I26S2O32-
1 6
x 0.002mol/L×0.009L
解得x = = 3.0×10-6 mol,故所含碘元素的质量为3.0×10-6 mol×127 g/mol = 3.81×10-1 mg,所以该加碘盐样品中碘元素的含量为(3.81×10-1 mg)/0.01 kg = 38.1 mg·kg—1。
9.工业上利用废镍催化剂(主要成分为Ni,还含有一定量的Zn、Fe、SiO2、CaO)制备草酸镍晶体(NiC2O4·2H2O)的流程如下:
(1)NiC2O4·2H2O中C的化合价是______。既能加快“酸浸”反应速率又能提高“酸浸”原料利用率的操作措施为_____________。
(2)“滤渣Ⅰ”的主要成分是_____________。若控制温度为80℃、pH=2时,“除铁”产生的“滤渣Ⅱ”的主要成分为黄钠铁矾【Na2Fe6(SO4)4(OH)12】,写出生成黄钠铁矾沉淀的离子方程式:__________________。
(3)已知“滤渣Ⅲ”的主要成分为CaF2,则“萃取”操作中加入有机萃取剂的作用是__________。
(4)在隔绝空气的条件下,高温煅烧无水NiC2O4得到Ni2O3和两种含碳元素的气体,该反应的化学方程式是_________。
(5)高能锂离子电池总反应为2Li + FeS = Fe + Li2S。用该电池作电源电解含镍酸性废水回收Ni的装置如图(图中X、Y为电极,LiPF6·SO(CH3)2为电解质)。
①电极X的反应材料是_________(填化学式);中间隔室b可以得到的主要物质Z是_________(填化学式)。
②电解总反应的离子方程式为_________。已知F=96500C/mol,若电池工作t min,维持电流强度为I A,理论回收Ni_________g(写出计算表达式即可)。
【答案】 (1). +3 (2). 增加硫酸浓度 (3). SiO2和CaSO4 (4). 6Fe2+3ClO-2Na++4SO42-9H2O=Na2Fe6(SO4)4(OH)12↓+3Cl-+6H+ (5). 除去溶液中的Zn2+ (6). 2NiC2O4Ni2O3+3CO↑+CO2↑ (7). FeS (8). NaCl (9). 4OH-+2Ni2+O2↑+2Ni+2H2O (10).
【解析】
【分析】
废镍催化剂(主要成分为Ni,还含有一定量的Zn、Fe、SiO2、CaO等),用硫酸溶解,SiO2不与硫酸反应,过滤得到滤液中含有NiSO4、FeSO4、ZnSO4、CaSO4及过量的硫酸,滤渣I为SiO2和CaSO4微溶物,滤液中加入次氯酸钠,将Fe2+氧化为Fe3+,同时调节pH,使Fe3+转化为Fe(OH)3沉淀,所以滤渣II为铁元素的沉淀,滤液中含有NiSO4、CaSO4,向滤液中加入NH4F,除去Ca2+,过滤,再加有机萃取剂除去溶液中的Zn2+,再向滤液中加入(NH4)2C2O4,得到草酸镍沉淀,再过滤、洗涤、干燥得草酸镍晶体,据此分析。
【详解】(1)NiC2O4·2H2O中镍为+2价,氧为-2价,H为+1价,根据化合物中各元素化合价代数和为0可知,C的化合价是+3价;根据影响化学反应速率的因素可知,提高浸出率,可把废镍催化剂粉碎或适当加热、适当增大硫酸浓度、搅拌等;
(2)滤渣I的成分是CaSO4和SiO2;若控制温度80℃、pH=2,可得到黄铁矾钠[Na2Fe6(SO4)4(OH)12]沉淀,依据氧化还原反应规律写出生成黄铁矾钠的离子方程式为:2Na++3ClO- +6Fe2+ +4SO42-+9H2O =Na2Fe6(SO4)4(OH)12↓+3Cl-+6H+;
(3)根据流程图可知,“滤渣Ⅲ”的主要成分为CaF2,则“萃取”操作中加入有机萃取剂的作用是除去溶液中的Zn2+;
(4)在隔绝空气的条件下,高温煅烧无水NiC2O4得到Ni2O3和两种含碳元素的气体,气体为一氧化碳和二氧化碳,故反应的化学方程式是2NiC2O4Ni2O3+3CO↑+CO2↑;
(5)①电解含镍酸性废水回收Ni,根据图,c池为废水,反应为Ni2++2e-=Ni,发生还原反应,作为电解池的阴极,连接电源的负极,Y为电源的负极,X为电源的正极,电极X的反应材料是FeS;c池中Ni2+得电子产生Ni,则氯离子由阴离子交换膜进入c池,a池中氢氧根离子失电子产生氧气,钠离子由阳离子交换膜进入b池,故中间隔室b可以得到的主要物质Z是NaCl;
②电解阳极电极反应式为Ni2++2e-=Ni,阴极电极反应式为4OH--4e-O2↑+2H2O,故电解总反应的离子方程式为4OH-+2Ni2+O2↑+2Ni+2H2O;
已知F=96500C/mol,若电池工作t min,维持电流强度为I A,理论回收Ni g。
【点睛】本题考查了物质的制备和电化学原理,掌握工业流程具体原理和电化学原理是答题的关键,用高能锂离子电池作电源电解含镍酸性废水回收镍:高能锂离子中,锂为电源负极,硫化亚铁为电源正极,电解池中连接电源负极的为阴极,发生还原反应,连接电源正极的为阳极,发生氧化反应。
10.研究处理NOx、SO2,对环境保护有着重要的意义。回答下列问题:
(1)SO2的排放主要来自于煤的燃烧,工业上常用氨水吸收法处理尾气中的SO2。已知吸收过程中相关反应的热化学方程式如下:① SO2(g) + NH3•H2O(aq) =NH4HSO3(aq) △H1 = a kJ•mol-1;② NH3•H2O(aq) + NH4HSO3(aq) =(NH4)2SO3(aq) + H2O(l)△H2 = b kJ•mol-1;③ 2(NH4)2SO3(aq) + O2(g) =2(NH4)2SO4(aq) △H3= c kJ•mol-1,则反应 2SO2(g) + 4NH3•H2O(aq) + O2(g) =2(NH4)2SO4(aq) + 2H2O(l) △H = ______。
(2)NOx的排放主要来自于汽车尾气,有人利用反应C (s) + 2NO(g)N2(g) + CO2(g) △H=-34.0 kJ•mol-1,用活性炭对NO进行吸附。在恒压密闭容器中加入足量的活性炭和一定量的NO气体,测得NO的转化率 α(NO)随温度的变化如图所示:
①由图可知,1050K前反应中NO的转化率随温度升高而增大,原因是_________________________; 在1100K 时,CO2的体积分数为______。
②用某物质的平衡分压代替其物质的量浓度也可以表示化学平衡常数(记作Kp)。在1050K、1.1×106Pa 时,该反应的化学平衡常数Kp=________(已知:气体分压=气体总压×体积分数)。
(3)在高效催化剂的作用下用CH4还原NO2,也可消除氮氧化物的污染。在相同条件下,选用A、B、C三种不同催化剂进行反应,生成 N2的物质的量与时间变化关系如图所示,其中活化能最小的是_________(填字母标号)。
(4)在汽车尾气的净化装置中 CO和NO发生反应:2NO(g) + 2CO(g)N2(g) + 2CO2(g) △H2 =-746.8 kJ•mol-1。实验测得,υ正=k正•c2(NO) •c2(CO) ,υ逆=k逆•c(N2) •c2(CO2) (k正、k逆为速率常数,只与温度有关)。
①达到平衡后,仅升高温度,k正增大的倍数_____(填" >”、“< ”或“=”) k逆增大的倍数。
②若在1L 的密闭容器中充入1 mol CO和1 mol NO,在一定温度下达到平衡时,CO的转化率为40%,则=_____(保留2位有效数字)。
【答案】 (1). (2a+2b+c)kJ•mol-1 (2). 1050K前反应未达到平衡状态,随着温度升高,反应速率加快,NO转化率增大 (3). 20% (4). 4 (5). A (6). < (7). 0.25
【解析】
【分析】
(1)利用盖斯定律解答。
(2)①在1050K前反应未达到平衡状态,随着温度升高,反应速率加快,NO转化率增大;达到平衡后,升高温度,平衡左移,NO的转化率降低。恒温恒压下体积分数等于物质的量分数。
②利用化学平衡常数表达式计算。
(3)A反应速率快,先达到平衡,故活化能最小。
(4)①正反应为放热反应,升高温度平衡左移,则正反应速率增大的倍数小于逆反应速率增大的倍数。
②当反应达到平衡时,υ正=υ逆,故=c(N2)c2(CO2)/[c2(NO)c2(CO)]=K。
【详解】(1)① SO2(g) + NH3•H2O(aq) =NH4HSO3(aq) △H1 = a kJ•mol-1;
② NH3•H2O(aq) + NH4HSO3(aq) =(NH4)2SO3(aq) + H2O(l)△H2 = b kJ•mol-1;
③ 2(NH4)2SO3(aq) + O2(g) =2(NH4)2SO4(aq) △H3= c kJ•mol-1;
利用盖斯定律,将①×2+②×2+③可得2SO2(g) + 4NH3•H2O(aq) + O2(g) = 2(NH4)2SO4(aq) + 2H2O(l)的△H =(2a+2b+c)kJ•mol-1,故答案为:(2a+2b+c)kJ•mol-1。
(2)①在1050K前反应未达到平衡状态,随着温度升高,反应速率加快,NO转化率增大;达到平衡后,升高温度,平衡左移,NO的转化率降低。根据反应C (s) + 2NO(g)N2(g) + CO2(g),假设加入1molNO,在1100K时,NO的转化率为40%,则△n(NO)=0.4mol,故n(CO2)=0.2mol,由于反应前后气体的总物质的量不变,故混合气体中CO2的体积分数为%=20%,故答案为:1050K前反应未达到平衡状态,随着温度升高,反应速率加快,NO转化率增大;20%。
②根据反应C (s) + 2NO(g)N2(g) + CO2(g),假设加入1molNO,在1050K时, α(NO)=80%,平衡时n(NO)=0.2mol,n(N2)=0.4mol,n(CO2)=0.4mol,各物质的平衡分压p分(NO)=Pa,p分(N2)=×1.1×106Pa,p分(CO2)=×1.1×106Pa,故反应的化学平衡常数Kp=×1.1×106Pa××1.1×106Pa÷( Pa)2=4,故答案为:4。
(3)A反应速率快,先达到平衡,故活化能最小,故答案为:A。
(4)①正反应为放热反应,升高温度平衡左移,则正反应速率增大的倍数小于逆反应速率增大的倍数,故k正增大的倍数小于k逆增大的倍数。故答案为:<。
②当反应达到平衡时,υ正=υ逆,故=c(N2)c2(CO2)/c2(NO)c2(CO)=K,根据化学方程式可知,平衡时c (NO)=c(CO)=0.6mol∙L-1,c(N2)=0.2 mol∙L-1,c(CO2)=0.4 mol∙L-1,故= c(N2)c2(CO2)/[c2(NO)c2(CO)]=(0.2×0.42)/(0.62×0.62)=20/81≈0.25,故答案为:0.25。
[化学—选修3:物质结构与性质]
11.早在1998年,中国科学家便成功地在较低温度下制造出金刚石:CCl4+4NaC(金刚石)+4NaCl。这项成果被“美国化学与工程新闻”评价为“稻草变黄金”。回答下列问题:
(1)Ni原子价层电子的排布式为_______。元素C、Cl、Na中,第一电离能最大的是______________。
(2)石墨在高温高压下也可转变为金刚石。在石墨和金刚石中,C原子的杂化类型分别为_____________,熔点较高的是_____________,其原因为_______________。
(3)NH3易与Ni形成配合物 [Ni(NH3)6]SO4,该配合物中存在的化学键类型有_____________,其阴离子的空间构型为_____________。
(4)金属间化合物MgCNi3是一种新型超导体,呈钙钛矿构型,X射线衍射实验测得其晶胞参数为a=0.3812 nm,其晶胞结构如图所示。晶胞中C位于Ni所形成的正八面体的体心,该正八面体的边长为___________nm。(=1.414)
(5)在MgCNi3晶胞结构另一种表示中,Mg处于体心位置,则C处于________________位置,Ni处于_______________位置。
【答案】 (1). 3d84s2 (2). Cl (3). sp2、sp3 (4). 石墨 (5). 金刚石中只有碳碳σ键,石墨中除了碳碳σ键之外还有大π键,碳碳键长较短、键能较大 (6). 离子键、共价键(配位键) (7). 正四面体 (8). 0.2695 (9). 顶角 (10). 棱心
【解析】
【详解】(1)Ni为28号元素,所以基态Ni原子的价层电子排布式为:3d84s2;
同一主族元素的第一电离能随着原子序数的增大而减小,同一周期元素的第一电离能随着原子序数的增大而增大,元素C、Cl、Na中,第一电离能最大的是Cl;
(2)石墨中的碳原子与相邻的三个碳原子以σ键结合,形成平面正六边形结构,碳原子的杂化类型为sp2杂化;金刚石中碳原子与四个碳原子形成4个共价单键,构成正四面体,碳原子的杂化类型为sp3杂化;熔点较高的是石墨,因为金刚石中只有碳碳σ键,石墨中除了碳碳σ键之外还有大π键,碳碳键长较短、键能较大;
(3)NH3易与Ni形成配合物 [Ni(NH3)6]SO4,该配合物中[Ni(NH3)6]2+与SO42-形成离子键,N与H、S与O之间形成共价键,以及Ni2+与NH3之间形成配位键,故存在的化学键类型有离子键、共价键(配位键);
[Ni(NH3)6]SO4中阴离子价层电子对个数==4且不含孤电子对,根据价层电子对互斥理论判断硫酸根离子的立体构型为正四面体;
(4)金属间化合物MgCNi3是一种新型超导体,呈钙钛矿构型,X射线衍射实验测得其晶胞参数为a=0.3812 nm,其晶胞结构如图所示。晶胞中C位于Ni所形成的正八面体的体心,Ni在每个面的面心,则Ni与棱的距离为0.5a=0.1906 nm,相邻两个Ni垂直于棱的交点和两个Ni形成等腰直角三角形,即该正八面体的边长为×0.5a=×0.1906 nm=0.2695nm;
(5)根据图中信息可知,若在MgCNi3晶胞结构的另一种表示中,Mg处于体心位置,则C处于顶角位置,Ni处于棱心位置。
[化学—选修5:有机化学基础]
12.高分子材料尼龙66具有良好的抗冲击性、韧性、耐燃油性和阻燃、绝缘等特点,因此广泛应用于汽车、电气等工业中。以下是生产尼龙66的一些途径。
(1)A中所有碳原子都处于同一直线上,则A的结构简式为_____________。
(2)B的名称是_____________。
(3)反应①~④中,属于加成反应的有_____________,反应⑥~⑨中,属于氧化反应的有_____________。
(4)请写出反应⑥的化学方程式为_____________。
(5)高分子材料尼龙66中含有结构片段,请写出反应⑩的化学方程式为_____________。
(6)某聚合物K的单体与A互为同分异构体,该单体核磁共振氢谱有三个峰,峰面积之比为1:2:3,且能与NaHCO3溶液反应,则聚合物K的结构简式是_____________。
(7)聚乳酸()是一种生物可降解材料,已知羰基化合物可发生下述反应:(R′可以是烃基或H原子)。用合成路线图表示用乙醇制备聚乳酸的过程_____________。
【答案】 (1). HOCH2CCCH2OH (2). 1,4—丁二醇 (3). ①② (4). ⑦⑧ (5). +3H2 (6). (7). (8). CH3CH2OHCH3CHO
【解析】
【详解】(1)根据A的分子式可知,A由一分子乙炔与两分子甲醛加成反应而得,且加成位置为碳氧双键,所有碳原子都处于同一直线上,则A的结构简式为HOCH2CCCH2OH;
(2)HOCH2CCCH2OH在催化剂作用下与氢气发生加成反应生成B为HOCH2CH2 CH2CH2OH,名称是1,4—丁二醇;
(3)根据流程中信息可知,反应①~④中,属于加成反应的有①②,反应③④为取代反应;反应⑥~⑨中,属于氧化反应的有⑦⑧;反应⑥为加成反应;反应⑨为取代反应;
(4)反应⑥为苯酚在镍的催化下加热与氢气发生加成反应生成,反应的化学方程式为+3H2;
(5)高分子材料尼龙66中含有结构片段,反应⑩为与H2N(CH2)6NH2发生缩聚反应生成和氯化氢,反应的化学方程式为;
(6)A的结构简式为HOCH2CCCH2OH,A的不饱和度为2,某聚合物K的单体与A互为同分异构体,该单体能与NaHCO3溶液反应,则含有-COOH,羧基不饱和度为1;该单体只含有2个氧原子,则不发生缩聚反应,应发生加聚反应生成K,所以该单体含有碳碳双键;该分子共有6个氢原子,而核磁共振氢谱有三个峰,峰面积之比为1:2:3,则该分子含有1个-CH3,可推测该单体的结构简式为CH2=C(CH3)COOH,且则聚合物K的结构简式是;
(7)聚乳酸()是一种生物可降解材料,已知羰基化合物可发生下述反应:(R′可以是烃基或H原子)。乙醇氧化生成乙醛,乙醛与HCN发生加成反应生成,发生缩聚反应生成,用合成路线图表示用乙醇制备聚乳酸的过程为CH3CH2OHCH3CHO。
2019年重庆一中高2020级高三上期10月月考
理科综合测试试题卷化学部分
可能用到的相对原子质量:H-1 C-12 N-14 O-16Na-23 Mg-24 S-32 Cu-64 Ni-58.7 I-127
一、选择题:每小题6分。在每小题给出的四个选项中,只有一项是符合题目要求的。
1.化学与生产和生活密切相关,下列说法错误是
A. “硅胶”的主要成分是硅酸钠,可用作干燥剂和催化剂的载体
B. 用SO2漂白纸浆和用活性炭为糖浆脱色的原理不相同
C. 氢氧化铝、碳酸氢钠都是常见的胃酸中和剂
D. 废旧钢材焊接前,可依次用饱和Na2CO3溶液、饱和NH4Cl溶液处理焊点
【答案】A
【解析】
【详解】A、硅胶的主要成分是硅酸,不是硅酸钠,硅胶可用作干燥剂和催化剂的载体,选项A错误;
B、二氧化硫漂白发生化合反应生成无色物质,活性炭脱色是利用其吸附性,原理不同,选项B正确;
C、氢氧化铝、碳酸氢钠均能中和盐酸,具有弱碱性,都是常见的胃酸中和剂,选项C正确;
D、Na2CO3、NH4Cl在溶液中水解,溶液分别呈碱性和酸性,饱和Na2CO3溶液可以除去焊接点处的油脂,饱和NH4Cl溶液可以除去焊接点处金属氧化物,选项D正确。
答案选A。
2.设NA代表阿伏加德罗常数的值,下列叙述正确的是
A. 1mol ICl与H2O完全反应生成氯化氢和次碘酸,转移的电子数为NA
B. 常温常压下,56 g丁烯 (C4H8)中含有的共价单键总数为8 NA
C. 电解精炼铜时,阳极质量减少64g,闭合回路转移的电子数一定为2NA
D. 质量均为3.2g的S2、S4、S6中所含S原子数相等,都为0.1 NA
【答案】D
【解析】
【详解】A、ICl与H2O反应生成氯化氢和次碘酸ICl+H2O=HIO+HCl,反应中各元素化合价均不变,没有电子的转移,选项A错误;
B、56 g丁烯 (C4H8)为1mol,1个C4H8中含有10个单键,故1mol丁烯 (C4H8)含有的共价单键总数为10 NA,选项B错误;
C、电解精炼铜时,因阳极粗铜中存在金属性比铜强的锌、铁,也存在金属性比铜弱的银、金等,电解时银、金不失电子产生阳极泥,若阳极质量减少64g,则实际失电子数目不等于2NA,即转移的电子数不等于2NA,选项C错误;
D、S2、S4、S6的最简式相同,为S,依据硫元素守恒计算物质的量==0.1mol,其中所含硫原子数一定为0.1NA,选项D正确;
答案选D。
3.水杨酸冬青油、阿司匹林的结构简式如图,下列说法不正确的是
A. 由水杨酸制冬青油的反应是取代反应
B. 阿司匹林的分子式为C9H8O4,在一定条件下水解可得水杨酸
C. 冬青油苯环上的一氯取代物有4种
D. 可用NaOH溶液除去冬青油中少量的水杨酸
【答案】D
【解析】
【分析】
A.水杨酸发生酯化反应生成冬青油;
B.阿司匹林含有酯基,可水解生成水杨酸;
C.冬青油苯环不对称,含有4种H;
D.二者都与氢氧化钠溶液反应。
【详解】A.由水杨酸制冬青油,可与乙酸酐发生取代反应制得,选项A正确;
B.阿司匹林的分子式为C9H8O4,含有酯基,可水解生成水杨酸,选项B正确;
C.冬青油苯环不对称,含有4种H,则一氯取代物有4种,选项C正确;
D.二者都与氢氧化钠溶液反应,应用碳酸氢钠除杂,选项D不正确。
答案选D。
【点睛】本题考查有机物的结构与性质,为高频考点,把握官能团与性质的关系、有机反应为解答的关键,侧重分析与应用能力的考查,注意选项D为解答的难点,题目难度不大。
4.利用图示装置进行实验,反应进行足够长时间后装置II中实验现象正确的是
①
②
③
II中实验现象
A
浓盐酸
大理石
氯化钡溶液
产生大量白色沉淀
B
浓氨水
碱石灰
硫酸亚铁溶液
产生大量白色沉淀
C
冰醋酸
乙醇和浓硫酸
饱和碳酸钠溶液
溶液分层,上层为油状液体
D
浓盐酸
KMnO4
氢硫酸
产生淡黄色沉淀
A. A B. B C. C D. D
【答案】D
【解析】
【详解】A.反应生成二氧化碳气体,且盐酸易挥发,二氧化碳与氯化钡溶液不反应,观察到Ⅱ中溶液无明显变化,不能产生白色沉淀,选项A错误;
B.反应生成氨气,氨气与硫酸亚铁溶液反应生成白色沉淀氢氧化亚铁,氢氧化亚铁被氧气,沉淀变为灰绿色,最后变为红褐色,则观察到Ⅱ中先生成白色沉淀,沉淀变为灰绿色,最后变为红褐色,后选项B错误;
C.酯化反应需要加热,则图中装置不能生成乙酸乙酯,选项C错误;
D.反应生成氯气,氯气与氢硫酸反应生成盐酸的硫沉淀,则观察到Ⅱ中出现淡黄色沉淀,选项D正确;
答案选D。
5.W、X、Y、Z为原子序数依次增大的短周期主族元素,其中Y元素在同周期中离子半径最小;甲、乙分别是元素Y、Z的单质;丙、 丁、戊是由W、X、Y、Z元素组成的二元化合物,常温下丁为液态;戊为酸性气体,常温下0.01mol·L-1戊溶液的pH大于2。上述物质转化关系如图所示。下列说法正确的是
A. 原子半径:Z>Y>X>W
B. W和X形成的化合物既可能含有极性键也可能含有非极性键
C. Z的氧化物对应的水化物均为强酸
D. 简单氢化物的热稳定性:X<Z
【答案】B
【解析】
【详解】W、X、Y、Z为原子序数依次增大的短周期主族元素,丙、丁、戊是由W、X、Y、Z 元素组成的二元化合物,常温下丁为液态,考虑丁为H2O,可推知W为氢元素。甲、乙分别是元素Y、Z的单质,其中Y元素在同周期中离子半径最小,甲与乙化合生成丙,丙于水反应生成戊,戊为酸性气体,常温下0.01mol.L-1戊溶液的pH大于2,戊溶液为弱酸,应是Al2S3与水反应生成H2S与Al(OH)3;故丙为Al2S3、戊为H2S、己为Al(OH)3,结合原子序数可知X为氧元素、Y为Al、Z为硫元素,故甲为O2、乙为硫单质。
A、同周期自左而右原子半径减小,同主族自上而下原子半径增大,所有元素中H原子半径最小,故原子半径: Y(A)> Z(S)> X(O)> W(H),选项A错误;
B、W和X形成的化合物H2O2既含有极性键也含有非极性键,选项B正确;
C、Z的氧化物对应的水化物H2SO4为强酸,H2SO3为弱酸,选项C错误;
D、非金属性Z(S)<X(O),简单氢化物的热稳定性:H2S<H2O,选项D错误。
答案选B。
6.因存在浓度差而产生电动势的电池称为浓差电池。利用如图所示装置进行实验,开始先闭合K2,断开Kl,电解一段时间后,再断开K2,闭合Kl,形成浓差电池,电流计指针偏转(Ag+浓度越大,氧化性越强)。下列说法不正确的是
A. 闭合K2,断开Kl,NO3-从左池向右池移动
B. 断开K2,闭合K1,X为正极
C. 闭合K2,断开Kl一段时间后,右池c(AgNO3)增大
D. 装置安装后若直接闭合Kl,电流计指针不发生偏转,但往左池加入适当的氨水后,指针偏转
【答案】B
【解析】
【分析】
闭合K2,断开K1,为电解装置,Y为阳极,阳极金属银被氧化,X为阴极,阴极析出银,NO3-向阳极移动,左池浓度增大,右池浓度减小;
断开K2,闭合K1后,形成浓差电池,电流计指针偏转(Ag+浓度越大氧化性越强),可知Y为正极,发生还原反应,X为负极,发生氧化反应,NO3-向负极移动。
【详解】A. 闭合K2,断开Kl,右边(Y极)为阳极,NO3-从左池向右池移动,正确;
B. 断开K2,闭合K1,X为负极,不正确;
C. 闭合K2,断开Kl一段时间后,右池c(AgNO3)增大,正确;
D. 装置安装后若直接闭合Kl,电流计指针不发生偏转,但往左池加入适当的氨水后,左池银离子浓度降低,产生浓度差,形成原电池,指针偏转,正确。
答案选B。
【点睛】本题考查原电池与电解池原理,结合原电池和电解池原理分析,闭合K2,断开K1,为电解装置,阳极金属银被氧化,阴极析出银,NO3-向阳极移动,右池浓度增大,左池浓度减小;断开K1,闭合K1后,形成浓差电池,电流计指针偏转(Ag+浓度越大氧化性越强),可知Y为正极,发生还原反应,X为负极,发生氧化反应,NO3-向负极移动。
7.已知:pAg=-lg c(Ag+),pX=-lg c(Xn-)。298 K时,几种物质的Ksp如下表:
化学式
AgCl
AgSCN
Ag2CrO4
颜色
白
浅黄
红
Ksp
1.8×10‒10
1.0×10‒12
2.0×10‒12
AgCl、AgSCN、Ag2CrO4的饱和溶液中,阳离子和阴离子的浓度关系如图所示。下列说法正确的是
A. 图中x代表AgCl曲线,z代表AgSCN曲线
B. 298K时,在Cl-和CrO42-的物质的量浓度均为0.1mol/L的溶液中,滴入少量0.1mol/L的AgNO3溶液,首先产生的是红色沉淀
C. 298 K时若增大p点的阴离子浓度,则y上的点沿曲线向上移动
D. 298 K时Ag2CrO4(s)+2SCN-(aq) 2AgSCN(s)+CrO42- (aq)的平衡常数K=2.0×1012
【答案】D
【解析】
【详解】A、根据图中曲线x的数据知pAg=-lg c(Ag+)=6, c(Ag+)=10-6mol/L,pX=-lg c(Xn-)=0,则 c(Cl-)=1mol/L,Ksp(AgCl)= 10-6,与表中数据不符,选项A错误;
B、析出沉淀时,AgCl溶液中c(Ag+)==mol/L,Ag2CrO4溶液中c(Ag+)==mol/L,c(Ag+)越小,先生成沉淀,则首先产生白色沉淀,选项B错误;
C、298 K时若增大p点的阴离子浓度,由图可知,若沿曲线向上移动,c(Ag+)减小,选项C错误;
D、298 K时Ag2CrO4(s)+2SCN-(aq) 2AgSCN(s)+CrO42- (aq)的平衡常数K=====2.0×1012,选项D正确。
答案选D。
【点睛】本题考查沉淀的溶度积的应用,注意的含义pAg=-lg c(Ag+)、pX=-lg c(Xn-)、Ksp,易错点为选项D:K===,结合表中数据进行计算求解。
8.长期缺碘和碘摄入过量都会对健康造成危害,目前加碘食盐中碘元素绝大部分以IO3-存在,少量以I-存在。现使用Na2S2O3对某碘盐样品中碘元素的含量进行测定。
I.I-的定性检测
(1)取少量碘盐样品于试管中,加水溶解。滴加硫酸酸化,再滴加数滴5%NaNO2和淀粉的混合溶液。若溶液变色,则存在I-,同时产生的无色气体产生遇空气变为红棕色,试写出该反应的离子方程式为_____________。
Ⅱ.硫代硫酸钠的制备
化学实验室可用如下装置(略去部分加持仪器)制备Na2S2O3•5H2O。烧瓶C中发生反应如下:
Na2S(aq)+H2O(l)+SO2(g)=Na2SO3(aq)+H2S(aq) (I)
2H2S(aq)+SO2(g)=3S(s)+2H2O(l) (II)
S(s)+Na2SO3(aq)Na2S2O3(aq) (III)
(2)仪器组装完成后,关闭两端活塞,向装置B中的长颈漏斗内注入液体至形成一段液柱,若_____________,则整个装置气密性良好。装置D的作用是_____________ 。装置E中为_____________溶液。
(3)为提高产品纯度,应使烧瓶C中Na2S和Na2SO3恰好完全反应,则烧瓶C中Na2S和Na2SO3物质的量之比为_____________。
(4)装置B的作用之一是观察SO2的生成速率,其中的液体最好选择____________。
a.蒸馏水 b.饱和Na2SO3溶液
c.饱和NaHSO3溶液 d.饱和NaHCO3溶液
实验中,为使SO2缓慢进入烧瓶C,采用操作是_____________。已知反应(III)相对较慢,则烧瓶C中反应达到终点的现象__________________。
(5)反应终止后,烧瓶C中的溶液经蒸发浓缩即可析出Na2S2O3•5H2O,其中可能含有Na2SO3、Na2SO4等杂质。利用所给试剂设计实验,检测产品中是否存在Na2SO4,简要说明实验操作____________,现象和结论_________:。
已知Na2S2O3•5H2O遇酸易分解:S2O32‾+2H+=S↓+SO2↑+H2O
供选择的试剂:稀盐酸、稀硫酸、稀硝酸、BaCl2溶液、AgNO3溶液
Ⅲ.碘含量的测定
巳知:①称取10.00g碘盐样品,置于250mL锥形瓶中,加水100mL溶解,加2mL磷酸,摇匀
②滴加饱和溴水至溶液呈现浅黄色,边滴加边摇,至黄色不褪去为止(约1mL)。
③加热煮沸,除去过量的溴,再继续煮沸5min,立即冷却,加入足量15%碘化钾溶液,摇匀。
④加入少量淀粉溶液作指示剂,再用0.002mol/L的Na2S2O3标准溶液滴定至终点。
⑤重复两次,平均消耗Na2S2O3溶液9.00mL
相关反应为:I-+3Br2+3H2O = IO3-+6H++6Br-,IO3-+5I-+6H+ = 3I2+3H2O,I2+2S2O32-= 2I-+S4O62-
(6)请根据上述数据计算该碘盐含碘量为_______________mg·kg-1。
【答案】 (1). 蓝 (2). 2 I-+2 NO2-+ 4 H+ = I2 + 2 NO↑ + 2 H2O (3). 液柱高度保持不变 (4). 防止倒吸 (5). NaOH (6). 2:1 (7). c (8). 控制滴加硫酸的速度 (9). 溶液变澄清(或混浊消失或淡黄色固体消失) (10). 取少量产品溶于足量稀盐酸,静置,取上层清液(或过滤,取滤液),滴加BaCl2溶液,若出现沉淀则说明含有Na2SO4杂质 (11). 38.1。
【解析】
【详解】(1)根据题设条件可知,硫酸酸化的NaNO2将碘盐中少量的I-氧化为使淀粉变蓝的I2,自身被还原为无色气体NO,其化学方程式为:2I-+2NO2-+4H+=I2+2NO↑+2H2O;
(2)仪器组装完成后,关闭两端活塞,向装置B中的长颈漏斗内注入液体至形成一段液柱,若液柱高度保持不变,则整个装置气密性良好。由实验装置结构特征,可知装置D为安全瓶,防止倒吸;装置E中为NaOH溶液,吸收多余的二氧化硫,防止污染空气;
(3)根据题目所给3个反应,可得出对应关系:2Na2S~2H2S~3S~3 Na2SO3,2Na2S反应时同时生成2Na2SO3,还需要Na2SO3,所以烧瓶C中Na2S和Na2SO3物质的量之比为2:1;
(4)观察SO2的生成速率,发生强酸制取弱酸的反应,a不生成二氧化硫,bd中物质均与二氧化硫反应,只有c中饱和NaHSO3溶液适合制取二氧化硫;
答案选c;
实验中,为使SO2缓慢进入烧瓶C,采用的操作是控制滴加硫酸的速度;
Ⅲ中发生S(g)+Na2SO3(aq)Na2S2O3(aq),反应达到终点是S完全溶解,可观察到溶液变澄清(或混浊消失或淡黄色固体消失);
(5)检测产品中是否存在Na2SO4,操作、现象和结论为取少量产品溶于足量稀盐酸,静置,取上层清液(或过滤,取滤液),滴入几滴BaCl2溶液,若产生白色沉淀则说明产品中含有Na2SO4,若没有产生白色沉淀则说明产品中不含Na2SO4;
(6)从以上提供的方程式中可知关系式为:I-IO3-3I26S2O32-,设含碘元素物质的量为x,I-IO3-3I26S2O32-
1 6
x 0.002mol/L×0.009L
解得x = = 3.0×10-6 mol,故所含碘元素的质量为3.0×10-6 mol×127 g/mol = 3.81×10-1 mg,所以该加碘盐样品中碘元素的含量为(3.81×10-1 mg)/0.01 kg = 38.1 mg·kg—1。
9.工业上利用废镍催化剂(主要成分为Ni,还含有一定量的Zn、Fe、SiO2、CaO)制备草酸镍晶体(NiC2O4·2H2O)的流程如下:
(1)NiC2O4·2H2O中C的化合价是______。既能加快“酸浸”反应速率又能提高“酸浸”原料利用率的操作措施为_____________。
(2)“滤渣Ⅰ”的主要成分是_____________。若控制温度为80℃、pH=2时,“除铁”产生的“滤渣Ⅱ”的主要成分为黄钠铁矾【Na2Fe6(SO4)4(OH)12】,写出生成黄钠铁矾沉淀的离子方程式:__________________。
(3)已知“滤渣Ⅲ”的主要成分为CaF2,则“萃取”操作中加入有机萃取剂的作用是__________。
(4)在隔绝空气的条件下,高温煅烧无水NiC2O4得到Ni2O3和两种含碳元素的气体,该反应的化学方程式是_________。
(5)高能锂离子电池总反应为2Li + FeS = Fe + Li2S。用该电池作电源电解含镍酸性废水回收Ni的装置如图(图中X、Y为电极,LiPF6·SO(CH3)2为电解质)。
①电极X的反应材料是_________(填化学式);中间隔室b可以得到的主要物质Z是_________(填化学式)。
②电解总反应的离子方程式为_________。已知F=96500C/mol,若电池工作t min,维持电流强度为I A,理论回收Ni_________g(写出计算表达式即可)。
【答案】 (1). +3 (2). 增加硫酸浓度 (3). SiO2和CaSO4 (4). 6Fe2+3ClO-2Na++4SO42-9H2O=Na2Fe6(SO4)4(OH)12↓+3Cl-+6H+ (5). 除去溶液中的Zn2+ (6). 2NiC2O4Ni2O3+3CO↑+CO2↑ (7). FeS (8). NaCl (9). 4OH-+2Ni2+O2↑+2Ni+2H2O (10).
【解析】
【分析】
废镍催化剂(主要成分为Ni,还含有一定量的Zn、Fe、SiO2、CaO等),用硫酸溶解,SiO2不与硫酸反应,过滤得到滤液中含有NiSO4、FeSO4、ZnSO4、CaSO4及过量的硫酸,滤渣I为SiO2和CaSO4微溶物,滤液中加入次氯酸钠,将Fe2+氧化为Fe3+,同时调节pH,使Fe3+转化为Fe(OH)3沉淀,所以滤渣II为铁元素的沉淀,滤液中含有NiSO4、CaSO4,向滤液中加入NH4F,除去Ca2+,过滤,再加有机萃取剂除去溶液中的Zn2+,再向滤液中加入(NH4)2C2O4,得到草酸镍沉淀,再过滤、洗涤、干燥得草酸镍晶体,据此分析。
【详解】(1)NiC2O4·2H2O中镍为+2价,氧为-2价,H为+1价,根据化合物中各元素化合价代数和为0可知,C的化合价是+3价;根据影响化学反应速率的因素可知,提高浸出率,可把废镍催化剂粉碎或适当加热、适当增大硫酸浓度、搅拌等;
(2)滤渣I的成分是CaSO4和SiO2;若控制温度80℃、pH=2,可得到黄铁矾钠[Na2Fe6(SO4)4(OH)12]沉淀,依据氧化还原反应规律写出生成黄铁矾钠的离子方程式为:2Na++3ClO- +6Fe2+ +4SO42-+9H2O =Na2Fe6(SO4)4(OH)12↓+3Cl-+6H+;
(3)根据流程图可知,“滤渣Ⅲ”的主要成分为CaF2,则“萃取”操作中加入有机萃取剂的作用是除去溶液中的Zn2+;
(4)在隔绝空气的条件下,高温煅烧无水NiC2O4得到Ni2O3和两种含碳元素的气体,气体为一氧化碳和二氧化碳,故反应的化学方程式是2NiC2O4Ni2O3+3CO↑+CO2↑;
(5)①电解含镍酸性废水回收Ni,根据图,c池为废水,反应为Ni2++2e-=Ni,发生还原反应,作为电解池的阴极,连接电源的负极,Y为电源的负极,X为电源的正极,电极X的反应材料是FeS;c池中Ni2+得电子产生Ni,则氯离子由阴离子交换膜进入c池,a池中氢氧根离子失电子产生氧气,钠离子由阳离子交换膜进入b池,故中间隔室b可以得到的主要物质Z是NaCl;
②电解阳极电极反应式为Ni2++2e-=Ni,阴极电极反应式为4OH--4e-O2↑+2H2O,故电解总反应的离子方程式为4OH-+2Ni2+O2↑+2Ni+2H2O;
已知F=96500C/mol,若电池工作t min,维持电流强度为I A,理论回收Ni g。
【点睛】本题考查了物质的制备和电化学原理,掌握工业流程具体原理和电化学原理是答题的关键,用高能锂离子电池作电源电解含镍酸性废水回收镍:高能锂离子中,锂为电源负极,硫化亚铁为电源正极,电解池中连接电源负极的为阴极,发生还原反应,连接电源正极的为阳极,发生氧化反应。
10.研究处理NOx、SO2,对环境保护有着重要的意义。回答下列问题:
(1)SO2的排放主要来自于煤的燃烧,工业上常用氨水吸收法处理尾气中的SO2。已知吸收过程中相关反应的热化学方程式如下:① SO2(g) + NH3•H2O(aq) =NH4HSO3(aq) △H1 = a kJ•mol-1;② NH3•H2O(aq) + NH4HSO3(aq) =(NH4)2SO3(aq) + H2O(l)△H2 = b kJ•mol-1;③ 2(NH4)2SO3(aq) + O2(g) =2(NH4)2SO4(aq) △H3= c kJ•mol-1,则反应 2SO2(g) + 4NH3•H2O(aq) + O2(g) =2(NH4)2SO4(aq) + 2H2O(l) △H = ______。
(2)NOx的排放主要来自于汽车尾气,有人利用反应C (s) + 2NO(g)N2(g) + CO2(g) △H=-34.0 kJ•mol-1,用活性炭对NO进行吸附。在恒压密闭容器中加入足量的活性炭和一定量的NO气体,测得NO的转化率 α(NO)随温度的变化如图所示:
①由图可知,1050K前反应中NO的转化率随温度升高而增大,原因是_________________________; 在1100K 时,CO2的体积分数为______。
②用某物质的平衡分压代替其物质的量浓度也可以表示化学平衡常数(记作Kp)。在1050K、1.1×106Pa 时,该反应的化学平衡常数Kp=________(已知:气体分压=气体总压×体积分数)。
(3)在高效催化剂的作用下用CH4还原NO2,也可消除氮氧化物的污染。在相同条件下,选用A、B、C三种不同催化剂进行反应,生成 N2的物质的量与时间变化关系如图所示,其中活化能最小的是_________(填字母标号)。
(4)在汽车尾气的净化装置中 CO和NO发生反应:2NO(g) + 2CO(g)N2(g) + 2CO2(g) △H2 =-746.8 kJ•mol-1。实验测得,υ正=k正•c2(NO) •c2(CO) ,υ逆=k逆•c(N2) •c2(CO2) (k正、k逆为速率常数,只与温度有关)。
①达到平衡后,仅升高温度,k正增大的倍数_____(填" >”、“< ”或“=”) k逆增大的倍数。
②若在1L 的密闭容器中充入1 mol CO和1 mol NO,在一定温度下达到平衡时,CO的转化率为40%,则=_____(保留2位有效数字)。
【答案】 (1). (2a+2b+c)kJ•mol-1 (2). 1050K前反应未达到平衡状态,随着温度升高,反应速率加快,NO转化率增大 (3). 20% (4). 4 (5). A (6). < (7). 0.25
【解析】
【分析】
(1)利用盖斯定律解答。
(2)①在1050K前反应未达到平衡状态,随着温度升高,反应速率加快,NO转化率增大;达到平衡后,升高温度,平衡左移,NO的转化率降低。恒温恒压下体积分数等于物质的量分数。
②利用化学平衡常数表达式计算。
(3)A反应速率快,先达到平衡,故活化能最小。
(4)①正反应为放热反应,升高温度平衡左移,则正反应速率增大的倍数小于逆反应速率增大的倍数。
②当反应达到平衡时,υ正=υ逆,故=c(N2)c2(CO2)/[c2(NO)c2(CO)]=K。
【详解】(1)① SO2(g) + NH3•H2O(aq) =NH4HSO3(aq) △H1 = a kJ•mol-1;
② NH3•H2O(aq) + NH4HSO3(aq) =(NH4)2SO3(aq) + H2O(l)△H2 = b kJ•mol-1;
③ 2(NH4)2SO3(aq) + O2(g) =2(NH4)2SO4(aq) △H3= c kJ•mol-1;
利用盖斯定律,将①×2+②×2+③可得2SO2(g) + 4NH3•H2O(aq) + O2(g) = 2(NH4)2SO4(aq) + 2H2O(l)的△H =(2a+2b+c)kJ•mol-1,故答案为:(2a+2b+c)kJ•mol-1。
(2)①在1050K前反应未达到平衡状态,随着温度升高,反应速率加快,NO转化率增大;达到平衡后,升高温度,平衡左移,NO的转化率降低。根据反应C (s) + 2NO(g)N2(g) + CO2(g),假设加入1molNO,在1100K时,NO的转化率为40%,则△n(NO)=0.4mol,故n(CO2)=0.2mol,由于反应前后气体的总物质的量不变,故混合气体中CO2的体积分数为%=20%,故答案为:1050K前反应未达到平衡状态,随着温度升高,反应速率加快,NO转化率增大;20%。
②根据反应C (s) + 2NO(g)N2(g) + CO2(g),假设加入1molNO,在1050K时, α(NO)=80%,平衡时n(NO)=0.2mol,n(N2)=0.4mol,n(CO2)=0.4mol,各物质的平衡分压p分(NO)=Pa,p分(N2)=×1.1×106Pa,p分(CO2)=×1.1×106Pa,故反应的化学平衡常数Kp=×1.1×106Pa××1.1×106Pa÷( Pa)2=4,故答案为:4。
(3)A反应速率快,先达到平衡,故活化能最小,故答案为:A。
(4)①正反应为放热反应,升高温度平衡左移,则正反应速率增大的倍数小于逆反应速率增大的倍数,故k正增大的倍数小于k逆增大的倍数。故答案为:<。
②当反应达到平衡时,υ正=υ逆,故=c(N2)c2(CO2)/c2(NO)c2(CO)=K,根据化学方程式可知,平衡时c (NO)=c(CO)=0.6mol∙L-1,c(N2)=0.2 mol∙L-1,c(CO2)=0.4 mol∙L-1,故= c(N2)c2(CO2)/[c2(NO)c2(CO)]=(0.2×0.42)/(0.62×0.62)=20/81≈0.25,故答案为:0.25。
[化学—选修3:物质结构与性质]
11.早在1998年,中国科学家便成功地在较低温度下制造出金刚石:CCl4+4NaC(金刚石)+4NaCl。这项成果被“美国化学与工程新闻”评价为“稻草变黄金”。回答下列问题:
(1)Ni原子价层电子的排布式为_______。元素C、Cl、Na中,第一电离能最大的是______________。
(2)石墨在高温高压下也可转变为金刚石。在石墨和金刚石中,C原子的杂化类型分别为_____________,熔点较高的是_____________,其原因为_______________。
(3)NH3易与Ni形成配合物 [Ni(NH3)6]SO4,该配合物中存在的化学键类型有_____________,其阴离子的空间构型为_____________。
(4)金属间化合物MgCNi3是一种新型超导体,呈钙钛矿构型,X射线衍射实验测得其晶胞参数为a=0.3812 nm,其晶胞结构如图所示。晶胞中C位于Ni所形成的正八面体的体心,该正八面体的边长为___________nm。(=1.414)
(5)在MgCNi3晶胞结构另一种表示中,Mg处于体心位置,则C处于________________位置,Ni处于_______________位置。
【答案】 (1). 3d84s2 (2). Cl (3). sp2、sp3 (4). 石墨 (5). 金刚石中只有碳碳σ键,石墨中除了碳碳σ键之外还有大π键,碳碳键长较短、键能较大 (6). 离子键、共价键(配位键) (7). 正四面体 (8). 0.2695 (9). 顶角 (10). 棱心
【解析】
【详解】(1)Ni为28号元素,所以基态Ni原子的价层电子排布式为:3d84s2;
同一主族元素的第一电离能随着原子序数的增大而减小,同一周期元素的第一电离能随着原子序数的增大而增大,元素C、Cl、Na中,第一电离能最大的是Cl;
(2)石墨中的碳原子与相邻的三个碳原子以σ键结合,形成平面正六边形结构,碳原子的杂化类型为sp2杂化;金刚石中碳原子与四个碳原子形成4个共价单键,构成正四面体,碳原子的杂化类型为sp3杂化;熔点较高的是石墨,因为金刚石中只有碳碳σ键,石墨中除了碳碳σ键之外还有大π键,碳碳键长较短、键能较大;
(3)NH3易与Ni形成配合物 [Ni(NH3)6]SO4,该配合物中[Ni(NH3)6]2+与SO42-形成离子键,N与H、S与O之间形成共价键,以及Ni2+与NH3之间形成配位键,故存在的化学键类型有离子键、共价键(配位键);
[Ni(NH3)6]SO4中阴离子价层电子对个数==4且不含孤电子对,根据价层电子对互斥理论判断硫酸根离子的立体构型为正四面体;
(4)金属间化合物MgCNi3是一种新型超导体,呈钙钛矿构型,X射线衍射实验测得其晶胞参数为a=0.3812 nm,其晶胞结构如图所示。晶胞中C位于Ni所形成的正八面体的体心,Ni在每个面的面心,则Ni与棱的距离为0.5a=0.1906 nm,相邻两个Ni垂直于棱的交点和两个Ni形成等腰直角三角形,即该正八面体的边长为×0.5a=×0.1906 nm=0.2695nm;
(5)根据图中信息可知,若在MgCNi3晶胞结构的另一种表示中,Mg处于体心位置,则C处于顶角位置,Ni处于棱心位置。
[化学—选修5:有机化学基础]
12.高分子材料尼龙66具有良好的抗冲击性、韧性、耐燃油性和阻燃、绝缘等特点,因此广泛应用于汽车、电气等工业中。以下是生产尼龙66的一些途径。
(1)A中所有碳原子都处于同一直线上,则A的结构简式为_____________。
(2)B的名称是_____________。
(3)反应①~④中,属于加成反应的有_____________,反应⑥~⑨中,属于氧化反应的有_____________。
(4)请写出反应⑥的化学方程式为_____________。
(5)高分子材料尼龙66中含有结构片段,请写出反应⑩的化学方程式为_____________。
(6)某聚合物K的单体与A互为同分异构体,该单体核磁共振氢谱有三个峰,峰面积之比为1:2:3,且能与NaHCO3溶液反应,则聚合物K的结构简式是_____________。
(7)聚乳酸()是一种生物可降解材料,已知羰基化合物可发生下述反应:(R′可以是烃基或H原子)。用合成路线图表示用乙醇制备聚乳酸的过程_____________。
【答案】 (1). HOCH2CCCH2OH (2). 1,4—丁二醇 (3). ①② (4). ⑦⑧ (5). +3H2 (6). (7). (8). CH3CH2OHCH3CHO
【解析】
【详解】(1)根据A的分子式可知,A由一分子乙炔与两分子甲醛加成反应而得,且加成位置为碳氧双键,所有碳原子都处于同一直线上,则A的结构简式为HOCH2CCCH2OH;
(2)HOCH2CCCH2OH在催化剂作用下与氢气发生加成反应生成B为HOCH2CH2 CH2CH2OH,名称是1,4—丁二醇;
(3)根据流程中信息可知,反应①~④中,属于加成反应的有①②,反应③④为取代反应;反应⑥~⑨中,属于氧化反应的有⑦⑧;反应⑥为加成反应;反应⑨为取代反应;
(4)反应⑥为苯酚在镍的催化下加热与氢气发生加成反应生成,反应的化学方程式为+3H2;
(5)高分子材料尼龙66中含有结构片段,反应⑩为与H2N(CH2)6NH2发生缩聚反应生成和氯化氢,反应的化学方程式为;
(6)A的结构简式为HOCH2CCCH2OH,A的不饱和度为2,某聚合物K的单体与A互为同分异构体,该单体能与NaHCO3溶液反应,则含有-COOH,羧基不饱和度为1;该单体只含有2个氧原子,则不发生缩聚反应,应发生加聚反应生成K,所以该单体含有碳碳双键;该分子共有6个氢原子,而核磁共振氢谱有三个峰,峰面积之比为1:2:3,则该分子含有1个-CH3,可推测该单体的结构简式为CH2=C(CH3)COOH,且则聚合物K的结构简式是;
(7)聚乳酸()是一种生物可降解材料,已知羰基化合物可发生下述反应:(R′可以是烃基或H原子)。乙醇氧化生成乙醛,乙醛与HCN发生加成反应生成,发生缩聚反应生成,用合成路线图表示用乙醇制备聚乳酸的过程为CH3CH2OHCH3CHO。
相关资料
更多

