2019届湖北省武汉市第二中学高三五月全仿真模拟理综生物试题(解析版)
展开2019届湖北省武汉市第二中学高三五月全仿真模拟理综生物试题(解析版)
一、选择题
1.下列有关叙述正确的是 ( )
A. 象与鼠相应组织和器官的大小差异主要取决于细胞数量的多少
B. 人的成熟红细胞中,与血红蛋白合成有关的基因处于活动状态
C. 克隆羊的成功证明已分化的动物细胞可直接发育成完整的个体
D. 衰老的细胞中,黑色素的合成加快,因此老年人会长“老年斑”
【答案】A
【解析】
【分析】
本题考查真核生物的相关知识,涉及细胞的全能性、细胞衰老等相关知识,要求考生具备知识综合运用的能力。
【详解】象与鼠相应器官与组织的细胞大小无明显差异,器官的大小与细胞的数量成正比,A正确;人成熟红细胞无核不能合成血红蛋白,故相关基因不处于活动状态,B错误;克隆羊的成功证明动物细胞的细胞核具有全能性,而不能证明已分化的动物细胞可直接发育成完整的个体,C错误;老年人会长“老年斑”是因为衰老细胞色素积累导致,D错误。
【点睛】细胞内衰老细胞的特点:细胞内水分减少,结果使细胞萎缩,体积变小,细胞新陈代谢速率减慢;有些酶的活性降低;细胞内的色素会随着细胞衰老而逐渐积累;衰老的细胞内呼吸速率减慢,细胞核体积增大,核膜内折,染色质收缩,颜色加深;细胞膜通透性改变。
2.某科研小组对蝗虫精巢切片进行显微观察,测定不同细胞中的染色体数目和核DNA数目,结果如图。下列分析正确的是
A. 细胞c和细胞g都可能发生了染色单体分离
B. 细胞d、e、f中都可能发生同源染色体联会
C. 细胞g和细胞b中都含有同源染色体
D. 细胞a可能是精细胞或卵细胞
【答案】A
【解析】
【分析】
图中细胞a中染色体数和DNA数都是N,都是体细胞的一半,属于生殖细胞,细胞b中染色体是N,DNA是2N,说明细胞处于减数第二次分裂的前期或中期,细胞c中染色体和DNA都是2N,与体细胞相同,可能处于减数第二次分裂的后期,d和e细胞的DNA处于2N和4N之间,说明细胞处于间期DNA复制时期,f细胞中染色体2N,DNA是4N,可能处于有丝分裂的前期和中期以及减数第一次分裂过程,细胞g中染色体和DNA都是4N,则为有丝分裂后期的细胞。
【详解】根据分析可知细胞c可能处于减数第二次分裂的后期,细胞g是处于有丝分裂后期的细胞,两个时期都会发生了染色单体分离,A正确。同源染色体的联会发生在减数第一次分裂的前期,细胞d、e处在间期DNA复制的时期,B错误。细胞b处在减数第二次分裂的前期或中期,细胞中没有同源染色体,C错误。本题用的是蝗虫的精巢,因此细胞a不可能是卵细胞,D错误。
【点睛】精巢中的精原细胞即可以进行减数分裂,也可以进行有丝分裂。对于本题分析图形找准各细胞中的染色体和DNA的数目,并且熟练掌握并运用减数分裂和有丝分裂的物质变化规律,找准各细胞所处的时期极其关键。
3.某被15N标记的1个T2噬菌体(第一代)侵染未标记的大肠杆菌后,共释放出n个子代噬菌体,整个过程中共消耗a个腺嘌呤。下列叙述正确的是( )
A. 子代噬菌体中含15N的个体所占比例为1/2n-1
B. 可用含15N的培养液直接培养出第一代噬菌体
C. 噬菌体DNA复制过程需要的模板、酶、ATP和原料都来自大肠杆菌
D. 第一代噬菌体的DNA中含有a/(n-1)个胸腺嘧啶
【答案】D
【解析】
【分析】
根据题意,1个噬菌体中含1个DNA,则被15N标记的有两条链,在释放n个子代是噬菌体中共有n个DNA,其中含有15N标记的DNA有2个,据此分析。
【详解】A. 子代噬菌体中含15N个体所占比例为2/n,A错误;
B. 噬菌体是病毒,不能直接用含15N的培养液直接培养,B错误;
C. 噬菌体DNA复制过程需要的模板是噬菌体本身的DNA,C错误;
D. 根据题意,产生n个子代噬菌体共消耗了a个腺嘌呤,则每个DNA分子中腺嘌呤的个数为a/(n-1),而DNA分子中腺嘌呤数量等于胸腺嘧啶数量,故第一代噬菌体的DNA中含有a/(n-1)个胸腺嘧啶,D正确。
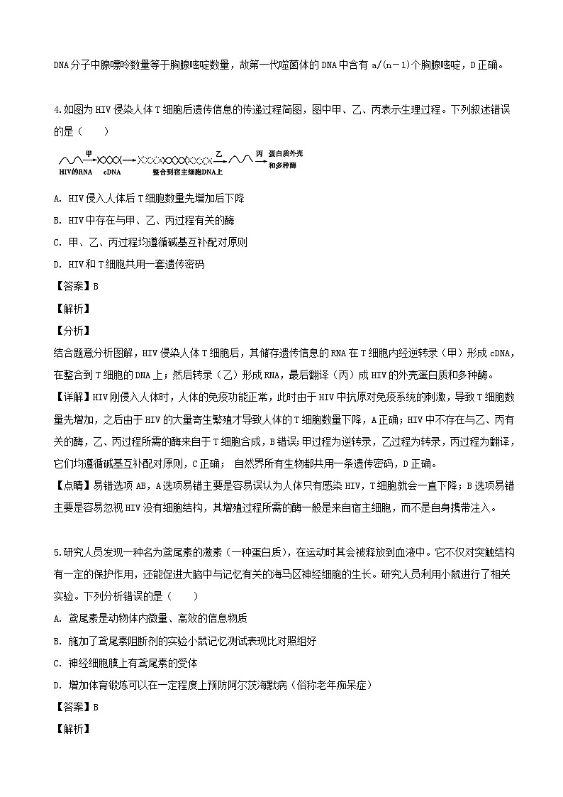
4.如图为HIV侵染人体T细胞后遗传信息的传递过程简图,图中甲、乙、丙表示生理过程。下列叙述错误的是( )
A. HIV侵入人体后T细胞数量先增加后下降
B. HIV中存在与甲、乙、丙过程有关的酶
C. 甲、乙、丙过程均遵循碱基互补配对原则
D. HIV和T细胞共用一套遗传密码
【答案】B
【解析】
【分析】
结合题意分析图解,HIV侵染人体T细胞后,其储存遗传信息的RNA在T细胞内经逆转录(甲)形成cDNA,在整合到T细胞的DNA上;然后转录(乙)形成RNA,最后翻译(丙)成HIV的外壳蛋白质和多种酶。
【详解】HIV刚侵入人体时,人体的免疫功能正常,此时由于HIV中抗原对免疫系统的刺激,导致T细胞数量先增加,之后由于HIV的大量寄生繁殖才导致人体的T细胞数量下降,A正确;HIV中不存在与乙、丙有关的酶,乙、丙过程所需的酶来自于T细胞合成,B错误;甲过程为逆转录,乙过程为转录,丙过程为翻译,它们均遵循碱基互补配对原则,C正确; 自然界所有生物都共用一条遗传密码,D正确。
【点睛】易错选项AB,A选项易错主要是容易误认为人体只有感染HIV,T细胞就会一直下降;B选项易错主要是容易忽视HIV没有细胞结构,其增殖过程所需的酶一般是来自宿主细胞,而不是自身携带注入。
5.研究人员发现一种名为鸢尾素的激素(一种蛋白质),在运动时其会被释放到血液中。它不仅对突触结构有一定的保护作用,还能促进大脑中与记忆有关的海马区神经细胞的生长。研究人员利用小鼠进行了相关实验。下列分析错误的是( )
A. 鸢尾素是动物体内微量、高效的信息物质
B. 施加了鸢尾素阻断剂的实验小鼠记忆测试表现比对照组好
C. 神经细胞膜上有鸢尾素的受体
D. 增加体育锻炼可以在一定程度上预防阿尔茨海默病(俗称老年痴呆症)
【答案】B
【解析】
【分析】
动物激素调节的特点:微量高效、体液运输、作用于靶器官、靶细胞等。
根据题意“鸢尾素(一种蛋白质)在运动时其会被释放到血液中,它不仅对突触结构有一定的保护作用,还能促进大脑中与记忆有关的海马区神经细胞的生长”分析,鸢尾素作用的靶细胞是神经细胞,根据蛋白质累的激素不能进入到细胞内,所以该激素作用的受体在细胞膜上;由于海马区与短期记忆有关,所以释放该激素有增强记忆的功能。
【详解】动物体内的激素具有微量高效的特点,A正确;鸢尾素能促进大脑中与记忆有关的海马区神经细胞的生长,而海马区神经细胞与短期记忆有关,所以施加了鸢尾素阻断剂的实验小鼠记忆测试表现应比对照组差,B错误;鸢尾素作为一种蛋白质类的激素,能促进海马区的神经神经生长,说明该激素作用的靶细胞是神经细胞,其受体应在细胞膜上,C正确;该激素在运动时会释放到血液中对突触结构有一定的保护作用,所以增加体育锻炼可以在一定程度上预防阿尔茨海默病,D正确。
【点睛】分析解答本题关键要抓住题干的有效信息“鸢尾素在运动时其会被释放到血液中,它不仅对突触结构有一定的保护作用,还能促进大脑中与记忆有关的海马区神经细胞的生长”进行合理推断。
6.某岛屿降雨量较大,导致了洪水和泥石流等自然灾害,岛屿上的马尾松林受到大面积损害。下列说法正确的是( )
A. 灾后马尾松的空间特征可能呈现出镶嵌分布的情况
B. 灾后当地群落的垂直结构和水平结构依然存在
C. 对当地陆生动物种群数量增长起决定作用的只有出生率和死亡率、迁入率和迁出率
D. 与灾前相比,灾后马尾松林内生物种类减少,其自我调节能力更高
【答案】B
【解析】
【分析】
1、群落的空间结构特征分垂直结构和水平结构,其中垂直结构会体现出不同种群的分层现象,水平结构呈现出不同种群的镶嵌分布特点。
2、决定种群数量变化因素是出生率和死亡率、迁入率和迁出率,预测种群数量变化的是年龄组成,影响种群数量变化的是性别比例。
3、生态系统的自我调节能力与其组成成分和营养结构的复杂程度呈正相关。
【详解】呈现出镶嵌分布的特点是群落的空间结构,而马尾松的空间特征应该是随机分布,属于种群的空间特征,A错误;一个群落任何时候都有垂直结构和水平结构,B正确;当地陆生动物中每一个种群数量有的增长,有的减少,还有的维持相对稳定,对每一个种群数量变化起决定作用的是出生率和死亡率、迁入率和迁出率,C错误;与灾前相比,灾后马尾松林内生物种类减少,营养结构变的更为简单,其自我调节能力变弱,D错误。
【点睛】易错选项A,容易将群落的空间结构特征与种群的空间结构特征混淆。
二、非选择题目
7.为研究低钾条件对某种农作物2个品种光合作用的影响,科研人员进行了实验,结果如表。
数值 指标
分组 | 叶绿素含量 (相对值) | 呼吸速率 (μmol·m-2·s-1) | 光补偿点 (μmol·m-2·s-1) | 最大净 光合速率 (μmol·m-2·s-1) | |
甲品种 | 低钾处理组 | 18 | 3.0 | 89.8 | 16.4 |
正常处理组 | 25 | 2.5 | 49.8 | 24.4 | |
乙品种 | 低钾处理组 | 26 | 3.2 | 72.7 | 18.5 |
正常处理组 | 28 | 2.9 | 42.0 | 25.5 | |
注:光补偿点是指光合速率与呼吸速率相等时的光照强度。
(1)提取叶绿素时,为了使研磨充分,应加入________。
(2)当乙品种最大净光合速率为25.5μmol·m-2·s-1时,光合速率是__μmol·m-2·s-1。此时增大光照强度,光合速率不再增加,这主要是受光合作用过程_____反应的限制。
(3)低钾处理后,2个品种光补偿点均增大,主要原因是________________
(4)据表分析,为提高产量,在缺钾土壤中种植该种农作物时,可采取的相应措施是______(写出两点即可)。
【答案】 (1). 二氧化硅(SiO2) (2). 28.4 (3). 暗 (4). 低钾处理后,2个品种叶绿素含量均减少,光反应减弱,光合速率降低,且呼吸速率均升高,需要增大光强才能维持光合速率与呼吸速率相等,因此光补点增大 (5). 选择种植乙品种;施加适量钾肥
【解析】
【分析】
根据题意可知,该实验目的是研究低钾条件下对2个品种农作物的光合作用的影响,其自变量是含钾是否正常与作物品种,因变量有叶绿素含量、呼吸速率、光补偿点和最大净光合速率。通过对表格的数据分析可知:对品种甲而言,低钾有抑制叶绿素合成,促进其呼吸作用,提高光补偿点和降低光合作用速率;对品种乙而言,对叶绿素的合成和呼吸作用有一定的抑制作用但没有对甲品种明显,同时其光合作用的补偿点和光合速率的抑制也没有甲明显。
【详解】(1)提取叶绿素时,应加入SiO2,以增大摩擦力,使研磨更充分。
(2)当乙品种的最大净光合速率为25.5μmol·m-2·s-1时,而此时其呼吸速率为2.9μmol·m-2·s-1,故此时光合速率=净光合速率+呼吸速率=25.5+2.9=28.4μmol·m-2·s-1。在最大净光合速率下再增大光照强度,光合速率不再增加,这主要是受光合作用过程暗反应速率的限制。
(3)据表分析,低钾处理后,2个品种光补偿点均增大,主要原因是农作物的叶绿素合成减少,光反应速率减慢,导致光合速率降低,但是两品种的呼吸速率还均升高,所以需要增大光照强度才能维持光合速率与呼吸速率相等,因此光补点增大。
(4)据表分析,在缺钾土壤中种植该种农作物时,为提高产量,一是选择尽量选择乙品种;二是适量施加钾肥。
【点睛】熟悉光合作用的过程以及影响因素是分析解答本题的基础,其中关键要抓住实验目的,分析其自变量和因变量,对比实验数据进行分析。
8.各种植物激素或植物生长调节剂在农业生产中有广泛应用。请回答有关问题:
(1)“红柿摘下未熟,每篮用木瓜三枚放入,得气即发,并无涩味”。这种“气”是____,主要作用是______________。
(2)在芦苇生长期用一定浓度的______溶液处理,可使芦苇纤维长度增加50%左右,获得更多造纸原料。
(3)适宜浓度的生长素可促进细胞生长,细胞分裂素可促进细胞分裂,两种激素在植物的生长发育过程中表现为_____(填“协同”或“拮抗”)作用。两激素间只有这一种关系吗?某兴趣小组做了一个实验,实验步骤如下:
①配制不同浓度的细胞分裂素(6-BA)溶液。
②将生长状态一致的吊兰均分成4组,分别置于配制好的6-BA溶液中,置于相同且适宜的环境中培养。
③在培养的第1、3、5天分别观察测量吊兰不定根的生长发育情况,各组根的伸长量(后一次的测量数减去前一次的测量数)如表。
伸长 时间 量(mm) 6-BA浓度() | 第1天 | 第3天 | 第5天 |
0 | 11.42 | 20.58 | 18.71 |
10 | 10.24 | 5.25 | 1.14 |
50 | 8.55 | 3.62 | 0.52 |
100 | 7.41 | 1.39 | 0.23 |
④分析表中数据发现:6-BA可抑制吊兰不定根的伸长,且随着____和____的增加,抑制程度______。
⑤有人提出:生长素与细胞分裂素的比值降低会抑制吊兰不定根的伸长。请在上述实验的 基础上设计实验验证该假设,要求只用一种浓度的生长素溶液(浓度不得更改),请写出实验设计思路:___________________________________________________,观察并测量各组不定根的伸长量。
【答案】 (1). 乙烯 (2). 促进果实成熟 (3). 赤霉素 (4). 协同 (5). 浓度 (6). 时间(天数) (7). 增强 (8). 向不同浓度的6-BA溶液中加入等量的某固定(或特定)浓度的生长素溶液
【解析】
【分析】
结合题意分析表格中数据,当用不同浓度的6-BA溶液处理吊兰,发现随6-BA溶液浓度的增加和时间的延长,吊兰不定根伸长量越小,说明6-BA对吊兰不定根的伸长抑制作用越强。如果需要研究6-BA与生长素按不同比例混合后对吊兰不定根伸长的影响,需要在现有的不同浓度的 6-BA溶液下加入等量的生长素溶液混合,分别处理相同的吊兰进行对照实验,观察并测量其不定根的伸长量。
【详解】(1)根据题意分析,释放的气体对促进果实成熟有关,说明这种“气”是乙烯,主要作用就是促进果实成熟。
(2)根据植物激素的生理作用可知,能促进植物茎干生长增高的植物激素主要是赤霉素,所以在芦苇生长期用一定浓度的赤霉素溶液处理,可使芦苇纤维长度增加50%左右。
(3)由于适宜浓度的生长素可促进细胞生长,细胞分裂素可促进细胞分裂,两种激素在植物的生长发育过程中表现为协同作用。
④结合前面的分析可知:可抑制吊兰不定根的伸长,且随着6-BA溶液浓度的增加和处理时间的延长,由于吊兰不定根伸长量越小,说明其抑制程度越大。
⑤若要证明生长素与细胞分裂素的比值降低会抑制吊兰不定根的伸长,可在上述实验的基础上用等量的同一种浓度的生长素溶液与上述不同浓度的6-BA溶液混合,分别处理相同的吊兰进行对照实验,观察并测量各组不定根的伸长量。
【点睛】关键:一是熟悉各种植物激素的生理作用;二是能结合题意和实验数据结果分析得出合理的实验结论。
9.治理沙漠要遵循自然规律,我国治理沙漠成就突出,被联合国誉为“全球治沙样本”。某沙地植被发生自然演替,大致要经历以下几个阶段:①流动沙地→②半流动沙地白沙蒿群落→③半固定沙地油蒿+白沙蒿群落→④固定沙地油蒿群落→⑤固定沙地油蒿+本氏针茅+苔藓群落→⑥地带性的本氏针茅草原→⑦迅速沙化。
(1)区别不同群落的重要特征是______________。
(2)白沙蒿是流动沙地上的“先锋”植物,能固定流沙改变环境,油蒿因此能够生长,并在竞争中处于优势。这说明生物与生物、________之间在相互影响中不断进化和发展。
(3)油蒿根系发达、抗风沙,本氏针茅根系浅、不抗风沙。据此判断,最好在沙地植被自然演替的第_____阶段适度干预治理,防止迅速沙化。人类活动会使群落演替按照不同于自然演替的__进行。
【答案】 (1). 群落的物种组成 (2). 生物与无机环境 (3). ⑤ (4). 速度和方向
【解析】
【分析】
1、群落的物种组成是区别不同群落的重要特征。
2、一个群落被另一个群落替代的现象称为群落的演替,而人类的活动对群落演替的速度和方向都有明显的影响。
3、共同进化就是生物与生物之间,生物与无机环境之间相互影响,不断进化和发展的过程。
【详解】(1)区别不同群落的重要特征是群落的物种组成。
(2)生物与生物之间、生物与无机环境之间在相互影响中不断进化和发展,这就是共同进化。
(3)根据题意“油蒿根系发达、抗风沙,本氏针茅根系浅、不抗风沙”判断,之所以群落会自然演替到本氏针茅草原阶段,主要是因为本氏针茅草原长得更高,能竞争得到更多的阳光而取代原来的优势种——油蒿,但取代后的本氏针茅根系浅、不抗风沙,所以反而容易造成草原再次转向沙漠化方向演替。对此最好在沙地植被自然演替的第⑤阶段适度干预治理,减少本氏针茅的生长繁殖,防止迅速沙化。也由此说明人类活动会干扰群落演替的方向和速度。
【点睛】解答本题关键在于第(3)小题,需要结合题意分析不同阶段的植被优势种的特征才能确定人为进行干扰群落演替的阶段。
10.家蚕卵有正常形和长形,由一对等位基因控制,且该对基因在染色体上的位置是确定的。野生家蚕蛾体色为白色,研究小组获得两种蛾体色为灰黑色突变型家蚕,分别用两种突变型灰黑色长形卵雄蚕与白色正常形卵雌蚕杂交,F1均为白色正常形卵。F1雌雄个体交配.所得F2的表现型及数量如下。
(1)根据杂交结果可判断灰黑色突变是___(填“显”或“隐”)性突变,其遗传遵循____定律。
(2)若突变型2灰黑色性状只在雄蛾中出现的原因是:控制灰黑色性状的基因位于常染色体上,表现时受性别影响,只在雄性中表现。请设计一个杂交实验进行验证(要求:写出杂交组合和预期结果)。 _____________________________________________
(3)根据表中的数据可得出的结论是:突变型1控制灰黑色性状的基因和突变型2控制灰 黑色性状的基因位于_____(填 “同源”或“非同源”)染色体上,依据是_______
【答案】 (1). 隐 (2). 基因的分离 (3). 杂交组合:♂灰黑色×♀F1白色预期结果:子代雌蛾全部为白色,雄蛾中白色:灰黑色=1:1 (4). 非同源 (5). 控制灰黑色突变型1的基因与控制卵形的基因位于一对同源染色体上,控制灰黑色突变型2的基因与控制卵形的基因位于非同源染色体上
【解析】
【分析】
根据题意分析:亲代选择的突变型1(灰黑色长形卵雄蚕)×白色正常形卵雌蚕,F1为白色正常形卵,说明灰黑色对白色为显性,正常形卵对长形卵为显性。F1雌雄个体交配(相当于自交),所得F2中雌雄个体的表现型及比例都近似为灰黑色:白色≈1:3,长形:正常形≈1:3,说明突变型1中两对性状都是受常染色体上各自一对等位基因控制,与性别遗传无关;两对性状结合起来分析,发现F2只有两者表现型,不满足9:3:3:1,说明两对等位基因同时位于一对同源染色体上。突变型2得到的F2雌雄个体的表现型及比例近似则不同,其中雌性群体中没有灰黑色,只有白色,而长形:正常形≈1:3,雄性群体中灰黑色:白色≈1:3,长形:正常形≈1:3,两对相对性状的交配结果可知,卵形性状的遗传与性别无关,而体色性状的遗传与性别相关联;同时两对性状结合起来观察统计,四种表现型的比例近似为9:3:3:1,说明两对等位基因位于不同的同源染色体上,其遗传遵循孟德尔的自由组合定律。假设卵形的控制基因为A/a,体色的控制基因为B/b。
【详解】(1)根据杂交结果可判断,灰黑色突变是隐性突变,受一对等位基因控制,其遗传遵循孟德尔的分离定律。
(2)若要验证突变型2灰黑色性状(bb)只在雄蛾中出现,其控制灰黑色性状的基因位于常染色体上,表现时受性别影响,只在雄性中表现,即BB和Bb在雌雄中都表现为白色,而bb雄性表现为灰黑色,bb雌性表现为白色。可以将灰黑色的雄性(bb)与F1白色雌性(Bb)个体杂交,观察子代雌雄个体的表现型及其比例。若子代雌性全为白色,雄性白色:灰黑色=1:1,则可说明假设成立。
(3)根据表中的数据,结合前面的分析,突变型1控制灰黑色性状的基因与控制卵形的基因位于同一对同源染色体上,而突变型2控制灰黑色性状的基因与控制卵形的基因位于不同对同源染色体上,由此说明突变型1和突变型2中控制体色的基因各自位于不同的同源染色体上,即两者位于非同源染色体。
【点睛】关键:一方面要借助亲代杂交产生的F1的表现型推测两对性状的显隐性;另一方面要区别F2两次杂交产生的F2表现型种类及其比例的区别,突变型1杂交产生F2只有两种表现型且比例近似为3:1,说明两对性状的控制基因位于一对同源染色体上,只遵循分离定律;但突变型2杂交产生的F2表现型有四种且比例近似为9:3:3:1,说明两对控制基因位于两对同源染色体上,遵循自由组合定律。
11.酵母菌是对青霉素不敏感的异养型生物。回答下列问题:
(1)传统发酵酿造葡萄酒的菌种来自___________。在工业发酵时,培养酵母菌的培养基中添加了丰富的_________等物质和青霉素,青霉素的作用是_____。
(2)酵母菌生长需要适宜的pH,因此在培养基配制过程中需要添加_____,原因是酵母菌培养过程中__________。
(3)使用液体培养基培养酵母菌时,为弄清酵母菌种群数量增长情况,对培养液中的酵母菌逐个计数非常困难,因此可采用_______的方法。
(4)白假丝酵母菌会通过人体感染部位进入血液,感染部位需要保持干燥和清洁,血液中血糖浓度不能太高,其依据是_________。
【答案】 (1). 葡萄皮 (2). 碳源和氮源 (3). 抑制细茵和放线菌的生长,将酵母菌从微生物群体中分离出来 (4). pH缓冲剂 (5). 营养物质的分解利用和代谢产物的形成、积累会导致培养基中pH下降 (6). 抽样检测 (7). 酵母菌适宜在温暖潮湿且含糖较多的环境中生长
【解析】
【分析】
酵母菌是一种真核生物,既能进行有氧呼吸,又能进行无氧呼吸,有氧呼吸和无氧呼吸过程中均会产生二氧化碳。酵母菌可以进行酒精发酵,产生酒精。酵母菌一般用液体培养基培养,对培养液中逐个计数非常困难,可以用血球计数板进行计数。
【详解】(1)在葡萄酒的自然发酵过程中,起主要作用的是附着在葡萄皮上的野生型酵母菌。在工业发酵时,培养酵母菌的培养基中添加了丰富的碳源和氮源等物质和青霉素,青霉素是一种抗生素,其作用是抑制细茵和放线菌的生长,将酵母菌从微生物群体中分离出来。
(2)酵母菌在培养过程中,无论是进行有氧呼吸,还是进行无氧呼吸,都会生成二氧化碳,导致培养液中的pH下降,但酵母菌的生长需要适宜的pH,因此在培养基配制过程中需要添加pH缓冲剂。
(3)据分析可知,使用液体培养基培养酵母菌时,为弄清酵母菌种群数量增长情况,对培养液中的酵母菌逐个计数非常困难,因此可采用抽样检测的方法。
(4)酵母菌适宜在温暖潮湿且含糖较多的环境中生长,白假丝酵母菌会通过人体的感染部位进入血液,感染部位需要保持干燥和清洁,因此,血液中血糖浓度不能太高。
【点睛】解答本题的关键是:明确酵母菌的呼吸类型,以及酵母菌在果酒制作方面的应用和计数的方法,再根据题意作答。
12.Hela细胞系是人工培养、具有无限增殖能力的永生癌细胞系,在世界各地的相关实验室中为研究者提供了相同的研究对象。回答下列问题:
(1)Hela细胞源自一位美国妇女的宫颈癌细胞,目前实验室中为了进一步研究Hea细胞,需进行___________(填“原代”或“传代”)培养。细胞体外培养所需营养物质有糖、氨基酸、无机盐等,通常还需要加入___________等天然成分,在动物细胞培养过程中,需要用胰蛋白酶,而不用胃蛋白酶的原因是___________。
(2)某小组为研究葡萄糖饥饿对Hela细胞生长的抑制情况,其它营养条件适宜,用不同葡萄糖浓度的培养基,培养Hela细胞24h,实验结果如下表所示:
该实验___________(填“需要”或“不需要”)另设对照组。实验结果表明:葡萄糖浓度与Hela细胞生长抑制率的关系是___________。体内低浓度葡萄糖可___________癌细胞的增殖,为肿瘤的限食疗法提供理论依据。
(3)Hela细胞在生物医学领域应用广泛,例如它帮助科学家首次实现了人源细胞与小鼠细胞融合。两个或多个细胞融合形成的单核细胞叫做___________,细胞融合技术的意义是___________。
【答案】 (1). 传代 (2). 血清、血浆 (3). 在多数动物细胞培养的适宜pH范围内,胃蛋白酶已失去活性 (4). 需要 (5). 葡萄糖浓度越低,Hela细胞生长抑制率越高 (6). 抑制 (7). 杂交细胞 (8). 突破了有性杂交局限,使远缘杂交成为可能
【解析】
【分析】
1.动物组织消化后的初次培养是原代培养,传代培养是把贴满瓶壁的细胞需要重新用胰蛋白酶处理,然后分瓶培养,让细胞继续增殖。
2. 动物细胞培养时适宜的pH值为7.2~7.4。
3.胰蛋白酶或胶原蛋白酶的作用:使动物组织分散成单个细胞。
【详解】(1)若要进一步研究Hea细胞,需要对Hea细胞进行传代培养,体外培养在使用天然培养基时,需要加入血清、血浆等天然成分。胃蛋白酶的适宜pH大约在1.5~2.2,在多数动物细胞培养的适宜pH范围内,胃蛋白酶已失去活性,因此在动物细胞培养过程中,需要用胰蛋白酶,而不用胃蛋白酶。
(2)研究葡萄糖饥饿对Hela细胞生长的抑制情况,需要与正常血糖浓度下的Hela细胞生长情况相比较,因此需要另设对照组。从表中数据可以看出,葡萄糖浓度越低,Hela细胞生长抑制率越高,体内低浓度葡萄糖可抑制癌细胞的增殖。
(3)两种不同细胞融合后形成杂种细胞,细胞融合技术的意义是突破了有性杂交局限,使远缘杂交成为可能。
【点睛】1.动物细胞培养10代以内的是原代培养,10代之后是传代培养,50代以后形成细胞系,核型可能会发生改变。
2.本题考查了动物细胞培养和动物细胞融合的基本知识,平时学习识记要准确。

