2019届广东省深圳市高级中学高三下学期适应性考试生物试题(解析版)
展开2019届广东省深圳市高级中学高三下学期适应性考试
生物试题(解析版)
1.人成骨细胞能合成和分泌一种骨形态发生蛋白,该蛋白质在骨骼的生长、发育中具有重要作用。下列有关说法正确的是
A. 骨形态发生蛋白基因只存在于部分组织细胞中
B. 骨形态发生蛋白基因的表达依赖于逆转录酶
C. 骨形态发生蛋白的合成、加工和分泌需线粒体供能
D. 肝细胞和骨细胞是骨形态发生蛋白作用的靶细胞
【答案】C
【解析】
分析】
细胞分化的实质是基因的选择性表达,遗传物质不变。
分泌蛋白合成、加工、分泌相关的细胞结构有:核糖体、内质网、高尔基体、线粒体和细胞膜。
基因的表达包括转录(需要RNA聚合酶)和翻译。
【详解】人体所有的体细胞都是由同一个受精卵分裂、分化而来,含有相同的基因,且含有人体全部的遗传物质,A错误;骨形态发生蛋白基因的表达依赖于RNA聚合酶等,而非逆转录酶,B错误;骨形态发生蛋白属于分泌蛋白,是由分布在内质网上的核糖体合成的,再经由内质网加工、运输至高尔基体,在高尔基体中进一步加工、包装形成成熟的骨形态发生蛋白分泌到细胞外。这一过程需要消耗能量,而所需能量主要来自线粒体有氧呼吸产生的ATP,C正确;骨形态发生蛋白在骨骼的生长、发育中具有重要作用,说明其靶细胞是骨细胞而非肝细胞,D错误。故选C。
【点睛】由“骨形态发生蛋白在骨骼的生长、发育中具有重要作用”可知,骨形态蛋白的靶细胞是骨细胞。
2.科学家研究发现,叶绿体中色素接受了太阳光的能量后,激发了一系列的电子传递过程,同时将水光解。下列叙述错误的是
A. 水光解发生在类囊体薄膜上,其产物是[H]和氧
B. 水的光解速率与色素含量、光照强度等有关
C. 类囊体薄膜上合成ATP所需的能量来自叶绿体色素吸收的光能
D. 水光解产生的[H]和氧,可在细胞中直接参与有氧呼吸
【答案】D
【解析】
【分析】
光合作用包括光反应阶段和暗反应阶段,光反应的场所是类囊体薄膜,暗反应的场所是叶绿体基质。光合作用过程中能量的变化是:光能→ATP中活跃的化学能→有机物中稳定的化学能。
【详解】水光解的复杂过程是由类囊体薄膜上的色素和多种物质共同完成的,所以说水光解发生在类囊体薄膜上。水在光下分解为[H]和氧气,A正确;水光解依靠色素吸收光能,故其速率与色素含量、光照强度等有关,B正确;叶绿体色素吸收的光能具有两个方面的作用:一方面是用于水光解,生成[H],另一方面是在相关酶的作用下,合成ATP,C正确;水光解产生的[H]用于暗反应,不参与有氧呼吸,D错误。故选D。
【点睛】光反应阶段产生的[H]用于暗反应阶段,有氧呼吸一二阶段产生的[H]用于第三阶段。二者不是同种物质。
3.遗传学的研究使人们对基因的认识经历了多个重要的阶段。下列对科学家的研究或成果的描述,不正确的是
A. 孟德尔提出基因是控制生物性状遗传的遗传物质
B. 摩尔根的研究表明基因的物质载体是染色体
C. 科学家普遍认为基因是决定蛋白质结构中氨基酸序列的遗传物质单位
D. 沃森和克里克提出了DNA分子双螺旋结构模型
【答案】A
【解析】
【分析】
孟德尔采用假说演绎法得出基因的分离定律和自由组合定律;摩尔根通过假说演绎法证明基因位于染色体上;萨顿通过类比推理法推测基因位于染色体上。
【详解】孟德尔假设是某种遗传因子控制生物性状的遗传,没有提出基因的概念,A错误;摩尔根以果蝇为实验材料,证明了基因在染色体上,即遗传物质的载体是染色体,B正确;许多研究都证明,基因决定蛋白质的结构,是指决定蛋白质的多肽链的氨基酸序列,C正确;沃森和克里克提出了DNA分子双螺旋结构模型,D正确。故选A。
【点睛】易错点:孟德尔当时未提出基因的概念,只提出遗传因子的说法。
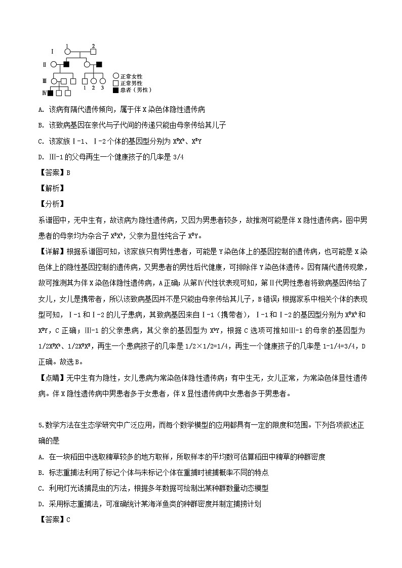
4.一个A型血友病(用B和b表示一对等位基因)患者家系图如图所示。下列说法错误的是
A. 该病有隔代遗传倾向,属于伴X染色体隐性遗传病
B. 该致病基因在亲代与子代间的传递只能由母亲传给其儿子
C. 该家族Ⅰ-1、Ⅰ-2个体的基因型分别为XBXb、XBY
D. Ⅲ-1的父母再生一个健康孩子的几率是3/4
【答案】B
【解析】
【分析】
系谱图中,无中生有,故该病为隐性遗传病,又因为男患者较多,故推测可能是伴X隐性遗传病。图中男患者的母亲均为杂合子XBXb,父亲为显性纯合子XBY。
【详解】根据系谱图可知,该家族只有男性患者,可能是Y染色体上的基因控制的遗传病,也可能是X染色体上的隐性基因控制的遗传病,又男患者的男性后代健康,可排除伴Y染色体遗传。因有隔代遗传现象,故可推测其为伴X染色体隐性遗传病,A正确;从第Ⅳ代性状表现可知,第Ⅱ代男性患者将致病基因传给了女儿,女儿是携带者,所以该致病基因并不是只能由母亲传给其儿子,B错误;根据家系中相关个体的表现型可知,Ⅰ-1和Ⅰ-2的儿子患病,其致病基因来自Ⅰ-1(携带者),Ⅰ-1和Ⅰ-2的基因型分别为XBXb和XBY,C正确;Ⅲ-1的父亲患病,其父亲的基因型为XbY,根据C选项可推知Ⅲ-1的母亲的基因型为1/2XBXb、1/2XBXB,再生一个患病孩子的几率是1/2×1/2=1/4,再生一个健康孩子的几率是1-1/4=3/4,D正确。故选B。
【点睛】无中生有为隐性,女儿患病为常染色体隐性遗传病;有中生无,女儿正常,为常染色体显性遗传病。伴X隐性遗传病中男患者多于女患者,伴X显性遗传病中女患者多于男患者。
5.数学方法在生态学研究中广泛应用,而每个数学模型的应用都具有一定的限度和范围。下列各项叙述正确的是
A. 在一块稻田中选取稗草较多的地方取样,所取样本的平均数可估算稻田中稗草的种群密度
B. 标志重捕法利用了标记个体与未标记个体在重捕时被捕概率不同的特点
C. 利用灯光诱捕昆虫的方法,根据多年数据可绘制出某种群数量动态模型
D. 采用标志重捕法,可准确统计某海洋鱼类的种群密度并制定捕捞计划
【答案】C
【解析】
【分析】
种群特征包括数量特征和空间特征。前者包括种群密度、出生率和死亡率、迁入率和迁出率、年龄组成、性别比例。
调查种群密度常用的方法是:样方法和标志重捕法。
【详解】样方法要求做到随机取样,A错误;标志重捕法正是利用了标记个体与未标记个体在重捕时被捕概率相同的特点,来估算某种活动能力强、运动范围较大的动物的种群密度的,B错误;利用灯光诱捕昆虫的方法,可获得一定量的昆虫,如果长期观测、多年积累,可以获得某种昆虫的数量值。在生产实践中,如果结合田间昆虫的数量和气象因子等环境条件,可绘制出某种群数量动态模型,对害虫的发生期和发生量进行预测,C正确;标志重捕法只能大致估算种群密度,不能准确统计,D错误。故选C。
【点睛】样方法适用于植物和活动能力弱的动物;标志重捕法适用于活动能力强的动物。
6.下图为体内细胞与外界进行物质交换的过程示意图。下列有关描述正确的是
A. 图中①②③依次为淋巴、组织液和细胞内液
B. 葡萄糖、氨基酸、水、脂肪酸都可由肠进入①
C. 蛋白质、糖原、激素都可通过①和②进入③
D. 当神经元受到刺激时,③中的K+大量进入②
【答案】B
【解析】
【分析】
由图可知,①血浆、②组织液、③细胞内液。
内环境主要包括血浆、组织液和淋巴。
【详解】绝大多数细胞都通过内环境与外界环境进行物质交换。根据图示中的箭头方向和所占体重的百分数,可以推测图中①②③依次为血浆、组织液和细胞内液,A错误;图中箭头表示血浆与肠之间发生的物质交换,食物经消化系统消化后,多种营养物质由小肠绒毛上皮细胞吸收进入肠部毛细血管内的血浆中,如葡萄糖、氨基酸、脂肪酸、甘油等有机小分子,以及水和无机盐等无机物,B正确;部分蛋白质(如抗体)和激素(如蛋白质类的激素)等可通过①进入②中,但不能进入③。糖原是存在于细胞中的物质(如肝糖原和肌糖原),只能在细胞中发挥作用,而细胞是利用葡萄糖合成糖原的。所以糖原不能通过①和②进入③,C错误;当神经元受到刺激时,②中的Na+大量进入③,形成动作电位。细胞处于静息状态时,③中的K+大量外流,进入②,D错误。故选B。
【点睛】动作电位内正外负,形成原因钠离子内流;静息电位内负外正,形成原因钾离子外流。
7.很多植物通过光合作用,不仅有葡萄糖的合成,还有淀粉和蔗糖生成。某种植物叶肉细胞的暗反应、蔗糖与淀粉合成代谢途径如下图所示(Pi代表无机磷酸,三碳糖磷酸进一步转化形成葡萄糖)。请回答下列问题:
(1)磷酸转运器位于____________, 其功能是_________________________。在叶绿体和线粒体中,Pi参与合成的物质包括__________________等。
(2)在碳同化过程中,二氧化碳与五碳化合物结合的反应属于_______________过程,该反应的产物接受_____________(填数字标号)被还原。
(3)若蔗糖合成或输出受阻,则进入叶绿体的_________数量减少,会使_____________大量积累在叶绿体膜附近,最终导致光反应中合成__________数量下降,碳同化循环减速。此时过多的三碳糖磷酸,一方面可用于_____________________,以维持暗反应的进行,另一方面可用于__________________,以维持光反应的进行。
【答案】 (1). 叶绿体内膜上 (2). 由叶绿体转运出三碳糖磷酸,同时向叶绿体内转运进Pi (3). ATP、核酸 (4). 固定 (5). ①和② (6). Pi (7). 三碳糖磷酸 (8). ATP (9). 转化为五碳化合物 (10). 淀粉的合成
【解析】
【分析】
由图可知,①[H]、②ATP、③ADP和Pi。位于叶绿体内膜上的磷酸转运器可以把磷酸从细胞质基质运入叶绿体,也可以把叶绿体内的三碳糖磷酸运出叶绿体合成蔗糖。叶绿体内的三碳糖磷酸可以脱去磷酸形成淀粉。
【详解】(1)图中显示的是光反应和暗反应及蔗糖的合成过程,磷酸转运器位于叶绿体内膜上,其功能是由叶绿体转运出三碳糖磷酸,同时向叶绿体内转运进 Pi。在叶绿体和线粒体中,Pi参与合成的物质包括ATP和核酸等。
(2)由图可知,在碳同化过程中,二氧化碳与五碳化合物结合的反应属于碳固定过程,该反应的产物C3接受①[H]和②ATP被还原。
(3)若蔗糖合成或输出受阻,三碳糖磷酸转化脱去Pi的过程受阻,形成的Pi减少,则进入叶绿体的Pi数量减少,已经转运的三碳糖磷酸不能及时消耗,会积累在叶绿体膜附近,由于Pi是合成ATP的原料,最终导致光反应中合成ATP的数量下降,碳同化减速。此时过多的三碳糖磷酸,一方面可用于转化为五碳化合物,与二氧化碳结合,以维持暗反应的进行,另一方面可用于淀粉的合成,既能消除三碳糖磷酸的积累,又能提供Pi,以维持光反应的进行。
【点睛】暗反应需要光反应为之提供[H]和ATP,用于C3的还原。
8.甘肃天水市“花牛”苹果自1965年出口香港,已成为全国最大元帅系苹果生产基地。回答下列有关“花牛”苹果果园生态系统的问题:
某“花牛”苹果果园发生了虫害,该虫害是由A引起的。A招来了B和C,B把卵产入A体内,孵出的B的幼虫吃空虫体后羽化飞出,再攻击A的其他个体,C特别喜食A,也捕食B。在体内有B幼虫的A中,有些个体常疯狂地摇摆身体,因而容易被C发现而被捕食。
①B和C的种间关系是__________。土壤中的蚯蚓在该生态系统中具有__________功能.
②C捕食疯狂摇摆的A,对A种群的生存___(填“有利”“不利”或“无影响”),理由是__________。
③体内有B幼虫的A摇摆身体为C提供了一定的信息,这表明生态系统的信息传递能调节生物的____________________,有利于维持生态系统的稳定。
【答案】 (1). 捕食和竞争 (2). 加速物质循环 (3). 有利 (4). 通过捕食,使体内有B幼虫个体死亡.客现上促进了A种群的发展,有利于A的生存 (5). 种间关系
【解析】
【分析】
1、生物群落:
| 生产者 | 消费者 | 分解者 |
营养方式 | 自养 | 异养 | 异养 |
主要生物 | 绿色植物 | 动物 | 营腐生生活的细菌和真菌 |
地位 | 生态系统的基石 | 生态系统最活跃的成分 | 生态系统的关键成分 |
作用 | 制造有机物,储存能量,为消费者提供食物和栖息场所 | 加快生态系统的物质循环,有利于植物的传粉和种子的传播 | 分解有机物,供生产者重新利用 |
2、种间关系(不同种生物之间的关系):
(1)互利共生(同生共死):如豆科植物与根瘤菌;人体中的有些细菌;地衣是真菌和藻类的共生体。
(2)捕食(此长彼消、此消彼长):如:兔以植物为食;狼以兔为食。
(3)竞争(你死我活):如:大小草履虫;水稻与稗草等。
(4)寄生(寄生者不劳而获):如人与蛔虫、猪与猪肉绦虫。
【详解】①根据题意,C能捕食B,同时还与B竞争A,因此B和C的种间关系是捕食和竞争。土壤中的蚯蚓在该生态系统中属于分解者,分解动植物的遗体残骸和枯枝落叶等,将有机物分解为无机物归还到无机环境中,促进了物质循环。
②C捕食疯狂摇摆的A,使体内有B幼虫的个体死亡,客现上促进了A种群的发展,有利于A的生存。
③体内有B幼虫的A摇摆身体为C提供了一定的信息,这表明生态系统的信息传递能调节生物的种间关系,有利于维持生态系统的稳定。
【点睛】本题考查了生态系统的种间关系、信息传递的知识点,题目难度不大。要求学生掌握生态系统中生物成分的作用,识记生态系统的信息传递的类型以及应用,结合实例根据掌握的种间关系分析食物网中的情况,这是该题的重点考察知识。要求学生识记和理解基础知识的解决问题的关键。
9.下图为动物病毒侵染宿主细胞的过程,请据图回答问题:
(1)由下图中过程1和2推断,该动物病毒进入宿主细胞的方式是_______(主动运输/胞吞),该过程的完成说明生物膜具有____________的结构特点。完成此过程依赖于病毒外侧有一层与宿主细胞的细胞膜非常相似的结构,据图所知该结构最可能直接来自于宿主细胞的_______,该结构的基本支架是_________。图中过程4和6表明病毒的核酸分子进出宿主细胞的细胞核需要通过_____层磷脂分子层。
(2)完成图中这些生理过程所需的ATP来自于宿主细胞的_____________和线粒体。
(3)图中过程7所需的原料是_______,产物的种类和功能具有多样性,如图所示,参与过程8的物质最可能出现在病毒的______部位。
(4)病毒感染后,一般情况下可以诱导机体产生抗病毒的免疫应答反应,例如产生干扰素。干扰素是一种糖蛋白,细胞中核糖体产生此物质分泌到体液中的过程还依次需要_______________这两种细胞器的参与。细胞中核膜、各种细胞器的膜以及细胞膜在结构和功能上紧密联系,称为_______________。
【答案】 (1). 胞吞 (2). (一定的)流动性 (3). 核膜(或细胞核) (4). 磷脂双分子层 (5). 0 (6). 细胞质基质 (7). 氨基酸 (8). 外壳 (9). 内质网、高尔基体 (10). 生物膜系统
【解析】
【分析】
识图分析可知,图中病毒具有囊膜结构,囊膜通过与宿主细胞的细胞膜上的糖蛋白识别并结合,随后病毒的囊膜与细胞膜融合,使病毒通过胞吞进入细胞内。进入细胞内的病毒的核酸通过宿主细胞的核膜上的核孔进入核内,进行核酸的合成过程,转录形成的RNA通过核孔出来与细胞质中的核糖体结合,指导蛋白质的合成,合成后的蛋白质有的作为酶催化核酸的合成过程,有的作为病毒的蛋白质外壳与复制后的核酸组装,形成了子代病毒,子代病毒被核膜包裹后形成了囊膜结构,然后通过胞吐的方式出细胞,接着侵染其他的宿主细胞。
【详解】(1)由图可知,大分子或颗粒进入细胞的方式是胞吞,图中病毒有类似于细胞膜的结构囊膜,囊膜与细胞膜融合使得病毒进入细胞内,因此属于胞吞;胞吞说明了生物膜具有一定的流动性;病毒外也有一层膜,包被着病毒的外壳、核酸等结构,类似于真核细胞中细胞膜的作用,由图中可以看出该膜来自于宿主细胞的核膜;由于这层膜来自于核膜,因此基本支架也应该是磷脂双分子层,才能进行胞吞。核酸进出细胞核是通过核孔,因此穿过0层磷脂双分子层。
(2)有氧呼吸第一阶段场所为细胞质基质,产生少量ATP,第二、三阶段场所为线粒体,第三阶段产生大量ATP,完成图中的生理过程所需的ATP来自于宿主细胞的细胞质基质和线粒体。
(3)识图分析可知,过程7为翻译过程,原料为氨基酸,图中参与过程8的物质,即组装形成子代病毒的蛋白质,最可能出现在病毒的外壳中。
(4)干扰素属于分泌蛋白,在核糖体上合成后,进入内质网和高尔基体分别进行蛋白质的初加工和再加工;生物膜系统包括核膜、细胞器膜和细胞膜,生物膜系统在结构和功能上紧密联系。
【点睛】本题以动物病毒为背景考查生物膜的功能和特点以及病毒生命活动的知识点,要求学生掌握物质进出细胞的方式和特点,通过识图分析掌握囊膜病毒侵染宿主细胞的过程,要求学生关键是识图获得有效信息是解决问题的关键。识记并理解生物膜系统的组成和在分泌蛋白合成和分泌过程中的作用是解决第(4)问的关键。
10.某种小鼠毛色由位于两对常染色体上的两对基因控制。已知B决定黑色毛,b决定褐色毛,C决定毛色存在,c决定毛色不存在(即白色)。其尾长是由位于常染色体上的另一对基因控制的。
(1)现有一批基因型为BbCc的小鼠,雌雄个体随机交配繁殖后,子代白色小鼠的基因型有______种,其中能稳定遗传的比例为______。
(2)若不考虑毛色性状的遗传,在研究中发现,一对长尾的小鼠生出了一定数量的短尾小鼠。为了研究短尾小鼠的产生是因为“它的双亲都是短尾基因的携带者”还是由于“在亲本繁殖过程中发生了显性突变”,请你来设计杂交实验并预测实验结果。
实验思路:_______________________________________。
结果预测:
Ⅰ.如果__________________________,则双亲都是隐性短尾基因的携带者。
Ⅱ.如果__________________________,则短尾小鼠的出现是由于在亲本繁殖过程中发生了显性突变造成的。
【答案】 (1). 3种 (2). 1/2 (3). 将短尾的雄鼠与短尾的雌鼠交配并观察子代的表现型 (4). 子代全为短尾鼠 (5). 子代出现长尾鼠
【解析】
【分析】
根据题干信息分析,控制某种小鼠的毛色的两对等位基因遵循基因的自由组合定律,其中黑色的基因型为B_C_,褐色的基因型为bbC_,白色的基因型为__cc。
【详解】(1)根据题意分析,基因型为BbCc的雌雄小鼠体随机交配,后代基因型及其比例为B_C_:B_cc:bbC_:bbcc=9:3:3:1,其中B_cc和bbcc表现为白色,因此白色的基因型有3种;能够稳定遗传的白色的基因型为bbcc和BBcc,占白色鼠总数的1/2。
(2)实验思路:根据题意分析,已知尾长是由位于常染色体上的另一对基因控制的,且一对长尾的小鼠生出了一定数量的短尾小鼠,该现象可能是因为双亲都是短尾基因的携带者导致的,也可能是亲本在繁殖过程中发生了显性突变,可以通过短尾雌雄属相互交配的实验来检测,即将短尾的雄鼠与短尾的雌鼠交配,并观察子代的表现型。
结果预测:
Ⅰ.如果子代全为短尾鼠,则短尾为隐性性状,因此双亲都是隐性短尾基因的携带者。
Ⅱ.如果子代出现长尾鼠,则短尾为显性性状,因此短尾小鼠的出现是由于在亲本繁殖过程中发生了显性突变造成的。
【点睛】解答本题的关键是掌握基因的自由组合定律及其实质,能够根据题干信息写出不同的表现型对应的基因型,利用双杂合子的杂交实验后代的性状分离情况判断相关个体的基因型,并能够设计杂交实验判断题(2)中短尾鼠出现的原因。
11.随着基因工程等现代生物技术发展,动物细胞工程的理论和应用均获得了突破性的进展。下图为动物细胞工程涉及的主要技术领域。
回答下列问题:
(1)在进行动物细胞培养时,将成块的组织中的细胞分散成单个细胞的方法是____________________。在培养过程中,要向培养液中加入一定量的____________,以防止微生物的污染;还需要向培养液中加入__________________等一些天然成分,以保证细胞所需的营养。
(2)1980年,科学家首次通过显微注射法培育出世界上第一个转基因小鼠。目前,主要通过______________________等途径获取基因工程需要的目的基因。
(3)与植物细胞不同,动物细胞的全能性会随着_______________而逐渐受到限制,因此,到目前为止,用动物体细胞克隆的动物,实际是通过上图中所示的______________技术实现的。采用上图中的___________技术,可使两个或多个动物细胞结合形成一个________(选择“单核”或“多核”)的杂交细胞。
【答案】 (1). 用胰蛋白酶或胶原蛋白酶处理 (2). 抗生素 (3). 血清、血浆 (4). 从自然界已有的物种中分离、人工合成、从基因文库中获取 (5). 细胞分化程度的提高 (6). 核移植 (7). 细胞融合 (8). 单核
【解析】
【分析】
动物细胞培养的条件:无菌、无毒;适宜的温度和pH;营养条件;95%空气+5%二氧化碳的气体环境。
动物细胞融合指两个或多个动物细胞融合形成一个细胞的过程,融合后形成的具有原来两个或多个细胞遗传信息的单核细胞即杂交细胞。
【详解】(1)在进行动物细胞培养时,需用胰蛋白酶或胶原蛋白酶处理组织块,使细胞分散成单个细胞。在细胞培养时,要向培养液中加入一定量的抗生素,以防培养过程中的污染;需要向培养液中加入血清、血浆等一些天然成分,使营养成分更加全面,以保证细胞所需的营养。
(2)目前科学家主要是从自然界已有的物种中分离、人工合成、从基因文库中获取目的基因。
(3)动物细胞的全能性会随着细胞分化程度的提高而逐渐受到限制,研究表明,动物细胞核具有全能性。因此,用动物体细胞克隆动物时,实际是通过核移植技术实现的,其中包括胚胎细胞核移植和体细胞核移植。细胞融合技术,可使两个或多个动物细胞结合形成一个单核的杂交细胞。
【点睛】动物体细胞核移植的原理是体细胞核的全能性;植物组织培养的原理是植物细胞的全能性。

