2019届广东省揭阳市高三高考第一次模拟考试理综生物试题(解析版)
展开揭阳市2019年高中毕业班高考第一次模拟考试
理 科 综 合
1.下列有关蛋白质的叙述,正确的是
A. 胰蛋白酶在细胞内合成,在内环境中发挥作用
B. 将抗体溶于NaCl溶液中会造成其生物活性的丧失
C. 煮熟的鸡蛋因蛋白质的肽键暴露而易被蛋白酶水解
D. 酶的催化作用实质是为化学反应提供活化能
【答案】C
【解析】
【分析】
本题考查蛋白质相关知识,要求考生识记蛋白质变性的主要因素,能结合所学的知识准确判断各选项。
【详解】胰蛋白酶在细胞中合成,但在消化道发挥作用,不属于内环境,A错误;将抗体溶于NaCl溶液中会造成出现盐析现象,但其生物活性的没有丧失,B错误;高温会使蛋白质的肽键暴露,空间结构发生变化,易被蛋白酶水解,C正确;酶的催化作用实质是降低化学反应的活化能,D错误。
【点睛】盐析为蛋白质在水溶液中溶解度的降低,不影响活性。
2.下列关于真核细胞结构的说法正确的是
A. 高等植物成熟的筛管细胞是没有细胞核的
B. 高尔基体是细胞内性激素合成的车间
C. 黑藻是观察真核细胞叶绿体和线粒体的最好材料
D. 线粒体和叶绿体中消耗[H]的过程都伴随着ATP的生成
【答案】A
【解析】
【分析】
本题考查细胞的结构与功能的相关知识,意在考查学生的识记能力和判断能力,运用所学知识综合分析问题的能力。
【详解】哺乳动物成熟红细胞和高等植物成熟的筛管细胞是没有细胞核的,A正确;性激素(脂质)的合成车间是内质网而非高尔基体,B错误;黑藻是观察叶绿体的最好材料,但不能用于线粒体的观察,因有颜色干扰,C错误;叶绿体内暗反应过程中需消耗[H]和ATP,用于三碳化合物的还原,D错误。
【点睛】观察线粒体需要用健那绿染色,应选无色的材料进行观察,避免颜色干扰。
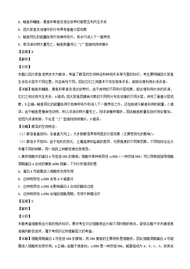
3.早在宋代,我国就产生了四大家鱼池塘混养技术。鲢鱼主要以浮游植物为食,鳙鱼主要以浮游动物为食,草鱼和青鱼主要以池底水草、螺蛳等为食。下列分析正确的是
A. 鲢鱼和鳙鱼、青鱼和草鱼在混合放养时都是互利共生关系
B. 四大家鱼在池塘中的分布具有垂直分层现象
C. 鲢鱼同化的能量除用于自身呼吸外,其余均流入下一营养级
D. 若浮游动物大量死亡,鲢鱼数量将以“J”型曲线持续增长
【答案】B
【解析】
【分析】
本题以四大家鱼混养技术为载体,考查了群落的空间特征和种间关系等方面的知识,考生要明确四大家鱼生活在水层中不同位置,并且食性不同,因此它们之间基本不存在竞争关系,能够合理利用水体资源。
【详解】鲢鱼和鳙鱼、青鱼和草鱼在混合放养时,由于食物的不同和分层现象,能合理利用水体的资源,它们之间没有共生关系,A错误;四大家鱼因捕食对象的不同而分布在池塘的不同水层,体现了垂直分层现象,B正确;鲢鱼同化的能量除用于自身呼吸外和流入下一营养级之外,还包括被分解者利用的能量,C错误;由于鲢鱼是植食性动物,所以浮游动物大量死亡,则浮游植物增多,因此鲢鱼数量在短时间会增加,但因为资源有限,不会呈“J”型曲线持续增长,D错误。
【点睛】群落的空间特征:
(1)群落垂直结构:在垂直方向上,大多数群落具有明显的分层现象(主要受阳光的影响);
(2)群落水平结构:由于地形的变化、土壤湿度和盐碱的差异、光照强度的不同等因素,不同地段往往分布着不同的种群,同一地段上种群密度也有差异。
4.真核细胞中的蛋白 A可促进DNA的复制。细胞中某种特异性siRNA(一种双链 RNA)可以导致能指导细胞周期蛋白A合成的模板mRNA降解。下列分析错误的是
A. 蛋白A可能需进入细胞核发挥作用
B. 这种特异性siRNA含有A-U碱基对
C. 这种特异性siRNA会影响蛋白A合成的翻译过程
D. 这种特异性siRNA会缩短细胞周期,可用于肿瘤治疗
【答案】D
【解析】
【分析】
本题考查细胞有丝分裂的相关知识,要求考生识记细胞有丝分裂不同时期的特点,能结合题干中关键信息准确判断各选项,属于考纲识记和理解层次的考查。
【详解】细胞周期蛋白A可促进DNA的复制,而DNA复制的主要场所是细胞核,因此细胞周期蛋白A可能需进入细胞核发挥作用,A正确;由题干信息知,siRNA是一种双链RNA,碱基组成为A、U、C、G,故其含有A-U碱基对,B正确;mRNA是翻译的模板,由题干信息“siRNA可以导致能指导蛋白A合成的mRNA降解”,这种特异性siRNA会影响蛋白A合成的翻译过程,C正确;此种siRNA会导致细胞周期蛋白A的mRNA降解,使细胞分裂速度减慢,细胞周期变长,D错误。
【点睛】紧扣题干信息“细胞周期蛋白A可促进DNA的复制”、“细胞中某种特异性siRNA(一种双链RNA)可以导致细胞周期蛋白A的mRNA降解”准确答题。
5.人类秃顶基因位于常染色体,男性在隐性纯合时才不秃顶,而女性在显性纯合子时才秃顶。下列有关叙述正确的是
A. 秃顶遗传与性别相关,属于伴性遗传
B. 秃顶男性和禿顶女性结婚,所生孩子都患秃顶
C. 秃顶男性与非秃顶女性结婚,所生孩子都不会秃顶
D. —对正常夫妇已生下一个秃顶的孩子,这对夫妇再生一个秃顶孩子的概率为1/4
【答案】D
【解析】
【分析】
本题考查从性遗传的特点,旨在考查学生对题目信息的分析理解能力。
【详解】人类秃顶基因位于常染色体,故虽然秃顶遗传与性别相关,但不属于伴性遗传,而是从性遗传,A错误;秃顶男性(AA或Aa)和秃顶女性(AA)结婚,生育的后代为AA或Aa,如果生育的是Aa女性,则不患秃顶,B错误;秃顶男性(AA或Aa)与非秃顶女性(Aa或aa)结婚,生育的后代为AA或Aa或aa,如果生育的是AA或Aa男性,则会秃顶,C错误;一对正常夫妇生了一个秃顶后代,说明父亲是aa,母亲是Aa,所以再生育秃顶后代的概率为1/2×1/2=1/4,是男性秃顶,D正确。
【点睛】人类秃顶基因位于常染色体,因此不属于伴性遗传,但该遗传性状与性别有关,属于从性遗传。假设控制该性状的基因为A、a,则
基因型 | AA | Aa | aa |
男性表现型 | 秃顶 | 秃顶 | 不秃顶 |
女性表现型 | 秃顶 | 不秃顶 | 不秃顶 |
6.登革热病毒与寨卡病毒结构相似。为探究登革热病毒抗体是否可以特异性结合寨卡病毒,科研人员用血清与病毒进行抗原-抗体杂交实验,实验处理及结果如下图所示。相关叙述正确的是
A. 机体主要依赖免疫调节维持内环境稳态
B. 由实验结果可知,不设置b组对得出实验结论不会有影响
C. c组不可作为抗原-抗体反应结果的参照
D. 登革热康复者的血清抗体能够与寨卡病毒结合
【答案】D
【解析】
【分析】
本题以“研究寨卡病毒流行与登革热病毒的关系”为载体,考查体液免疫、实验的设计与实验结果的分析等相关知识,旨在考查考生信息获取的能力识图能力。
【详解】机体维持内环境稳态依赖的主要是“神经-体液-免疫”调解网络,A错误;分析题图可知:在本实验中,b组可排除无关抗体(血清中其它抗体)对实验结果的影响,c组可作为抗原-抗体阳性反应结果的参照,B、C错误;据图可知,与对照组分别比较,a实验组抗原-抗体反应强度明显高于b组,与c组接近,由此可得出“登革热康复者的血清抗体能够与寨卡病毒结合”的结论,D正确。
【点睛】在特异性免疫过程中,能产生特异性抗体的是浆细胞;抗体与病毒结合,可阻止病毒吸附并侵染宿主细胞。
7.滥用抗生素往往会导致细菌耐药性的产生。回答下列问题:
(1)耐药性基因通过____________________储存遗传信息。细菌抗药性变异的有利或有害是______(绝对/相对)的,原因是__________________________________________。
(2)在理化因素的作用下,发现细菌的多种性状都出现了新的多种表现型,说明基因突变具有_____的特点。
(3)现代生物进化理论认为,细菌耐药性形成的内在实质是____________________。
【答案】 (1). 碱基(碱基对/脱氧核苷酸)的排列顺序 (2). 相对 (3). 基因突变的有利或有害往往取决于生物的生存环境 (4). 不定向、随机 (5). 菌群中抗药性基因频率增加
【解析】
【分析】
本题以细菌抗药性形成的原因为探讨背景,考查现在生物进化论的相关知识,考点较为基础,依据教材知识即可作答。
【详解】(1)遗传信息是指碱基(碱基对/脱氧核苷酸)的排列顺序;基因突变具有不定向性,其突变的有利或有害往往取决于生物的生存环境,故细菌抗药性变异的有利或有害是相对的;
(2)因基因突变具有随机性和不定向性,故基因突变后细菌的多种性状都出现了新的多种表现型;
(3)现代生物进化理论认为,细菌本就有耐药性和不耐药性两种变异类型,通过药物的选择使耐药新的个体增多,故细菌耐药性形成的内在实质是菌群中抗药性基因频率增加。
【点睛】在自然界中,由于存在基因突变、基因重组和自然选择等因素,种群的基因频率总是在不断变化的。生物进化的过程实质上就是种群基因频率发生变化的过程。
8.下图表示三种植物叶片CO2的吸收量的日变化。回答下列问题:
(1)如果白天的CO2吸收量较长时间与19∶00时相同,从全天看,a植物叶片的有机物的含量______(填“增加”“减少”“不变”),原因是____________________________。
(2)在夜间20:00-4:00时,a、b、c植物细胞都能合成ATP和[H],原因是_______________;在此时段,c植物虽能吸收CO2,却不能合成(CH2O),原因是_______________。根据CO2吸收特点推测,c植物最可能生活在_____________的环境。
【答案】 (1). 减少 (2). 在19:00时,光合作用合成的有机物和呼吸作用消耗的有机物相等,但晚上只进行呼吸作用。因此,从全天看,消耗的有机物大于合成的有机物,有机物含量减少 (3). 细胞通过呼吸作用合成 (4). 叶绿体在无光条件下不能合成暗反应必需的ATP和[H] (5). 炎热干旱
【解析】
【分析】
本题以折线图的形式考查光合作用和呼吸作用的综合知识,旨在考查考生知识迁移运用的能力与图形分析能力。
【详解】(1)在19:00植物的净光合速率=0,即光合作用合成的有机物和呼吸作用消耗的有机物相等,且晚上只进行细胞呼吸,故若植物白天长时间处于此状态,则从全天看,消耗的有机物大于合成的有机物,有机物含量减少;
(2)在夜间20:00-4:00时,植物虽不能进行光合作用,但仍可进行呼吸作用,故a、b、c植物细胞都能合成ATP和[H];在此时刻,因无光照,光反应阶段无法进行,[H]和ATP无法产生,故c植物虽能吸收CO2,却不能合成(CH2O);分析题图可知,图中c植物在白天光照较强时外界吸收CO2的量减少,是植物关闭气孔从而降低植物体内H2O的散失导致的,故推测该植物的生活环境为炎热干旱的条件。
【点睛】不同的植物,暗反应的过程不一样,而且叶片的解剖结构也不相同,这是植物对环境的适应的结果。
9.哺乳动物血钙含量受到降钙素(降血钙作用)和甲状旁腺素(升血钙作用)的共同调节。为验证两种激素的上述作用以及血钙含量过低会发生肌肉抽搐,一位同学用下列器材做验证实验,其结果如图。
实验材料和用具:3组大小和生理状况相同的健康大白鼠,生理盐水,生理盐水配制的适宜浓度降钙素溶液和甲状旁腺素溶液,注射器,钙离子测定仪器等。
(1)请说出a、b时给3组实验小鼠注射的药物。________________________________。
(2)研究表明,降钙素与甲状腺激素都是由甲状腺(内沁腺)分泌的。研究还发现,切除狗的垂体或者注射促甲状腺激素(TSH)后,狗的血液中降钙素的含量都基本不变,这一实验证明____________________________________ 。与唾液腺、汗腺等外分泌腺比较,内分泌腺的特点是:________________________________。
【答案】 (1). a时,A组注射生理盐水,B、C组都注射等量的降钙素溶液;b时,B(A、B)组注射生理盐水,C组注射等量的甲状旁腺素溶液 (2). 降钙素不是由分泌甲状腺激素的细胞产生的(降钙素和甲状腺激素不是由同种细胞分泌的) (3). 腺体没有导管,其分泌物直接进入腺体内的毛细血管(血液)
【解析】
【分析】
本题考查激素调节的相关知识与实验设计的原则,旨在考查考生知识的迁移运用能力与实验探究能力。
【详解】(1)要验证降钙素和甲状旁腺素的作用以及血钙含量过低会发生肌肉抽搐,且结合实验结果(折线图趋势)分析可知:实验可作如下操作:在a时刻,将3组大白鼠编号为A、B、C,给A组注射生理盐水,给B组、C组分别注射等量降钙素溶液;待B组、C组发生肌肉抽搐后,再在b时刻为A、B组注射生理盐水、C组注射甲状旁腺素溶液;观察并对对实验数据进行统计分析;
(2)由题干信息“切除狗的垂体或者注射促甲状腺激素(TSH)后,狗的血液中降钙素的含量都基本不变”,这一实验可证明降钙素不是由分泌甲状腺激素的细胞产生的;与外分泌腺相比,内分泌腺的特点是:腺体没有导管,其分泌物直接进入腺体内的毛细血管(血液)。
【点睛】对于补充实验步骤的题目,需根据实验目的准确确定实验变量,遵循对照原则、单一变量原则进行实验设计,文字描述应力求简练、准确、科学。
10.下图为果蝇XY染色体结构示意图。回答下列问题:
(1)有一果蝇种群,等位基因D与d位于常染色体上,另一对等位基因E与e位于X染色体和Y染色体Ⅰ区上,那么就这两对等位基因而言,果蝇群体中最多有_______种基因型。
(2)一个果蝇种群繁殖多代均为分叉毛,偶然发现果蝇中出现1只直毛雄果蝇。让该直毛雄果蝇与分叉毛雌果蝇交配,子代中雌果蝇全是直毛,雄果蝇全是分叉毛,则可推测该相对性状中_______为显性性状。
(3)果蝇腿部有斑纹与无斑纹这一相对性状由性染色体上的一对等位基因(H/h)控制,有斑纹为显性性状,无斑纹为隐性性状。现有腿部有斑纹的雌、雄果蝇与腿部无斑纹的雌、雄果蝇,且均为纯种,请设计一代杂交实验探究H、h基因是位于性染色体的Ⅱ区还是Ⅰ区。(要求:写出杂交组合、预期实验结果和结论)__________________________________________________
【答案】 (1). 21 (2). 直 (3). 杂交组合:有斑纹雄果蝇与无斑纹雌果蝇杂交预期实验结果和结论:若子代雌果蝇均为有斑纹,雄果蝇均为无斑纹,则H、h基因位于性染色体的Ⅱ区;若子代雌、雄果蝇均为有斑纹,则H、h基因位于性染色体的Ⅰ区
【解析】
【分析】
本题考查伴性遗传的相关知识,要求考生能透彻理解同源区段与非同源区段伴性遗传的异同,旨在考查考生的理解能力与实验设计能力,难度适中。
【详解】(1))有一果蝇种群,等位基因D与d位于常染色体上,则种群中相关的基因型有DD、Dd、dd三种,另一对等位基因E与e位于X染色体和Y染色体Ⅰ区上,则相关基因型有XDXD、XDXd、XdXd、XDYD、XDYd、 XdYD、 XdYd七种类型,故就这两对等位基因而言,果蝇群体中最多有3×7=21种基因型;
(2)由题干信息可知,一个果蝇种群繁殖多代均为分叉毛(全为纯合子),用偶然发现的1直毛雄果蝇与分叉毛雌果蝇交配,子代表现型与性别相关联,故控制该性状的基因位于性染色体,且直毛为显性性状;
(3)通过一代杂交实验探究H、h基因是位于性染色体的Ⅱ区还是Ⅰ区,则应选用隐形纯合子雌性与显性雄性进行杂交,即选用无斑纹雌果蝇与有斑纹雄果蝇杂交,因所用材料均为纯合子,故预计结果如下:若子代雌果蝇均为有斑纹,雄果蝇均为无斑纹,则H、h基因位于性染色体的Ⅱ区;若子代雌、雄果蝇均为有斑纹,则H、h基因位于性染色体的Ⅰ区。
【点睛】显性雌性与隐形纯合雌性的杂交实验,是遗传学设计实验的常用组合形式,应熟记。
11.科研人员发现,在富营养化水体中,硝化细菌和反硝化细菌的数量较正常水体多,且硝化细菌主要分布于水体表层,反硝化细菌主要分布于水体中层、底层。
(1)现准备在实验室分别大量培养这两种微生物,从物理性质角度分析,应选择_______________培养基,并将pH调至_________,在保证营养充足的状态下,还需为硝化细菌创设_________(填“有氧” “无氧”)环境,为反硝化细菌创设________(填“有氧” “无氧”)环境。
(2)为进一步探究硝化细菌和反硝化细菌对富营养化水体中NH4+、NO3-含量的影响,科研人员进行了如下实验:
第一步:取富营养化水体,灭菌后等分为三组;
第二步:A组加入适量的硝化细菌,B组加入等量的反硝化细菌,C组加入等量的两菌混合物;
第三步:在适宜的条件下培养一段时间后,结果如下表:
组别 | NH4+ | NO3- | 产生气泡(N2) |
A | 减少 | 增加 | 无 |
B | 不变 | 减少 | 有 |
C | 减少 | 减少 | 有 |
①富营养化水的灭菌方式是____________,进行灭菌的原因是________________________
②为了使测量结果更准确,需另设一实验对照组,其设置为_________________________。
③分析实验结果,两种细菌分别对水体中的NH4+、NO3-等含氮物质的转化起何种作用?____________________________________________。
【答案】 (1). 液体 (2). 中性或微碱性 (3). 有氧 (4). 无氧 (5). 高压蒸汽灭菌法 (6). 防止水体中原有微生物对实验结果的干扰 (7). 取与实验组等量的灭菌后的富营养水,但不接种 (8). 硝化细菌将NH4+转化为NO3-,反硝化细菌将NO3- 转化为N2
【解析】
【分析】
本题考查微生物实验室培养的相关知识,旨在考查考生的理解运用能力与信息获取和只是迁移运用的能力,考点较为基础,属于考纲层次的考查。
【详解】(1)由题干信息“硝化细菌主要分布于水体表层,反硝化细菌主要分布于水体中层、底层”可知,两类微生物生活环境为液体环境,故欲大量培养这两种微生物,应选择液体培养基,并将PH调至中性或微碱性;硝化细菌是一类好氧性细菌,故需为硝化细菌创设有氧环境,为反硝化细菌创设无氧环境;
(2)①为防止水体中原有微生物对实验结果的干扰,应对取样的富营养化水进行灭菌,灭菌方式为高压蒸汽灭菌;
②为了使测量结果更准确,需另设一实验对照组,即取与实验组等量的灭菌后的富营养水,但不接种;
③分析实验结果,A组(加入适量的硝化细菌)的实验结果为NH4+减少而NO3-增加,B组(组加入等量的反硝化细菌)的实验结果为NO3-减少而NH4+不变,C组(两种细菌均加)的NO3-和NH4+均减少,故推测硝化细菌将NH4+转化为NO3-,反硝化细菌将NO3- 转化为N2。
【点睛】明确实验设计的对照原则与实验数据的分析是解题关键 。
12.虫草中的超氧化物歧化酶(PSSOD)具有抗衰老作用。研究人员培育了能合成PSSOD的转基因酵母菌。请结合下图回答问题:
(1)上图所示的基因表达载体含有启动子,它是_______聚合酶识别并结合的位点。
(2)将图中的基因表达载体用Hind III和ApaL I完全酶切后,可得到________种DNA片段。由于基因表达载体存在氨苄青霉素抗性基因,因此不能导入用于食品生产的酵母菌中,原因是________________。据图分析,可用____________切除该抗性基因的部分片段使其失效,再用DNA连接酶使表达载体重新连接起来。
(3)作为受体细胞的酵母菌缺失URA3基因,必须在含有尿嘧啶的培养基中才能存活,因此,图示表达载体上的URA3基因可作为___________,供鉴定和选择;为了筛选出成功导入表达载体的酵母菌,所使用的培养基___________(填“需要” “不需要”)添加尿嘧啶。
(4)构建基因组文库是获取目的基因的常用方法。与基因组文库相比,cDNA文库的基因数相对要少,原因是_____________。根据农杆菌可将目的基因导入双子叶植物的机理,若想将一个抗病基因导入小麦(单子叶植物),从理论上说,你认为应该怎样做?__________________。
【答案】 (1). RNA (2). 3 (3). 氨苄青霉素抗性基因表达的产物通过食品进入人体后,会使氨苄青霉素在人体内所起的杀菌作用减弱或失效 (4). ApaLI (5). 标记基因 (6). 不需要 (7). cDNA文库只能收集到生物发育到某时期已发生转录的基因(cDNA文库是用某种生物发育的某个时期的mRNA反转录产生的DNA片段,因此只含有某种生物已转录的基因,),而基因组文库能收集到全部基因 (8). 要选择合适(可以侵染单子叶植物)的农杆菌菌株;要加趋化和诱导的物质,一般为乙酰丁香酮等(或酚类物质和糖类物质)
【解析】
【分析】
本题考查基因工程的相关知识,涉及基因表达载体的构建、目的基因的检测与鉴定等相关知识,旨在考查考生信息获取的能力与综合运用能力。
【详解】(1)启动子位于基因的首端,是RNA聚合酶识别并结合的位点;
(2)图中的重组DNA分子中存在HindIII的一个酶切位点,存在ApaLI的两个酶切位点,因此用两种酶同时切割环状质粒,会得到3种不同的DNA片段;图示的表达载体存在氨苄青霉素抗性基因,不能导入用于食品生产的酵母菌中,因氨苄青霉素抗性基因表达的产物通过食品进入人体后,会使氨苄青霉素在人体内所起的杀菌作用减弱或失效,故可利用ApaLI切除该抗性基因的部分片段使其失效,再用DNA连接酶使表达载体重新连接起来;
(3)作为受体细胞的酵母菌缺失URA3基因,必须在含有尿嘧啶的培养基中才能存活,因此,图示表达载体上的URA3基因可作为标记基因,供鉴定和选择;由于导入的表达载体的酵母菌中含有URA3基因,而普通酵母菌中不含有URA3基因,因此为了筛选出成功导入表达载体的酵母菌,所使用的培养基不需要添加尿嘧啶;
(4)与基因组文库相比,cDNA文库的基因数相对要少,原因是cDNA文库是用某种生物发育的某个时期的mRNA反转录产生的DNA片段,因此只含有某种生物已转录的基因,而基因组文库是某种生物的全部基因;若要利用农杆菌转化法的原理将一个抗病基因导入小麦,则要选择合适(可以侵染单子叶植物)的农杆菌菌株,同时还要加趋化和诱导的物质,一般为乙酰丁香酮等(或酚类物质和糖类物质)。
【点睛】农杆菌是一种在土壤中生活的微生物,能在自然条件下感染双子叶植物和裸子植物,而对大多数单子叶植物没有感染能力。当植物体受到损伤时,伤口处的细胞会分泌大量的酚类化合物,吸引农杆菌移向这些细胞,这时农杆菌中的Ti质粒上的T-DNA(可转移的DNA)可转移至受体细胞,并且整合到受体细胞染色体的DNA上。

