2019届山西省晋城市高三三模考试生物试题(解析版)
展开山西省晋城市2019年高三第三次模拟考试
理科综合生物试题
一、选择题:本题共13小题,每小题6分在每小题给出的四个选项中,只有一项是符合题目要求的。
1.生物膜上的蛋白质称为膜蛋白。下列有关膜蛋白功能的叙述,错误的是
A. 性腺细胞内质网膜上的某些膜蛋白能催化磷脂的合成
B. 甲状腺细胞膜上的某些膜蛋白能与促甲状腺激素结合
C. 吞噬细胞膜上的某些膜蛋白能特异性地识别抗原
D. 肝细胞膜上的某些膜蛋白能作为转运葡萄糖的载体
【答案】C
【解析】
【分析】
1.蛋白质功能:有些蛋白是构成细胞和生物体的重要物质;催化作用,即酶;运输作用,如血红蛋白运输氧气;调节作用,如胰岛素,生长激素;免疫作用,如免疫球蛋白(抗体)。
2.细胞膜的成分:脂质、蛋白质和少量的糖类;磷脂构成了细胞膜的基本骨架;蛋白质分子有的镶在磷脂双分子层表面,有的部分或全部嵌入磷脂双分子层中,有的横跨整个磷脂双分子层。
【详解】A. 性腺细胞能合成并分泌性激素,性激素的化学成分是固醇类脂质,内质网是脂质合成车间,故性腺细胞的内质网膜上的某些膜蛋白能催化磷脂等脂质的合成,A正确;
B. 甲状腺细胞能识别促甲状腺激素,其细胞膜上的受体能与促甲状腺激素特异性结合,受体的成分是糖蛋白,B正确;C. 吞噬细胞对抗原的吞噬、摄取、处理属于非特异性免疫,故吞噬细胞膜上的某些膜蛋白能识别并吞噬抗原,但不能特异性地识别抗原,C错误;D. 肝细胞能将葡萄糖转运到细胞内,以肝糖原的形式储存,当血糖含量低时,肝糖原又能分解成葡萄糖,运出肝细胞,故其膜上的某些膜蛋白能作为转运葡萄糖的载体,D正确。故选:C。
2.下列有关细胞生命历程的叙述,正确的是
A. 植物体有丝分裂产生的细胞有全能性,减数分裂产生的细胞无全能性
B. 细胞发生癌变后,细胞的形态、结构和生理功能会发生异常变化
C. 二倍体动物的体细胞处于有丝分裂后期时,细胞的每一极均不含同源染色体
D. 吞噬细胞吞噬病原体导致的细胞凋亡不受基因调控,但胞内溶酶体功能增强
【答案】B
【解析】
【分析】
1、有丝分裂不同时期的特点:(1)间期:进行DNA的复制和有关蛋白质的合成;(2)前期:核膜、核仁逐渐解体消失,出现纺锤体和染色体;(3)中期:染色体形态固定、数目清晰;(4)后期:着丝点分裂,姐妹染色单体分开成为染色体,并均匀地移向两极;(5)末期:核膜、核仁重建、纺锤体和染色体消失。
2、减数分裂过程:
(1)减数第一次分裂间期:染色体的复制。
(2)减数第一次分裂:①前期:联会,同源染色体上的非姐妹染色单体交叉互换;②中期:同源染色体成对的排列在赤道板上;③后期:同源染色体分离,非同源染色体自由组合;④末期:细胞质分裂。
(3)减数第二次分裂过程:①前期:核膜、核仁逐渐解体消失,出现纺锤体和染色体;②中期:染色体形态固定、数目清晰;③后期:着丝点分裂,姐妹染色单体分开成为染色体,并均匀地移向两极;④末期:核膜、核仁重建、纺锤体和染色体消失。
3、细胞凋亡是由基因决定的细胞编程序死亡的过程.在成熟的生物体内,细胞的自然更新、被病原体感染的细胞的清除,是通过细胞凋亡完成的。
4、癌细胞的主要特征:(1)失去接触抑制,能无限增殖;(2)细胞形态结构发生显著改变;(3)细胞表面发生变化,细胞膜上的糖蛋白等物质减少,导致细胞间的黏着性降低。
【详解】A. 植物体有丝分裂产生的子细胞是体细胞或原始生殖细胞,减数分裂产生的子细胞是有性生殖细胞,体细胞和生殖细胞均具有全能性,A错误;B. 细胞发生癌变后,细胞形态结构发生显著改变,细胞表面发生变化,细胞膜上的糖蛋白等物质减少,导致细胞间的黏着性降低,易分散与转移,故癌细胞的形态、结构和生理功能会发生异常变化,B正确;C. 二倍体动物的体细胞处于有丝分裂后期时,不发生同源染色体的配对分离,细胞的每一极均含同源染色体,C错误;D. 吞噬细胞吞噬病原体导致的细胞凋亡是受基因调控的,吞噬病原体时细胞内溶酶体功能增强,D错误。故选:B。
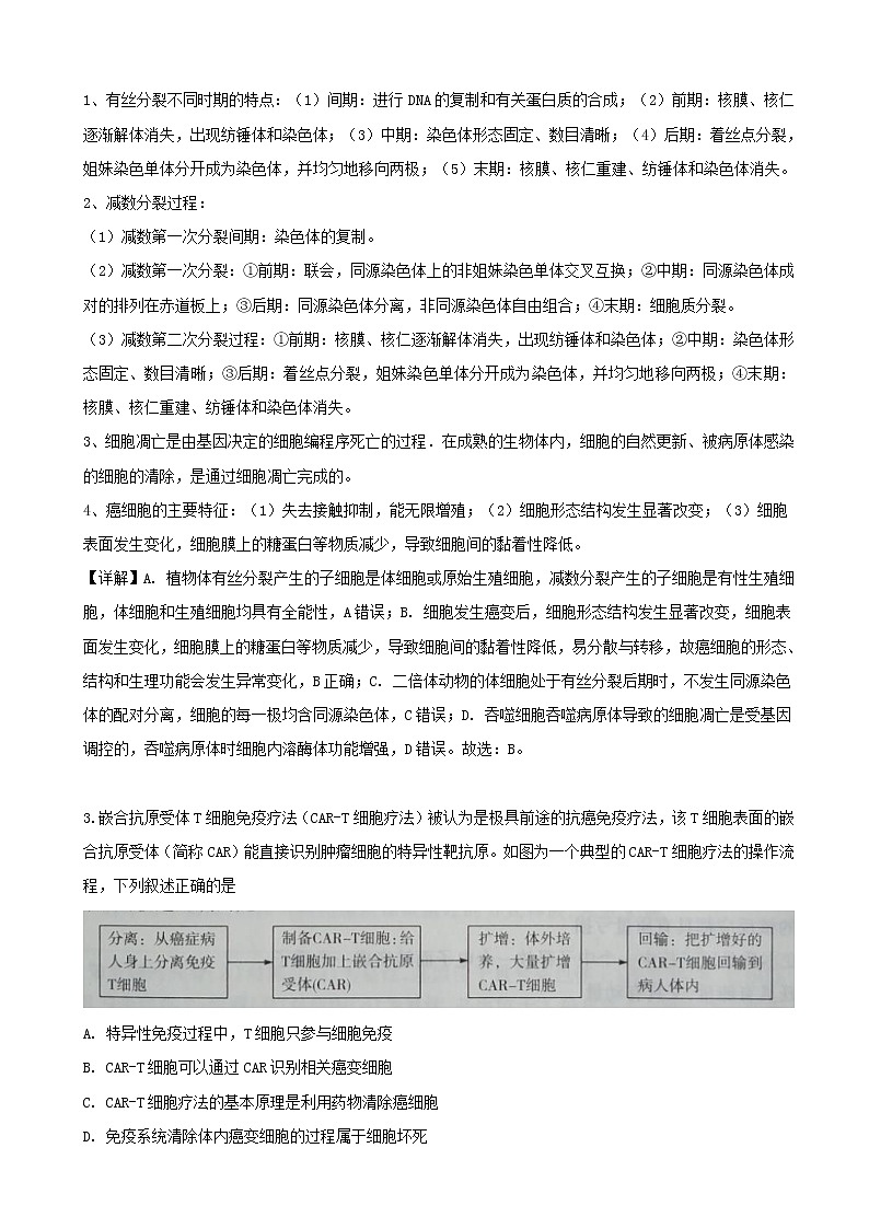
3.嵌合抗原受体T细胞免疫疗法(CAR-T细胞疗法)被认为是极具前途的抗癌免疫疗法,该T细胞表面的嵌合抗原受体(简称CAR)能直接识别肿瘤细胞的特异性靶抗原。如图为一个典型的CAR-T细胞疗法的操作流程,下列叙述正确的是
A. 特异性免疫过程中,T细胞只参与细胞免疫
B. CAR-T细胞可以通过CAR识别相关癌变细胞
C. CAR-T细胞疗法的基本原理是利用药物清除癌细胞
D. 免疫系统清除体内癌变细胞的过程属于细胞坏死
【答案】B
【解析】
【分析】
体液免疫和细胞免疫的过程:
【详解】A. 特异性免疫过程中,T细胞即参与体液免疫也参与细胞免疫,A错误;B.据图分析可知,CAR-T细胞表面有嵌合抗原受体CAR,故可以通过CAR识别相关癌变细胞,B正确;C. CAR-T细胞疗法的基本原理是利用体外大量培养扩增的CAR-T细胞清除癌细胞,不是药物,C错误;D. 免疫系统清除体内癌变细胞的过程对生物体是有利的,属于细胞凋亡过程。故选:B。
4.植物的花粉数量众多,但某种类型的花粉的成活率可能会显著降低。现有杂合红花(Rr)植株,自花受粉后,子一代中红花:白花=5:1,则该植株形成的花粉中成活率降低的配子及其成活率分别是
A. R,1/2 B. R,1/3 C. r,1/2 D. r,1/3
【答案】C
【解析】
【分析】
基因分离定律和自由组合定律的实质:进行有性生殖的生物在进行减数分裂产生配子的过程中,位于同源染色体上的等位基因随同源染色体分离而分离,同时位于非同源染色体上的非等位基因进行自由组合。
【详解】根据题干:杂合红花(Rr)植株,自花受粉后,若两种花粉存活率相等,则子一代性状分离比应为红花:白花=3:1,根据子一代中红花:白花=5:1,显性性状个体比例增大,故推测应为r的隐性基因的花粉成活率下降,设r成活率为X,则雄性个体产生r配子的概率为1/2X,产生R配子的概率仍为1/2,则雄配子中r配子应为X/X+1,卵细胞为1/2R、1/2r, 根据子一代中白花个体rr=1/6,即(X/X+1)×(1/2)=1/6,解得X=1/2,即该植株形成的花粉中成活率降低的配子是r,其成活率为1/2。故选:C。
5.下列有关种群和群落的叙述,错误的是
A. 群落演替的过程中生物的种间关系会发生改变
B. 捕食者数量的变化与被捕食者数量的变化之间存在负反馈调节
C. 群落的垂直结构和水平结构有利于提高生物对资源的利用率
D. 可用每平方米草地中杂草的数量来表示种群密度
【答案】D
【解析】
【分析】
群落的结构分为:垂直结构、水平结构,垂直结构具有明显的分层现象;水平结构,由于地形的变化、土壤湿度和盐碱度的差异、光照强度的不同、生物自身生长特点的不同,它们呈镶嵌分布。
初生演替:是指一个从来没有被植物覆盖的地面,或者是原来存在过植被,但是被彻底消灭了的地方发生的演替;次生演替:原来有的植被虽然已经不存在,但是原来有的土壤基本保留,甚至还保留有植物的种子和其他繁殖体的地方发生的演替。
【详解】A. 群落演替的过程物种多样性越来越复杂,新出现的物种与其他原有物种之间可能会形成新的种间关系,故其中的生物的种间关系会发生改变,A正确;B. 捕食者和被捕食者的数量变化能体现生物群落内的负反馈调节,如当农田里蚜虫的数量增多时,七星瓢虫的数量也会增多,这样蚜虫种群数量的增长就会受到抑制,属于生物群落内的负反馈,B正确;C. 群落在垂直结构上具有明显的分层现象,水平结构上呈镶嵌分布,有利于提高生物对资源的利用率,C正确;D. 种群必须是同一自然区域同种生物的全部个体的集合,杂草不是同一物种,不能构成一个种群,故不可用每平方米草地中杂草的数量来表示种群密度,D错误。故选:D。
6.下列有关中学生物实验的叙述,错误的是
A. 探究淀粉酶对淀粉和蔗糖作用的专一性时,可用碘液代替斐林试剂
B. 若小鼠吸入18O2,则其尿液中可能含有H218O呼出的CO2中可能含有180
C. 黑藻的叶片既可作为观察叶绿体的实验材料,又可用于观察细胞的质壁分离
D. 用血细胞计数板对酵母菌计数时,应先盖上盖玻片,后滴加酵母菌稀释液
【答案】A
【解析】
【分析】
1.探究酶的专一性应选用淀粉、用蔗糖进行对照,斐林试剂进行检测;
2.观察质壁分离与复原实验最好选有细胞壁、液泡的活细胞,液泡中最好有颜色,便于观察;3.酵母菌种群数量调查用抽样检测法,血细胞计数板进行计数。
【详解】A、探索淀粉酶对淀粉和蔗糖的专一性作用中,碘液只能检测淀粉有没被水解,而蔗糖及其水解产物都不能和碘液发生显色反应,故不可用碘液代替斐林试剂,A错误;B. 若小鼠吸入18O2,18O2参与有氧呼吸第三阶段,生成H218O,H218O又参与有氧呼吸第二阶段,生成CO2中的18O,故其尿液中可能含有H218O,呼出的CO2中可能含有18O,B正确;C. 黑藻的叶片为单层细胞,含叶绿体和液泡,既可作为观察叶绿体的实验材料,又可用于观察细胞的质壁分离,C正确;D. 用血细胞计数板对酵母菌计数时,应先盖上盖玻片,后滴加酵母菌稀释液,让其自行渗入计数室内,D正确。故选:A。
7.下图是某实验小组重复赫尔希和蔡斯“噬菌体侵染细菌实验”的部分实验过程图解。请据图回答下列问题:
(1)选择T2噬菌体作为实验材料,是因为它的结构简单,且化学成分上只含有____________________。
(2)获得被32P标记噬菌体的具体方法是____________________;实验中,进行搅拌的目的是____________________。
(3)按正常实验步骤进行时,试管的上清液中检测到的放射性(32P)很低。若在上清液中检测到的放射性(32P)很高,其原因可能是____________________。
(4)据此实验该小组得出DNA是遗传物质的结论,但有人认为上述操作还不足以得出此结论,请根据所学知识补充相应实验内容:____________________________________
【答案】 (1). DNA和蛋白质 (2). 先用含32P的培养基培养大肠杆菌,再用噬菌体侵染被32P标记的大肠杆菌 (3). 使吸附在细菌上的噬菌体与细菌分离 (4). 保温时间过短或过长 (5). 应另设一组对照实验,用35S标记的噬菌体重复上述实验过程,最后检测放射性(35S)的分布位置
【解析】
【分析】
1、噬菌体的结构:蛋白质外壳(C、H、O、N、S)+DNA(C、H、O、N、P);
2、噬菌体繁殖过程:吸附→注入(注入噬菌体的DNA)→合成(控制者:噬菌体的DNA;原料:细菌的化学成分)→组装→释放;
3、T2噬菌体侵染细菌的实验步骤:分别用35S或32P标记噬菌体→噬菌体与大肠杆菌混合培养→噬菌体侵染未被标记的细菌→在搅拌器中搅拌,然后离心,检测上清液和沉淀物中的放射性物质。
【详解】(1)选择T2噬菌体作为实验材料,是因为它的结构简单,无细胞结构,且化学成分上只含有DNA和蛋白质。
(2)噬菌体是专门寄生在大肠杆菌的病毒,其生命活动离不开活细胞,要获得被32P标记的噬菌体的具体方法应先用含32P的培养基培养大肠杆菌,再用噬菌体侵染被32P标记的大肠杆菌;实验设计的巧妙之处是能将DNA与蛋白质分开,单独的去观察它们的作用,其中进行搅拌的目的是使吸附在细菌上的噬菌体与细菌分离。
(3)由于32P标记的DNA注入了大肠杆菌体内,大肠杆菌比较重,按正常实验步骤进行时,试管的上清液中检测到的放射性(32P)很低,若在上清液中检测到的放射性(32P)很高,其原因可能是保温时间过短噬菌体还未来得及注入或保温时间过长子代噬菌体已经从大肠杆菌内释放出来。
(4)据此实验该小组得出DNA是遗传物质的结论,但有人认为上述操作还不足以得出此结论,是因为没有对照实验,故应另设一组对照实验,用35S标记的噬菌体重复上述实验过程,最后检测放射性(35S)的分布位置。
【点睛】易错点:噬菌体侵染细菌时只有DNA注入大肠杆菌,蛋白质外壳留在外面,故可以通过离心的方法进一步将两者分开,用放射性同位素追踪标记即可证明遗传物质是什么。
8.在冬春季温室蔬菜生产中,低温胁迫和光照不足是影响作物生长的重要因素。研究人员以“海丰16号”甜椒为对象,研究LED补光和根区加温对甜椒生物量的影响,结果如下表所示。请回答下列问题:
处理 | 株高(cm) | 地上鲜重(g) | 地上干重(g) | 根系鲜重(g) | 根系干重(g) | 果实数量 | 单果重(g) | 单株产量 |
CK | 72.50 | 313.33 | 40.71 | 29.76 | 5.06 | 2.80 | 119.15 | 332.82 |
T15 | 77.63 | 329.67 | 42.19 | 32.59 | 5.56 | 3.60 | 131.48 | 468.66 |
T18 | 81.13 | 349.33 | 49.49 | 36.19 | 7.71 | 4.20 | 13674 | 573.30 |
L | 7513 | 319.67 | 45.41 | 34.66 | 5.95 | 3.20 | 131.40 | 409.28 |
T15+L | 79.00 | 333.33 | 50.08 | 36.80 | 7.17 | 5.20 | 121.80 | 633.04 |
T18+L | 86.13 | 388.33 | 57.25 | 42.72 | 8.41 | 5.00 | 131.05 | 649.02 |
(注:CK:对照;T15:根区加温15℃;T18:根区加温18℃;L:冠层补光;T15+L:根区加温15℃和冠层补光;T18+L根区加温18℃和冠层补光)
(1)植物根区温度降低主要通过____________________来影响根系细胞呼吸,进一步影响根系对矿质养料的吸收,从而影响植物生长。
(2)由表可知,在只进行根区加温条件下, __________℃对甜椒生长指标的影响更显著。
(3)实验结果表明, __________(填“T”“L”或“T+L”)处理能大幅度提高甜椒产量,对提高甜椒单株产量效果最明显的处理方式是______________________________。
(4)实际生产中,椒农常选择T15+L而不选择T18+L处理的原因是______________________________。
【答案】 (1). 降低(呼吸)酶的活性 (2). 18 (3). T+L (4). T18+L(或根区加温18℃同时进行冠层补光) (5). 与T15+L相比,T18+L处理对提升甜椒产量效果有限但耗能增加较多(答案合理即可给分)
【解析】
【分析】
分析表格:与CK的对照组相比,单独根区加温、冠层补光都会提高甜椒产量,但两者共同处理T+L处理能提高甜椒产量的幅度更大;根区加温18℃和冠层补光对提高甜椒单株产量效果最明显,但温度提高后细胞呼吸耗能增加,农业生产常选择T15+L而不选择T18+L处理。
【详解】(1)细胞呼吸过程需要酶的催化,酶的活性受温度等因素的影响,植物根区温度降低主要通过降低(呼吸)酶的活性来影响根系细胞呼吸,进一步影响根系对矿质养料的吸收,从而影响植物生长。
(2)由表可知,在只进行根区加温的条件下,15℃与18℃的两组相比,18℃的株高、地上鲜重、地上干重、果实数、单果重等指标数值都大,故18℃对甜椒生长指标的影响更显著。
(3)实验结果表明,单独根区加温与冠层补光都会提高甜椒产量,但两者共同处理T+L处理能提高甜椒产量的幅度更大;根区加温18℃和冠层补光对提高甜椒单株产量效果最明显,即对提高甜椒单株产量效果最明显的处理方式是T18+L。
(4)由于与T15+L相比,T18+L处理对提升甜椒产量效果有限,温度提高后细胞呼吸耗能增加较多,实际生产中,椒农常选择T15+L而不选择T18+L处理。
【点睛】易错点:提高作物产量不能只考虑真正光合速率,提高温度产量增加的同时,细胞呼吸也增加,要综合考虑光合作用和细胞呼吸的关系。
9.去甲肾上腺素(NE)既是一种神经递质,也是一种激素,有收缩血管、升高血压等多种生理功能,在胃肠道内可被破坏。NE既可由神经元合成和分泌,也可由肾上腺髓质合成和分泌。请回答下列相关问题:
(1)血液中的NE主要来自__________的合成和分泌,NE只能作用于特定的靶细胞,其原因是____________________。
(2)静脉注射的NE主要作为____________________(填“激素”或“神经递质”)发挥作用,但它不能定向运输到作用部位的原因是______________________________。
(3)NE是一种小分子物质,但作为神经递质却以胞吐方式释放,其意义是______________。
【答案】 (1). 肾上腺髓质 (2). 只有靶细胞上存在与NE结合的受体 (3). 激素 (4). 激素通过体液运输,随血液运向全身各处 (5). 使单位时间内释放大量的神经递质,提高兴奋传递效率
【解析】
【分析】
1.去甲肾上腺素既是肾上腺髓质细胞分泌的激素,也是某些神经一肌肉接点处神经元分泌的神经递质,所以既可以参与体液调节,也可以参与神经调节,但在这两种调节中所起的作用是不同的。
2.突触递特征:单向传导,即只能由一个神经元的轴突传导给另一个神经元的细胞体或树突,而不能向相反的方向传导,这是因为神经递质只存在于突触小体中,只能由突触前膜释放,通过突触间隙,作用于突触后膜,引起突触后膜发生兴奋性或抑制性的变化,从而引起下一个神经元的兴奋或抑制。
【详解】(1)去甲肾上腺素(NE)既是一种神经递质,也是一种激素,NE既可由神经元合成和分泌,也可由肾上腺髓质合成和分泌,故血液中的NE主要来自肾上腺髓质的合成和分泌;激素只有与受体识别并结合后才能发挥作用,激素与受体的结合具有特异性,NE只能作用于特定的靶细胞的原因是只有靶细胞上存在与NE结合的受体。
(2)静脉注射的NE可随体液运输,参与体液调节,主要作为激素发挥作用;但它不能定向运输到作用部位的原因激素通过体液运输,随血液运向全身各处。
(3)NE是一种小分子物质,但作为神经递质却以胞吐的方式释放,胞吐通过膜融合完成递质的释放,使单位时间内释放大量的神经递质,提高兴奋传递效率。
【点睛】易错点:激素与受体的结合具有特异性,只有靶细胞膜上才有受体的直接原因是只有靶细胞内才表达相应受体的基因,是基因选择性表达的结果。
10.已知果蝇的灰身(A)对黑身(a)显性,基因位于Ⅲ号染色体上;正常肢(B)对短肢(b)为显性,基因位于Ⅱ号染色体上;红眼(D)对白眼(d)显性,基因位于X染色体上。请回答下列相关问题:
(1)基因型为AaBb的雌雄果蝇随机交配,子一代中灰身正常肢雌果蝇产生配子的基因组成及比例为______________________________。
(2)现有两只雌雄果蝇杂交,子代中黑身短肢红眼果蝇占3/16。
①这两只雌雄果蝇的眼色分别为______________________________。
②若这两只雌雄果蝇均表现为黑身正常肢,则其基因型分别为______________________________。
③这两只雌雄果蝇杂交时的基因型组合共有__________种可能性。
(3)遗传学上将染色体的某一区段及其携带的基因一起丢失,从而引起的变异叫缺失,缺失杂合子的生活力降低但能存活,缺失纯合子(雄性个体X染色体片段缺失也视为缺失纯合子)常导致个体死亡。现有一只红眼雄果蝇XDY与一只白眼雌果蝇XdXd杂交,子代中出现一只白眼雌果蝇。请设计一种遗传杂交方案来判断这只白眼雌果蝇的出现是由缺失造成的,还是由基因突变造成的。
实验方案: ________________________________________预期实验结果:若____________________,则这只白眼雌果蝇的出现是由缺失造成的。
【答案】 (1). AB:Ab:aB:ab=4:2:2:1 (2). 红眼、红眼 (3). aaBbXDXd,aaBbXDY (4). 16 (5). 方案一:让该只白眼雌果蝇与红眼雄果蝇杂交,观察子代的表现型及比例子代(红眼)雌果蝇(白眼)雄果蝇=2:1 (6). 方案二:让该只白眼雌果蝇与白眼雄果蝇杂交,观察子代的表现型及比例(或观察子代的性别及其比例)子代(白眼)雌果蝇:(白眼)雄果蝇=2:1
【解析】
【分析】
伴性遗传是指在遗传过程中子代的部分性状由性染色体上的基因控制,这种由性染色体上的基因所控制性状的遗传方式就称为伴性遗传,又称性连锁(遗传)或性环连;在人类,了解最清楚的是红绿色盲和血友病的伴性遗传;它们的遗传方式与果蝇的白眼遗传方式相似;红绿色盲在某个家系中的遗传情况;伴性遗传分为X染色体显性遗传,X染色体隐性遗传和Y染色体遗传。
【详解】(1)基因型为AaBb的雌雄果蝇随机交配,子一代中灰身正常肢(A-B-)雌果蝇可能的基因型有1/9AABB:2/9AABB:2/9AABB:4/9AABB,1/9AABB只能产生AB的配子,2/9AABB能产生1/2AB、1/2AB的配子,2/9AABB能产生1/2AB、1/2AB的配子,4/9AABB能产生4种配子:AB:AB:AB:AB=1:1:1:1,故产生配子的基因组成及比例为AB:Ab:aB:ab=4:2:2:1。
(2)现有两只雌雄果蝇杂交,子代中黑身短肢红眼(AABBXD-)果蝇占3/16。
①根据子代中黑身短肢红眼(AABBXD-)果蝇占3/16,推测可能为3/16=1/2AA×1/2bb×3/4XD-,故这两只雌雄果蝇眼色的基因型应为XDXd、XDY,表现型分别为红6眼、红眼。
②根据子代中黑身短肢红眼(AABBXD-)果蝇占3/16,也可能为3/16=1AA×1/4bb×3/4XD-,若这两只雌雄果蝇均表现为黑身正常肢,则其基因型分别为aaBbXDXd,aaBbXDY。
③这两只雌雄果蝇的基因型可能为aaBbXDXd、aaBbXDY(AabbXDXd、AabbXDY),也可能为AabbXDXd、aaBbXDY(AaBbXDXd、aabbXDY)(AabbXDY、aaBbXDXd)等多种类型,但这两只雌雄果蝇杂交时,产生的子代基因型组合共有2×2×4=16种可能性。
(3)根据题干,该红眼雄果蝇XDY与一只白眼雌果蝇XdXd杂交,子代中出现一只白眼雌果蝇,这只白眼雌果蝇的出现可能是由XDXd的XD基因缺失造成的,也可能由XDXd中的XD基因突变成Xd造成,可让该只白眼雌果蝇与红眼雄果蝇杂交,观察子代的表现型及比例,若这只白眼雌果蝇的出现是由缺失造成的,由于缺失杂合子的生活力降低但能存活,缺失纯合子(雄性个体X染色体片段缺失也视为缺失纯合子)常导致个体死亡,则子代(红眼)雌果蝇(白眼)雄果蝇=2:1;也可以让该只白眼雌果蝇与白眼雄果蝇杂交,观察子代的表现型及比例(或观察子代的性别及其比例),若这只白眼雌果蝇的出现是由缺失造成的,则子代(白眼)雌果蝇:(白眼)雄果蝇=2:1。
【点睛】易错点:伴性遗传中若出现纯合致死现象,则可能导致雌雄性别比例不同,可以选择适宜的亲本,杂交后观察后代的性别比例进行判断。
11.生物·选修1:生物技术实践
某科研小组欲探究固定化果胶酶对黑莓出汁率的影响及水解温度对固定化果胶酶活性的影响,进行了一系列实验,实验结果如下图所示。请回答下列问题:
(1)固定化果胶酶常用化学结合法和__________法,而不宜用包埋法,理由是______________。
(2)与实验组相比,对照组的不同处理是____________________;实验过程中,黑莓浆与固定化黑胶酶混合后需要振荡试管,目的是______________________________
(3)根据实验结果不能得出固定化果胶酶的最适温度是55℃的结论,理由是____________________;同一温度条件下,60℃时加入固定化果胶酶,黑莓的出汁率__________(填“有”或“没有”)提高,判断的依据是_________________________
(4)酶制剂不宜在最适温度下长期保存,宜在____________________条件下保存。
【答案】 (1). 物理吸附 (2). 果胶酶分子小,易从包埋材料中漏出 (3). 不加固定化果胶酶 (4). 增加果胶酶与黑莓浆的接触面积 (5). 实验中的温度梯度太大 (6). 有 (7). 60℃时,实验组中出汁率仍高于对照组 (8). 低温
【解析】
【分析】
固定化酶技术的应用:
a、固定化酶:固定化酶是指用物理学或化学的方法将酶与固相载体结合在一起形成的仍具有酶活性的酶复合物。在催化反应中,它以固相状态作用于底物,反应完成后,容易与水溶性反应物和产物分离,可被反复使用。
b、制备固定化酶:目前,制备固定化酶的方法主要有吸附法、交联法、包埋法等。吸附法的显著特点是工艺简便且条件温和,在生产实践中应用广泛;交联法是利用多功能试剂进行酶与载体之间的交联,在酶和多功能试剂之间形成共价键,从而得到三维的交联网架结构;包埋法是将酶包埋在能固化的载体中。
c、应用:固定化酶已被广泛地应用在人们的日常生活、医院、工业等方面。例如,固定化酶在新型青霉素的生产中具有重要作用。
【详解】(1)固定化果胶酶常用物理吸附和化学结合法;由于果胶酶分子小,易从包埋材料中漏出,故不宜用包埋法固定化果胶酶。
(2)分析图中数据可知,实验组均比对照组出汁率高,故与实验组相比,对照组的不同处理是不加固定化果胶酶;实验过程中振荡试管可增加果胶酶与黑莓浆的接触而积,使反应更充分。
(3)从实验结果分析,由于温度梯度太大,不能得出固定化果胶酶的最适温度是55℃的结论;与对照组相比,同一温度条件下,60℃时加入固定化果胶酶,实验组中出汁率仍高于对照组,即黑莓的出汁率仍有提高,说明60℃时加入固定化果胶酶能提高出汁率。
(4)酶制剂在最适温度下活性最高,但不宜在最适温度下长期保存,酶制剂宜在低温条件下保存。
【点睛】易错点:在果胶生产过程中,加入果胶酶可以提高出汁率及果汁澄清度,但注意酶的活性容易受温度、pH等影响。
12.生物·选修3:现代生物科技专题
胚胎移植是指将雌性动物的早期胚胎移植到同种的生理状态相同的其他雌性动物体内,使之继续发育为新个体的技术。请回答下列相关问题:
(1)胚胎移植所需的早期胚胎除体内发育的胚胎外,还可由转基因技术、____________________(答出两点)等生物工程技术获得。
(2)进行胚胎移植的优势是可以充分发挥雌性优良个体的繁殖潜力,使供体生产下的后代数是自然繁殖的十几倍到几十倍,其原因是供体能提供____________________,而繁重漫长的妊娠和育仔任务由受体代替;同时,对供体用____________________激素施行____________________处理可获得多个胚胎。
(3)胚胎移植能否成功,与__________有关;供体、受体的发情时间____________________(填“需要”或“不需要”)一致。
(4)早期胚胎形成后,在一定时间内处于游离状态,这就为胚胎的收集提供了可能;受体对移入子宫的外来胚胎____________________,这为胚胎在受体内的存活提供了可能。用某染料鉴定胚胎细胞是否为活细胞时,发现活的胚胎细胞不能被染色,其原因是活细胞的细胞膜____________________。
【答案】 (1). 核移植和体外受精(或胚胎分割)(至少答出两点) (2). 具有优良遗传特性的胚胎 (3). 促性腺 (4). 超数排卵 (5). 供体和受体的生理状况 (6). 需要 (7). 基本上不发生免疫排斥反应 (8). 具有控制物质进出细胞的功能(或对物质的吸收具有选择透过性或具有选择性,任答一点即可给分)
【解析】
【分析】
1、胚胎移植是指将雌性动物的早期胚胎,或者通过体外受精及其它方式得到的胚胎,移植到同种的、生理状态相同的其它雌性动物的体内,使之继续发育为新个体的技术。
2、胚胎分割:
(1)概念:是指采用机械方法将早期胚胎切割2等份、4等份等,经移植获得同卵双胎或多胎的技术。
(2)意义:来自同一胚胎的后代具有相同的遗传物质,属于无性繁殖。
(3)材料:发育良好,形态正常的桑椹胚或囊胚。(桑椹胚至囊胚的发育过程中,细胞开始分化,但其全能性仍很高,也可用于胚胎分割。)
(4)操作过程:对囊胚阶段的胚胎分割时,要将内细胞团均等分割,否则会影响分割后胚胎的恢复和进一步发展。
3、胚胎干细胞
(1)哺乳动物的胚胎干细胞简称ES或EK细胞,来源于早期胚胎或从原始性腺中分离出来。
(2)具有胚胎细胞的特性,在形态上表现为体积小,细胞核大,核仁明显;在功能上,具有发育的全能性,可分化为成年动物体内任何一种组织细胞。另外,在体外培养的条件下,可以增殖而不发生分化,可进行冷冻保存,也可进行遗传改造。
【详解】(1)胚胎移植是胚胎工程的最后一道工序,是指将雌性动物的早期胚胎,或者通过体外受精及其它方式得到的胚胎,移植到同种的、生理状态相同的其它雌性动物的体内,使之继续发育为新个体的技术,所需的早期胚胎除体内发育的胚胎外,还可由转基因技术、核移植和体外受精(或胚胎分割)等生物工程技术获得。
(2)进行胚胎移植的优势是可以充分发挥雌性优良个体的繁殖潜力,使供体生产下的后代数是自然繁殖的十几倍到几十倍,其原因是供体能提供具有优良遗传特性的胚胎,而繁重漫长的妊娠和育仔任务由受体代替;同时,对供体一般采用注射促性腺激素,施行超数排卵处理可获得多个胚胎。
(3)胚胎移植的实质是相同生理状态下空间位置的转移,胚胎移植能否成功,与供体和受体的生理状况有关;为了保证胚胎移植前后供受体生理状态相同,供体、受体的发情时间也需要一致。
(4)早期胚胎形成后,在一定时间内处于游离状态,这就为胚胎的收集提供了可能;子宫属于免疫特赦区,受体对移入子宫的外来胚胎基本上不发生免疫排斥反应,这为胚胎在受体内的存活提供了可能;用某染料鉴定胚胎细胞是否为活细胞时,发现活的胚胎细胞不能被染色,活细胞的细胞膜具有选择透过性,其原因是活细胞的细胞膜具有控制物质进出细胞的功能(或对物质的吸收具有选择透过性或具有选择性)。
【点睛】易错点:进行胚胎移植时,为了保证供受体生理状态一致,供受体需同期发情处理,供体一般注射促性腺激素超数排卵,受体用孕激素处理即可。

