2019届浙江省宁波市高三(3月)模拟生物试题(解析版)
展开
2019年浙江省宁波市高考生物模拟试卷(3月份)
一、选择题
1.下列关于还原糖、蛋白质和油脂鉴定实验叙述,正确的是( )
A. 常用苹果、西瓜等组织样液作为鉴定植物组织内还原糖的实验材料
B. 在甘蔗茎的组织样液中加入双缩脲试剂,热水浴后液体由蓝色变成紫色
C. 油脂鉴定实验中使用的花生种子应提前用水浸泡
D. 油脂鉴定实验中可以直接用高倍物镜进行观察
【答案】C
【解析】
【分析】
斐林试剂可用于鉴定还原糖,在水浴加热的条件下,溶液的颜色变化为砖红色(沉淀);蛋白质可与双缩脲试剂产生紫色反应;脂肪可用苏丹Ⅲ染液(或苏丹Ⅳ染液)鉴定,呈橘黄色(或红色);显微镜观察时,要先在低倍镜下观察,找到要观察的物像并移到视野中央,再转换成高倍镜。
【详解】A. 斐林试剂可用于鉴定还原糖,在水浴加热的条件下,溶液的颜色变化为砖红色(沉淀),西瓜的红色会干扰实验现象的观察,A错误;
B. 甘蔗茎中富含蔗糖,不适合用于检测蛋白质,B错误;
C. 油脂鉴定中,所取的花生种子要先浸泡一段时间,有利于徒手切片,C正确;
D. 用显微镜观察装片时,需先用低倍物镜找到需要观察的物像,再移到视野中央,转换成高倍物镜观察,D错误。
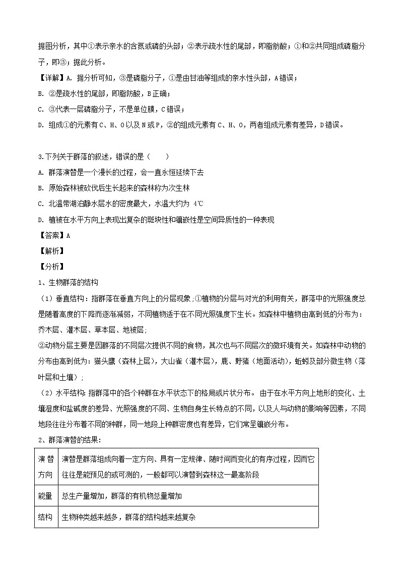
2.如图为脂双层结构示意图,下列叙述正确的是( )
A. ①是磷脂分子
B. ②是脂肪酸
C. ③代表单位膜
D. 组成①和②的元素没有差异
【答案】B
【解析】
【分析】
据图分析,其中①表示亲水的含氮或磷的头部;②表示疏水性的尾部,即脂肪酸;①和②共同组成磷脂分子,即③;据此分析。
【详解】A. 据分析可知,③是磷脂分子,①是由甘油等组成的亲水性头部,A错误;
B. ②是疏水性的尾部,即脂防酸,B正确;
C. ③代表一层磷脂分子,不是单位膜,C错误;
D. 组成①的元素有C、H、O以及N或P,②的组成元素有C、H、O,两者组成元素有差异,D错误。
3.下列关于群落的叙述,错误的是( )
A. 群落演替是一个漫长的过程,会一直永恒延续下去
B. 原始森林被砍伐后生长起来的森林称为次生林
C. 北温带湖泊静水层水的密度最大,水温大约为 4℃
D. 植被在水平方向上表现出复杂的斑块性和镶嵌性是空间异质性的一种表现
【答案】A
【解析】
【分析】
1、生物群落的结构
(1)垂直结构:指群落在垂直方向上的分层现象;①植物的分层与对光的利用有关,群落中的光照强度总是随着高度的下降而逐渐减弱,不同植物适于在不同光照强度下生长。如森林中植物由高到低的分布为:乔木层、灌木层、草本层、地被层;
②动物分层主要是因群落的不同层次提供不同的食物,其次也与不同层次的微环境有关。如森林中动物的分布由高到低为:猫头鹰(森林上层),大山雀(灌木层),鹿、野猪(地面活动),蚯蚓及部分微生物(落叶层和土壤);
(2)水平结构:指群落中的各个种群在水平状态下的格局或片状分布。 由于在水平方向上地形的变化、土壤湿度和盐碱度的差异、光照强度的不同、生物自身生长特点的不同,以及人与动物的影响等因素,不同地段往往分布着不同的种群,同一地段上种群密度也有差异,它们常呈镶嵌分布。
2、群落演替的结果:
演替方向
演替是群落组成向着一定方向、具有一定规律、随时间而变化的有序过程,因而它往往是能预见的或可测的,一般都可以演替到森林这一最高阶段
能量
总生产量增加,群落的有机物总量增加
结构
生物种类越来越多,群落的结构越来越复杂
稳定性
演替是生物和环境反复相互作用,发生在时间和空间上的不可逆变化,抵抗力稳定性越来越高
【详解】A、演替是一个漫长的过程,当一个群落演替到与当地的气候和土壤条件处于平衡状态的时候,演替就不再进行,并形成热带雨林、温带草原、苔原或沙漠等顶极群落,A错误;B、次生林就是原始森林被砍伐后通过次生演替而生长起来的森林,B正确;C、北温带湖泊水层表面若结冰,则同质量的冰体积比水的体积大,密度小,故湖泊静水层水的密度最大,水温大约为 4℃,C正确;D、群落在水平结构上呈镶嵌分布,其植被在水平方向上表现出复杂的斑块性和镶嵌性是空间异质性的一种表现,D正确。故选:A。
【点睛】易错点:群落中植物在垂直结构上具有分层现象,植物为动物提供了栖息空间和食物条件,因此动物群落垂直分层现象与植物有关,群落的垂直结构指群落的垂直配置状况或垂直格局,提高了群落利用环境资源的能力。
4.下列关于探究影响酶活性的实验中,能达成实验目的的是( )
A. 以本尼迪特试剂作指示剂,用淀粉酶探究温度对酶活性的影响
B. 以本尼迪特试剂作指示剂,用淀粉酶探究 pH对酶活性的影响
C. 用 H2O2酶探究温度对酶活性的影响
D. 用 H2O2酶探究 pH 对酶活性的影响
【答案】D
【解析】
【分析】
1、影响酶活性的因素:温度、pH、酶的抑制剂等;2、温度会影响过氧化氢的分解,过氧化氢和过氧化氢酶不宜作为实验材料来探究温度对酶活性的影响;本尼迪特试剂鉴定还原糖需要水浴加热。
【详解】A、本尼迪特试剂使用时需要水浴加热,会改变自变量温度,因此探究温度对淀粉酶活性的影响的实验,一般不用本尼迪特试剂作指示剂,A错误;B、淀粉在酸性条件下水解,不能利用淀粉酶探究 pH对酶活性的影响,B错误;C、温度会影响过氧化氢的分解,过氧化氢和过氧化氢酶不宜作为实验材料来探究温度对酶活性的影响,C错误;D、pH值影响过氧化氢酶的活性,可以用 H2O2酶探究 pH 对酶活性的影响,D正确。故选:D。
【点睛】易错点:探究实验设计要注意实验的取材是否合适、实验选用的鉴定试剂是否合理、实验条件控制是否得当及实验设计是否合理等,如本题C项用H2O2酶探究温度对酶活性的影响则不当。
5.下列关于细胞分化、凋亡、衰老和癌变的叙述,正确的是( )
A. 细胞凋亡不利于个体的生命活动
B. 不接触致癌因素细胞就不会发生癌变
C. 离体情况下,植物细胞可以脱分化
D. 细胞只有先衰老才会凋亡
【答案】C
【解析】
【分析】
1、细胞凋亡是指由基因控制的细胞自动结束生命的过程,又称为细胞编程性死亡,细胞凋亡有利于生物个体完成正常发育,维持内部环境的稳定,抵御外界各种因素的干扰,而细胞坏死是在种种不利因素影响下,由于细胞正常代谢活动受损或中断引起的细胞损伤或死亡,是一种病理性过程。
2、细胞癌变的原因:
(1)外因:主要是三类致癌因子,即物理致癌因子、化学致癌因子和病毒致癌因子。
(2)内因:原癌基因和抑癌基因发生基因突变。
3、在离体的植物器官、组织或细胞脱分化形成愈伤组织的过程中,需要的条件:①消毒灭菌;②一定浓度的植物激素(是生长素和细胞分裂素);③适宜的温度;④充足的养料。
【详解】A、细胞凋亡是指由基因控制的细胞自动结束生命的过程,又称为细胞编程性死亡,细胞凋亡有利于生物个体完成正常发育,维持内部环境的稳定,A错误;B、外界致癌因子会导致细胞癌变,没有致癌因子细胞也可能会发生基因突变而导致癌变,B错误;C、植物器官、组织的细胞在离体的情况下可以脱分化形成愈伤组织,C正确;D、细胞凋亡前不一定衰老,如病理性的被病原体感染的细胞的清除,也属于细胞凋亡,D错误。故选:C。
6.下列关于细胞结构的叙述,正确的是( )
A. 高尔基体由一系列单位膜构成的囊腔和细管组成
B. 刚分裂形成的植物细胞中只有几个分散的小液泡,其中含有无机盐、光合色素等
C. 溶酶体中有多种水解酶,但不能催化核酸的降解
D. 细胞溶胶是多种代谢活动的场所
【答案】D
【解析】
【分析】
各种细胞器的结构、功能
细胞器
分布
形态结构
功 能
线粒体
动植物细胞
双层膜结构
有氧呼吸的主要场所
细胞的“动力车间”
叶绿体
植物叶肉细胞
双层膜结构
植物细胞进行光合作用的场所;植物细胞的“养料制造车间”和“能量转换站”。
内质网
动植物细胞
单层膜形成的网状结构
细胞内蛋白质的合成和加工,以及脂质合成的“车间”
高尔
基体
动植物细胞
单层膜构成的囊状结构
对来自内质网的蛋白质进行加工、分类和包装的“车间”及“发送站”(动物细胞高尔基体与分泌有关;植物则参与细胞壁形成)
核糖体
动植物细胞
无膜结构,有的附着在内质网上,有的游离在细胞质中
合成蛋白质的场所
“生产蛋白质的机器”
溶酶体
动植物细胞
单层膜形成的泡状结构
“消化车间”,内含多种水解酶,能分解衰老、损伤的细胞器,吞噬并且杀死侵入细胞的病毒和细菌。
液泡
成熟植物细胞
单层膜形成的泡状结构;内含细胞液(有机酸、糖类、无机盐、色素和蛋白质等)
调节植物细胞内的环境,充盈的液泡使植物细胞保持坚挺
中心体
动物或某些低等植物细胞
无膜结构;由两个互相垂直的中心粒及其周围物质组成
与细胞的有丝分裂有关
【详解】A、高尔基体由一系列单位膜构成的扁平囊或囊泡组成,A错误;B、刚分裂形成的植物细胞中只有几个分散的小液泡,其中含有无机盐、水等,但不含光合色素,B错误;
C、溶酶体中有多种水解酶,能催化核酸的降解,C错误;D、细胞溶胶内含水、无机盐、氨基酸、核苷酸等多种物质,是新陈代谢的主要场所,D正确。故选:D。
7.下列关于体液调节的叙述,正确的是( )
A. 雌激素可引发女性皮下脂肪积聚在臀部和乳房,骨盆变宽
B. 新生儿甲状腺功能低下时,应在一岁之后适量补充甲状腺激素
C. 下丘脑在内分泌系统中占有重要位置,是脊椎动物的主要内分泌腺
D. 成年人生长激素分泌过多会患巨人症
【答案】A
【解析】
【分析】
人体和动物的激素种类和生理作用:
内分
泌腺
激素名称
本质
作用
下丘脑
促激素释放激素
多肽素
促进垂体合成和分泌相关的促……激素
抗利尿激素
促进肾小管和集合管对水分的重吸收
垂体
促甲状腺激素
肽和蛋白质类
促进甲状腺的发育,调节甲状腺激素的合成和分泌
促性腺激素
促进性腺的发育,调节性激素的合成和分泌
生长激素
促进生长(促进蛋白质的合成和骨的生长)
甲状腺
甲状腺激素
氨基酸衍生物
促进新陈代谢、生长发育,提高神经系统兴奋性,加
速体内物质氧化分解
胰岛
胰岛素
蛋白质
促进血糖合成糖原,加速血糖分解,抑制非糖物质转
化成葡萄糖,降低血糖浓度
胰高血糖素
加速糖原分解和非糖物质转化成葡萄糖,使血糖浓度
升高
肾上腺
肾上腺素
氨基酸衍生物
促进机体的新陈代谢,加快物质分解过程,促进糖原
分解,使血糖升高
醛固酮
固醇
促进肾小管和集合管对钠的重吸收和对钾的排出
性腺
雄激素
固醇
促进生殖器官的发育和生殖细胞的生成,激发并维持各自的第二性征;雌激素能激发和维持正常的雌性周
期
雌激素
【详解】A、雌激素可引发女性皮下脂肪积聚在臀部和乳房,骨盆变宽,A正确;
B、新生儿甲状腺功能低下时,必须在出生后3个月左右补充甲状腺激素,若迟于此时期,治疗往往无效,B错误;
C、下丘脑在内分泌系统中占有重要位置,是脊椎动物和人的主要内分泌腺,C错误;
D、幼年时期生长激素分泌过多会患巨人症,成年人生长激素分泌过多会患肢端肥大症,D错误。故选:A。
8.下列关于遗传信息表达的叙述,正确的是( )
A. 转录时,DNA 聚合酶与 DNA 分子的某一启动部位结合
B. 蛋白质和脱氧核糖核酸都属于基因表达产物
C. 翻译过程中转运氨基酸的分子不含氢键
D. 不是所有的氨基酸都有两个以上的遗传密码
【答案】D
【解析】
【分析】
1、转录:转录是指以DNA的一条链为模板,按照碱基互补配对原则,合成RNA的过程。
转录的场所:细胞核;
转录的模板:DNA分子的一条链;
转录的原料:四种核糖核苷酸(“U”代替“T”与“A”配对,不含“T”);
与转录有关的酶:RNA聚合酶;
转录的产物:RNA。
2、翻译:翻译是指以mRNA为模板,合成具有一定氨基酸排列顺序的蛋白质的过程。
翻译的场所:细胞质的核糖体上;
翻译的本质:把DNA上的遗传信息通过mRNA转化成为蛋白质分子上氨基酸的特定排列顺序。
【详解】A、转录时,RNA聚合酶与DNA分子中的某一启动部位结合,A错误;B、只有蛋白质属于基因表达产物,脱氧核糖核酸即DNA,不是基因表达的产物,B错误;C、tRNA上存在部分配对区域,含有氢键,C错误;D、有些氨基酸只有一个密码子,如甲硫氨酸的密码子只有AUG,D正确。故选:D。
9.豌豆的花色和花的位置分别由基因A、a和B、b控制,基因型为AaBb的豌豆植株自交获得的子代表现型及比例是红花顶生:白花顶生:红花腋生:白花腋生=9:3:3:1.将红花腋生与白花顶生豌豆植株作为亲本进行杂交得到 F1,F1自交得到的 F2表现型及比例是白花顶生:红花顶生:白花腋生:红花腋生=15:9:5:3,则亲本植株的基因型是( )
A. AAbb 与 aaBB B. Aabb 与 aaBB
C. AAbb 与 aaBb D. Aabb 与 aaBb
【答案】B
【解析】
【分析】
豌豆的花色和花的位置分别由基因A、a和B、b控制,基因型为AaBb的豌豆植株自交获得的子代表现型及比例是红花顶生:白花顶生:红花腋生:白花腋生=9:3:3:1,即后代红花:白花=3:1,顶生:腋生=3:1,说明红花和顶生是显性性状,且控制两对相对性状的两对等位基因遵循基因的自由组合定律。
【详解】根据题意分析,红花腋生的基因型为A_bb,白花顶生的基因型为aaB_,两者杂交得到的F1自交,F2表现型及比例是白花顶生:红花顶生:白花腋生:红花腋生=15:9:5:3,其中白花:红花=5:3,说明F1为1Aa、1aa,顶生:腋生为3:1,说明F1为Bb,因此亲本红花腋生的基因型为Aabb,白花顶生的基因型为aaBB,F1为AaBb、aaBb。故选:B。
【点睛】解析本题的关键是掌握基因的分离定律和自由组合定律的实质,能够利用基因分离定律分析题中自交后代的两对性状分离比,确定子一代基因型,进而确定亲本基因型。
10.如图是 DNA 转录过程中的一个片段,图中核苷酸的种类有( )
A. 4 种 B. 6 种 C. 7 种 D. 8 种
【答案】C
【解析】
【分析】
根据题意和图示分析可知:图示为DNA转录过程中的一段示意图,T是DNA特有的碱基,U是RNA特有的碱基,图中DNA单链含有碱基T,游离的核苷酸含有碱基U,为RNA的基本组成单位。
【详解】由于构成DNA分子的五碳糖为脱氧核糖,所以在﹣AATCAATAG﹣片段中,共有4种脱氧核糖核苷酸;又因为构成RNA分子的五碳糖为核糖,所以在﹣UUA﹣片段和游离的核苷酸中,共有3种核糖核苷酸。因此,图示片段中共有4+3=7种核苷酸。故选:C。
11.下列关于观察洋葱根尖细胞有丝分裂实验的叙述,正确的是( )
A. 中心体发出的纺锤丝在后期以相同的速率牵引分离的染色体移向两极
B. 探究有丝分裂每天的周期性变化可为实验取材时机提供依据
C. 实验主要步骤依次是解离、染色、漂洗和制片
D. 为观察染色体不同层面的结构,用粗准焦螺旋调节焦距
【答案】B
【解析】
【分析】
观察有丝分裂装片制作流程为:解离-漂洗-染色-制片。
(1)解离:上午10时至下午2时,剪去洋葱根尖2-3mm,立即放入盛入有盐酸和酒精混合液(1:1)的玻璃皿中,在温室下解离。目的:用药液使组织中的细胞相互分离开来。
(2)漂洗:待根尖酥软后,用镊子取出,放入盛入清水的玻璃皿中漂洗。目的:洗去药液,防止解离过度。
(3)染色:把根尖放进盛有质量浓度为0.01g/ml或0.02g/ml的龙胆紫溶液(或醋酸洋红液)的玻璃皿中染色。目的:染料能使染色体着色。
(4)制片:用镊子将这段根尖取出来,放在载玻片上,加一滴清水,并用镊子尖把根尖能碎,盖上盖玻片,在盖玻片上再加一片载玻片。然后,用拇指轻轻的按压载玻片。目的:使细胞分散开来,有利于观察。
【详解】A、洋葱属于高等植物,其根尖细胞中不含中心体,A错误;B、探究有丝分裂每天的周期性变化可为实验取材时机提供依据,一般在上午10点至下午2点左右,此时分生区细胞分裂旺盛,B正确;C、实验主要步骤依次是解离、漂洗、染色和制片,C错误;D、为观察染色体不同层面的结构,用细准焦螺旋调节焦距,D错误。故选:B。
12.如图为生物变异的几种不同类型,下列叙述错误的是( )
A. 此图表示基因重组,交换的两条染色体为同源染色体
B. 如图表示染色体易位,交换的两条染色体为非同源染色体
C. 如图表示基因突变,a 变成 b 后生物的性状就会发生改变
D. 如图可表示染色体结构变异中的重复或缺失
【答案】C
【解析】
【分析】
1、基因突变是指DNA分子中发生碱基对的替换、增添和缺失而引起基因结构的改变。基因突变能产生新的基因,因此基因突变是生物变异的根本来源。
2、基因重组是指生物体进行有性生殖的过程中,控制不同性状的基因的重新组合。基因重组不能产生新的基因,只能产生新基因型。
3、染色体变异包括染色体结构变异和染色体数目变异;染色体结构的变异主要有缺失、重复、倒位、易位四种类型。非同源染色体之间相互交换片段属于染色体结构变异(易位),而同源染色体上的非姐妹染色单体相互交换片段属于基因重组;染色体结构变异会使排列在染色体上的基因的数目或排列顺序发生改变。
【详解】A、同源染色体的非姐妹染色单体之间交叉互换属于基因重组,A正确;B、非同源染色体之间交叉互换属于染色体结构变异中的易位,B正确;C、图示发生了DNA片段中碱基对的缺失,不一定属于基因突变,C错误;D、假如上面是一条正常染色体,则下面一条染色体缺失;假如下面是一条正常染色体,则上面一条染色体重复,D正确。故选:C。
13.
下列关于人类遗传病与优生的叙述,错误的是( )
A. 父母没有致病基因也可能导致后代出现遗传病
B. 隐性遗传病的患病个体,其父母不一定均为致病基因的携带者
C. 多基因遗传病常属罕见病,往往难以与后天获得性疾病相区分
D. 各种遗传病的个体易患性存在差异
【答案】C
【解析】
【分析】
1、人类遗传病分为单基因遗传病、多基因遗传病和染色体异常遗传病:
(1)单基因遗传病包括常染色体显性遗传病(如并指)、常染色体隐性遗传病(如白化病)、伴X染色体隐性遗传病(如血友病、色盲)、伴X染色体显性遗传病(如抗维生素D佝偻病);
(2)多基因遗传病是由多对等位基因异常引起的,如青少年型糖尿病;
(3)染色体异常遗传病包括染色体结构异常遗传病(如猫叫综合征)和染色体数目异常遗传病(如21三体综合征)。
2、遗传病的监测和预防:
(1)禁止近亲结婚。(2)适龄生育。
(3)产前诊断:胎儿出生前,医生用专门的检测手段确定胎儿是否患某种遗传病或先天性疾病,产前诊断可以大大降低病儿的出生率。
(4)遗传咨询:在一定的程度上能够有效的预防遗传病的产生和发展。
【详解】A、父母没有致病基因也可能导致后代出现遗传病,如染色体异常遗传病,A正确;
B、隐性遗传病的患病个体,其父母不一定均为致病基因的携带者,如人类的红绿色盲,男性患者的父亲可能是不携带致病基因,B正确;
C、多基因遗传病发病率较高,不属罕见病,但其易受环境因素的影响,在群体中发率较高,且常表现为家族聚集,所以不易与后天获得性疾病相区分,C错误;
D、图为各类遗传病在人体不同发育阶段的发病风险,由此可知,各种遗传病的个体易患性存在差异,D正确。故选:C。
14.用三种不同浓度的 2,4﹣D 溶液处理某植物插枝使其生根,结果如表。下列叙述错误的是( )
组别
清水
浓度a
浓度b
浓度c
根的总长度(mm)
15
21
39
8
A. 实验中用于扦插的枝条可能带有幼叶或芽
B. 浓度 c 一定高于浓度a
C. 促进插枝生根最适浓度介于浓度a与b之间
D. 2,4﹣D 处理时间的长短属于本实验的无关变量
【答案】C
【解析】
【分析】
1、生长素生理作用:促进生长、促进扦插的枝条生根、促进果实的发育;特点:具有双重性,即低浓度促进生长,高浓度抑制生长。
2、根据题意和图表分析可知:本实验的自变量为生长素类似物溶液浓度,因变量是生根数量,植物插条生长状况,每组的枝条数量都是无关变量,无关变量各组的设置要遵循等量性原则。
【详解】由于在清水中也能生根,而带芽或幼叶的插条能产生生长素,促进插条生根,所以实验中用于扦插的枝条可能带有芽或幼叶,A正确;由于生长素类似物对根的生理作用具有两重性,根据实验结果c浓度的抑制作用,所以浓度c一定高于浓度a,B正确;由于无法比较a、b浓度的大小,所以不能确定促进插条生根的最适浓度在a和b之间,C错误;2,4-D 处理时间的长短属于本实验的无关变量,D正确;故选C。
【点睛】本题主要考查探究生长素类似物促进插条生根的最适浓度的实验,意在要求学生能够根据实验组的生根数与对照组比较,确定该浓度的生理作用,从而确定最适浓度的范围。
15.假设图所示为某动物(2n=4)体内一个分裂细胞的局部示意图,其中另一极的结构未绘出。已知该动物的基因型为 GgXEY,下列叙述正确的是( )
A. 图示细胞为初级精母细胞,应进行均等分裂
B. 图示完整细胞内应有 6 条染色单体
C. 图示细胞经过分裂能得到 2 种或 4 种配子
D. 图示未绘出的一极一定存在 G、g 两种基因
【答案】A
【解析】
【分析】
分析题图:图示细胞染色体中的着丝点还未分裂,应该正在进行同源染色体的分离,处于减数第一次分裂后期;根据该动物的基因型可知该动物的性别为雄性,则该细胞为初级精母细胞。
【详解】A、图示细胞处于减数第一次分裂后期,且该生物为雄性个体,则该细胞为初级精母细胞,应进行均等分裂,A正确;B、图示完整细胞内应有4条染色体,8条染色单体,B错误;C、图示细胞经过分裂能得到3种配子(发生的是基因突变)或4种配子(发生的是交叉互换),C错误;D、若发生的是基因突变,图示未绘出的一极只存在 G、g两种基因中的一种,D错误。故选:A。
16.下列关于 DNA 的分子结构与特点的叙述,错误的是( )
A. 脱氧核苷酸是脱氧核苷和磷酸连接起来的结构单元
B. A 与 T、G 与 C 通过氢键相连,这就是卡伽夫法则
C. 每个 DNA 分子中,碱基数=磷酸数=脱氧核糖数
D. 双链 DNA 分子中,若一条脱氧核苷酸链中 G+C=28%,则 DNA 分子中A占36%
【答案】B
【解析】
【分析】
DNA的双螺旋结构:
①DNA分子是由两条反向平行的脱氧核苷酸长链盘旋而成的。
②DNA分子中的脱氧核糖和磷酸交替连接,排列在外侧,构成基本骨架,碱基在内侧。
③两条链上的碱基通过氢键连接起来,形成碱基对且遵循碱基互补配对原则。
【详解】A、脱氧核苷酸是脱氧核糖核酸的基本单位,脱氧核苷是脱氧核糖和对应碱基构成,是脱氧核苷和磷酸连接起来的结构单元,A正确;B、卡伽夫法则(碱基互补配对原则)是指A与T配对,C与G配对,但没有说明碱基之间通过氢键连接,B错误;C、DNA的基本组成单位是脱氧核苷酸,一分子脱氧核苷酸含有一个磷酸、一个脱氧核糖和一个含氮碱基,因此每个 DNA 分子中,碱基数=磷酸数=脱氧核糖数,C正确;D、双链 DNA 分子中,若一条脱氧核苷酸链中 G+C=28%,则 DNA 分子中G+C=28%,A+T=72%,A=T=36%,D正确。故选:B。
17.下列关于核酸是遗传物质的证据的叙述,错误的是( )
A. 肺炎双球菌转化实验是证实 DNA 作为遗传物质的最早证据来源
B. R 型肺炎双球菌是唯一能够引起人类肺炎或小鼠败血症的菌株
C. 用32P标记的噬菌体去感染未标记的细菌,离心后放射性出现在沉淀中,新噬菌体中可检测到32P
D. 单用烟草花叶病毒的 RNA 就可以使烟草出现感染病毒的症状
【答案】B
【解析】
【分析】
1、肺炎双球菌转化实验包括格里菲斯体内转化实验和艾弗里体外转化实验,其中格里菲斯体内转化实验证明S型细菌中存在某种“转化因子”,能将R型细菌转化为S型细菌;艾弗里体外转化实验证明DNA是遗传物质。
2、T2噬菌体侵染细菌的实验步骤:分别用35S或32P标记噬菌体→噬菌体与大肠杆菌混合培养→噬菌体侵染未被标记的细菌→在搅拌器中搅拌,然后离心,检测上清液和沉淀物中的放射性物质。
【详解】A、艾弗里的肺炎双球菌体外转化实验是证实DNA作为遗传物质的最早证据来源,格里菲思只说明加热杀死的S菌体内有转化因子,A正确;B、S型肺炎双球菌菌株是人类肺炎和小鼠败血症的病原体,而R型菌株却无致病性,B错误;C、由于32P标记的是DNA,所以用32P标记的噬菌体去感染未标记的细菌,离心后放射性出现在沉淀中,新噬菌体中可检测到32P,C正确;D、用烟草花叶病毒的RNA去感染烟草,烟草叶会出现感染病毒的症状,说明RNA是该病毒的遗传物质,D正确。故选:B。
18.下列关于多细胞动物内环境与稳态的叙述,正确的是( )
A. 高等动物的细胞不能直接与外部环境接触,需通过内环境才能与外界环境进行交换
B. 内环境的稳态给细胞提供了一个物理、化学因素都比较稳定的环境
C. 细胞外液中的血浆、组织液和淋巴构成了动物体的内环境
D. 失去了内环境的稳态,代谢活动就不能进行,细胞的生存就会出现危机
【答案】B
【解析】
【分析】
1、内环境是指细胞外液,主要包括血浆、组织液和淋巴。
2、关于“内环境稳态的调节”应掌握以下几点:
(1)实质:体内渗透压、温度、pH等理化特性和化学成分呈现动态平衡的过程;
(2)定义:在神经系统和体液的调节下,通过各个器官、系统的协调活动,共同维持内环境相对稳定的状态;
(3)调节机制:神经-体液-免疫调节网络;
(4)层面:水、无机盐、血糖、体温等的平衡与调节;
(5)意义:机体进行正常生命活动的必要条件。
【详解】A、高等动物的部分细胞能直接与外部环境接触,如人体表皮细胞直接与外界接触,但需通过内环境才能与外界环境进行交换,A错误;B、内环境是细胞生活的环境,其稳态给细胞提供了一个物理、化学因素都比较稳定的环境,B正确;C、内环境就是指细胞外液,细胞外液主要包括血浆、组织液和淋巴等,C错误;D、失去了内环境的稳态,代谢活动可能会进行,但不能正常进行,细胞的生存就会出现危机,D错误。故选:B。
19.某地区人群男女比例为1:1,其中女性群体中的色盲和携带者比例分别为1%和15%,男性群体中的色盲率为7%,则该人群中色盲基因的频率为( )
A. 0.06 B. 0.08 C. 0.95 D. 0.14
【答案】B
【解析】
【分析】
种群基因频率是指种群基因库中某一基因占该种群所有等位基因的比例;色盲患者中男性多于女性的原因是色盲属于伴X染色体隐性遗传,女性正常个体中存在色盲基因携带者,在一个种群中,控制一对相对性状的各种基因型频率之和为1。
【详解】女性色盲基因的携带者为15%,患者为1%,男性患者为7%.设色盲基因是Xb,女性共100%,男性共100%,则XbXb=1%,XBXb=15%,XBXB=84%,XbY=7%,XBY=93%,由基因频率的概念可知Xb的基因频率是Xb÷(XB+Xb)=(2%+15%+7%)÷300%=8%。故选:B。
20.下列关于免疫的叙述,正确的是( )
A. 致敏原和抗原均能引起人体的免疫应答
B. 感染 HIV 的妇女,会通过人工哺乳将病毒传播给婴儿
C. 巨噬细胞表面不存在与 HIV 结合的受体
D. 先天性胸腺发育不良的婴儿由于缺乏 B 淋巴细胞引起免疫功能减退
【答案】A
【解析】
【分析】
1、人体的免疫防御功能分为三道防线,皮肤和粘膜组成第一道防线,体液中的杀菌物质和吞噬细胞组成第二道防线,第三道防线是特异性免疫,包括细胞免疫和体液免疫。
2、特异性免疫包括体液免疫和细胞免疫,其具体过程如下:
【详解】A、致敏原属于二次入侵的抗原,和抗原均能引起人体的免疫应答,A正确;
B、HIV 病毒能通过乳汁传播,但人工哺乳不会将HIV 病毒传播给婴儿,B错误;
C、巨噬细胞能识别并吞噬入侵的HIV病毒,故其表面存在与 HIV 结合的受体,C错误;
D、胸腺是T淋巴细胞发育成熟的器官,先天性胸腺发育不良的婴儿由于缺乏T淋巴细胞引起免疫功能减退,D错误。故选:A。
21.下列关于人体体温调节的叙述,正确的是
A. 下丘脑是体温调节的主要中枢,温度感受器只分布于皮肤
B. 当骨骼肌非自主战栗,则产热增加,此时正常人体散热同时在增加
C. 当处于寒冷环境时,皮肤温度感受器通过中枢调节使皮肤血管舒张,增加热量吸收
D. 当处于炎热环境时,汗腺受到激素调节后开始分泌汗液,增加散热
【答案】B
【解析】
【分析】
剧烈运动时,体温维持相对稳定,即产热量和散热量相同;人在炎热环境中,通过增加散热途径调节体温,不能减少产热;寒冷环境中,骨骼肌不自主的战栗是一个快速产热途径,增加产热;体温调节中枢位于下丘脑。
【详解】A、体温调节中枢位于下丘脑,温度感受器主要分布于皮肤粘膜,A错误;B、寒冷环境中,骨骼肌不自主的战栗是一个快速产热途径,增加产热,人属于恒温动物,产热=散热,故此时正常人体的散热同时在增加,B正确;C、当处于寒冷环境时,皮肤温度感受器感受寒冷刺激,通过神经中枢调节皮肤血管收缩,使散热减少,C错误;D、人在炎热环境中,通过神经调节增加汗腺分泌汗液途径增加散热,D错误。故选:B。
22.下列关于人类与环境的叙述,正确的是( )
A. 全球气候变暖会导致我国北方干燥地区变得湿润,从而提高农业生产力
B. 臭氧减少会导致人类皮肤癌患者数量增加
C. 家庭污水不属于水体中的污染物
D. 限制二氧化碳的排放量能有效防治酸雨
【答案】B
【解析】
【分析】
1、全球性气候变化
(1)变化原因及危害:
(2)
2、臭氧层破坏
(1)臭氧层作用:吸收日光中的紫外线,对地球生物具有保护作用。
(2)破坏原因:空气中的氟利昂等物质的大量排放。
(3)机理:氟利昂遇紫外线即放出氯,氯破坏臭氧分子的能力极强,一个氯原子能破坏10个臭氧分子。
(4)危害:臭氧层破坏后,到达地球表面的紫外线将增加,给人类健康和生态环境带来危害。
3.酸雨
(1)形成原因:主要是硫和氮的氧化物溶于雨水而降落至土壤或水体中,酸雨的pH<5.6。
(2)煤、石油等化石燃料的大量燃烧等。
4、水污染
①生活污水、工业污水,海洋运输时时有泄露和倾倒污染物。
②表现:富营养化。
③结果:若表现在海洋中称为赤潮,若表现在湖泊等淡水流域称为水华。
【详解】A、全球变暖会使全球降水量重新分配、冰川和冻土消融,北半球亚热带地区因副热带高压增强,可能降水减少,干旱加重,A错误;B、臭氧能吸收日光中的紫外线,对地球生物具有保护作用,紫外线是诱发基因突变的因子,故臭氧减少会导致人类皮肤癌患者数量增加,B正确;C、家庭污水属于水体中的污染物,C错误;D、限制二氧化碳的排放量能有效防治温室效应,D错误。故选:B。
23.人体某细胞对葡萄糖的转运速率与葡萄糖浓度的关系如图所示。实线表示仅葡萄糖存在的情况,虚线表示同时存在稳定浓度的半乳糖的情况。据图分析,下列叙述正确的是( )
A. 半乳糖的存在促进了葡萄糖的转运
B. 细胞膜可转运半乳糖
C. 葡萄糖的转运速率随葡萄糖浓度的升高将持续增大
D. 半乳糖对葡萄糖的转运有抑制作用
【答案】D
【解析】
【分析】
据图中曲线可知,当同时存在稳定浓度的半乳糖时,葡萄糖的转运速率比仅存在葡萄糖时要低,据此分析。
【详解】A. 据图可知,当同时存在稳定浓度的半乳糖时葡萄糖的转运速率比仅有葡萄糖时的速率低,推测半乳糖的存在会抑制葡萄糖的运输,A错误;
B. 题图表示的是人体某细胞对葡萄糖的转运速率与葡萄糖浓度的关系,无法得知细胞膜是否可转运半乳糖,B错误;
C. 据图可知,在一定范围内,葡萄糖的转运速率随葡萄糖浓度的升高而增大,但葡萄糖运输速率受载体数量影响,故不会随着葡萄糖浓度的升高而持续增大,C错误;
D. 据图可知,半乳糖的存在会导致葡萄糖的运输速率下降,故推测半乳糖对葡萄糖的转运有抑制作用,D正确。
24.如图是在调查某生态系统中某一生物种群数量时,计算当年种群数量与前一年种群数量的比值(λ)而绘制的曲线图。据图分析,下列叙述正确的是( )
A. 0~5 年内该生物种群数量基本不变,性比率保持 1:1
B. 第 10 年时该生物种群数量最少,原因可能食物短缺
C. 第 25 年时该生态系统的生物多样性可能下降
D. 第 15 年左右该生物种群增长速率最大
【答案】C
【解析】
【分析】
据图分析,0~5年时λ=1,种群数量不变;5~15年时λ<1,种群数量减少;在15~25年时λ>1,种群数量持续增加。
【详解】A、0﹣5年内该生物种群数量不变,但不能说明性比率保持 1:1,A错误;B、第15年种群数量最少,B错误;C、第25年种群数量持续增加,会使得其他种群的资源减少,故该生态系统的生物多样性可能减少,C正确;D、在15年左右该生物种群增长速率约为0,不是最大值,D错误。故选:C。
【点睛】易错点:看种群数量变化的关键是λ的大小,λ=1种群数量不变,大于1,种群数量增长,小于1,则种群数量下降。
25.某同学为探究细胞呼吸的方式,设置了如图装置两组。甲组中A处放置一定质量的马铃薯块茎(厌氧呼吸产物为乳酸),B中装有一定量的NaOH溶液;乙组中A处放置等量的马铃薯块茎,B中装有等量的蒸馏水。在相同且适宜的条件下放置一段时间后,观察红色液滴的移动情况(不考虑气体水溶性、温度等因素对液滴移动的影响,设底物为葡萄糖)。下列叙述正确的是( )
A. 马铃薯块茎需氧呼吸的产物有 H2O、CO2和酒精
B. 甲组液滴的移动情况可反映马铃薯块茎呼吸产生的 CO2量
C. 甲、乙两组液滴均可以左移或不移动
D. 若甲组液滴左移,乙组液滴不移动,不能确定马铃薯块茎的呼吸方式
【答案】D
【解析】
【分析】
分析题干及实验装置图:甲组中B处放一定量NaOH溶液,种子进行呼吸产生的二氧化碳被NaOH吸收,液滴移动是有氧呼吸消耗氧气的结果,因此液滴移动的距离代表有氧呼吸消耗氧气的量;乙组实验B处放等量蒸馏水,其不吸收气体,也不释放气体,因此液滴移动的距离是产生二氧化碳量和消耗氧气量的差值。
【详解】A、马铃薯块茎需氧呼吸的产物是H2O、CO2,A错误;B、由于NaOH溶液能吸收二氧化碳,所以甲组液滴移动的量可代表马铃薯块茎呼吸消耗O2的量,B错误;C、甲组液滴可以左移或不移动,马铃薯块茎无氧呼吸产生乳酸,故乙组液滴可以不移动,但不会左移,C错误;D、若甲组液滴左移,说马铃薯块茎进行了有氧呼吸,乙组液滴不移动,据此只能确定马铃薯进行了有氧呼吸,但不能确定其是否进行无氧呼吸,因此不能确定马铃薯块茎的呼吸方式,D正确。故选:D。
【点睛】易错点:甜菜块根、马铃薯块茎等植物无氧呼吸产物是乳酸,与气体没有关系。
26.酵母菌按照不同分裂方式分为多种类型,其中一种为芽殖酵母,是以出芽方式进行分裂(如图所示)。其中纺锤体的两端为纺锤体极体。芽殖酵母细胞分裂过程属于封闭式,即在细胞分裂时,细胞核核膜不解体。下列叙述错误的是
A. 与细胞核分裂直接相关的纺锤体位于细胞核内
B. 芽殖酵母为不均等分裂,由芽体逐渐形成的子细 胞体积较小
C. 芽殖酵母计数时,若芽体体积超过细胞体积的 1/3 则算独立个体
D. 根据芽体的大小比例可粗略估计细胞所处的时期
【答案】C
【解析】
【分析】
出芽生殖又叫芽殖,是无性繁殖方式之一,“出芽生殖”中的“芽”是指在母体上分出的芽体,而不是高等植物上真正的芽(萌发的芽)的结构。
【详解】A、由图可知,从起始位置开始看,与细胞核分裂直接相关的纺锤体位于细胞核内,A正确;B、由中期、后期图可知,芽殖酵母为不均等分裂,由芽体逐渐形成的子细胞体积较小,B正确;C、芽殖酵母计数时,若芽体体积超过细胞体积的1/2则算独立个体,C错误;D、图示芽殖酵母繁殖过程中,芽体体积会增大,可以根据芽体的大小比例可粗略估计细胞所处的时期,D正确。故选:C。
27.为研究森林生态系统的碳循环,对西黄松老龄(未砍伐 50~250 年)和幼龄(砍伐后 22 年)生态系统的有机碳库及年碳收支进行测试,结果见表。下列叙述正确的是( )
生产者活生物量
(g/m2)
土壤有机碳
(g/m2)
净初级生产力(g/m2•年)
异养呼吸
(g/m2•年)
老龄
12730
5330
470
440
幼龄
1460
4310
360
390
注:异养呼吸指消费者和分解者的呼吸
A. 西黄松群落被砍伐后,可逐渐形成自然幼龄群落,这种演替属于原生演替
B. 西黄松幼龄群落的净初级生产量小于老龄群落,因此幼龄西黄松生长速度更慢
C. 老龄西黄松群落每平方米有 910 克碳用于生产者当年的生长、发育和繁殖
D. 根据年碳收支分析,幼龄西黄松群落不能降低大气碳总量
【答案】D
【解析】
【分析】
1、分析表格数据,西黄松幼龄群落中每克生产者活生物量、土壤有机碳、净初级生产力都小于老龄群落。根据年碳收支分析,对西黄松幼龄群落来说,流入生物群落的碳(1460)少于释放的碳的量(1460-360+390=1490),故幼龄西黄松群落不能降低大气碳总量。
2、净初级生产力:生产者光合作用固定总碳的速率减去自身呼吸作用消耗碳的速率。
异养呼吸:消费者和分解者的呼吸作用。
【详解】A、西黄松群落被砍伐后,可逐渐形成自然幼龄群落,这种演替属于次生演替,A错误;B、西黄松幼龄群落的净初级生产量小于老龄群落,但是幼龄西黄松生长速度不一定慢,B错误;C、因为净初级生产力=生产者光合作用固定总碳的速率-自身呼吸作用消耗碳的速率,所以老龄西黄松群落每平方米有 470 克碳用于生产者当年的生长、发育和繁殖,C错误;D、根据年碳收支分析,对西黄松幼龄群落来说,流入生物群落的碳(1460)少于释放的碳的量(1460﹣360+390=1490),故幼龄西黄松群落不能降低大气碳总量,D正确。故选:D。
28.某植物的花色有紫色和蓝色两种。为了研究其遗传机制,研究者利用纯系品种进行了杂交实验,结果见表,下列叙述错误的是( )
杂交组合
父本植株数目
(表现型)
母本植株数目
(表现型)
F1植株数目
(表现型)
F2植株数目
(表现型)
Ⅰ
10
(紫色)
10
(紫色)
81
(紫色)
260
(紫色)
61
(蓝色)
Ⅱ
10
(紫色)
10
(蓝色)
79
(紫色)
270
(紫色)
89
(蓝色)
A. 取杂交Ⅰ中F2的紫色植株随机交配,产生的后代紫色和蓝色的比例为153:16
B. 将两个杂交组合中的F1相互杂交,产生的后代紫色和蓝色的比例为3:1
C. 取杂交Ⅱ中F2的紫色植株随机交配,产生的后代紫色和蓝色的比例为8:1
D. 将两个杂交组合中的F2紫色植株相互杂交,产生的后代中紫色和蓝色的比例为36:5
【答案】D
【解析】
【分析】
分析表格数据:杂交组合Ⅰ中,子一代全为紫色,子二代中出现蓝色,说明紫色是显性性状,又因为子二代中紫色:蓝色=260:61=13:3,所以花色性状的遗传由两对等位基因控制的,且遵循自由组合定律,设基因为Aa和Bb,子一代的基因型为AaBb,杂交Ⅱ中F2的紫色:蓝色=270:89=3:1,说明一对等位基因纯合,一对等位基因杂合,故紫花植株的基因型为A_B_、A_bb、aabb,蓝花的基因型为aaB_。
【详解】A、杂交Ⅰ中F2的紫色植株的基因型及比例为AABB:AaBB:AABb:AaBb:Aabb:AAbb:aabb=1:2:2:4:2:1:1,植株随机交配,产生AB配子的概率=4/13,Ab%=4/13,aB%=2/13,ab%=3/13,后代蓝花植株(aaB_)的比例为=2×2/13×3/13+2/13×2/13=16/169,后代紫色和蓝色的比例为(169﹣16):16=153:16,A正确;
B、杂交Ⅰ中子一代的基因型为AaBb,杂交Ⅱ中子一代的基因型为AaBB,两者杂交,子代紫色和蓝色的比例为3:1,B正确;
C、杂交Ⅱ中子二代的紫花的基因型为AaBB和AABB,两者比例为2:1,随机交配产生AB配子的概率=2/3,aB%=1/3,后代蓝花的概率=1/3×1/3=1/9,故产生的后代紫色和蓝色的比例为8:1,C正确;
D、杂交Ⅱ中子二代的紫花的基因型为2AaBB和1AABB,杂交Ⅰ中F2的紫色植株的基因型及比例为AABB:AaBB:AABb:AaBb:Aabb:AAbb:aabb=1:2:2:4:2:1:1,两者相互交配,由第二对杂交Ⅱ中子二代的紫花的基因型为BB,确定后代的第二对基因一定是B_,故只看分离出的第一对基因中出现aa的概率即为蓝花,1/3AA、2/3AA与4/13AA、6/13Aa、1/13aa,后代aa为(2/3×1/2)×(6/13×1/2+1/13)=1/3×4/13=4/39,故红花为1-4/39=35/39,即红花:蓝花=35:4,D错误。故选:D。
三、非选择题
29.某湿地生态系统镉超标,镉进入生态系统后蓄积在动物肝、肾中引发“痛痛病”。该生态系统中的生物形成的食物链共有甲、乙、丙、丁四个营养级,在某一时间测得所含镉的相对浓度如图 1 所示,图 2 表示该生态系统部分能量流动过程。
(1)该湿地中由浅水区到深水区生长着不同植物,这体现了群落的_____结构。
(2)当地人要预防“痛痛病”,应尽量以_____(填:甲、乙、丙、丁)营养级的生物为食,其原因是_____。
(3)图 2 中从第二个营养级到第三个营养级的能量传递效率是_____,图 2 中的初级消费者就是图 1 中的_____,第三个营养级中用于生长、发育和繁殖的能量是_____kJ。
【答案】 (1). 水平 (2). 丁 (3). 丁中的镉浓度最低,通过生物放大现象对人体造成的危害最小 (4). 14% (5). 乙 (6). 4.32×107
【解析】
【分析】
分析图1:生态系统中的物质和能量就是沿着食物链和食物网流动的,在食物链中,营养级别越高的生物,体内积累的有毒物质就越多,因为环境中有些污染物(如重金属、化学农药等)具有化学性质稳定、不易分解的特点,会在生物体内积累而不易排出。因此该生态系统中的食物链是丁→乙→甲→丙。
分析图2:能量传递效率=下一营养级的能量同化量÷上一营养级的能量同化量×100%。
【详解】(1)湿地中由浅水区到深水区生长着不同的植物,这体现了群落的水平结构。
(2)当地人要预防“痛痛病”,应尽量以丁营养级的生物为食,其原因是丁中的镉浓度最低,通过生物放大现象对人体造成的危害最小。
(3)图 2 中从第二个营养级的同化量=1.05×109﹣3×108=7.5×108kJ,第三营养级的同化量=1.24×108﹣1.9×107=10.5×107kJ,从第二个营养级到第三个营养级的能量传递效率是10.5×107÷(7.5×108)×100%=14%;图 2 中的初级消费者就是图 1 中的乙;第三个营养级中用于生长、发育和繁殖的能量=其同化量﹣呼吸量=10.5×107﹣6.18×107=4.32×107kJ。
【点睛】易错点:能量流动过程中摄入的能量不一定全是同化量,摄入量=同化量+粪便量;同化量=呼吸量+用于生长、发育和繁殖的能量。
30.增施 CO2是提高温室植物产量的主要措施之一。为探究其作用机制,研究者以大豆植株为材料进行了一系列相关实验,实验数据如表。请回答相关问题:
处理天数
15天
22天
29天
36天
43天
光合速率(mol•)
常温
11
18
20
22
24
高温
8
15
14
1000
0
常温+CO2
5.0
5.0
5.0
5.0
5.0
高温+CO2
5.1
3.5
5.4
1.9
5.9
淀粉含量(%)
常温
2.2
0.9
0.6
1.1
1.1
高温
1.5
0.5
0.3
0.5
0.8
常温+CO2
3.0
1.4
1.6
2.2
2.5
高温+CO2
1.9
0.6
0.4
1.3
1.5
(1)CO2还原为糖的一系列反应称为___________循环。CO2进入该循环形成的第一个糖是_____,其中大部分用于_____。
(2)由表可知,常温+CO2 组在处理29天后,淀粉含量与光合速率的变化趋势分别是_____。研究人员推测可能是由于淀粉积累过多,导致有限的氮素营养被优先分配到淀粉的分解代谢中,因此造成光合作用所需的酶以及_____等含氮化合物(答出两点即可)合成不足,进而抑制了光合作用。
(3)通过本研究可知,增施CO2不一定能提高植物产量,增施CO2过程中还需要注意的两个问题是_____和_____。
【答案】 (1). 卡尔文 (2). 三碳糖(三碳糖磷酸) (3). 再生成 RuBP (4). 上升和下降 (5). ATP、NADPH 等 (6). 适当缩短增施 CO2的时间(或将时间控制在 29 天以内) (7). 增施 CO2时适当提高温度
【解析】
【分析】
据表分析,该实验的自变量有温度、是否用二氧化碳处理和处理时间,因变量是净光合速率、淀粉含量、可溶性糖含量,上半部分显示高温+C02处理的净光合速率较高,且处理36天时最高;下半部分显示四种条件下淀粉的含量都先快速降低,然后不断升高,各个处理时间下,常温+C02处理的淀粉含量最高。
【详解】(1)卡尔文用放射性14C追踪光合作用过程中CO2的去路,CO2还原为糖的一系列反应称为卡尔文循环;CO2进入该循环首先形成三碳糖,其中大部分用于再生成 RuBP。
(2)据表分析,表上半部分中常温+CO2处理组在超过29天后,净光合速率开始下降,直至低于常温处理组;而下半部分表中29天后,常温+CO2组淀粉含量反而增加,据此推测光合速率下降可能是由于淀粉积累过多,光反应的场所是类囊体薄膜,因此叶绿体中淀粉的积累一方面会导致类囊体薄膜结构被破坏而影响光反应;另一方面有限的氮素营养被优先分配到淀粉的分解代谢中,因此造成光合作用所需的 ATP、NADPH 等含氮化合物合成不足,进而抑制了光合作用。
(3)根据本研究的结果,对解决“长时间增施CO2抑制光合作用”这一问题的措施有:单独增施CO2时间不宜超过30天、增施CO2的同时合理补充氮肥;增施CO2时适当提高温度。
【点睛】易错点:影响光合作用的外界因素有光照强度、二氧化碳浓度、温度等,自身淀粉等有机物积累、光合作用产物的增加也会抑制光合作用的进行。
31.玉米是雌雄同株异花植物,有高茎和矮茎两种类型,A 基因控制高茎。研究人员将高茎玉米植株与矮茎玉米植株杂交,F1都全为高茎玉米,F1自交所得 F2中高茎玉米与矮茎玉米的比例为 3:1.在连续繁殖高茎玉米品系的过程中,偶然发现一株矮玉米(突变体 M),研究人员将突变体 M 进行自交,发现子代中高茎玉米植株的比例只占1/4,为了解释此现象,有人提出下面两种假说。
假说一:突变体 M 是由亲代高茎玉米植株体内一个 A 基因发生突变而形成的,基因型表示为 AA+;
假说二:突变体 M 是由亲代高茎玉米植株体内一个 b 基因发生突变而形成的,基因型表示为 AABb,这两对基因独立遗传。 回答下列问题:
(1)如果假说一成立,突变体 M 植株自交后代出现高茎玉米和矮茎玉米,产生这种现象的根本原因是_____;突变体 M 植株与正常矮茎玉米植株杂交得 F1,F1自由交配的后代中,矮茎植株所占比例是_____。
(2)如果假说二成立,推测 B 基因对 A 基因的作用效应可能是_____;突变体M 植株自交后代中矮茎玉米植株的基因型是_____。F1中所有的矮茎植株进行自交,产生的后代中,矮茎植株所占比例是_____。
(3)利用突变体 M 和正常矮茎植株为材料,设计杂交实验对假说一和假说二进行验证的实验思路见表格,请写出预期实验结果。
实验思路
预期实验结果
结论
将突变体M与正常矮茎植株杂交,选取F1中的矮茎植株再自交,观察F2的表现型。
假说一成立
假说二成立
__________
【答案】 (1). A 和 A+会随同源染色体的分开而分离,并独立地随配子传给后代 (2). 11/16 (3). 抑制 A 基因的表达 (4). AABB 或 AABb (5). 5/6 (6). 若 F2代不出现高茎 若 F2代出现高茎
【解析】
【分析】
基因分离定律和自由组合定律的实质:进行有性生殖的生物在进行减数分裂产生配子的过程中,位于同源染色体上的等位基因随同源染色体分离而分离,分别进入不同的配子中,随配子独立遗传给后代,同时位于非同源染色体上的非等位基因进行自由组合。
【详解】(1)如果假说一成立,突变体 M基因型表示为 AA+,A、A+属于等位基因,减数分裂产生配子时,A 和 A+会随同源染色体的分开而分离,并独立地随配子传给后代,雌雄配子随机结合后,后代发生性状分离,AA表现为高茎,占1/4;突变体 M 植株与正常矮茎玉米植株(aa)杂交得 F1,F1的基因型是Aa:A+a=1:1,产生配子的类型及比例是A:A+:a=1:1:2,自由交配的后代中,矮茎植株所占比例是AA++A+A++A+a+aa=1/4´1/4´2+1/4´1/4+1/4´1/2´2+1/2´1/2=11/16。
(2)如果假说二成立,AAbb表现为高茎,AABb表现为矮茎,说明B抑制A基因的表达,表现为矮茎;突变体M 植株自交后代中矮茎玉米植株的基因型是AABB或AABb,比例是1:2;F1中所有的矮茎植株进行自交,产生的后代中,高茎的比例是AAbb=2/3×1/4=1/6,矮茎植株所占比例是5/6。
(3)利用突变体 M 和正常矮茎植株为材料进行杂交,如果假说一成立,子一代矮茎的基因型是A+a,自交后代都表现为矮茎,即F2代不出现高茎 ;如果假说二成立,M的基因型是AABb,正常矮茎的基因型是aabb,子一代矮茎会出现基因型为AaBb的个体,自交后代会出现高茎。
【点睛】易错点:基因突变具有不定向性,A 和 A+仍为等位基因,仍符合基因分离定律,会随同源染色体的分开而分离,并独立地随配子传给后代,按照基因分离定律解题即可。
32.回答与微生物培养及应用有关的问题:
(1)微生物培养中使用试管时,试管口通常用封口膜封口或塞有棉花塞,其作用有两个,一个是_____,另一个是_____。
(2)同一种菌液用血球计数板和平板菌落计数法同时计数,所得结果不一样,一般血球计数法要比平板计数法的数值_____,原因是_____。
(3)下图是探究抗生素对某些试验菌的影响的实验,由该实验的结果可以得出这些试验菌中_____菌种对抗生素抗性最强。一段时间后抑菌带内又长出少数菌落,其原因是______。(答出两点即可)
【答案】 (1). 通气 (2). 防止杂菌污染 (3). 大 (4). 血球计数板计数无论死活都会被记录上,平板计数法只能计数活的 (5). 试验菌 C (6). 该菌产生抗性突变,可以分解抑菌物质;落入了杂菌,抑菌物质不能抑制杂菌的生长;抑菌物质失效
【解析】
【分析】
分析题图:图示是探究抗生素对某些试验菌的影响的实验,实验结果是试验菌C产生的透明圈最大,其次是试验菌B,说明试验菌C对抗生素抗性最强。
【详解】(1)微生物培养中必须严格无菌操作,防止杂菌污染培养物,使用试管时,试管口通常用封口膜封口或塞有棉花塞,其作用有两个,一个是通气,另一个是防止杂菌污染。
(2)血球计数板计数法是用显微镜镜检,对计数室内的菌计数时,分不清死活,同一种菌液若用血球计数板和平板菌落计数法同时计数,所得结果不一样,主要是因为血球计数板计数无论死活都会被记录上,平板计数法只能计数活的,因此一般血球计数法要比平板计数法的数值大。
(3)培养后,试验菌C产生的透明圈最大,说明这些试验菌中,试验菌C对抗生素抗性最强,一段时间后抑菌带内又长出少数菌落,其原因可能是:该菌产生抗性突变,可以分解抑菌物质;落入了杂菌,抑菌物质不能抑制杂菌的生长等。
【点睛】易错点:显微镜直接计数法计数时分不清菌的死活,统计菌的数值偏大;活菌计数法当两个菌连在一起时显示一个菌落,统计活菌数偏小。
33.2018年11月有学者及其团队宣布,一对经“CRISPR/Cas9”编辑的婴儿在中国出生,由于编辑了CCR5 基因(HIV病毒入侵机体细胞的主要辅助受体之一),因此这两个婴儿有天然抵抗艾滋病的能力。CRISPR/Cas9 基因编辑技术示意图如图所示,回答下列问题:
(l)Cas9是一种_____酶(A.蛋白质 B.脱氧核苷酸 C.核酸 D.磷脂)。CRISPR/Cas9基因编辑是对目标 DNA 位点的靶向编辑技术,特异性强。由图中可知,该技术的靶向性之一由_____决定。经编辑的遗传物质需要借助_____(仪器)注入受精卵。
(2)该婴儿的出生还需要借助体外受精、_____(答出两点即可)等胚胎操作技术。体外受精过程中精卵可以结合的原因之一是_____。
(3)基因编辑技术尚有很多问题需要解决,例如在切除目的基因的同时,可能连带破坏了其他正常的基因。基于此项考虑,你认为基因编辑婴儿可能出现什么问题。_____。
【答案】 (1). C (2). 识别序列 (3). 显微操作仪 (4). 胚胎体外培养、胚胎移植 (5). 细胞表面有特异性互相识别的蛋白(糖蛋白) (6). 某些正常基因功能丧失,导致发育异常、出现某些遗传病等
【解析】
【分析】
1、胚胎移植的基本程序主要包括:①对供、受体的选择和处理(选择遗传特性和生产性能优秀的供体,有健康的体质和正常繁殖能力的受体。用激素进行同期发情处理,用促性腺激素对供体母牛做超数排卵处理);②配种或人工授精;③对胚胎的收集、检查、培养或保存(对胚胎进行质量检查,此时的胚胎应发育到桑椹或胚囊胚阶段);④对胚胎进行移植;⑤移植后的检查。
2、分析题图:通过向导RNA中的识别序列与剪切点附近序列碱基互补配对,引导核酸内切酶Cas9到一个特定的基因位点进行切割。
【详解】(1)由题图可知,Cas9是一种切割核酸的酶,故选:C。由图中可知,该技术的靶向性之一由向导RNA中的识别序列决定;该过程需要将经编辑的遗传物质注入动物细胞,需要借助显微操作仪注入受精卵。
(2)动物细胞全能性受到限制,该婴儿的出生还需要借助体外受精、胚胎体外培养、胚胎移植等胚胎操作技术;体外受精过程通过精卵细胞膜的融合来完成,其中精卵可以结合的原因之一是细胞表面有特异性互相识别的糖蛋白。
(3)基因编辑技术尚有很多问题需要解决,例如在切除目的基因的同时,可能连带破坏了其他正常的基因,导致某些正常基因功能丧失,导致发育异常、出现某些遗传病等等问题出现。
【点睛】易错点:基因编辑技术即基因工程,原理是基因重组,导入的基因随机插入,可能会破坏组成的基因结构。
34.脂多糖来源于革兰氏阴性细菌,是造成感染性休克的主要原因之一,同时也可造成肺损伤和肺泡细胞的凋亡。为探究脂多糖诱导人正常肺上皮 BEAS﹣2B细胞凋亡的作用,请根据以下提供的实验材料及结果完善实验思路并得出结论。
材料与用具:人正常肺上皮 BEAS﹣2B 细胞、胎牛血清、动物细胞培养液、胰蛋白酶、100mg/L 脂多糖(LPS)等。
(要求与说明:细胞培养条件适宜。实验仪器、试剂、用具及操作不做要求。)
实验思路:
(1)将人正常肺上皮 BEAS﹣2B 细胞培养于添加了_____的_____中。当细胞处于快速生长期时,用_____将细胞消化并悬浮培养。
(2)……实验结果如图所示:
由此可以得出的结论是_____。
【答案】 (1). 胎牛血清 (2). 动物细胞培养液 (3). 用胰蛋白酶 (4). 当 LPS 浓度为 10mg/L 和 100mg/L 时,细胞活力较对照组显著降低;经过不同处理时间后,细胞活力随作用时间延长显著下降
【解析】
【分析】
1、动物细胞培养的流程:取动物组织块(动物胚胎或幼龄动物的器官或组织)→剪碎→用胰蛋白酶或胶原蛋白酶处理分散成单个细胞→制成细胞悬液→转入培养瓶中进行原代培养→贴满瓶壁的细胞重新用胰蛋白酶或胶原蛋白酶处理分散成单个细胞继续传代培养。
2、柱形图分析:在 LPS 浓度为 10mg/L 和 100mg/L 时,细胞活力较对照组显著降低;随时间的延长细胞活力逐渐下降。
【详解】(1)根据实验目的、实验材料,动物细胞培养过程中培养基需要加入天然成分动物血清,故应将人正常肺上皮 BEAS﹣2B 细胞培养于添加了胎牛血清的动物细胞培养液中;细胞具有贴壁生长的特性,当增殖到细胞表面相互接触时,就会产出接触抑制,导致细胞不能分裂,当细胞处于快速生长期时,应用胰蛋白酶将细胞分散成单个细胞并制成细胞悬液进行培养。
(2)根据实验结果的柱形图情况可得出实验结论:左图中,当 LPS 浓度为 10mg/L 和 100mg/L 时,细胞活力较对照组显著降低;右图中,经过不同处理时间后,细胞活力随作用时间延长显著下降。
【点睛】易错点:培养动物细胞时需要加入天然成分动物血清,动物细胞存在接触抑制和细胞贴壁等特点,培养一段时间要用胰蛋白酶处理分散成单个细胞。

