2020届江苏省七市(南通、泰州、扬州、徐州、淮安、连云港、宿迁)高三第二次调研考试(4月)生物
展开2020届江苏省七市(南通、泰州、扬州、徐州、淮安、连云港、宿迁)高三第二次调研考试(4月)
生 物
2020.4
本试卷包括第Ⅰ卷(选择题)和第Ⅱ卷(非选择题)两部分。满分120分,考试时间100分钟。
第Ⅰ卷(选择题 共55分)
一、 单项选择题:本部分包括20小题,每小题2分,共40分。每小题给出的四个选项中,只有一个选项最符合题意。
1. 下列有关人体细胞中元素和化合物的叙述,正确的是( )
A. 碳元素在活细胞中含量最多 B. Na+在细胞内的含量远比细胞外高
C. 血红蛋白中含有Fe元素 D. 不同组织细胞中mRNA的种类相同
2. 高等植物细胞内元素转移的过程,只能发生在细胞器中的是( )
A. CO2中的碳元素转移到葡萄糖 B. H2O中的氢元素转移到葡萄糖
C. 丙酮酸中的氧元素转移到CO2 D. ATP中的磷元素转移到RNA
3. 下列有关细胞中酶与ATP的叙述,错误的是( )
A. 有些酶分子的组成元素与ATP相同
B. 酶的合成离不开ATP,ATP的合成也离不开酶
C. 动物小肠中消化蛋白质需要酶和ATP参与
D. 线粒体和叶绿体既能合成酶也能合成ATP
4. 下列有关物质进出细胞的叙述,正确的是( )
A. 小肠上皮细胞吸收氨基酸和葡萄糖都需要载体
B. 性激素进入靶细胞的过程需要载体和能量
C. 植物根细胞吸收Ca2+的速率与土壤溶液中Ca2+浓度成正比
D. 神经递质释放需消耗ATP,属于主动运输
5. 肿瘤分良性肿瘤和恶性肿瘤,具备扩散能力的肿瘤就是恶性肿瘤,即癌症。下列有关癌细胞的叙述,错误的是( )
A. 肿瘤是基因突变导致细胞异常增殖的结果 B. 癌细胞表面没有糖蛋白导致其容易扩散
C. 癌细胞在体外培养时可呈多层重叠生长 D. 可以利用抗体对癌症进行靶向治疗和免疫治疗
6. 已知一个基因型为AaBb(两对等位基因独立遗传)的精原细胞经减数分裂形成的4个精子的基因组成为AB、Ab、ab、ab。下列示意图能解释这一结果的是( )
7. 下列有关双链DNA结构和复制的叙述,正确的是( )
A. 不同DNA分子中嘌呤数与嘧啶数的比例具有特异性
B. DNA的两条脱氧核苷酸链间通过磷酸二酯键相互连接
C. 细胞中DNA复制离不开解旋酶、Taq酶、引物、dNTP等
D. 边解旋、边配对可以降低DNA复制的差错
类型 | 第一类 | 第二类 | 第三类 |
父亲 | 正常 | 正常 | 患病 |
母亲 | 患病 | 正常 | 正常 |
儿子 | 全患病 | 正常50人, 患病3人 | 正常38人, 患病8人 |
女儿 | 全正常 | 正常49人 | 正常29人, 患病6人 |
8. 右表是对人类某种单基因遗传病的调查结果,相关分析错误的是( )
A. 该调查对家庭采取随机抽样
B. 根据第一类家庭调查结果可推测该病是伴X染色体隐性遗传病
C. 第二类家庭中出现3名患儿最可能的原因是减数分裂时发生了基因突变
D. 第三类家庭中部分母亲为纯合子
9. 下列有关生物育种技术及应用的叙述,错误的是( )
A. 高产青霉素菌株培育的原理是染色体变异
B. 杂交水稻和产人凝血酶山羊的培育原理都是基因重组
C. 白菜甘蓝的培育涉及原生质体融合、植物组织培养等技术
D. 对愈伤组织进行人工诱变可获得抗盐碱野生烟草
10. 下列有关生物进化理论的叙述,错误的是( )
A. 与自然选择学说相比,现代生物进化理论解释了遗传和变异的本质
B. 现代生物进化理论认为生物进化以种群为单位、以可遗传变异为基础
C. 新物种的形成一般离不开变异、选择和隔离三个基本环节
D. 生物变异和进化的不定向性,导致生物具有多样性和适应性
11. 人在正常情况下保持70 次/min左右的心率,当看到恐怖画面时,产生害怕的感觉同时心率加快。右图是心脏运动调节的部分示意图,
图中A为大脑相应功能区,①~⑧代表相关神经纤维,箭头表示兴奋传导方向。有关叙述错误的是 ( )
A. ①所在神经元的细胞体位于脑干
B. 脑干中有控制心脏和血管运动的神经中枢
C. ①→③过程与心脏节律运动有关
D. 看到恐怖画面引起心率加快属于条件反射
12. 原发性甲减是甲状腺病变导致的甲状腺功能减退,主要病因是甲状腺不发育或者发育不全、甲状腺激索合成酶缺陷等。原发性甲减患者不可能出现( )
A. 甲状腺激素含量偏低 B. 促甲状腺激素分泌不足
C. 促甲状腺激素释放激素分泌增加 D. 易疲劳、动作缓慢、智力减退
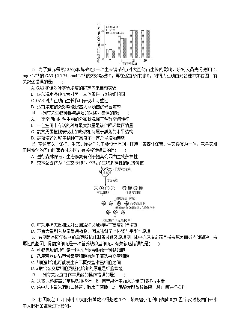
13. 为了解赤霉素(GA3)和烯效唑(一种生长调节剂)对大豆幼苗生长的影响,研究人员先分别用60 mg·L-1的GA3和0.25 μmol·L-1的烯效唑浸种,再在适宜条件播种,测得大豆幼苗光合速率如右图。有关叙述错误的是( )
A. GA3和烯效唑实验浓度的确定应来自预实验
B. 应以清水浸种作为对照,其他条件与实验组相同
C. GA3对大豆幼苗生长作用表现出两重性
D. 适宜浓度的烯效唑能提高大豆幼苗的光合速率
14. 下列有关生物种群与群落的叙述,错误的是( )
A. 一定空间内同种生物的分布状况属于种群空间特征
B. 一定空间中存活的种群最大数量是该种群环境容纳量
C. 鼠穴周围植被表现出的斑块相间属于群落的水平结构
D. 群落演替过程中物种丰富度不一定总呈增加趋势
15. 南通市以“保护、生态、原乡”为主要设计原则,打造了集森林保育、生态修复为一体,兼具农耕田园特色的五山国家森林公园。有关叙述错误的是( )
A. 进行森林保育、生态修复有利于提高公园内生物多样性
B. 森林公园作为“生态绿肺”,体现了生物多样性的间接价值
C. 可采用标志重捕法对公园沿江区域物种丰富度进行调查
D. 不宜大量引入热带景观植物,因其违背了“协调与平衡”原理
16. 右图是某同学绘制的单克隆抗体制备过程及原理图,其中抗原决定簇是指抗原表面或内部能决定抗原性的基团,骨髓瘤细胞是一种营养缺陷型细胞。有关叙述错误的是( )
A. 动物免疫的原理是一种抗原诱导形成一种浆细胞
B. 选用营养缺陷型骨髓瘤细胞有利于筛选杂交瘤细胞
C. 细胞融合也可能发生在不同类型淋巴细胞之间
D. a融合杂交瘤细胞克隆化培养的原理是细胞增殖
17. 下列有关家庭制作苹果醋的操作错误的是( )
A. 选取成熟度高的苹果洗净榨汁 B. 向苹果汁中加入适量蔗糖和抗生素
C. 碗中加少量米酒敞口静置,取表面菌膜 D. 醋酸发酵阶段每隔一段时间进行搅拌
18. 我国规定1 L自来水中大肠杆菌数不得超过3个。某兴趣小组利用滤膜法(如图所示)对校内自来水中大肠杆菌数量进行检测。
有关叙述错误的是( )
A. 取样水龙头应用火焰灼烧,打开水龙头一段时间后再取样
B. 滤膜的孔径应小于大肠杆菌,过滤水样应足量
C. 伊红美蓝培养基属于选择培养基,培养基中含有琼脂
D. 进行细菌培养的同时需进行未接种培养基的培养
19. 据《细胞报告》最近报道,我国科学家成功将小鼠的颗粒细胞(卵泡中卵母细胞周围的细胞)转化为GV卵母细胞,进而恢复减数分裂并顺利培育出健康后代(如图)。有关叙述错误的是( )
A. 过程①的实质是基因选择性表达 B. X细胞应处于减数第二次分裂中期
C. 过程③中受精的实质是雌雄原核融合 D. 过程③选择原肠胚进行胚胎移植
20. 用2 mol·L-1的乙二醇溶液和2 mol·L-1的蔗糖溶液分别浸泡取自同一部位的植物表皮,每隔相同时间在显微镜下测量视野中若干个细胞的长度x和原生质体长度y(如图1),并计算x/y的平均值,得到图2所示结果。对结果曲线分析中错误的是( )
A. 2 mol·L-1的乙二醇溶液和2 mol·L-1的蔗糖溶液的渗透压相等
B. a点前比值不变说明表皮细胞水分子进出平衡
C. b点前表皮细胞的吸水能力逐渐增大
D. c点后表皮细胞发生质壁分离复原
二、 多项选择题:本部分包括5小题,每小题3分,共15分。每小题给出的四个选项中,有不止一个选项符合题意。每小题全选对得3分,选对但不全的得1分,错选或不答的得0分。
21. 右图表示蚕豆叶肉细胞叶绿体中部分代谢变化,其中M、N、X代表小分子物质,①、②、③代表生理过程。有关叙述正确的是( )
A. 组成M的化学元素来源于H2O和ADP
B. 物质X由磷酸基、脱氧核糖和含N碱基组成
C. 完成过程①离不开生物膜,过程②、③在叶绿体基质中完成
D. 过程③的物质转化过程是CO2→C5→C3→C6H12O6
22. 复旦大学某研究团队最近发现了一种人类单基因遗传病,并将其命名为“卵子死亡”。该类患者的卵子出现发黑、萎缩、退化的现象,导致不育。如图为该病遗传系谱图,经基因检测Ⅰ1含有致病基因,Ⅰ2不含致病基因,有关分析正确的是( )
A. 该病的遗传方式为常染色体显性遗传
B. Ⅱ1为杂合子的概率为2/3
C. Ⅱ3与Ⅱ4再生一个患病后代的概率为1/8
D. 患者的致病基因均来自于父亲
23. 新冠肺炎是由新冠病毒(SARSCOV2)感染引起的呼吸道传染病,研究表明新冠病毒侵染的关键是病毒表面的S蛋白与人体细胞表面ACE2特异结合。有关叙述正确的是( )
A. 人体细胞表面的ACE2是病毒S蛋白的载体
B. 病毒侵入人体后能促进浆细胞增殖并分泌抗体
C. 初愈病人血浆中存在特异抗体可用于该病治疗
D. 研制S蛋白的单克隆抗体可能成为治疗新冠肺炎的途径
24. 科学家对红细胞膜上的一种蛋白质(CHIP28)进行测序并克隆到该蛋白的cDNA,并且将含有CHIP28表达质粒的非洲爪蟾卵细胞放到低渗溶液中后,发现细胞迅速发生膨胀,而没有CHIP28表达质粒的卵细胞形状没有变化。此外,他们还将CHIP28重组到脂质体上,结果发现该脂质体也能吸水膨胀。有关叙述正确的是( )
A. 构建基因表达载体时需要使用限制性核酸内切酶和DNA连接酶
B. 构建表达质粒的目的是使CHIP28基因能够在卵细胞中复制和表达
C. 可以利用农杆菌转化法将CHIP28表达质粒导入非洲爪蟾卵细胞
D. 结果表明CHIP28参与细胞膜上水分子运输,该方式属于协助扩散
25. 利用鸡血进行DNA的粗提取与鉴定,有关叙述正确的是( )
A. 将鸡血离心后取上清液进行实验
B. DNA在0.14 mol·L-1 NaCl溶液中溶解度最大
C. 可用95%的冷酒精进行DNA的纯化
D. 在沸水浴条件下,DNA与二苯胺试剂反应呈蓝色
第Ⅱ卷(非选择题 共65分)
三、 非选择题:本题包括8小题,除标明外,每空1分,共65分。
26. (7分)南通某中学生物研究性学习小组以芒草、韭菜叶片为材料,探究CO2浓度对植物光合速率的影响,主要实验步骤如下:
步骤1 制备叶圆片 取生长旺盛的2种植物叶片,用打孔器制备直径为1 cm的叶圆片。
步骤2 制备真空叶圆片 向装有10 mL蒸馏水的注射器中加入10片叶圆片(如图1),在排除注射器前端空气后堵住前端小孔,再连续多次拉动活塞,直至叶圆片全部下沉至水底,置于黑暗环境中保存。
步骤3 实验探究 取注射器6个,分别放入10片芒草叶圆片,再依次加入等量不同浓度的NaHCO3溶液,然后将6个注射器插入实验架上圆盘内圈1~6号小孔中(如图2),置于适宜温度下,开启LED冷光源并计时,记录并计算每组叶圆片上浮到液面的平均时间。再用韭菜叶圆片重复上述实验。
请回答:
(1) 步骤2中制备的真空叶圆片保存时,置于黑暗中的原因是____________________________。
(2) 实验中选用“LED冷光源”是为防止________变化影响实验结果,实验过程中叶圆片上浮是由于________,使叶圆片浮力增大。
(3) 实验结果如右图,CO2浓度与植物光合速率的关系为________,NaHCO3溶液浓度小于3.5%时,两种植物叶圆片对CO2浓度变化更敏感的是________。
(4) 该小组还利用内、中、外三圈各三个小孔来探究光照强度对芒草叶片光合速率的影响,观察到各个注射器中叶圆片上浮均较快且差异不明显,其原因可能是______________、______________。
27. (8分)微生物在尿素工厂的废水中难以生长。研究人员利用2种载体固定脲酶,并比较脲酶对温度变化的耐受性和脲酶对尿素废水的降解能力,得到如图所示结果,其中酶回收率(%)=(固定化酶的总活力/脲酶冻干粉总活力)×100%。请回答:
(1) 海藻酸钠浓度过高时难以溶解,且形成的凝胶珠容易出现________现象,在海藻酸钠完全溶化后再________。
(2) 本研究固定脲酶的方法属于________,研究中可以通过________(写出一种正确方法即可),增加凝胶珠的硬度和内部交联程度,以减少酶损失。
(3) 制作凝胶珠时,刚溶化的载体需________后才可与脲酶混合。使用的注射器前端小孔的内径不宜过大,以防止凝胶珠体积过大影响________。
(4) 根据实验结果分析,更适合用于固定化脲酶的载体是________,其依据是________________________________________________________________________。
28. (9分)预防新冠肺炎(COVID19)的有效措施是接种疫苗,核酸疫苗已成为疫苗研发的新领域。下图是一种自扩增mRNA疫苗的设计、制备及作用机理的过程示意图,其中树突细胞是机体免疫过程中的一类吞噬细胞。请回答:
(1) 自扩增mRNA合成的原料是________,能自我扩增是因为其中含有________。包裹自扩增mRNA的脂质体进入树突细胞的方式是__________________。
(2) 过程④、⑥都能独立进行是因为自扩增mRNA两个编码区中都含有__________,核糖体在mRNA上的移动方向是____________(填“3′→5′”或“5′→3′”)。
(3) 抗原肽被呈递到树突细胞膜表面后,与________接触并使其活化,最终引起人体产生特异性免疫,获得________,具备对病毒的免疫力。
(4) DNA疫苗通过抗原蛋白基因在动物细胞中表达引起机体免疫应答。与DNA疫苗相比,mRNA疫苗的安全性更有优势,这是因为mRNA不需要进入________,无整合到宿主细胞染色体基因组中的风险,且易被________水解,不会遗传给子细胞。
29. (8分)为研究西瓜果肉颜色的遗传规律,研究人员以白瓤西瓜自交系为母本(P1)、红瓤西瓜自交系为父本(P2)开展如下杂交实验。自交系是由某个优良亲本连续自交多代,经过选择而产生的纯合后代群体。西瓜的花为单性花,雌雄同株。请回答:
(1) 与豌豆杂交实验相比,西瓜杂交实验不需要进行的操作是________________________________________________________________________。
(2) 这对性状不可能只受一对等位基因控制,依据是________________________________________________________________________。
(3) 若西瓜果肉颜色受两对等位基因A、a和B、b控制,则:
① P1的基因型为________。基因A(a)与B(b)位于________,且两对等位基因对果肉颜色的影响可能表现为下列中的________效应。
互补效应:两对基因同时显性时表现为一种性状,当只有一对基因显性或两对基因都隐性时表现为另一种性状
重叠效应:只要有一个显性基因存在时就表现为一种性状,只有当两对基因全隐性时才表现为另一种性状
② 回交二后代与回交一后代相同的基因型是________,该基因型个体在回交二后代的白瓤西瓜中占________。
③ 为验证第①题的假设,研究人员选择亲本杂交的F1个体之间随机传粉,若后代表现型及比例为________,则支持假设。
30. (8分)为综合利用并改良重金属镉污染土壤,科研人员研究了镉胁迫对能源作物甜高粱生理特性的影响及施钙的缓解效应。他们将培养20d后的甜高粱幼苗随机分成3组,分别进行3种处理:CK(对照)、Cd(0.2 mmol·L-1 Cd)、Ca(3.0 mmol·L-1 Ca加0.2 mmol·L-1 Cd),测定处理15d和30d后的幼苗叶绿素总量,并观察30d时甜高粱叶肉细胞叶绿体的超微结构,结果如下图。请回答:
(1) 研究人员将培养20d的幼苗随机分成3组,每组设置4盆的目的是________________________________________________________________________。
(2) 使用无水乙醇提取色素的原理是________________________________________________________________________。
(3) 由图1可知镉胁迫造成叶绿素含量降低,导致光反应产生的________减少,直接影响暗反应中________(过程);结合图2分析,叶绿素含量降低的原因是________________________________________________________________________。
(4) 钙能缓解镉胁迫,施钙30d后可使叶绿素含量的降低缓解约________%。
(5) 甜高粱含有丰富的糖类,但镉污染土壤中收获的甜高粱不能作为家畜饲料,这是因为____________________,可通过________转变为人类可利用的能源物质。
31. (9分)应激是指各种紧张性刺激物(应激原)引起的个体非特异性反应。应激时人体代谢明显加快,如大面积烧伤病人每日能量需求是正常人的2.5倍。右图表示人体在应激时部分物质代谢变化调节过程,图中“↑”表示过程加强,“↓”表示过程减弱。请回答:
(1) 图示应激反应的调节方式是____________。应激过程中,激素A的含量将会________。激素B与糖皮质激素在血糖调节中的关系是________。
(2) 交感神经细胞与肾上腺髓质细胞之间交流的信号分子是________,这种分子必须与肾上腺髓质细胞膜表面的________结合,才能发挥调节作用。
(3) 人体全身应激反应一般分为警觉期、抵抗期和衰竭期三个阶段。警觉期是人体防御机制的快速动员期,这一时期以途径④→⑤(交感肾上腺髓质系统)为主,主要原因是__________。警觉期使机体处于“应战状态”,但持续时间________。
(4) 大面积烧伤时,应激反应可持续数周,临床上会发现病人出现创伤性糖尿病。试根据图示过程分析,创伤性糖尿病产生的主要机理:________________________________________________________________________。
32. (8分)右图是某草海湿地生态系统部分食物网结构图。请回答:
(1) 该生态系统的成分除图示外还有________和________。小白鹭属于第________营养级。
(2) 从生态系统能量流动途径分析,苍鹭获得能量的途径中,能量损失最多的是________。虾虎鱼数量急剧减少对苍鹭种群数量变化影响不大,这是因为________________________________________________________________________。
(3) 某学生提出“水生植物→鳑鲏(pí)→小白鹭”不止一条食物链,其依据是________________________________________________________________________。
(4) 有调查发现,与2005年相比,2014年草海湿地浮游植物中绿藻和蓝藻占比明显下降,而硅藻占比明显上升。这一演替类型属于________,该过程中草海湿地优势种种数越多且优势度越小,则该湿地生态系统抵抗力稳定性________。
33. (8分)基因工程为培育抗病毒植物开辟了新途径,下图为研究人员培育转花叶病毒外壳蛋白基因(CMVCP基因,长度为740个碱基对)番茄的主要过程示意图(Kanr为卡那霉素抗性基因)。请回答:
(1) 将CMVCP基因导入番茄细胞后,培育的番茄植株具有抗CMV感染能力,这种现象属于植物的特异性免疫,该免疫过程中抗原是________。
(2) 过程①接种的农杆菌细胞中,Kanr及CMVCP基因应整合在Ti质粒的TDNA内部,这是由于________。使用液体培养基培养农杆菌的目的是________________________________________________________________________。
(3) 为确定用于筛选的Kan适宜浓度,研究人员进行实验,结果如下表。最终确定过程③④加入的Kan浓度为35 mg·L-1,该浓度既可________,又不至于因Kan浓度过高影响导入重组DNA细胞的生长发育。
Kan浓度/(mg·L-1) | 接种外植体数 | 形成愈伤组织数 | 外植体状况 |
0 | 55 | 49 | 正常形成愈伤组织 |
25 | 66 | 2 | 只膨大、不易形成愈伤组织 |
35 | 66 | 0 | 变褐色死亡 |
50 | 64 | 0 | 变褐色死亡 |
(4) 过程③、④所需的培养基为________(填“固体”或“液体”)培养基。过程⑤再生植株抗性鉴定时,引物序列设计的主要依据是________,引物序列长度及G+C比例直接影响着PCR过程中________(填“变性”“退火”或“延伸”)的温度。
(5) 过程⑤电泳结果如右图,其中1号为标准参照,2号为重组Ti质粒的PCR产物,3~6号为抗性植株DNA的PCR产物,可以确定3~6号再生植株中________号植株基因组中整合了CMVCP基因。
2020届高三模拟考试试卷(七市联考)
生物参考答案及评分标准
1. C 2. A 3. C 4. A 5. B 6. C 7. D 8. C 9. A 10. D 11. A 12. B 13. C 14. B
15. C 16. A 17. B 18. C 19. D 20. B 21. BC 22. ACD 23. CD 24. ABD 25. CD
26. (7分)
(1) 避免叶圆片进行光合作用,影响实验结果
(2) 温度 光合速率大于呼吸速率,O2在细胞间隙积累
(3) 在一定范围内,CO2浓度与植物光合速率呈正相关 芒草
(4) 光照强度过强 光照强度差异不明显 NaHCO3溶液浓度过高(CO2浓度过高)(答对两对即给分)
27. (8分)
(1) 拖尾等 加水定容
(2) 包埋法 适当增加包埋载体浓度(或适当增加CaCl2溶液浓度或适当延长凝胶珠在CaCl2溶液中的浸泡时间)
(3) 冷却至室温 凝胶珠内外物质交换效率
(4) 海藻酸钠 海藻酸钠固定化脲酶的热稳定性高,尿素分解效率高
28. (9分)
(1) 四种核糖核苷酸 RNA复制酶编码区 胞吞
(2) 起始密码子和终止密码子 5′→3′
(3) T细胞 记忆细胞和抗体等
(4) 细胞核 RNA酶
29. (8分)
(1) 去雄
(2) 回交二后代中白瓤西瓜与红瓤西瓜的比值是3∶1而不是1∶1
(3) ① AABB 非同源染色体上 重叠 ② AaBb 1/3 ③ 白瓤西瓜∶红瓤西瓜=15∶1
30. (8分)
(1) 重复实验,减小实验误差
(2) 色素可以溶解在无水乙醇中
(3) ATP和[H] 三碳化合物的还原 类囊体结构破坏
(4) 50%
(5) 重金属镉可通过食物链富集危害家畜和人的健康 酵母发酵生产燃料乙醇等途径
31. (9分)
(1) 神经调节和体液调节 增加 拮抗作用
(2) 神经递质 特异受体
(3) 这一调节途径中有神经参与,对外界刺激作出反应速度快 短
(4) 在应激状态下,病人体内胰岛素分泌减少,胰高血糖素、肾上腺素和糖皮质激素分泌增加,导致病人出现高血糖症状,形成糖尿(2分)
32. (8分)
(1) 分解者 非生物的物质和能量 三、四
(2) 浮游植物→浮游动物→秀丽白虾→虾虎鱼→苍鹭 该生态系统食物网(营养结构)较复杂,一种生物减少或灭绝后,其他的同生态位的生物会迅速替代
(3) 水生植物不是一个物种
(4) 次生演替 越强
33. (8分)
(1) CMVCP(花叶病毒外壳蛋白)
(2) Ti质粒中仅TDNA片段可以进入植物细胞并整合到植物细胞染色体DNA中 使农杆菌大量繁殖、重组Ti质粒扩增
(3) 杀死没有导入重组DNA的普通番茄细胞
(4) 固体 CMVCP基因两端的部分核苷酸序列 退火
(5) 3

