2020届河南省驻马店市高三线上模拟测试(二) 生物(解析版)
展开驻马店市高三年级线上模拟测试(二)
生物
第I卷(选择题 共126分)
一、选择题:本题共13小题,每小题6分。在每小题给出的四个选项中,只有一项是符合题目要求的。
1.下列关于高等动物体内的一些有机物的叙述,正确的是
A.脱氧核糖核酸与核糖核酸的彻底水解产物完全不同
B.凋亡细胞特有的凋亡基因实质上是有遗传效应的DNA片段
C.由垂体释放出的抗利尿激素,可通过血液运输到肾小管和集合管
D.肝糖原的彻底水解产物转运至组织细胞的线粒体中氧化分解供能
2.树突状细胞是功能强大的免疫细胞,能摄取、处理及传递抗原,并启动T细胞增殖分化(如图)。下列有关叙述错误的是
A.据图推测树突状细胞内溶酶体酶的活性较低
B.树突状细胞具有一定的防卫、监控和清除功能
C.树突状细胞受损对体液免疫和细胞免疫都有影响
D.树突状细胞和T细胞都起源于骨髓中的造血干细胞
3.兴奋在反射弧上的单向传递与神经递质有关。下列有关神经递质的叙述,正确的是
A.突触前神经元能释放神经递质,突触后神经元不能释放神经递质
B.神经递质以胞吐方式从突触前膜释放时所需的ATP都来自线粒体
C.神经递质与突触后膜上的受体结合后,突触后膜膜外电位一定变为负
D.神经递质的受体并不都分布在突触后神经元的细胞膜上
4.某地推行“退耕还草”工程,多年后农田生态系统演替为草原生态系统,下图表示生活在该地草原上的部分生物间的食物链。下列相关叙述正确的是
A.该地生物群落中植物的优势种一定是一年生草本植物
B.“退耕还草”属于次生演替,可提高物种丰富度
C.图中草与虫之间的能量传递效率为10%~20%
D.图中蛇获取能量效率最高的食物链是草→虫→蛙→蛇
5.某基因发生了一个碱基对的替换。下列有关该突变的叙述,正确的是
A.该基因的氢键总数一定发生改变
B.该基因表达的蛋白质一定发生改变
C.若氢键总数减少了1个,则可能是A/T替换成了G/C
D.若氢键总数减少了1个,则可能导致翻译过程提前终止
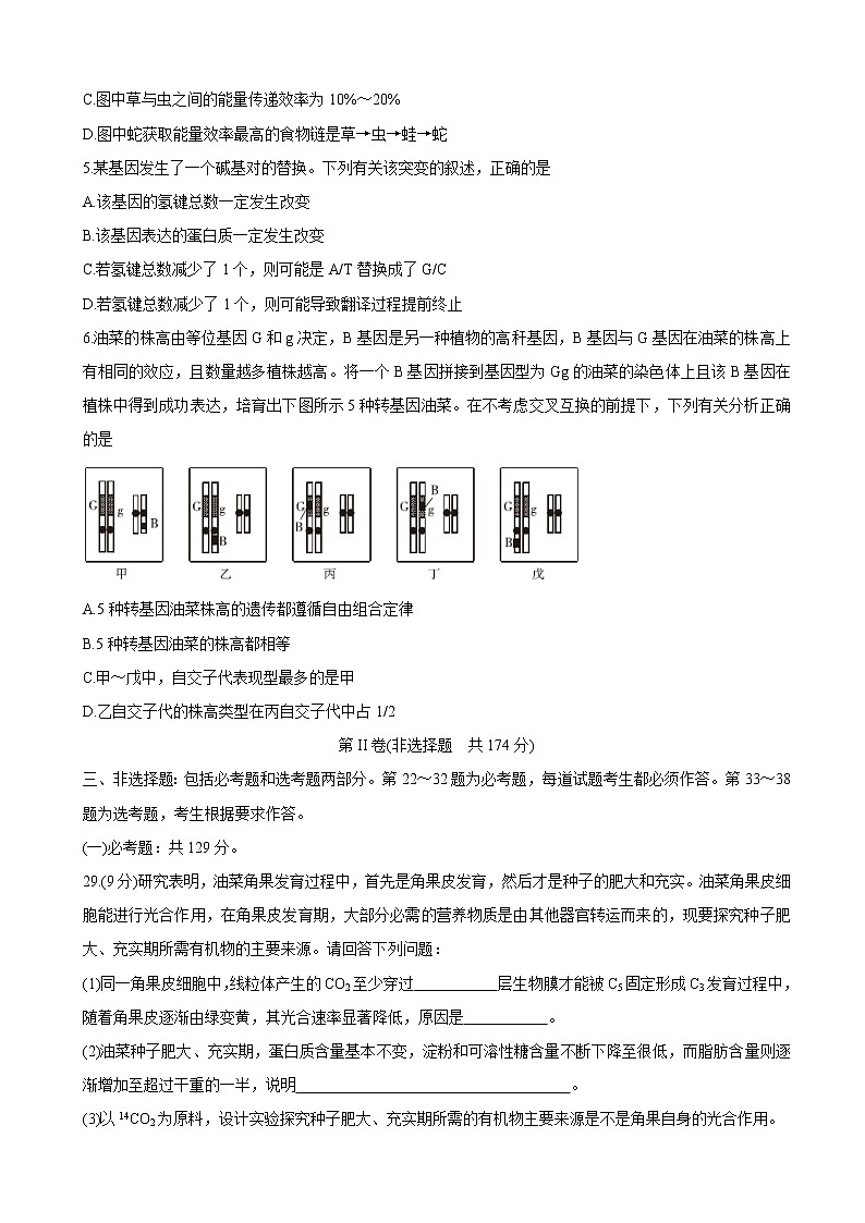
6.油菜的株高由等位基因G和g决定,B基因是另一种植物的高秆基因,B基因与G基因在油菜的株高上有相同的效应,且数量越多植株越高。将一个B基因拼接到基因型为Gg的油菜的染色体上且该B基因在植株中得到成功表达,培育出下图所示5种转基因油菜。在不考虑交叉互换的前提下,下列有关分析正确的是
A.5种转基因油菜株高的遗传都遵循自由组合定律
B.5种转基因油菜的株高都相等
C.甲~戊中,自交子代表现型最多的是甲
D.乙自交子代的株高类型在丙自交子代中占1/2
第II卷(非选择题 共174分)
三、非选择题:包括必考题和选考题两部分。第22~32题为必考题,每道试题考生都必须作答。第33~38题为选考题,考生根据要求作答。
(一)必考题:共129分。
29.(9分)研究表明,油菜角果发育过程中,首先是角果皮发育,然后才是种子的肥大和充实。油菜角果皮细胞能进行光合作用,在角果皮发育期,大部分必需的营养物质是由其他器官转运而来的,现要探究种子肥大、充实期所需有机物的主要来源。请回答下列问题:
(1)同一角果皮细胞中,线粒体产生的CO2至少穿过 层生物膜才能被C5固定形成C3发育过程中,随着角果皮逐渐由绿变黄,其光合速率显著降低,原因是 。
(2)油菜种子肥大、充实期,蛋白质含量基本不变,淀粉和可溶性糖含量不断下降至很低,而脂肪含量则逐渐增加至超过干重的一半,说明 。
(3)以14CO2为原料,设计实验探究种子肥大、充实期所需的有机物主要来源是不是角果自身的光合作用。
请写出实验思路: 。
30.(7分)请回答下列有关物质检测的问题:
(1)向适宜浓度的蔗糖溶液中加入斐林试剂,水浴加热后溶液呈 色。
(2)现有失去标签的0.3g/mL的蔗糖溶液、3%的淀粉溶液和2%的淀粉酶(最适温度55°C左右)溶液,请用现配的斐林试剂、水浴加热装置、试管、温度计等将它们鉴别出来。请简述鉴定步骤: 。
31.(11分)生长素是最早被发现的植物激素;1931年,科学家首先从人尿中分离出具有生长素效应的物质,现已证实,人尿中分离出的具有生长素效应的物质就是生长素。请回答下列问题:
(1)生长素在高等植物幼嫩的芽、叶和 等部位合成。在这些部位, (一种氨基酸)经过一系列反应可转变成生长素。
(2)NAA(一种生长素类似物)的生理作用具有两重性,下列实验结果能否验证这一结论?请说明理由: 。
(3)人尿中生长素从何而来?请提出两个合理解释: 。
32.(12分)某种苹果成熟果实果皮红色(A)对绿色(a)为显性,独立遗传的基因B只对基因型为Aa的个体有一定抑制作用使其果皮呈粉色。请回答下列问题:
(1)基因型为AaBb的植株自交,子一代果皮的表现型及比例为 ,子代中自交不发生性状分离的个体占 。
(2)现有自交不发生性状分离的红果皮植株和绿果皮植株若干,请完成下列鉴别其基因型的实验分析:
任选一株红果皮植株与绿果皮植株杂交,检测子代成熟果实颜色类型及比例。
①若子一代植株所结果实成熟时全部为红果皮,则亲代中红果皮植株与绿果皮植株的基因型分别为 ;
②若 ,则亲代中红果皮植株与绿果皮植株的基因型分别为AABb、aaBb;
③若子一代植株所结果实成熟时全部为粉果皮,让子一代植株再自交,子二代植株所结果实成熟时,红果皮:粉果皮:绿果皮=1:2:1,则 。
(3)一株基因型为AaBb的植株出现结绿皮果实的枝条,绿果皮果实出现的原因可能是 (选填:基因突变、基因重组、染色体变异)。
(二)选考题:共45分。请考生从给出的2道物理题、2道化学题、2道生物题中每科任选一题作答。如果多答,则每科按所答的第一题计分。
37.[生物——选修1:生物技术实践](15分)
通过对枯草芽孢杆菌液体发酵所产生的蛋白酶活力的研究,从来源不同的10株枯草芽孢杆菌样品中筛选出1株蛋白酶活力相对较优的菌株。请回答下列问题:
(1)筛选枯草芽孢杆菌时,用无菌水将样品制成溶液并进行梯度稀释,要进行梯度稀释的理由是 。
(2)筛选高蛋白酶活力的菌株所用的培养基中应包括 、葡萄糖、蛋白质等营养物质,生长因子以及 等;该固体培养基中因含有高浓度蛋白质而不透明,挑选蛋白酶活力相对较优的菌株的依据是 。
(3)若要在-20℃条件下长期保存筛选出的优良枯草芽孢杆菌,则菌液中常需要加入一定量的 (填“蒸馏水”“甘油”或“蛋白质”)。
(4)蛋白酶的活力可用 来表示。
(5)利用枯草芽孢杆菌进行液体发酵时,常用摇床进行振荡培养,据此推测枯草芽孢杆菌的细胞呼吸类型是 。
38.[生物——选修3:现代生物科技专题](15分)
苯丙酮尿症是由P基因突变引起的,科研人员将正常P基因定点整合到P基因突变的小鼠胚胎干细胞的染色体DNA上,替换掉突变基因,治愈了老鼠的苯丙酮尿症(如图)。该技术有望在人类疾病的治疗上取得预期效果。请回答下列问题:
(1)构建含P基因的重组载体时,常用的工具酶是 ;已知含neor的细胞具有G418(一种抗生素)的抗性,可见重组载体中的neor是 。
(2)常用 法将重组载体导入小鼠胚胎干细胞,将重组载体导人胚胎干细胞的原因是胚胎干细胞能大量增殖,且 。
(3)若从小鼠的早期胚胎中获取胚胎干细胞,可以从 中获取;要使贴壁生长的胚胎干细胞从瓶壁上脱落,可用 酶处理。
(4)利用neor等筛选出胚胎干细胞,将筛选出的胚胎干细胞培育成小鼠,还需通过检测小鼠体内 的含量,进行个体生物学水平的检测。
答案

