2020年金平区道德与法治中考模拟考试题(含答案)
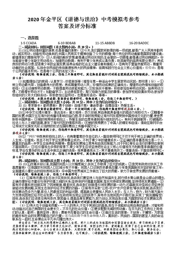
展开2020年金平区《道德与法治》中考模拟考参考
答案及评分标准
一、选择题
1-5 CCADA 6-10 BDBAB 11-15 ABBDB 16-20 BADDC
二、阅读材料,回答问题(本大题两小问,共10分。)
21.(1)①劳动是财富的源泉,也是幸福的源泉;②今天,我们国家所取得的每一项成就,都是广大人民用辛勤劳动、诚实劳动、创造性劳动换来的,中国人民用实干精神创造了今天的辉煌;每个岗位的劳动者都是国家的建设者,都值得我们尊敬和学习;③人世间的美好梦想,都是通过劳动实现的;生命里的一切辉煌,都是通过劳动铸就的。④当前部分青少年缺乏劳动观念,加强劳动教育,有利于青少年养成认真负责、吃苦耐劳的品质和职业意识,养成良好的劳动习惯,促进青少年的全面发展,培养合格的社会主义建设者和接班人;⑤有利于营造热爱劳动、尊重劳动者的社会氛围,弘扬中华民族的传统美德和伟大的民族精神,培育和践行社会主义核心价值观。⑥劳动,是每个公民的基本权利,也是每个公民的法定义务。
(评分说明:每角度赋2分,任选三个角度即可,其它角度若能针对材料自圆其说也可酌情赋分,本小题满分6分)
( 2 )如整理自己的房间、认真学习、炒菜做饭等(推荐任意一种适合中学生居家劳动实践,即可得1分)。①树立劳动最光荣、创造最伟大的思想,养成尊重劳动人民、珍惜劳动成果的正确观念,增强劳动热情和创造的积极性;②主动接受劳动教育,不断提高劳动技能和能力; ③发扬实干精神,积极参加各种劳动实践,培养劳动习惯,不断增长劳动才干。如勤奋学习,主动承担家务,帮父母做力所能及的事情,参加学校班级集体劳动,参加学校组织的义务大扫除活动,积极参加公益劳动、志愿服务活动,等等。
(评分说明:本题为开放题,答案符合题意即可。每角度赋1分,任选三个角度即可。)
三、阅读材料,答问题(本大题3小问,共14分,其中2分为综合评价分。)
22. (1) 孝亲敬长;勤劳勇敢;勇于创新;自强不息;谦逊恭谨;自尊自信;热爱生活。
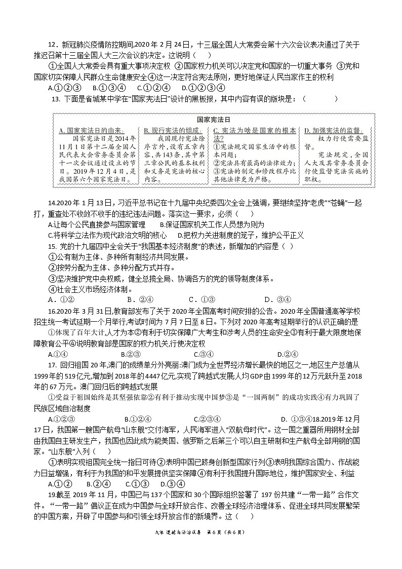
(评分说明:答案符合题意即可。任意一个关键词赋2分,任选两个角度即可改为得4分。)
(2)①中华文化博大精深、源远流长,薪火相传、历久弥新,其自身就具备强大的感染力和吸引力。②随着中国的发展,中国文化在海外的传播与影响日益凸显,李子柒的视频能让海外网友感受到中国传统文化的力量,使世界聆听中国声音。③她的视频将积极向上、热爱生活的态度传递到海外朋友的内心,有利于跨越差异、打破隔阂,拉近人与人之间的距离,激发了海外网友的情感共鸣。④她的视频展示了中国人的精彩和自信,借助互联网平台让传统文化焕发光彩,以独特的形式在国际舞台上传播中国文化。
(评分说明:每角度赋2分,任选两个角度即可,其它角度若能针对材料自圆其说也可酌情赋分,本小题满分改为4分)
(3)①“网红"中既有积极向上的人,也有靠蓄意炒作走红的人。盲目崇拜网红不仅不利于树立正确的世界观、人生观、价值观,而且不利于学业发展和事业成功,不利于青少年的健康成长。②正确的是非善恶观念是一个人最基本的品质。中学生应培养批判精神,提高和发展独立思考和自我控制能力,对于网红等社会流行的事物应做到不盲目跟风。③在价值观念多样的背景下,青少年学生应该坚持把社会主义核心价值观作为判断是非曲直的价值标准,学会在复杂的社会生活中做出正确的选择,择其善者而从之,其不善者而改之,慎重选择,不盲目崇拜网红。
(评分说明:每角度赋2分,任选三个角度即可,其它角度若能针对材料自圆其说也可酌情赋分,本小题满分6分)
四、阅读材料,答问题(本大题3小问,共16分,其中2分为综合评价分)。
23. (1)①改革开放以来,我国的贫困人口大幅度减少,扶贫工作取得了巨大的成就。②我党和政府对扶贫工作高度重视;③我国农村贫困人口区域分布不平衡,贫困人口达到历史最低总量,今年是我国脱贫攻坚的收官之年,全面建成小康社会的目标即将实现;④中国为世界减贫工作做出了巨大的贡献,致力于做世界发展的贡献者。(评分说明:每角度赋1分,任选三个角度即可。)
(2)①库布齐通过生态治沙实现扶贫,告诉我们要坚持人与自然和谐共生,践行绿水青山就是金山银山的理念,正确处理好经济建设与保护环境之间的关系;坚持保护环境基本国策,落实可持续发展战略,坚持绿色发展道路。②库布齐依靠科技创新实现了“因地制宜,精准扶贫,告诉我们创新是引领发展的第一动力,打赢脱贫攻坚战必须坚持创新驱动发展战略,实现生态保护与经济发展的双赢。③库布齐采取”公司+农户"农户总承包"等扶贫机制,告诉我们扶贫要动员多方力量,抓住人民最现实的利益问题, 提高就业质量和人民收入水平,在人力、物力、财力等方面大力支持贫困地区经济社会发展。④在政府和当地企业的扶持下,库布齐当地贫困户不断打拼,实现了"脱贫摘帽"的目标,告诉我们应该抓住有利条件,艰苦奋斗,提高自身发展能力,努力创业,实现自我价值,为国家的经济发展做出贡献。(评分说明:每角度赋2分,其它角度若能针对材料自圆其说也可酌情赋分,本小题满分8分)
(3)①伟大在于创造和贡献。一个人的伟大,不在于其地位的高低,而在于他能够运用自身的品德、才智和劳动,创造出比自己有限的生命更长久、不平凡的社会价值。②更多默默无闻的劳动者,在平凡的工作岗位上用他们的认真、勤劳、善良坚持、责任、勇敢书写着自己的生命价值。③面对生活的艰难,不放弃、不懈怠,为家庭的美好和社会的发展贡献自己的力量。④当我们将个体生命和他人的、集体的、民族的、国家的甚至人类的命运联系在一起时,生命便会从平凡中闪耀出伟大。
学生若从“树立远大的理想和正确的人生观,把个人的成长与祖国的命运紧密结合起来;学习榜样止于至善,发扬艰苦奋斗精神,努力学习科学文化知识,做有本领、有担当的少年;爱岗敬业,延伸了自己生命的价值,努力践行党的初心和使命,全心全意为人民服务;大胆创新,勇于实践,积极承担社会责任,热心公益, 服务社会。发扬奉献精神,活出生命的精彩”各方面作答,也可赋分。(评分说明:每角度赋2分,三个角度给满分5分)

