2020届中考物理计算专题专项练习卷:力学、热学与电学综合
展开
热学与电学综合
1.(2019陕西省)图甲是一个豆浆机的实物图,豆浆机的中间部位是一个电动机,电动机通过金属杆带动其下部的刀片旋转,从而将原料粉碎打浆;刀片外部是一个环状加热管(电热丝),用来对豆浆加热,该豆浆机的部分参数如表所示。制作豆浆的过程是加热和打浆交替进行,图乙是该豆浆机做好一次豆浆的P-t图象。求:
额定电压
220V
频率
50Hz
电动机输入功率
110W
加热功率
1000W
(1) 加热管正常工作时电阻丝的阻值是多少?
(2)在8~11分钟的时间内,设豆浆质量为1.5kg,比热恒为4×103J/(kg•℃),加热管产生的热量全被豆浆吸收,到第11分钟时豆浆温度恰好为100℃,则第8分钟时豆浆温度为多少?
(3)豆浆机在粉碎打浆时,电动机的内阻为40Ω,则电动机输出的机械功率是多少?
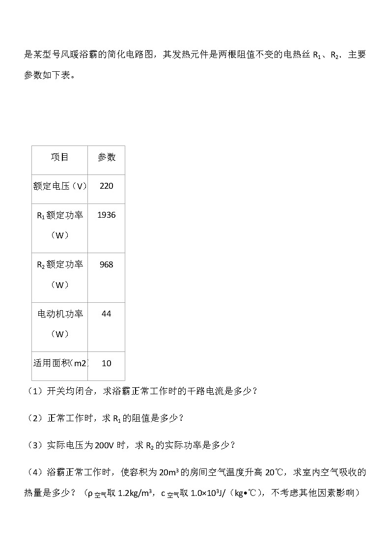
2. (2019大连模拟题)图甲为新型风暖浴霸,因其安全性能好、发热柔和,深受大家喜爱。它是利用电动机鼓动空气流动,通过加热元件加热冷空气带动室内升温。图乙是某型号风暖浴霸的简化电路图,其发热元件是两根阻值不变的电热丝R1、R2.主要参数如下表。
项目
参数
额定电压(V)
220
R1额定功率(W)
1936
R2额定功率(W)
968
电动机功率(W)
44
适用面积(m2)
10
(1)开关均闭合,求浴霸正常工作时的干路电流是多少?
(2)正常工作时,求R1的阻值是多少?
(3)实际电压为200V时,求R2的实际功率是多少?
(4)浴霸正常工作时,使容积为20m3的房间空气温度升高20℃,求室内空气吸收的热量是多少?(ρ空气取1.2kg/m3,c空气取1.0×103J/(kg•℃),不考虑其他因素影响)
3.(2019黑龙江大庆)某电热水壶及其铭牌如图所示,小明为了测量该电热水壶的实际功率和加热效率,进行了如下实验:
关掉家里所有用电器,将该电热水壶装满水,接通电热水壶,测得壶中水温度从25℃上升到35℃所用的时间为50s,同时观察到家中“220V10(40)A3200imp/kW•h”的电子式电能表的指示灯闪烁了80imp,水的比热容c=4.2×103J/(kg•℃)。请结合本次实验记录的数据,回答以下问题:
(1)除电子式电能表外,小明还需下列哪些器材完成上述两个测量 (选填器材前面的序号)
①刻度尺②温度计③电压表④秒表⑤弹簧测力计
(2)若小明利用水升温吸热计算消耗的电能,计算出电热水壶的功率和实际功率相比 (选填“偏大”、“偏小”或“相等”),主要原因是 。
(3)电热水壶的实际功率是 W。
(4)电热水壶的加热效率是 。
4.(2017•东营)进入三月份以来,东营街头出现了一种共享电动汽车。下表是这种汽车的主要参数。(g取10N/kg)
空车质量
800kg
每个轮胎与地面接触面积
50cm2
电池容量
44kW•h
标准承载
200kg
最大续航(充满电最大行驶路程)
200km
所受阻力与汽车总重的比值
0.09
(1) 电动机是电动汽车的核心部分,电动机工作时能量的转化是 。电动机的工作
原理是 。
(2)标准承载下,电动汽车静止时对水平地面的压强是多少?
(3)图2是电动汽车行驶在某路段的路程与时间图象,标准承载下,电动汽车以速度匀速行驶1分钟的耗电量为0.4kW•h,电动机的效率是多少?
(4)若某燃油汽车百公里耗油6升,每升油5.5元,电动汽车充电每度0.8元,通过计算比较使用燃油汽车与电动汽车哪种更经济?
5.(能力题)如图是家庭常用的电热水壶,其铭牌数据如表所示.若加热电阻的阻值不随温度变化而改变,且此时的大气压为1标准大气压.则:
额定电压
220V
额定加热功率
2000W
容量
1.5L
频率
50Hz
(1)电热水壶正常工作时,其加热电阻的阻值是多少Ω?
(2)装满水后,壶中水的质量是多少kg?(1L=1×10-3m3)
(3)将一满壶20℃的水在1标准大气压下烧开,需要吸收多少热量?[c水=4.2×103J/(kg•℃)]
(4)不考虑热量损失,烧开这壶水,需要多长时间?
6.(2018河南)如图,甲是电子秤的原理图(图中压力表是用电流表改装的)。已知电源电压为24V,电阻R0=60Ω,压力传感器Rx的阻值随所受压力F变化的图象如图乙,压力传感器表面能承受的最大压力为400N,压杆与压力传感器的接触面积是2×10﹣4m2(取g=10N/kg,托盘和压杆的质量忽略不计)。求:
甲 乙
(1)托盘里的物体质量越大,压力传感器的阻值如何变化?
(2)当通过压力表电流为0.2A时,压力传感器上方托盘里物体的质量是多少kg?
(3)当压力为200N时,通电700s,R0产生的焦耳热能使质量为0.1kg的水温升高多少℃?
7.(2018陕西)地铁可以缓解城市公交运输压力,某学校综合实践活动小组的同学们收集到地铁
机车和公交汽车在某段运行区间内的相关数据如下:
××型号
地铁机车
地铁电力机车
功率106W
平均速度60 km/h
牵引力5×104 N
额定载客量500人
××型号
公交汽车
燃油热值
4x107 J/kg
平均速度15 km/h
牵引力3000 N
额定载客量40人
(1)甲、乙两地铁站相距1.8 km,地铁运行需要多长时间?消耗多少电能?
(2)公交汽车每千米消耗燃油0.3kg,行驶1.8 km路程所消耗的燃油完全燃烧放出多少热量?公交汽车的效率是多少?
(3)根据题中获得的信息,从物理学角度谈一谈地铁作为交通工具的优点.(写出两条即可)
8.(2019安徽模拟题)如表为现在家庭、宾馆常用的无线电水壶(一种在倒水时导线脱离,用电加热的方便水壶)的铭牌,某同学用这种电水壶烧开水,他将水放至最大容量,测得水的初温是20℃通电5分50秒,水烧开(在一个标准大气压下),试通过计算,回答下列问题:
额定电压
220V
额定功率
10W
最大容量
1L
(1)算一算此电水壶啊正常工作时的电流。
(2)该电水壶正常工作时电热丝的电阻多大?
(3)水从20℃烧开所吸收的热量是多少?
(4)现测得电源电压为210伏,算一算此电水壶工作的效率.
9.(能力题)如图所示的电路中,电源电压为8V,R2是阻值为40Ω的定值电阻,压敏电阻R1的阻值随压力的变化情况如图乙所示。当开关S闭合后,问:
(1)当压敏电阻R1受到的压力从0增加到3N的过程中,电流表示数的变化是______(填“增大”“减少”)?
(2)当电流表示数为0.4A时,压敏电阻受到的压力为多少?
(3)当电路连续工作10mim,电阻R2产生的热量为多少?
(4)若此热量的84%给20g的水加热,则水温升高多少?
10.(经典题)如图所示是一种家用蒸汽电熨斗的实物图和铭牌,使用时水箱中的水滴入被加热的底板汽室,迅速汽化产生向下的蒸汽
(1)蒸汽电熨斗正常工作时电阻丝的电阻;
(2)在熨斗水箱中注入0.3kg的水,将它平放在水平桌面上,求:熨斗对衣服的压强;
(3)用熨斗汽烫前先预热,使金属底板的温度从20℃升 高到220℃,温控开关自动断开,已知金属的质量为1kg,金属底板的比热容为0.46×103J/(kg℃)问蒸汽熨斗预热的过程中金属底板吸收多少热量?
(4)汽烫时,水滴入汽室,由于水升温汽化而带走热量,当金属底板温度降到190℃时,温控开关自动闭合,电熨斗正常工作,当加热到220℃时,温控开关自动断开,停止加热,如此反复,若蒸汽电熨斗工作情况按如图所示的规律变化时,则12min熨烫一件衣服共消耗多少电能?
11.(经典题)如图甲所示,是一则公益广告,浓浓的孝心透着社会主义核心价值观.小明的爷爷网购了一台电热足浴器,其铭牌的部分参数如图乙(甲部分)所示,电热足浴器某次正常工作时控制面板显示如图乙(乙部分)所示,求:
(1)此时足浴器的工作电流.(计算结果保留一位小数)
(2)足浴器装入最大容量初温为22°的水,当水温达到控制面板上显示的温度时水所吸收的热量.
(3)上述加热过程耗时16min,该足浴器的热电效率.
参考答案
1.(2019陕西省)图甲是一个豆浆机的实物图,豆浆机的中间部位是一个电动机,电动机通过金属杆带动其下部的刀片旋转,从而将原料粉碎打浆;刀片外部是一个环状加热管(电热丝),用来对豆浆加热,该豆浆机的部分参数如表所示。制作豆浆的过程是加热和打浆交替进行,图乙是该豆浆机做好一次豆浆的P-t图象。求:
额定电压
220V
频率
50Hz
电动机输入功率
110W
加热功率
1000W
(2) 加热管正常工作时电阻丝的阻值是多少?
(2)在8~11分钟的时间内,设豆浆质量为1.5kg,比热恒为4×103J/(kg•℃),加热管产生的热量全被豆浆吸收,到第11分钟时豆浆温度恰好为100℃,则第8分钟时豆浆温度为多少?
(3)豆浆机在粉碎打浆时,电动机的内阻为40Ω,则电动机输出的机械功率是多少?
【答案】(1)加热管正常工作时电阻丝的阻值是48.4Ω;
(2)第8分钟时豆浆温度为70℃。
(3)豆浆机在粉碎打浆时,电动机的内阻为40Ω,则电动机输出的机械功率是100W。
【答案】(1)由P=可得,豆浆机正常加热时电热管的电阻:
R1===48.4Ω;
(2)由P=可得,加热管产生的热量Q=W=Pt=1000W×3×60s=1.8×105J,
加热管产生的热量全被豆浆吸收,Q吸=W=1.8×105J,
由Q吸=cm(t-t0)可得,
1.8×105J=4×103J/(kg•℃)×1.5kg×(100℃-t0)
解得t0=70℃。
(3)电动机转动时,其电流I===0.5A,
热功率为:P热=I2r=(0.5A)2×40Ω=10W;
其输入的电功率为:P入=110W,
消耗的电能转化为内能和机械能,故电动机的机械功率为:P出=P入-P热=110W-10W=100W
2.(2019大连模拟题)图甲为新型风暖浴霸,因其安全性能好、发热柔和,深受大家喜爱。它是利用电动机鼓动空气流动,通过加热元件加热冷空气带动室内升温。图乙是某型号风暖浴霸的简化电路图,其发热元件是两根阻值不变的电热丝R1、R2.主要参数如下表。
项目
参数
额定电压(V)
220
R1额定功率(W)
1936
R2额定功率(W)
968
电动机功率(W)
44
适用面积(m2)
10
(1)开关均闭合,求浴霸正常工作时的干路电流是多少?
(2)正常工作时,求R1的阻值是多少?
(3)实际电压为200V时,求R2的实际功率是多少?
(4)浴霸正常工作时,使容积为20m3的房间空气温度升高20℃,求室内空气吸收的热量是多少?(ρ空气取1.2kg/m3,c空气取1.0×103J/(kg•℃),不考虑其他因素影响)
【答案】(1)开关均闭合,浴霸正常工作时的干路电流是13.4A。
(2)正常工作时,R1的阻值是25Ω。
(3)实际电压为200V时,R2的实际功率是800W。
(4)室内空气吸收的热量是4.8×105J。
【解析】(1)开关均闭合时,R1、R2和电动机同时工作,电路总功率为:
P=P1+P2+P3=1936W+968W+44W=2948W,
由P=UI 可得,浴霸正常工作时的干路电流:
I===13.4A;
(2)由P=可得R1的阻值为:
R1===25Ω;
(3)由P=可得R2的阻值为:
R2===50Ω,
实际电压为200V时,R2的实际功率为:
P2′===800W;
(4)室内空气的质量为:
m=ρ空气V=1.2kg/m3×20m3=24kg,
空气吸收的热量为:
Q吸=c空气m△t=1.0×103J/(kg•℃)×24kg×20℃=4.8×105J。
3.(2019黑龙江大庆)某电热水壶及其铭牌如图所示,小明为了测量该电热水壶的实际功率和加热效率,进行了如下实验:
关掉家里所有用电器,将该电热水壶装满水,接通电热水壶,测得壶中水温度从25℃上升到35℃所用的时间为50s,同时观察到家中“220V10(40)A3200imp/kW•h”的电子式电能表的指示灯闪烁了80imp,水的比热容c=4.2×103J/(kg•℃)。请结合本次实验记录的数据,回答以下问题:
(1)除电子式电能表外,小明还需下列哪些器材完成上述两个测量 (选填器材前面的序号)
①刻度尺②温度计③电压表④秒表⑤弹簧测力计
(2)若小明利用水升温吸热计算消耗的电能,计算出电热水壶的功率和实际功率相比 (选填“偏大”、“偏小”或“相等”),主要原因是 。
(3)电热水壶的实际功率是 W。
(4)电热水壶的加热效率是 。
【答案】(1)②④;(2)消耗的电能不可能完成转化成水的内能;偏小;(3)1800;(4)84%。
【解析】(1)根据P=,测量该电热水壶的实际功率要测量时间,故用到秒表;
根据η=计算加热效率,在计算Q时要测量温度,故用到温度计;还需②④完成上述两个测量;
(2)若小明利用水升温吸热计算消耗的电能,因消耗的电能不可能完成转化成水的内能,根据P=,故计算出电热水壶的功率和实际功率相比偏大。
(3)220V10(40)A3200imp/KW•h”的电子式电能表的指示灯闪烁了80imp,则消耗的电能为:
W=×80kW•h=×3.6×106J=9×104J;
电热水壶的实际功率是:
P===1800W
(4)由题意知,水的体积为1.8L,水的质量:
m=ρV=1.0×103kg/m3×1.8×10﹣3m3=1.8kg;
壶中水温度从25℃上升到35℃吸收的热量:
Q=cm△t=4.2×103J/(kg•℃)×1.8kg×(35℃﹣25℃)=7.56×104J;
电热水壶的加热效率是:
η==×100%=84%。
4.(2017•东营)进入三月份以来,东营街头出现了一种共享电动汽车。下表是这种汽车的主要参数。(g取10N/kg)
空车质量
800kg
每个轮胎与地面接触面积
50cm2
电池容量
44kW•h
标准承载
200kg
最大续航(充满电最大行驶路程)
200km
所受阻力与汽车总重的比值
0.09
(1)电动机是电动汽车的核心部分,电动机工作时能量的转化是 。电动机的工作原理是 。
(2)标准承载下,电动汽车静止时对水平地面的压强是多少?
(3)图2是电动汽车行驶在某路段的路程与时间图象,标准承载下,电动汽车以速度匀速行驶1分钟的耗电量为0.4kW•h,电动机的效率是多少?
(4)若某燃油汽车百公里耗油6升,每升油5.5元,电动汽车充电每度0.8元,通过计算比较使用燃油汽车与电动汽车哪种更经济?
【答案】(1)电能转化为机械能;通电线圈在磁场中受力转动;
(2)标准承载下,电动汽车静止时对水平地面的压强是5×105Pa;
(3)电动机的效率是75%;
(4)使用电动汽车更经济。
【解析】(1)电动机正常工作时,将电能转化为机械能,是利用通电线圈在磁场中受力转动原理工作的;
(2)乘客与车的总质量:
m=m1+m2=800kg+200kg=1000kg,
汽车对水平地面的压力:
F=G=mg=1000kg×10N/kg=104N,
汽车与水平地面的总接触面积:
S=4S0=4×50cm2=200cm2=2×10﹣2m2,
汽车对水平地面的压强:
p===5×105Pa;
(3)由图可知,电动汽车做匀速直线运动,当t1=3s时,s1=60m,
则电动汽车行驶的速度:
v===20m/s,
电动汽车以速度匀速行驶1分钟的路程:
s=vt=20m×60s=1200m,
电动汽车的牵引力:
F1=f=0.09G=0.09×104N=900N,
电动汽车牵引力做的功:
W有=F1s=600N×1200m=1.08×106J,
电动汽车发动机的效率:
η=×100%=×100%=75%;
(4)燃油汽车100km费用:6L×5.5元/L=33元,
电动汽车100km费用:22kW•h×0.8元/kW•h=17.6元,
因为17.6元小于33 元,所以使用电动汽车费用少,更经济。
5.(能力题)如图是家庭常用的电热水壶,其铭牌数据如表所示.若加热电阻的阻值不随温度变化而改变,且此时的大气压为1标准大气压.则:
额定电压
220V
额定加热功率
2000W
容量
1.5L
频率
50Hz
(1)电热水壶正常工作时,其加热电阻的阻值是多少Ω?
(2)装满水后,壶中水的质量是多少kg?(1L=1×10-3m3)
(3)将一满壶20℃的水在1标准大气压下烧开,需要吸收多少热量?[c水=4.2×103J/(kg•℃)]
(4)不考虑热量损失,烧开这壶水,需要多长时间?
【答案】(1)24.2(2)1.5(3) 5.04×105J(4)252s
【解析】(1)方法一:加热电阻的阻值R=U2/P=(220V)2/2000W=24.2Ω
方法二:I=P/U=2000W/220V=(100/11)A
R=U/I=220V/(100/11)A=24.2Ω
(2)装满水后,壶中的水的质量
m=ρV=1×103kg/m3×1.5×10-3m3=1.5kg
(3)水的末温:t=100℃
水吸收的热量:Q吸=cm(t-t0)=4.2×103J/(kg·℃)×1.5kg×(100℃-20℃)
=5.04×105J
(4)消耗的电能:W=Q吸=5.04×105J
所需要的时间:t=W/P=5.04×105J/2000W=252s=4.2min
6.(2018河南)如图,甲是电子秤的原理图(图中压力表是用电流表改装的)。已知电源电压为24V,电阻R0=60Ω,压力传感器Rx的阻值随所受压力F变化的图象如图乙,压力传感器表面能承受的最大压力为400N,压杆与压力传感器的接触面积是2×10﹣4m2(取g=10N/kg,托盘和压杆的质量忽略不计)。求:
甲 乙
(1)托盘里的物体质量越大,压力传感器的阻值如何变化?
(2)当通过压力表电流为0.2A时,压力传感器上方托盘里物体的质量是多少kg?
(3)当压力为200N时,通电700s,R0产生的焦耳热能使质量为0.1kg的水温升高多少℃?
【答案】(1)2×106(2)40(3)1
【解析】本题考查学生对串联电路电流和电阻特点、电功率和压强知识的掌握,同时结合欧姆定律分析实际问题得出正确结论,要学会灵活运用欧姆定律。
根据公式p=F/S求出传感器能够承受的最大压强;根据图乙分析压力为200N时,传感器的阻值;根据公式I=U/R计算出通过电路中的电流;由公式P=UI=I2R计算出R0的电功率。
(1)称量时,托盘里的物体质量越大,物体的重力越大。因为在水平面上物体的压力和自身的重力相等,所以压力传感器所受的压力越大,由乙图象可知,压力传感器的阻值越小。所以托盘里的物体质量越大,压力传感器的阻值越小。
(2)当通过压力表电流为0.2A时,由I=U/R得电路总电阻为
R总=U/I=24V/0.2A=120Ω
根据串联电路的总电阻等于各电阻之和可得:
Rx=R总﹣R0=120Ω﹣60Ω=60Ω
根据图象可知当Rx=60Ω时,传感器受到的压力为F0=400N
由于托盘和压杆的质量忽略不计,设托盘里物体的质量为m,则F0=G=mg
m=F0/g=400N/10N/kg=40kg
(3)由图甲知,R0与Rx串联,由图乙知,当压力为200N时,由乙图可知压力传感器Rx的阻值是180Ω
则通过R0的电流:
I0=I==24V/(180Ω+60Ω)=0.1A
R0产生的焦耳热:Q=I02R0t=(0.1A)2×60Ω×700s=420J
Q吸=Q
根据物体吸热公式Q吸=cm(t-to)得到
△t=(t-to)=Q吸/cm=Q/cm=420J/[4.2×103J /(kg·℃)×0.1kg]=1℃
7.(2018陕西)地铁可以缓解城市公交运输压力,某学校综合实践活动小组的同学们收集到地铁
机车和公交汽车在某段运行区间内的相关数据如下:
××型号
地铁机车
地铁电力机车
功率106W
平均速度60 km/h
牵引力5×104 N
额定载客量500人
××型号
公交汽车
燃油热值
4x107 J/kg
平均速度15 km/h
牵引力3000 N
额定载客量40人
(1)甲、乙两地铁站相距1.8 km,地铁运行需要多长时间?消耗多少电能?
(2)公交汽车每千米消耗燃油0.3kg,行驶1.8 km路程所消耗的燃油完全燃烧放出多少热量?公交汽车的效率是多少?
(3)根据题中获得的信息,从物理学角度谈一谈地铁作为交通工具的优点.(写出两条即可)
【答案】(1)0.03h(或108s). 1.08×108J。
(2)2.16×107J,25%。
(3)乘客人均消耗能量较少(或节能);无废气污染(或环保).
【解析】(1)运行时间:t = == 0.03h(或108s)
消耗电能:W = Pt = 106×10 -3kW×0.03h = 30kW·h(或1.08×108J)
(2)燃油放热:Q = mq = 0.3kg/km×1.8km×4×107J/kg = 2.16×107J
汽车效率:η = = == 25%
(3)①速度快(或节省运行时间);②能量转化效率高;③乘客人均消耗能量较少(或节能);④无废气污染(或环保).
8.(2019安徽模拟题)如表为现在家庭、宾馆常用的无线电水壶(一种在倒水时导线脱离,用电加热的方便水壶)的铭牌,某同学用这种电水壶烧开水,他将水放至最大容量,测得水的初温是20℃通电5分50秒,水烧开(在一个标准大气压下),试通过计算,回答下列问题:
额定电压
220V
额定功率
10W
最大容量
1L
(1)算一算此电水壶啊正常工作时的电流。
(2)该电水壶正常工作时电热丝的电阻多大?
(3)水从20℃烧开所吸收的热量是多少?
(4)现测得电源电压为210伏,算一算此电水壶工作的效率.
【答案】(1)5.5A。(2)40Ω。(3)3.444×105J。(4)89.3%.
【解析】由表中数据可知:
(1)电水壶正常工作时的功率为P=1210W,电压为U=220V,则此电水壶正常工作时的电流:I=P/U=1210W/220V=5.5A;
(2)电热水壶的电阻:R=U2/P=(220V)2/1210W=40Ω;
(3)水的体积为V=1L=0.001m3,密度为ρ=1.0×103kg/m3,比热容c=4.2×103J/(kg•℃)升高的温度Δt=100℃﹣18℃=82℃,则水的质量为m=ρV=1.0×103kg/m3×0.001m3=1kg,烧开时吸收的热量:
Q吸=cmΔt=4.2×103J/(kg•℃)×1kg×82℃=3.444×105J
(4)U实=210V,电水壶的加热时间:t=5min50s=5×60s+50s=350s
则消耗的电能:W= (U实2/R)t= [(210V )2/40Ω] ×350s =385875J
此时电水壶工作的效率:
η=Q吸/W = 3.444×105J /385875J=0.893=89.3%
9.(能力题)如图所示的电路中,电源电压为8V,R2是阻值为40Ω的定值电阻,压敏电阻R1的阻值随压力的变化情况如图乙所示。当开关S闭合后,问:
(1)当压敏电阻R1受到的压力从0增加到3N的过程中,电流表示数的变化是______(填“增大”“减少”)?
(2)当电流表示数为0.4A时,压敏电阻受到的压力为多少?
(3)当电路连续工作10mim,电阻R2产生的热量为多少?
(4)若此热量的84%给20g的水加热,则水温升高多少?
【答案】(1)增大(2)2N(3)960J (4)9.6℃
【解析】(1)由图甲所示电路图可知,两电阻并联接在电源两端,电流表测干路电流;
由图乙所示可知,压力F由0增大到3N时,R1的阻值由100欧减小到30欧,则:
当F=0时,I=I1+I2=U/R1+ U/R2=0.28A;
当F=3N时,I=I1′+I2=≈0.47A;所以,电流表示数变大.
(2)通过定值电阻的电流:
I2=0.2A,
电流表示数为0.4A时,通过压敏电阻的电流:
I1=I-I2=0.4A-0.2A=0.20A,
此时压敏电阻阻值:R1=40Ω,
由图乙所示可知,R1=40Ω时,F=2N,则压力为2N;
(3)电阻R2产生的电热:
Q2=W2=UIt=8V×0.2A×10×60s=960J;
(4)由Q吸=cm△t,可得
△t=9.6℃.
10.(经典题)如图所示是一种家用蒸汽电熨斗的实物图和铭牌,使用时水箱中的水滴入被加热的底板汽室,迅速汽化产生向下的蒸汽
(1)蒸汽电熨斗正常工作时电阻丝的电阻;
(2)在熨斗水箱中注入0.3kg的水,将它平放在水平桌面上,求:熨斗对衣服的压强;
(3)用熨斗汽烫前先预热,使金属底板的温度从20℃升 高到220℃,温控开关自动断开,已知金属的质量为1kg,金属底板的比热容为0.46×103J/(kg℃)问蒸汽熨斗预热的过程中金属底板吸收多少热量?
(4)汽烫时,水滴入汽室,由于水升温汽化而带走热量,当金属底板温度降到190℃时,温控开关自动闭合,电熨斗正常工作,当加热到220℃时,温控开关自动断开,停止加热,如此反复,若蒸汽电熨斗工作情况按如图所示的规律变化时,则12min熨烫一件衣服共消耗多少电能?
【答案】(1)48.4Ω;(2)1000Pa.(3)9.2×104J;(4)5.4×105J.
【解析】(1)蒸汽电熨斗正常工作时电阻丝的电阻:
R===48.4Ω;
(2)电熨斗对衣服的压力:
F=G=mg=(1.3kg+0.3kg)×10N/kg=16N.
对衣服的压强:P===1000Pa.
(3)蒸汽电熨斗预热过程中金属底板吸收的热量:
Q=cm△t=0.46×103J/(kg•℃)×1kg×(220℃-20℃)=9.2×104J;
(4)由图知工作时间为:t=720s×=540s,
则消耗的电能为:W=Pt=1000W×540s=5.4×105J.
11.(经典题)如图甲所示,是一则公益广告,浓浓的孝心透着社会主义核心价值观.小明的爷爷网购了一台电热足浴器,其铭牌的部分参数如图乙(甲部分)所示,电热足浴器某次正常工作时控制面板显示如图乙(乙部分)所示,求:
(1)此时足浴器的工作电流.(计算结果保留一位小数)
(2)足浴器装入最大容量初温为22°的水,当水温达到控制面板上显示的温度时水所吸收的热量.
(3)上述加热过程耗时16min,该足浴器的热电效率.
【答案】(1)此时足浴器的工作电流为2.3A;
(2)当水温达到控制面板上显示的温度时水所吸收的热量为4.2×105J;
(3)上述加热过程耗时16min,该足浴器的热电效率为87.5%.
【解析】知道电热足浴器的加热功率和额定电压,根据P=UI的变形公式I=P/U求出此时足浴器的工作电流;根据ρ=m/v的变形公式m=ρV求出水的质量,再利用Q吸=cm(t﹣t0)求出水所吸收的热量;根据W=Pt求出电热足浴器消耗的电能,然后根据η=×100%求出该足浴器的热电效率.
(1)由图2可知,此时电热足浴器的电功率P=500W,
由P=UI得,此时足浴器的工作电流:I=P/U=500W/220V≈2.3A;
(2)足浴器装入最大容量时水的体积V=5L=5dm3=5×10﹣3m3,
由ρ=m/v得,水的质量:m=ρV=1.0×103kg/m3×5×10﹣3m3=5kg,
则水所吸收的热量:
Q吸=cm(t﹣t0)=4.2×103J/(kg•℃)×5kg×(42℃﹣22℃)
=4.2×105J;
(3)加热时间t=16min=960s,
由P=W/t得,电热足浴器消耗的电能:W=Pt=500W×960s=4.8×105J,
则该足浴器的热电效率:η=×100%=×100%=87.5%.

