湖北省宜昌市第一中学2017-2018学年高一上学期期中考试政治试题 Word版含答案
展开宜昌市第一中学2017年秋季学期高一年级期中考试
政 治 试 题
考试时间:60分钟 满分:100分
命题人:廖亮 审题人:陈小丽
一、单项选择题。(每小题3分,共75分)
1.“我们不生产水,我们只是大自然的搬运工”,这是农夫山泉矿泉水的广告语。对此,有人说,既然只是搬运大自然的水,那农夫山泉矿泉水就不是商品。对此,你的看法是:
A.是商品,因为它是使用价值和价格的统一体
B.不是商品,因为它只有使用价值而没有价值
C.是商品,因为它是用于交换的劳动产品
D.不是商品,因为它并不是劳动产品
2. 关于商品、货币和一般等价物三者关系描述正确的是
A.商品货币同时产生
B.货币是唯一能够充当一般等价物的商品
C.货币的本质是一般等价物但不是商品
D.货币作为一般等价物能表现其他一切商品的价值
3.著名学者宋鸿兵的《货币战争》一书引起了网上热议,它揭示了对金钱的角逐如何主导着西方历史的发展与国家财富的分配,也从一个侧面展示了货币的神奇魔力。从根本上说,货币的神奇之处在于
A. 它是社会财富的代表 B. 它执行流通手段的职能
C. 它和商品是一对孪生兄弟 D. 它的本质是一般等价物
4. 2017年母亲节来临之际,小王在领取了4800元工资后,到商场购买了一款标价1900元(实际支付1600元)的时尚手机送给母亲。材料中4800元、1900元、1600元执行的货币职能依次是
A. 流通手段 价值尺度 支付手段
B. 支付手段 价值尺度 流通手段
C. 价值尺度 流通手段 支付手段
D. 支付手段 流通手段 价值尺度
5.假定某国待售商品量4000亿件,平均每件商品价格为20元,货币每年平均流通5次,当年该国流通中需要的货币量( )亿元。当年该国政府实际发行了25000亿元纸币,有可能会导致( )
A.80000 纸币购买力下降 B. 20000 通货紧缩
C.16000 纸币购买力提高 D. 16000 通货膨胀
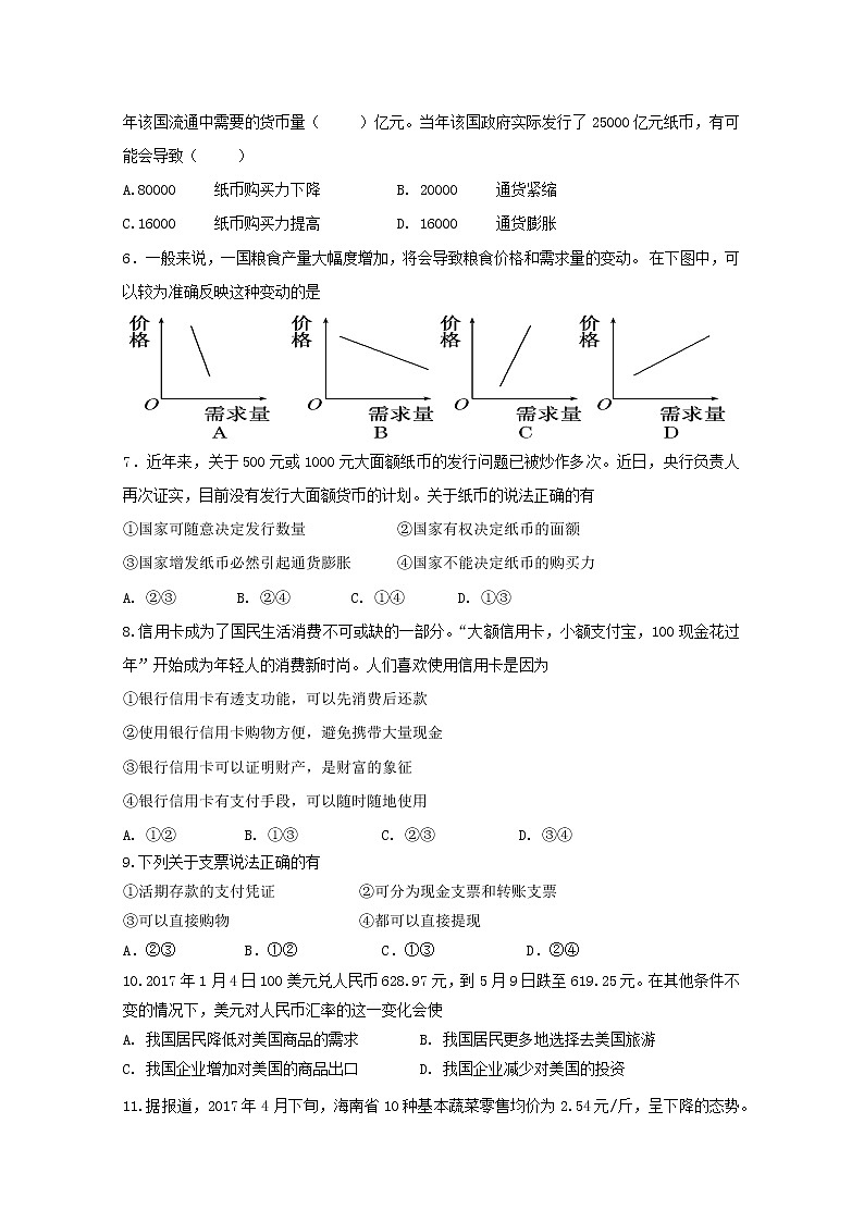
6.一般来说,一国粮食产量大幅度增加,将会导致粮食价格和需求量的变动。 在下图中,可以较为准确反映这种变动的是
7.近年来,关于500元或1000元大面额纸币的发行问题已被炒作多次。近日,央行负责人再次证实,目前没有发行大面额货币的计划。关于纸币的说法正确的有
①国家可随意决定发行数量 ②国家有权决定纸币的面额
③国家增发纸币必然引起通货膨胀 ④国家不能决定纸币的购买力
A. ②③ B. ②④ C. ①④ D. ①③
8.信用卡成为了国民生活消费不可或缺的一部分。“大额信用卡,小额支付宝,100现金花过年”开始成为年轻人的消费新时尚。人们喜欢使用信用卡是因为
①银行信用卡有透支功能,可以先消费后还款
②使用银行信用卡购物方便,避免携带大量现金
③银行信用卡可以证明财产,是财富的象征
④银行信用卡有支付手段,可以随时随地使用
A. ①② B. ①③ C. ②③ D. ③④
9.下列关于支票说法正确的有
①活期存款的支付凭证 ②可分为现金支票和转账支票
③可以直接购物 ④都可以直接提现
A.②③ B.①② C.①③ D.②④
10.2017年1月4日100美元兑人民币628.97元,到5月9日跌至619.25元。在其他条件不变的情况下,美元对人民币汇率的这一变化会使
A. 我国居民降低对美国商品的需求 B. 我国居民更多地选择去美国旅游
C. 我国企业增加对美国的商品出口 D. 我国企业减少对美国的投资
11.据报道,2017年4月下旬,海南省10种基本蔬菜零售均价为2.54元/斤,呈下降的态势。这主要是由于近期我国以晴天为主,北方蔬菜的供应能力增强,南方蔬菜的持续入市,且进岛渠道畅通。由此推断正确的是
A. 供过于求,导致蔬菜价格下降 B. 成本下降,决定蔬菜价格下降
C. 供不应求,导致蔬菜价格上升 D. 效率下降,决定蔬菜价格上升
12.某公司率先采用先进技术,提高了劳动生产率,生产出高质量的绿色节能照明产品,不考虑其他因素,这将导致单位商品价值量和价值总量
A. 不变、减少 B. 增加、增加
C. 不变、增加 D. 减少、不变
13.若生产同样的一双皮鞋,甲厂花费2小时,乙厂花费3小时,丙厂花费5小时,三双鞋在统一市场上出售,最终,三双鞋的价值量
A.甲厂的皮鞋最大 B.乙厂的皮鞋最小
C.丙厂的皮鞋最大 D.一样大
14.照相机的发展经历了150多年的历史,终于从当年少数人的奢侈品变成了一种大众化的日常消费品。造成这种变化的根本原因是
A. 大众消费观念发生变化 B.社会劳动生产率的提高
C. 人民生活质量提高 D.商品市场日益繁荣
15.甲商品与乙商品是互补商品,丙商品是甲商品的代替品。在不考虑其他条件的情况下,下列变化会导致甲商品价格降低的是
①乙商品的需求量减少 ②乙商品的生产成本降低
③丙商品的需求量减少 ④丙商品的社会劳动生产率提高
A. ①④ B. ②③ C. ①③ D. ②④
16. 今年,我国高铁发展迅速,并且高铁以其舒适安全快捷的性能,低于机票的价格,对民航业带来了巨大的挑战。对于高铁冲击,民航的飞机票价最有可能作出的反应是
A. 下调,因为高铁与民航是互补商品 B. 上调,因为高铁与民航是互为替代商品
C. 上调,因为高铁与民航是互补商品 D. 下调,因为高铁与民航是互为替代商品
17.据浙江省社会科学院最新发布的《浙江蓝皮书》预测,2016年浙江省文化消费总量将逾1800亿元,消费空间巨大,群众的精神文化需求和消费将呈井喷之势。由此可见
①浙江居民正在进入享受性社会 ②居民家庭消费逐步向高层次发展
③生存资料消费将被发展资料消费所取代 ④浙江居民的消费结构日趋合理
A.②④ B.①③ C.①② D.③④
18.在学习“树立正确的消费观”一课时,同学们纷纷表述自己的消费倾向。小红说:“别人有的东西,我也想有,要不然心里就有点不平衡。”小明说:“我总喜欢购买一些与别人不一样的东西,这样才能显示自己的个性。”小强则说:“别人有的东西,我一定要比他的更好,这样才能显出自己在同学中的身价。”据此判断,上述三位同学的消费心理分别属于
A. 求异心理、攀比心理、从众心理
B. 求实心理、求异心理、从众心理
C. 从众心理、求异心理、攀比心理
D. 攀比心理、求实心理、求异心理
19.“土豪”原指在乡里凭借财势横行霸道的坏人,现在引申为无脑消费的人民币玩家,用于讽刺那些有钱又很喜欢炫耀的人。“土豪”现象警示人们要
①对金钱用之有度,用之有益 ②树立正确的金钱观
③物质消费与精神消费相协调 ④防止求异心理作祟
A.①③ B.②③ C.①② D.②④
20.反腐大剧《人民的名义》的热播,让很多人重新捧起了沉寂多年的反腐小说,《人民的名义》纸质书销量突破138 万册,电子书点击破5亿,有声书月收听突破2000万,电视剧的热播不仅让原片小说卖断货,同时也带动了同类反腐题材图书的热销。由此可见
①消费对生产的调整和升级具有导向作用
②生产能够为消费创造动力
③消费可以拉动经济增长、促进经济发展
④新的消费热点能够带动一个产业的出现和成长
A. ①② B. ②③ C. ①④ D. ③④
21.只有大力发展生产力,才能发挥社会主义制度的优越性、增强我国的综合国力和提高我国的国际地位。要大力发展社会生产力,必须
①坚持以经济建设为中心 ②调整生产力以适应生产关系
③全面改革、扩大开放 ④通过改革从根本上变革我国的社会制度
A.①② B.②④ C.①③ D.③④
22.在我国城市和乡村活跃着一个“草根经济”群体,“草根经济”以小型企业、微型企业、城乡个体工商户、创业者和农户为主体,广泛存在于区县、街道、社区、乡村,是社会经济中最具活力的部分。“草根经济”的存在与发展
①方便了人民生活,有利于扩大就业 ②能够促进国有经济的发展
③对城乡共同发展起到了推动作用 ④有利于巩固公有制经济的主体地位
A.①③ B.①② C.③④ D.②④
23.从所有制性质看,农村股份合作社属于
A.国有经济 B.集体经济
C.混合所有制经济 D.私营经济
24.下列对公有制主体地位的理解正确的是
①在全国各个行业,公有资产占优势 ②国有经济的比重增加
③公有资产在社会总资产中占优势 ④国有经济控制国民经济命脉,起主导作用
A.①② B.②③ C.③④ D.①④
25.改革开放以来,我国的非公有制经济创造了60%左右的国内生产总值,80%左右的社会就业,提供了超过一半的税收和46%左右的外贸出口,这表明
A.非公有制经济是社会主义经济的重要组成部分
B.非公有制经济与公有制在所有制中地位平等
C.非公有制经济在国民经济中已经占据主体地位
D.非公有制经济是推动我国经济发展的重要力量
二、主观题。(共25分)
26. 阅读材料,回答问题。
材料一 随着我国经济的发展和农民收入的增长,农村电商市场不断扩大。购物网站上的商品价格一般低于实体店的商品价格,吸引了越来越多的农民加入网购行列。2016年1-9月,农村网购市场规模达到6043亿元,占全国网购市场规模的17%。2017年中央“一号文件”首次将农村电商作为一个条目单独陈列出来,这将进一步刺激农村网购市场的发展。
材料二 《2017年中国年货大数据报告》显示,从年货节期间消费者年龄结构来看,“80后”“90后”显然成了线上囤年货的主力军,其消费金额占比接近八成。
(1)结合材料一,运用影响消费的因素的有关知识,分析农村网购市场规模扩大的原因。(8分)
(2)结合材料二,运用树立正确的消费观的知识,谈谈“80后”“90后”在网上购物方面要注意哪些事项。(8分)
27.阅读材料,回答问题。
材料 物价上涨特别是食品价格上涨牵动着全国人民的神经。以下是不同时期关于猪肉价格的新闻标题,运用《经济生活》知识,阅读材料,回答问题。
标题一《饲料价格大幅上涨,猪肉价格水涨船高》
标题二《生猪货源不足,猪肉价格上扬》
标题三《猪肉价格上涨,带动其他肉类产品价格上扬》
标题四《猪肉价格上涨,激发养猪户的投资热情》
(1)猪肉价格上涨的原因有哪些?(5分)
(2)猪肉价格上涨可能会带来哪些影响?(4分)
宜昌市一中2017级人文班高一上期中政治测试题答案
1-5 D C A A C 6-10 B C C B C 11-15 D D A B C 16-20 D B D A A 21-24 D B C A
25.【答案】(1)①材料一反映的经济现象是通货膨胀,材料二反映的经济现象是通货紧缩。(4分)②通货膨胀和通货紧缩都是因为货币的供应量与流通中实际所需要的货币量不一致造成的。(3分)
(2)①货币的供应量必须符合市场流通中实际需要的货币量。②货币供应量过多,会引发通货膨胀,引起物价上涨,人民生活水平下降,造成经济社会混乱。③货币供应量过少,物价下降,在短期内对人们生活有好处。但物价总水平长时间、大范围下降,会影响企业的生产和投资的积极性,导致市场供给能力不足,不利于人们生活水平的提高。④不管是欧元区还是委内瑞拉,都要促使货币的供应量与流通中所需的货币量相一致,保持社会经济秩序稳定,促进社会经济持续健康发展。(每点3分,共12分)
26.【答案】(1)①收入是消费的前提和基础。经济稳定增长、居民收入增加促进了网络购物快速发展。②生产决定消费。互联网迅速普及和电子商务不断发展,促进了网络购物的快速发展。③价格变动影响人们的生活消费。价格低廉吸引了广大消费者网络购物。④消费心理影响消费行为。网购快速发展与人们的从众心理、求实心理等有着密切关系。(每点3分,共12分)
(2)①发展信息消费有利于降低消费成本,促进消费升级,提升人们的生活质量和水平。
②发展信息消费有利于调整生展和促进生产升级,有利于提高供给的质量和效率。
③信息消费也会引发一些人的盲目消费,一些消费者信息被泄露等现象必须加以严格管理。(每点3分,共9分)
27.【答案】①企业利用互联网信息,把握市场方向,提高经营决策的科学性。②企业通过互联网可以降低采购、交易、宣传等运营成本,提高利润率。③企业通过网络信息平台,宣传和树立企业信誉和形象,提高竞争力。④企业和互联网技术紧密结合、相互渗透,提高企业自主创新能力,推动管理、营销创新,提高企业劳动生产率。((每点3分,共12分)

