浙江省嘉兴市第一中学2017-2018学年高一上学期期中考试政治试题 Word版含答案
展开嘉兴市第一中学2017学年第一学期期中考试
高一政治 试题卷
满分[ 100]分 ,时间[90]分钟 2017年11月
一、判断题(本大题共 10 小题,每小题 1 分,共 10 分。判断下列说法是否正确,正确的请将答题纸相应题号后的 A 涂黑,错误的请将答题纸相应题号后的 B 涂黑。)
1. 从一定意义上说,货币是生产力发展到一定阶段的产物。
2. 货币出现以后,商品交换包括了卖和买两个先后衔接的阶段。
3. 保持人民币币值的基本稳定,就是要保持物价总水平的稳定。
4.绿色消费的核心是可持续性消费。
5. “舌尖上的浪费”有悖于量入为出、适度消费的原则。
6. 集体经济是我国农村的主要经济形式,广泛存在于城乡工业和服务业之中。
7. 我国允许农村土地经营权和承包权流转的政策能极大地解放和发展农业生产力。
8. 公有制经济与非公有制经济都是我国社会主义经济的重要基础。
9.签订劳动合同是保障劳动者主人翁地位的前提。
10. 贷款业务是商业银行的基础业务,是银行利润的主要来源。
二、选择题Ⅰ(本题共28小题,每小题2分,共56分。每小题列出的四个备选项中只有1个是符合题目要求的,不选、多选、错选均不得分。)
11.我国提出过“调优农产品结构”的目标,突出要在“优”字上做好文章。“调优”需要提高农产品的
A.使用价值 B.价值 C.供应量 D.价格
12.小王用30元钱买票欣赏了电影《战狼Ⅱ》,30元钱在这里执行了
A.价值尺度职能 B.流通手段职能 C.支付手段职能 D.贮藏手段职能
13.揭开货币的神秘面纱,我们就会发现货币本身并不神秘。因为它
A.与其他商品无任何区别 B.不过是固定充当一般等价物的商品
C.与商品是一对孪生兄弟 D.不过是商品交换的唯一媒介
14.我们日常使用的人民币是由
A.国家发行的 B.企业发行的 C.公司发行的 D.商业银行发行的
15.2017年初动车票价普遍上涨3成,其主要原因之一在于动车提速所带来的电力机械损耗、安全保障、调度难度及服务质量等运营成本增加了。这说明
A.价值决定价格 B.供求影响价格 C.价格制约供求 D.质量影响价格
16. 今年7月份全国降雨量较常年同期偏多,长江中下游、黄淮、华北等部分地区出现汛情,强降雨对鲜菜的生产和运输产生了较大影响,致使部分地区鲜菜价格上涨较多。这说明
①气候是鲜菜价格上涨的直接原因
②运输等成本的提高是鲜菜价格上涨的重要原因
③气候使鲜菜价格上涨是通过改变鲜菜的供求关系实现的
④运输成本的提高是价格变动调节生产的重要体现
A.①② B.②③ C.③④ D.①④
17.2017年上半年,某地鸡肉价格累计上涨30%。若其他条件不变,下列说法正确的是
①鸡肉供应量一定会减少 ②鸡肉需求会小幅下降
③养鸡场会扩大生产规模 ④鸭肉需求会大幅增加
A.①② B.③④ C.①④ D.②③
18.2016年3月,“蒜你狠” 、“猪周期”卷土重来,本轮大蒜、猪肉价格上涨的原因可能是
①此前相当部分种养殖户退出生产 ②背后存在着炒作行为
③种养殖技术取得了重大突破 ④随着收入水平提高居民对大蒜、猪肉的需求急剧增加
A.①② B.③④ C.①④ D.②③
19.假如生产同样的一双皮鞋,甲厂花费2小时,乙厂花费3小时,丙厂花费4小时,三双鞋在同一时间、同一市场上出售。对此,以下说法正确的是
A.甲厂生产的皮鞋价值量大 B.丙厂生产的皮鞋价值量大
C.三双皮鞋价值量一样大 D.无法确定该皮鞋的价值量
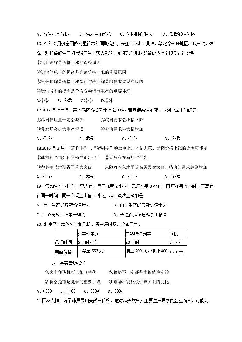
20. 北京至上海的火车和飞机,各自用时及票价如下表:
| 火车动车组
| 直达特快列车
| 飞机
|
运行时间
| 6小时左右
| 20小时
| 3小时
|
票面价格 | 二等座553元 一等座 933元
| 硬座200元,硬卧400 元,软卧600元 | 1610元 |
这一事实告诉我们
①火车和飞机可以相互替代 ②价格不一定都是由价值决定的
③价格是市场竞争的重要手段 ④市场不能反映供求关系的变化
A.①③ B.①② C.③④ D.②④
21.国家大幅下调了非居民用天然气价格,这对以天然气为主要生产要素的企业而言,可能会
A.增加生产成本 B.减少天然气互补品的使用量
C.降低生产成本 D.增加天然气替代品的使用量
22.2017年5月8日100美元兑人民币649.83元,到7月20日升至669.46元。在其他条件不变的情况下,美元对人民币汇率的这一变化会使
①我国居民降低对美国商品的需求 ②我国居民更多地选择去美国旅游
③我国企业增加对美国的商品出口 ④我国企业减少对美国的投资
A.①②③ B.①③④ C.②③④ D.①②④
23.经济学家发现:工作不稳定的人比有稳定工作的人有更高的储蓄愿望。这是因为
A.前者比后者更崇尚物质生活享受 B.未来收入预期影响消费水平
C.过去的收入水平影响消费水平 D.当前消费水平影响收入水平
24.城市共享单车出现,使“扫码骑行”的出行方式逐渐被大众所接受。从消费类型上看,,“扫码骑行”属于
A.贷款消费 B.租赁消费 C.生存资料消费 D.享受资料消费
25.人们的消费开始从“只买必要的”转向“只买喜欢的”,需求越来越多元,选择的渠道越来越多样。出现这一变化的原因可能是
①消费水平不断提高 ②居民当前可支配收入增长较快
③消费结构发生转变 ④居民对未来收入预期比较乐观
A.①② B.①③ C.②④ D.③④
26.绝大多数同学宁愿多花一点钱购买正版的学习用书,而不愿图便宜去买质量差的盗版书。这种消费心理属于
A.从众心理引发的消费 B. 求实心理引发的消费
C.求异心理引发的消费 D. 攀比心理引发的消费
小李大学毕业后打算自主创业。据此回答27-28。
27.小李通过创业解决自己就业问题的行为,主要体现了
A. 自主择业观 B.竞争就业观 C.职业平等观 D.自由职业观
28.小李想为日常经营待用资金找一种比较安全、流动性强、灵活方便的投资方式,应该选择
A.活期储蓄 B.定期储蓄 C.购买股票 D.购买保险
29.某公司拖欠68名员工共计55万元的劳动报酬,员工因此向当地人力资源和社会保障局举报,并在后者的干预下,从公司领到了被拖欠的全部劳动报酬。由此可见,劳动者享有
①取得劳动报酬的权利 ②休息休假的权利
③获得劳动安全卫生保护的权利 ④提请劳动争议处理的权利
A.①② B.③④ C.②③ D.①④
30.小黄在汽车专卖店购得了一辆轿车,在使用过程中享受到轿车的快捷和便利。从经济生活的角度看,小黄的上述行为属于
A.生产活动与交换活动 B.交换活动与分配活动
C.分配活动与消费活动 D.交换活动与消费活动
31.2017 年 8 月中国联通打响了央企混合所有制改革的“第一枪”。此次改革的亮点是引入腾讯、 阿里巴巴等互联网企业投资者,实现优势互补;建立员工股权激励机制,致力于实现股东、公司、员工利益一致。国企的这种改革有利于
①提升国有经济竞争力 ②巩固国有经济的主体地位
③激发员工生产积极性 ④鼓励、引导、支持公有制经济
A.①③ B.①④ C.②③ D.②④
32.数据显示,浙江省非公有制企业占企业总数的80%,非公有制企业吸纳了超过全省75%的城市新增劳动力和60%以上的农村富余劳动力。这说明非公有制经济是
①促进技术创新的主体 ②我国扩大就业的重要途径
③国民经济的主导力量 ④经济社会发展的重要基础
A.①② B.②④ C.③④ D.①③
33.中国特色社会主义进入新时代,我国社会主要矛盾已经转化为人民日益增长的美好生活需要和不平衡不充分的发展之间的矛盾。要从根本上解决这一矛盾,必须
A.坚持公有制 B.大力发展生产力
C.提倡积极消费 D.提高人们的文化素质
34.A公司和B公司就两股份有限公司联合重组等相关事项进行表决。就此可以判断出公司的
①股东大会负责处理公司重大经营管理事宜 ②股东会及董事会是公司的决策机构
③股东会会议由股东按出资比例行使表决权 ④资本必须划分为等额的股份
A.①② B.②④ C.②③ D.①④
35.过去 30 年,制造讲究规模化和标准化;未来 30 年,制造讲究智慧化、个性化和定制化。原来的 B2C 制造模式将彻底走向 C2B,也就是按需定制。企业按需定制直接是为了
A.满足消费者的需求 B.提高商品的价值量
C.实现商品的价值 D.提高个别劳动生产率
36.根据美国财政部发布的数据,中国2016年9月份持有1.16万亿美元美国国债,是最大的美国国债外国持有者。美国发行的国债
①以其经营的利润作为还本付息的保证 ②是为了筹集财政资金
③有利弥补其国家财政赤字 ④是一种债务凭证
A.①②③ B.②③④ C.①③④ D.①②④
37.2016年中国人民银行多次起下调金融机构人民币贷款和存款基准利率,这会
①减少存款利息 ②降低贷款成本
③抑制物价上涨 ④刺激生活消费
A.①②③ B.②③④ C.①②④ D.①③④
38.近日,央行下调金融机构人民币存贷款基准利率,另对商业银行和农村合作金融机构等不再设置存款利率浮动上限。这意味着
A.国家对金融业的宏观调控能力减弱
B.商业银行之间的竞争会日益激烈
C.有效地解决了小微企业贷款难问题
D.标志银行业完成利率市场化改革
非择选题部分
三、综合题(本大题共有 3 小题,共 34 分。)
39.世界互联网大会永久落址中国乌镇,如今的乌镇已全方位融入了“互联网+”元素。景区餐饮住宿均实现了“电子钱包”全覆盖,游客“身无分文”也可吃喝玩乐;互联网医院、智慧旅游、智能交通、众创空间等智慧项目随处可见,网络化、智慧化生活成为乌镇人新的生活追求。穿梭乌镇,购物、租车、食宿,均可在线支付……互联网前所未有地改变着乌镇人们的日常生活,并且这种改变还会继续下去。
结合材料,说明“互联网+”元素给乌镇带来的变化是如何体现生产决定消费的?(8分)
40.万达公司在扶贫过程中认识到一个地区的经济发展状况和富裕程度,很大程度上取决于劳动者素质,而劳动者素质的提高,关键在教育。让贫困地区的孩子掌握知识、改变命运、造福家庭,最有效、最直接的精准扶贫就是“教育扶贫”。贵州万达职业技术学院主要招收丹寨籍学生,每年将择优录取50%毕业生到万达集团就业,从而实现“就业一人,脱贫一家”的目标,创造了中国精准扶贫新模式。
结合材料回答下列问题:
(1)从劳动者的角度,分析说明为什么“一个地区的经济发展状况和富裕程度,很大程度上取决于劳动者素质”?(7分)
(2)请从就业的角度,分析万达创造的中国精准扶贫新模式的合理性。(9分)
41.近年来,中国游客在国外抢购马桶盖、电饭煲之类的新闻引发广泛关注,而据国家有关部门的调查,目前国内的钢铁、家电等产业出现了“高产能、高库存、高进口”的“三高”现象。为此,政府启动了供给侧结构性改革,即从提高供给质量出发,用改革的办法推进结构调整,矫正要素配置扭曲,扩大有效供给,提高供给结构对需求变化的适应性和灵活性,提高全要素生产率,更好满足广大人民群众的需要,促进经济社会持续健康发展。
结合材料,运用企业的经营与发展的知识,说明企业应如何破解“三高”现象。(10分)
嘉兴市第一中学2017学年第一学期期中考试
高一政治 参考答案及评分标准
一、判断题()
1-5 AABAB 6-10 AABBB
二、选择题
11-20 ABBAA/BDACA
21-30 CBBBC/BAADD
31-38 ABBDC/BCB
三、综合题
39.①生产决定消费的方式,“电子钱包”的全覆盖使游客“身无分文”也可吃喝玩乐,改变了传统的消费方式。(2分)②生产决定消费的质量和水平,互联网医院、智慧旅游、智能交通等各项智慧项目的出现,提高了人们的消费质量和水平。(3分)③生产为消费创造动力,没有互联网技术的发展,就不会产生网络化、智慧化生活这样的新生活追求。(3分)
40.(1)①劳动者是生产过程的主体,在生产力发展中起主导作用。通过“教育扶贫”,使贫困地区的孩子掌握知识、改变命运、造福家庭、奉献社会。这说明通过发展教育,提高劳动者的素质,对促进经济发展和精准扶贫有重要意义。(7分)
(2)就业是民生之本,对整个社会生产和发展具有重要意义。(4分)贵州万达职业技术学院主要招收丹寨籍学生,每年将择优录取50%毕业生到万达集团就业,从而实现“就业一人,脱贫一家”的目标,这样的扶贫方式是通过就业脱贫,能让贫困人口通过就业取得报酬,获得生活来源,自主实现脱贫,有利于使社会劳动力能够不断再生产。(5分)
41. ①企业应及时调整经营战略,面对居民消费需求的变化,抓住供给侧结构性改革的机遇,加快发展高质量、高品质的产品,扩大有效和中高端供给,为企业插上腾飞的翅膀。(4分)
②提高自主创新能力,依靠技术进步,科学管理等手段,形成产品质量、品牌效应等方面的竞争优势。(3分)
③通过诚信经营,树立良好的信誉和企业形象,以减少库存,提高产品的竞争优势。(3分)

