搜索
      上传资料 赚现金

      2026届云南省名校联盟高三下学期第六次联考历史试题(含答案)

      • 8.25 MB
      • 2026-03-15 11:50:46
      • 7
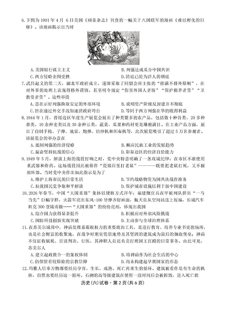
      • 0
      • 教习网4170183
      加入资料篮
      立即下载
      压缩包含2份文件 展开
      文件列表(2份) 收起
      练习
      云南名校联盟高三第六次联考.pdf
      预览
      练习
      参考答案.doc
      预览
      正在预览:云南名校联盟高三第六次联考.pdf
      云南名校联盟高三第六次联考第1页
      1/6
      云南名校联盟高三第六次联考第2页
      2/6
      云南名校联盟高三第六次联考第3页
      3/6
      参考答案第1页
      1/2
      还剩3页未读, 继续阅读

      2026届云南省名校联盟高三下学期第六次联考历史试题(含答案)

      展开

      这是一份2026届云南省名校联盟高三下学期第六次联考历史试题(含答案),文件包含云南名校联盟高三第六次联考pdf、参考答案doc等2份试卷配套教学资源,其中试卷共8页, 欢迎下载使用。
      1-5. BDADA 6-10. CACDA 11-15.BABCB 16.B
      二、非选择题
      17.
      (1)西周:议事主体为“国人”(士及与贵族有血缘关系的群体),权力有限,是君主咨询对象, 受宗法血缘关系影响大;雅典:议事主体为全体成年男性公民,通过公民大会和议事会行使国家权力,是 最高权力机构,受公众法庭制约。
      (2)早期文明发展阶段,社会结构相对简单,民众有一定参与公共事务的需求;统治者为巩固统治、凝聚 力量,需借助民众意见或集体决策;地理环境或生产方式促使共同体意识形成,推动议事制度萌芽。
      18.
      (1)背景:中法战争后,《中法新约》允许法国在云南开埠;列强对华经济侵略加剧,云南成为其 掠夺资源的重要区域;云南地理位置特殊,连接东南亚,具有战略意义;清末新政鼓励地方自开商埠,以 应对列强经济渗透;全国对外贸易格局变化,云南逐渐融入全球贸易网络。
      (2)影响:促进云南经济快速增长;完善云南交通网络,提高通达性;提升云南对外开放水平,增强国际 竞争力;探索沿边开放新模式,为全国提供经验;加强与周边国家的经济联系与合作。
      19.
      (1)表现:人口增长、工商业发达、空间分区、建筑升级、功能分化。 原因:圈地运动影响、海外贸易的发展、政治中心效应、城市规划的进步。
      (2)影响:推动英国城市化进程;促进资本主义经济发展;奠定伦敦全国核心地位;加速阶级分化与对立; 带动区域经济联动。
      20.
      示 例 :
      观点:女性地位的变迁反映出社会的进步。
      阐释:两宋到明清,皇权专制不断加强,小农经济占据主导地位,宋明理学发展,儒家伦理日益僵化,这 导致女性地位低下,受到各种束缚。民国时期,民族资本主义逐步发展,民主启蒙思想传播,社会风气渐 趋开化,民主共和观念逐步深入人心,这使得女性地位有所提高。新中国成立后,人民成为国家的主人,
      女性获得真正的解放,积极投身国家建设,地位进一步提升;随着改革开放的进行,女性深入参与到政治、 经济、文化建设当中,发挥着越来越重要的作用。总之,女性地位变迁史是中国社会进步的缩影。
      (示例仅供参考,不作为唯一评分标准)

      相关试卷

      2026届云南省名校联盟高三上学期第三次联考历史试题(含答案):

      这是一份2026届云南省名校联盟高三上学期第三次联考历史试题(含答案),共11页。试卷主要包含了12等内容,欢迎下载使用。

      2026届云南省名校联盟高三下学期开学联考历史试题(含答案):

      这是一份2026届云南省名校联盟高三下学期开学联考历史试题(含答案),文件包含试题pdf、答案pdf等2份试卷配套教学资源,其中试卷共10页, 欢迎下载使用。

      云南省名校联盟2026届高三上学期第三次联考历史试卷(不含答案):

      这是一份云南省名校联盟2026届高三上学期第三次联考历史试卷(不含答案),共6页。

      资料下载及使用帮助
      版权申诉
      • 1.电子资料成功下载后不支持退换,如发现资料有内容错误问题请联系客服,如若属实,我们会补偿您的损失
      • 2.压缩包下载后请先用软件解压,再使用对应软件打开;软件版本较低时请及时更新
      • 3.资料下载成功后可在60天以内免费重复下载
      版权申诉
      若您为此资料的原创作者,认为该资料内容侵犯了您的知识产权,请扫码添加我们的相关工作人员,我们尽可能的保护您的合法权益。
      入驻教习网,可获得资源免费推广曝光,还可获得多重现金奖励,申请 精品资源制作, 工作室入驻。
      版权申诉二维码
      高考专区
      • 精品推荐
      • 所属专辑51份
      欢迎来到教习网
      • 900万优选资源,让备课更轻松
      • 600万优选试题,支持自由组卷
      • 高质量可编辑,日均更新2000+
      • 百万教师选择,专业更值得信赖
      微信扫码注册
      手机号注册
      手机号码

      手机号格式错误

      手机验证码 获取验证码 获取验证码

      手机验证码已经成功发送,5分钟内有效

      设置密码

      6-20个字符,数字、字母或符号

      注册即视为同意教习网「注册协议」「隐私条款」
      QQ注册
      手机号注册
      微信注册

      注册成功

      返回
      顶部
      学业水平 高考一轮 高考二轮 高考真题 精选专题 初中月考 教师福利
      添加客服微信 获取1对1服务
      微信扫描添加客服
      Baidu
      map