


2026届山东省菏泽第一中学高三第二次模拟考试物理试卷含解析2
展开 这是一份2026届山东省菏泽第一中学高三第二次模拟考试物理试卷含解析2,共17页。试卷主要包含了答题时请按要求用笔等内容,欢迎下载使用。
1.答题前,考生先将自己的姓名、准考证号码填写清楚,将条形码准确粘贴在条形码区域内。
2.答题时请按要求用笔。
3.请按照题号顺序在答题卡各题目的答题区域内作答,超出答题区域书写的答案无效;在草稿纸、试卷上答题无效。
4.作图可先使用铅笔画出,确定后必须用黑色字迹的签字笔描黑。
5.保持卡面清洁,不要折暴、不要弄破、弄皱,不准使用涂改液、修正带、刮纸刀。
一、单项选择题:本题共6小题,每小题4分,共24分。在每小题给出的四个选项中,只有一项是符合题目要求的。
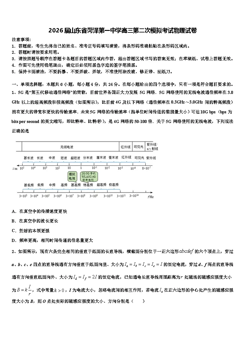
1、5G是“第五代移动通信网络”的简称,目前世界各国正大力发展 5G网络.5G网络使用的无线电波通信频率在3.0 GHz以上的超高频段和极高频段(如图所示),比目前4G及以下网络(通信频率在0.3GHz~3.0GHz间的特高频段)拥有更大的带宽和更快的传输速率.未来5G网络的传输速率(指单位时间传送的数据量大小)可达10G bps(bps为bits per secnd的英文缩写,即比特率、比特/秒),是4G网络的50-100倍.关于5G网络使用的无线电波,下列说法正确的是
A.在真空中的传播速度更快
B.在真空中的波长更长
C.衍射的本领更强
D.频率更高,相同时间传递的信息量更大
2、如图所示,现有六条完全相同的垂直于纸面的长直导线,横截面分别位于一正六边形的六个顶点上,穿过a、b、c、e四点的直导线通有方向垂直于纸面向里、大小为的恒定电流,穿过d、f两点的直导线通有方向垂直纸面向外、大小为的恒定电流,已知通电长直导线周围距离为处磁场的磁感应强度大小为,式中常量,I为电流大小,忽略电流间的相互作用,若电流在正六边形的中心处产生的磁感应强度大小为B,则O点处实际的磁感应强度的大小、方向分别是( )
A.,方向由O点指向b点
B.3B,方向由O点指向cd中点
C.,方向由O点指向e点
D.3B,方向由O点指向中点
3、当前,新型冠状病毒(COVID-19)在威胁着全世界人民的生命健康,红外测温枪在疫情防控过程中发挥了重要作用。红外测温枪与传统的热传导测温仪器相比,具有响应时间短、测温效率高、操作;方便防交又感染(不用接触被测物体)的特点。下列关于红外测温枪的说法中正确的是( )
A.红外测温枪工作原理和水银体温计测量原埋一样都是利用热胀冷缩原理
B.红外测温枪能接收到的是身体的热量,通过热传导到达红外测温枪进而显示出体温
C.红外测温枪利用了一切物体都在不停的发射红外线,而且发射红外线强度与温度有关,温度越高发射红外线强度就越大
D.红外线也属于电磁波,其波长小于紫外线的波长
4、图为某发电站的发电机发出的交流电,经升压变压器、降压变压器后向某小区的用户供电的示意图,已知升压变压器原线圈两端的电压为。则下列说法正确的是( )
A.小区用户得到的交流电的频率可能为100Hz
B.升压变压器原线圈两端的电压的有效值为500V
C.用电高峰时输电线上损失的电压不变
D.深夜小区的用户逐渐减少时,输电线损耗的电功率减小
5、如图所示,从倾角为θ的斜面上的A点,以水平速度抛出一个小球,不计空气阻力,它落在斜面上B点,重力加速度大小为g.则A、B两点间的距离和小球落到B点时速度的大小分别为( )
A.B.
C.D.
6、光电效应实验,得到光电子最大初动能Ekm与入射光频率ν的关系如图所示。普朗克常量、金属材料的逸出功分别为( )
A.,B.,C.,D.,
二、多项选择题:本题共4小题,每小题5分,共20分。在每小题给出的四个选项中,有多个选项是符合题目要求的。全部选对的得5分,选对但不全的得3分,有选错的得0分。
7、如图,电源电动势为E,内阻为r,为定值电阻,为光敏电阻(其电阻随光照强度增大而减小)。当开关S闭合时,电容器中一带电微粒恰好静止,下列说法中正确的是( )
A.断开开关S瞬间,电阻中有向上的电流
B.只减小的光照强度,电源输出的功率变小
C.只将电容器上板向下移动时,带电微粒向上运动
D.只将向上端移动时,下板电势升高
8、质谱仪是用来分析同位素的装置,如图为质谱仪的示意图,其由竖直放置的速度选择器、偏转磁场构成。由三种不同粒子组成的粒子束以某速度沿竖直向下的方向射入速度选择器,该粒子束沿直线穿过底板上的小孔O进入偏转磁场,最终三种粒子分别打在底板MN上的P1、P2、P3三点,已知底板MN上下两侧的匀强磁场方向均垂直纸面向外,且磁感应强度的大小分别为B1、B2,速度选择器中匀强电场的电场强度的大小为E。不计粒子的重力以及它们之间的相互作用,则
A.速度选择器中的电场方向向右,且三种粒子均带正电
B.三种粒子的速度大小均为
C.如果三种粒子的电荷量相等,则打在P3点的粒子质量最大
D.如果三种粒子电荷量均为q,且P1、P3的间距为Δx,则打在P1、P3两点的粒子质量差为
9、如图所示,绝缘细线相连接的A、B两带电小球处于在竖直向下的匀强电场中,在外力F作用下沿竖直方向匀速向上运动,A、B两球质量均为m,均带正+q(q>0)的电荷,场强大小E=,某时刻突然撤去外力F,则下列说法正确的是( )
A.F的大小为4mg
B.F撤去的瞬间,A球的加速度小于2g
C.F撤去的瞬间,B球的加速度等于2g
D.F撤去的瞬间,球A、B之间的绳子拉力为零
10、科学实验证明,通电长直导线周围磁场的磁感应强度大小,式中常量k>0,I为电流强度,l为距导线的距离。如图所示,三根完全相同且通有恒定电流的长直导线a、b、c,其截面位于等边三角形的三个顶点,a、b、c通过的恒定电流大小分别为Ia、Ib、Ic,b、c位于光滑绝缘水平面上,三根导线均可保持静止状态,则( )
A.a、b通有同向的恒定电流
B.导线a受的合磁场力竖直向上
C.导线a、b所受的合磁场力大小相等、方向相反
D.导线a、b、c上通有的电流大小关系为Ia=2Ib=2Ic
三、实验题:本题共2小题,共18分。把答案写在答题卡中指定的答题处,不要求写出演算过程。
11.(6分)为了测量一个未知电阻Rx(Rx约为50Ω)的阻值,实验室提供了如下器材:
A.电源(电源电动势E=4.5V,内阻约0.5Ω)
B.电压表V(量程为0—3V,内阻约3kΩ)
C.电流表A(量程为0—0.06A,内阻约0.3Ω)
D.滑动变阻器R:(0—20Ω)
E.开关及导线若干
(1)请在下面方框内画出实验电路图(______)
(2)连好实物电路后发现电压表损坏了,实验室又提供了一只毫安表mA((量程为0—30mA,内阻5Ω)和一个电阻箱(0—999.9Ω),要利用这两个仪器改装为3V的电压表,需要将毫安表和电阻箱R1_______联,并将电阻箱的阻值调到_____Ω;
(3)请画出改装后的实验电路图(______)
(4)如果某次测量时毫安表示数为20.0mA,电流表A示数为0.058A,那么所测未知电阻阻值Rx=______Ω(最后一空保留3位有效数字)。
12.(12分)某同学在用如图所示实验装置测量光的波长的实验中,已知两缝间的间距为0.3mm,以某种单色光照射双缝时,在离双缝1.2m远的屏上,用测量头测量条纹间的宽度:先将测量头的分划板中心刻线与某亮纹中心对齐,将该亮纹定为第1条亮纹,此时手轮上的示数如图甲所示;然后同方向转动测量头,使分划板中心刻线与第6条亮纹中心对齐,此时手轮上的示数如图乙所示。图甲读数为____________mm,图乙读数为_________mm。
根据以上实验,测得光的波长是_________m(结果保留2位有效数字)。
四、计算题:本题共2小题,共26分。把答案写在答题卡中指定的答题处,要求写出必要的文字说明、方程式和演算步骤。
13.(10分)水平光滑平行导轨上静置两根完全相同的金属棒,已知足够长的导轨间距为,每根金属棒的电阻为,质量均为。整个装置处在垂直导轨竖直向下的匀强磁场中,磁感应强度大小。时刻,对沿导轨方向施加向右的恒力,作用后撤去,此刻棒的速度为,棒向右发生的位移。试求:
(1)撤力时棒的速度;
(2)从最初到最终稳定的全过程中,棒上产生的焦耳热;
(3)若从最初到最终稳定的全过程中,经历的时间为,求这段时间内的感应电流的有效值。
14.(16分)某精密光学仪器上有一块玻璃砖是由一块长方体的匀质玻璃下部分挖掉一个半径为R的半圆柱形成的,其截面如图所示,CD为半圆柱体的直径,O为圆心,AD长为。一束单色光从AD边的中点E垂直射入玻璃砖,经过折射后从玻璃砖中射出。已知玻璃砖对该单色光的折射率为,光在真空中的传播速度为c。
①请画出此光束在玻璃砖中的光路图,并求出该单色光从进入玻璃砖到第一次射出玻璃砖时的折射角;
②该单色光从进入玻璃砖到第一次射出玻璃砖所经历的时间。
15.(12分)如图所示,两个可导热的气缸竖直放置,它们的底部都由一细管连通(忽略细管的容积)。两气缸各有一个活塞,质量分别为和,活塞与气缸无摩擦。活塞的下方为理想气体,上方为真空。当气体处于平衡状态时,两活塞位于同一高度。(已知,
①在两活塞上同时各放一质量为的物块,求气体再次达到平衡后两活塞的高度差(假定环境温度始终保持为。
②在达到上一问的终态后,环境温度由缓慢上升到,试问在这个过程中,气体对活塞做了多少功?气体是吸收还是放出了热量?(假定在气体状态变化过程中,两物块均不会碰到气缸顶部)。
参考答案
一、单项选择题:本题共6小题,每小题4分,共24分。在每小题给出的四个选项中,只有一项是符合题目要求的。
1、D
【解析】
A、无线电波(电磁波)在真空的传播速度与光速相同,保持不变,其速度与频率没有关系,故A错误;
BC、由公式可知:,频率变大,波长变短,衍射本领变弱,故BC错误;
D、无线电波(电磁波)频率越高,周期越小,相同时间内可承载的信息量越大,故D正确.
2、D
【解析】
电流、在点处产生的磁感应强度大小相等、方向相反,其矢量和为零;电流、在点处产生的磁感应强度大小分别为B、2B,方向均由O点指向ef中点,可得电流、在点处总的磁感应强度大小为3B,方向由点指向ef中点;同理,电流、在点处总的磁感应强度大小为3B。方向由点指向ab中点,根据平行四边形定则,容易得到点处实际的磁感应强度的大小为3B,方向由点指向af中点。
A. ,方向由O点指向b点,与分析不符,故A错误;
B. 3B,方向由O点指向cd中点,与分析不符,故B错误;
C. ,方向由O点指向e点,与分析不符,故C错误;
D. 3B,方向由O点指向中点,与分析相符,故D正确;
故选:D。
3、C
【解析】
ABC.红外就是红外线,自然界所有的物体,无时无刻不在向外发出辐射能量,这些能量以电磁波的形式存在。红外测温枪接收到人体辐射出的红外线,通过波长、强度与温度的关系,就可以得到人体的温度,而水银体温计是利用热胀冷缩原理工作的,AB错误C正确;
D.红外线波长范围0.8-100,紫外线的波长范围在100~400,红外线波长大于紫外线波长,D错误。
故选C。
4、D
【解析】
A.发电机的输出电压随时间变化的关系,由电压的表达式可知T=0.02s,故
又由于变压器不改变交流电的频率,则用户得到的交流电的频率也应为50Hz,A错误;
B.由图像可知交流的最大值为Um=500V,因此其有效值为
则输入原线圈的电压为,B错误;
C.用电高峰时,用户增多,降压变压器副线圈的电流增大,则原线圈的电流增大,输电电流增大,则输电线上损失的电压增大,C错误;
D.深夜小区的用户逐渐减少时,则降压变压器的输入功率减小,输入电流也减小,输电线上损失的功率减小,D正确。
故选D。
5、C
【解析】
设小球平抛运动时间为,则水平方向有
竖直方向有
又
联立解得
,
A、B两点间的距离
落到B点时,小球竖直方向速度
合速度大小
A. 与分析不符,故A错误;
B. 与分析不符,故B错误;
C. 与分析相符,故C正确;
D. 与分析不符,故D错误;
故选:C。
6、A
【解析】
根据得纵轴截距的绝对值等于金属的逸出功,等于b,图线的斜率
故A正确,BCD错误;
故选A。
二、多项选择题:本题共4小题,每小题5分,共20分。在每小题给出的四个选项中,有多个选项是符合题目要求的。全部选对的得5分,选对但不全的得3分,有选错的得0分。
7、AC
【解析】
A.若断开电键S,电容器处于放电状态,电荷量变小,因下极板带正电,故电阻中有向上的电流,故A正确;
B.若只减小的光照强度,电阻变大,但由于不知道外电阻和内阻的大小关系,因此无法判断电源输出的功率的变化情况,故B错误;
C.电压不变,只将电容器上板向下移动时距离d减小,根据
可知电场强度增加,则电场力增大,所以带电粒子向上运动,故C正确;
D.由于下极板接地,只将P1向上端移动时,下板电势不变,依然为零,故D错误。
故选AC。
8、ACD
【解析】
A.根据粒子在磁场B2中的偏转方向,由左手定则知三种粒子均带正电,在速度选择器中,粒子所受的洛伦兹力向左,电场力向右,知电场方向向右,故A正确;
B.三种粒子在速度选择器中做匀速直线运动,受力平衡,有
得
故B错误;
C.粒子在磁场区域B2中做匀速圆周运动,洛伦兹力提供向心力,有
得:
三种粒子的电荷量相等,半径与质量成正比,故打在P3点的粒子质量最大,故C正确;
D.打在P1、P3间距
解得:
故D正确;
故选ACD。
9、ACD
【解析】
A.对整体进行分析:
F=2mg+2Eq
且
E=
解得
F=4mg
故A正确;
BC.F撤去的瞬间,对整体进行分析
2mg+2Eq=2maAB
且
E=
解得
aAB=2g
故B错,C正确;
D.F撤去的瞬间,由于aAB=2g,可知球A、B之间的绳子拉力为零,故D正确。
故选ACD。
10、BD
【解析】
AB.对长直导线分析,长直导线受到重力、长直导线对长直导线的磁场力和长直导线对长直导线的磁场力,根据平衡条件可知长直导线与长直导线作用力是相互排斥,长直导线对长直导线作用力是相互排斥,所以长直导线与长直导线有反向的恒定电流,长直导线受的合磁场力竖直向上,且有大小等于长直导线的重力,故A错误,B正确;
C.视长直导线、、整体,对其受力分析,根据平衡条件可得光滑绝缘水平面对长直导线支持力等于长直导线重力的倍;对长直导线受力分析,受到重力、光滑绝缘水平面对其支持力、长直导线对其吸引力和长直导线对其排斥力,根据力的合成与分解可得长直导线所受的合磁场力大小等于长直导线重力的倍,方向竖直向下,故C错误;
D.对长直导线受力分析,在水平方向,根据平衡条件可得
即可得
对长直导线受力分析,同理可得
故D正确;
故选BD。
三、实验题:本题共2小题,共18分。把答案写在答题卡中指定的答题处,不要求写出演算过程。
11、 串联 95.0 52.6
【解析】
(1)[1]由于电流表的内阻远小于待测电阻的阻值,故采用安培表内接法,滑动变阻器采用限流式接法即可,如图所示:
(2)[2] [3]改装成大量程的电压表,需要将电阻与表头串联,其阻值为:
(3)[4]改装之后的电压表内阻为,则此时采用安培表外接法,如图所示:
(4)[5]根据欧姆定律可知,此时待测电阻的阻值为:
。
12、2.335(2.332-2.337) 15.375(15.372-15.377) 6.5×10-7
【解析】
[1] 图甲螺旋测微器固定刻度的读数是2.0mm
可动刻度的读数是
33.5×0.01 mm =0.335mm
则螺旋测微器的读数等于
2.0mm+0.335mm=2.335mm
(2.332-2.337都正确)
[2] 图乙螺旋测微器固定刻度的读数是15.0mm
可动刻度的读数是
37.5×0.01 mm =0.375mm
则螺旋测微器的读数等于
15.0mm+0.375mm=15.375mm
(15.372-15.377都正确)
[3]相邻条纹间距为
根据双缝干涉的条纹宽度的公式
则这种单色光的波长
代入数据解得
四、计算题:本题共2小题,共26分。把答案写在答题卡中指定的答题处,要求写出必要的文字说明、方程式和演算步骤。
13、 (1) 2m/s;(2) 7.35J;(3)3.5A
【解析】
(1)F作用过程,对系统,由动量定理得
Ft1=mv1+mv2
代入数据解得
v2=2m/s
(2)最终两导体棒速度相等,对整个过程,由动量定理得
Ft1=2mv
代入数据解得
v=3m/s
对导体棒
I安培=mv2
I安培=BILt=BLq
通过导体棒的电荷量
代入数据解得
xab=55m
由能量守恒定律得
Fxab=•2mv2+2Q
代入数据解得
Q=7.35J
(3)由焦耳定律得
代入数据解得
I有效=3.5A;
14、①如图所示,θ=60°;②
【解析】
①由题意可知,作出光在介质中的光路图如图所示。
根据图示和题意
∴α=60°
由光进入该介质的产生全反射时的临界角设为C,得
可得α>C,光线在F点全反射
根据图可知
由G点光线第一次射出介质,由折射定律得
解得
θ=60°
②根据题意,光中介质中的传播速度为
FG=FO=R
所以光在介质中传播的时间为
15、① ;② ,吸收热量。
【解析】
①设左、右活塞的面积分别为和,由于气体处于平衡状态,故两活塞对气体的压强相等,即
由此得
①
在两个活塞上各加质量为的物块后,假设左右两活塞仍没有碰到汽缸底部,由平衡条件
,则右活塞降至气缸底部,所有气体都在左气缸中
在初态,气体的压强为:,体积为:;
在末态,气体压强为:,体积为:为左活塞的高度)
由玻意耳定律得
代入数据解得
②当温度由上升至时,气体的压强始终为,设是温度达到时左活塞的高度,
由盖∙吕萨克定律得
活塞对气体做的功为
环境温度升高,则气体温度升高内能变大,又气体对活塞做功,根据热力学第一定律:在此过程中气体吸收热量。
相关试卷
这是一份2026届山东省菏泽第一中学高三第二次模拟考试物理试卷含解析,共15页。试卷主要包含了答题时请按要求用笔等内容,欢迎下载使用。
这是一份2026届山东省菏泽市菏泽第一中学高考物理一模试卷含解析,共14页。试卷主要包含了答题时请按要求用笔等内容,欢迎下载使用。
这是一份2026届山东省菏泽市第一中学高考物理一模试卷含解析,共15页。
相关试卷 更多
- 1.电子资料成功下载后不支持退换,如发现资料有内容错误问题请联系客服,如若属实,我们会补偿您的损失
- 2.压缩包下载后请先用软件解压,再使用对应软件打开;软件版本较低时请及时更新
- 3.资料下载成功后可在60天以内免费重复下载
免费领取教师福利 




.png)




