


2026届晋城市重点中学高考物理必刷试卷含解析
展开 这是一份2026届晋城市重点中学高考物理必刷试卷含解析,共18页。试卷主要包含了考生必须保证答题卡的整洁等内容,欢迎下载使用。
1.答题前请将考场、试室号、座位号、考生号、姓名写在试卷密封线内,不得在试卷上作任何标记。
2.第一部分选择题每小题选出答案后,需将答案写在试卷指定的括号内,第二部分非选择题答案写在试卷题目指定的位置上。
3.考生必须保证答题卡的整洁。考试结束后,请将本试卷和答题卡一并交回。
一、单项选择题:本题共6小题,每小题4分,共24分。在每小题给出的四个选项中,只有一项是符合题目要求的。
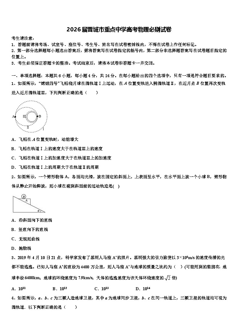
1、如图所示,“嫦娥四号”飞船绕月球在圆轨道Ⅰ上运动,在A位置变轨进入椭圆轨道Ⅱ,在近月点B位置再次变轨进入近月圆轨道Ⅲ,下列判断正确的是( )
A.飞船在A位置变轨时,动能增大
B.飞船在轨道Ⅰ上的速度大于在轨道Ⅲ上的速度
C.飞船在轨道Ⅰ上的加速度大于在轨道Ⅲ上的加速度
D.飞船在轨道Ⅰ上的周期大于在轨道Ⅱ的周期
2、如图所示,一个劈形物体A,各面均光滑,放在固定的斜面上,上表面呈水平,在水平面上放一个小球B,劈形物体从静止开始释放,则小球在碰到斜面前的运动轨迹是( )
A.沿斜面向下的直线
B.竖直向下的直线
C.无规则曲线
D.抛物线
3、2019年4月10日21点,科学家发布了黑洞人马座A*的照片。黑洞强大的引力致使以3108m/s的速度传播的光都不能逃逸。已知人马座A*的直径为4400万公里,则人马座A*与地球的质量之比约为( )(可能用到的数据有:地球半径6400km;地球的环绕速度为7.9km/s;天体的逃逸速度为该天体环绕速度的倍)
A.1011B.1012C.1013D.1014
4、如图所示,a、b、c为三颗人造地球卫星,其中a为地球同步卫星,b、c在同一轨道上,三颗卫星的轨道均可视为圆轨道.以下判断正确的是( )
A.卫星a的运行周期大于卫星b的运行周期
B.卫星b的运行速度可能大于
C.卫星b加速即可追上前面的卫星c
D.卫星a在运行时有可能经过宜昌市的正上方
5、某篮球运动员垂直起跳的高度为100cm,则该运动员的滞空时间(运动员起跳后,从双脚都离开地面到任意一只脚接触地面的时间间隔)约为( )
A.0.20sB.0.45sC.0.90sD.1.60s
6、如图(a),场源点电荷固定在真空中O点,从与O相距r0的P点由静止释放一个质量为m、电荷量为q(q>0)的离子,经一定时间,离子运动到与O相距rN的N点。用a表示离子的加速度,用r表示离子与O点的距离,作出其图像如图(b)。静电力常量为是k,不计离子重力。由此可以判定( )
A.场源点电荷带正电
B.场源点电荷的电荷量为
C.离子在P点的加速度大小为
D.离子在P点受到的电场力大小为
二、多项选择题:本题共4小题,每小题5分,共20分。在每小题给出的四个选项中,有多个选项是符合题目要求的。全部选对的得5分,选对但不全的得3分,有选错的得0分。
7、如图(甲)所示,两根足够长的平行光滑金属导轨固定在水平面内,导轨间距为1.0m,左端连接阻值R=4.0Ω的电阻,匀强磁场磁感应强度B=0.5T、方向垂直导轨所在平面向下。质量m=0.2kg、长度l=1.0m、电阻r=1.0Ω的金属杆置于导轨上,向右运动并与导轨始终保持垂直且接触良好,t=0时对杆施加一平行于导轨方向的外力F,杆运动的v-t图像如图(乙)所示,其余电阻不计、则( )
A.t=0时刻,外力F水平向右,大小为0.7N
B.3s内,流过R的电荷量为3.6C
C.从t=0开始,金属杆运动距离为5m时电阻R两端的电压为1.6V
D.在0~3.0s内,外力F大小随时间t变化的关系式是F=0.1+0.1t(N)
8、如图所示,一物块从倾角为θ的斜面底端以初速度沿足够长的斜面上滑,经时间t速度减为零,再经2t时间回到出发点,下列说法正确的是( )
A.物块上滑过程的加速度大小是下滑过程加速度大小的2倍
B.物块返回斜面底端时的速度大小为
C.物块与斜面之间的动摩擦因数为
D.物块与斜面之间的动摩擦因数为
9、如图所示,某时刻将质量为10kg的货物轻放在匀速运动的水平传送带最左端,当货物与传送带速度恰好相等时,传送带突然停止运动,货物最后停在传送带上。货物与传送带间的动摩擦因数为0.5,货物在传送带上留下的划痕长为0.1m,重力加速度取10m/s2。则货物( )
A.总位移为0.2m
B.运动的总时间为0.2s
C.与传送带由摩擦而产生的热量为5J
D.获得的最大动能为5J
10、如图,在光滑的水平面上有一个长为L的木板,小物块b静止在木板的正中间,小物块以某一初速度从左侧滑上木板。已知物块、与木板间的摩擦因数分别为、,木块与木板质量均为,、之间的碰撞无机械能损失,滑动摩擦力等于最大静摩擦力。下列说法正确的是( )
A.若没有物块从木板上滑下,则无论多大整个过程摩擦生热均为
B.若,则无论多大,都不会从木板上滑落
C.若,则一定不相碰
D.若,则可能从木板左端滑落
三、实验题:本题共2小题,共18分。把答案写在答题卡中指定的答题处,不要求写出演算过程。
11.(6分)某同学用图示的实验装置探究加速度与力的关系。他在气垫导轨旁安装了一个光电门B,滑块上固定一遮光条,滑块用细线绕过气垫导轨左端的定滑轮与力传感器相连,力传感器可直接测出绳中拉力大小,传感器下方悬挂钩码。改变钩码数量,每次都从A处由静止释放滑块。已知滑块(含遮光条)总质量为M,导轨上遮光条位置到光电门位置的距离为L。请回答下面相关问题。
(1)如图,实验时用游标卡尺测得遮光条的宽度为___ 。某次实验中,由数字毫秒计记录遮光条通过光电门的时间为t,由力传感器记录对应的细线拉力大小为F,则滑块运动的加速度大小应表示为____(用题干已知物理量和测得物理量字母表示)。
(2)下列实验要求中不必要的是(_________)
A.应使滑块质量远大于钩码和力传感器的总质量
B.应使遮光条位置与光电门间的距离适当大些
C.应将气垫导轨调节至水平
D.应使细线与气垫导轨平行
12.(12分)指针式多用电表是实验室中常用的测量仪器,请回答下列问题:
(1)在使用多用电表测量时,若选择开关拨至“1mA”挡,指针的位置如图(a)所示,则测量结果为_________;
(2)多用电表测未知电阻阻值的电路如图(b)所示,电池的电动势为E、R0为调零电阻,某次将待测电阻用电阻箱代替时,电路中电流I与电阻箱的阻值Rx关系如图(c)所示,则此时多用电表的内阻为_________Ω,该电源的电动势E=______V.
(3)下列判断正确的是__________。
A.在图(b)中,电表的左、右插孔处分别标注着“﹢”、“﹣”
B.因为图(c)是非线性变化的,所以对应欧姆表的刻度盘上的数字左小右大
C.欧姆表调零的实质是通过调节R0,使R0=0时电路中的电流达到满偏电流
D.电阻Rx的变化量相同时,Rx越小,则对应的电流变化量就越大
四、计算题:本题共2小题,共26分。把答案写在答题卡中指定的答题处,要求写出必要的文字说明、方程式和演算步骤。
13.(10分)如图甲,足够大平行板MN、PQ水平放置,MN板上方空间存在叠加的匀强磁场和匀强电场,磁场方向垂直纸面向里,磁感应强度大小为B0,电场方向与水平成30°角斜向左上方(图中未画出),电场强度大小E0 = 。有一质量为m、电量为q的带正电小球,在该电磁场中沿直线运动,并能通过MN板上的小孔进入平行板间。小球通过小孔时记为t=0时刻,给两板间加上如图乙所示的电场E和磁场B,电场强度大小为E0,方向竖直向上;磁感应强度大小为B0,方向垂直纸面向外,重力加速度为g。(坐标系中t1 = 、t2=+ 、t3=+ t4=+ 、t5=+ ……)
(1)求小球刚进入平行板时的速度v0;
(2)求t2时刻小球的速度v1的大小;
(3)若小球经历加速后,运动轨迹能与PQ板相切,试分析平行板间距离d满足的条件。
14.(16分)长为1.5m的长木板B静止放在水平冰面上,小物块A以某一初速度从木板B的左端滑上长木板B,直到A、B的速度达到相同,此时A、B的速度为0.4m/s,然后A、B又一起在水平冰面上滑行了8.0cm后停下.若小物块A可视为质点,它与长木板B的质量相同,A、B间的动摩擦因数μ1=0.1.求:(取g=10m/s2)
(1)木块与冰面的动摩擦因数.
(2)小物块相对于长木板滑行的距离.
15.(12分)如图所示,竖直分界线左侧存在水平向右的匀强电场,电场强度大小;右侧存在垂直纸面向外的匀强磁场,磁感应强度大小。为电场中的一点,点到的距离,在其下方离点距离处有一垂直于的足够大的挡板。现将一重力不计、比荷的带正电的粒子从点由静止释放,电场和磁场的范围均足够大。求:
(1)该带电粒子运动到位置的速度大小。
(2)该带电粒子打到挡板的位置到的距离。
(3)该带电粒子从点出发至运动到挡板所用的时间。
参考答案
一、单项选择题:本题共6小题,每小题4分,共24分。在每小题给出的四个选项中,只有一项是符合题目要求的。
1、D
【解析】
A.飞船在A位置变轨时做近心运动,必须减速,动能减小,故A错误;
BC.飞船在圆轨道上运动时,根据万有引力提供向心力,得
得
知卫星的轨道半径越大,线速度和加速度越小,则知飞船在轨道Ⅰ上的速度和加速度均小于在轨道Ⅲ上的速度和加速度,故BC错误;
D.飞船在轨道Ⅰ上的轨道半径大于轨道Ⅱ的半长轴,根据开普勒第三定律知飞船在轨道Ⅰ上的周期大于在轨道Ⅱ上的周期,D正确。
故选D。
2、B
【解析】
楔形物体A释放前,小球受到重力和支持力,两力平衡;楔形物体A释放后,由于楔形物体A是光滑的,则小球水平方向不受力,根据牛顿第一定律知,小球在水平方向的状态不改变,即仍保持静止状态.而竖直方向:楔形物体A对B的支持力将小于小球的重力,小球将沿竖直方向做加速运动,所以小球在碰到斜面前的运动是竖直向下的加速运动,其运动轨迹是竖直向下的直线,故B正确。
故选B。
3、B
【解析】
设地球的质量为m,半径用r表示,则地球的环绕速度可表示为;黑洞的逃逸速度为c,设人马座A*的质量为M,半径用R表示,则有
带入数据,人马座A*与地球的质量之比
故ACD错误,B正确。
故选B。
4、A
【解析】
A、根据万有引力提供向心力,则有,轨道半径越大,周期越大,可知a的运行周期大于卫星b的运行周期,故选项A正确;
B、根据,轨道半径越小,速度越大,当轨道半径等于地球半径时,速度最大等于第一宇宙速度,故b的速度小于第一宇宙速度7.9km/s,故选项B错误;
C、卫星b加速后需要的向心力增大,大于万有引力,所以卫星将做离心运动,所以不能追上前面的卫星c,故选项C错误;
D、a为地球同步卫星,在赤道的正上方,不可能经过宜昌市的正上方,故选项D错误.
5、C
【解析】
根据物体做自由落体运动时可知
可得物体自由落体运动下落1m需要的时间约为0.45s,根据竖直上抛运动和自由落体运动的关系可知,滞空时间约为0.90s,C正确,ABD错误。
故选C。
6、D
【解析】
A.从P到N,带正电的离子的加速度随的增加而增大,即随r的减小而增加,可知场源点电荷带负电,选项A错误;
B.在N点,由库仑定律及牛顿第二定律
解得
选项B错误;
CD.在P点时,由库仑定律及牛顿第二定律
离子在P点受到的电场力大小为
选项C错误,D正确。
故选D。
二、多项选择题:本题共4小题,每小题5分,共20分。在每小题给出的四个选项中,有多个选项是符合题目要求的。全部选对的得5分,选对但不全的得3分,有选错的得0分。
7、CD
【解析】
A.根据v-t图象可以知道金属杆做匀减速直线运动,加速度为
当t=0时刻,设向右为正方向,根据牛顿第二定律有
根据闭合电路欧姆定律和法拉第电磁感应定律有
联立以上各式代入数据可得,负号表示方向水平向左,故A错误;
B.根据
联立可得
又因为v-t图象与坐标轴围成的面积表示通过的位移,所以有
故代入数据可解得
q=0.9C
故B错误;
C.设杆运动了5m时速度为v1,则有
此时金属杆产生的感应电动势
回路中产生的电流
电阻R两端的电压
联立以上几式结合A选项分析可得,故C正确;
D.由A选项分析可知t=0时刻外力F的方向与v0反向,由牛顿第二定律有
设在t时刻金属杆的速度为v,杆的电动势为E,回路电流为I,则有
联立以上几式可得
N
负号表示方向水平向左,即大小关系为
N
故D正确。
故选CD。
8、BC
【解析】
A.根据匀变速直线运动公式得:
则:
x相同,t是2倍关系,则物块上滑过程的加速度大小是下滑过程加速度大小的4倍,故A错误;
B.根据匀变速直线运动公式得:,则物块上滑过程的初速度大小是返回斜面底端时的速度大小的2倍,故B正确;
CD.以沿斜面向下为正方向,上滑过程,由牛顿第二定律得:
mgsinθ+μmgcsθ=ma1
下滑过程,由牛顿第二定律得:
mgsinθ-μmgcsθ=ma2
又
a2=4a1
联立解得:
故C正确,D错误。
故选BC。
9、ACD
【解析】
令传送带的速度为v,根据题意可知,货物在传送带上先加速后做减速运动,加速运动阶段,其加速度大小为
当货物加速到和传送带速度相等时,所用时间为
货物发生的位移为
传送带发生的位移为
减速运动过程中货物的加速度大小为
a′=a=5m/s2
当货物速度减为零,所用的时间为
货物发生的位移为
根据题意可知,货物在传送带上留下的划痕长为
所以传送带的速度为
v=1m/s
货物发生的总位移为
x=x1+x3=0.2m
运动的总时间为
t=t1+t2=0.4s
与传送带由摩擦而产生的热量
Q=μmg(x2-x1+x3)=10J
货物获得的最大动能为
Ek=mv2=5J
故B错误,ACD正确。
故选ACD。
10、ABD
【解析】
A.若没有物块从木板上滑下,则三者最后共速,以三者为整体,水平方向动量守恒,
mv0=3mv1 ①
则整个过程产生的热量等于动能的变化,有
Q=mv02−×3mv12 ②
联立①②,得
Q=mv02
故A正确;
BD.a、b之间的碰撞无机械能损失,故碰撞过程中动量守恒和机械能守恒,设碰前速度分别为v1、v2,碰后分别为v1'、v2',且有v1>v2,以v1方向为正方向,则有
mv1+mv2=mv1'+mv2'③
mv12+mv22=mv1′2+mv2′2 ④
联立③④,得
v1'=v2
v2'=v1
即碰后a和木板共速,b向右运动,以a和木板为整体,此时
a和木板的加速度
a1=
对a分析知,a的加速度最大值为
a0=μag
若μb<2μa 则a1<a0,a和木板保持相对静止,则无论v0多大,a都不会从木板上滑落;故B正确;
若μb>2μa,则a1>a0,a相对木板向左运动,故a可能从木板左端滑落,故D正确;
C.若a与b碰前三者已经共速,则ab一定不相碰,此时有
⑤
联立①⑤,得
故若,则ab一定不相碰,故C错误;
故选ABD。
三、实验题:本题共2小题,共18分。把答案写在答题卡中指定的答题处,不要求写出演算过程。
11、0.96cm A
【解析】
(1)[1]游标卡尺的主尺读数为9mm,游标尺上第12个刻度和主尺上某一刻度对齐,所以游标读数为12×0.05mm=0.60mm,所以最终读数为:
[2]已知初速度为零,位移为,要计算加速度,需要知道末速度,故需要由数字计时器读出遮光条通过光电门的时间,末速度:
由得:
(2)[3]A.拉力是直接通过传感器测量的,故与小车质量和钩码质量大小关系无关,不必要使滑块质量远大于钩码和力传感器的总质量,故A符合题意;
B.应使位置与光电门间的距离适当大些,有利于减小误差,故B不符合题意;
C.应将气垫导轨调节水平,使拉力才等于合力,故C不符合题意;
D.要保持拉线方向与气垫导轨平行,拉力才等于合力,故D不符合题意。
12、 0.46 1.5×104 9 CD
【解析】(1)选择开关置于“1mA”时,选择表盘第二排刻度进行读数,分度值为0.02A,对应刻度示数为23,故则测量结果为0.02×23=0.46A;
(2)根据,,由图可得,当时,,解得;
(3) A、根据电流红进黑出,在图(b)中,电表的右、左插孔处分别标注着“﹢”、“﹣”,故A错误;
B、函数图象是非线性变化,导致欧姆表刻度不均匀,示数左大右小是由于外电阻增大,电路电流减小造成的,故B项错误。
C、欧姆表调零通过调节滑动变阻器R0,调节至待测电阻Rx为零(即两表笔短接)时,电流表满偏,对应欧姆表示数为零,故C正确;
D、欧姆表刻度不均匀的原因是待测电阻和电路电流关系非线性变化,而且I-Rx切线斜率大小随待测电阻值增大减小,即Rx阻值变化量对应电流变化量随待测电阻增大而减小,欧姆表刻度左密右疏,故D正确;
故选CD。
四、计算题:本题共2小题,共26分。把答案写在答题卡中指定的答题处,要求写出必要的文字说明、方程式和演算步骤。
13、 (1) (2) (3) (n=1、2、3……)
【解析】
(1)带正电的小球能在电磁场中沿直线运动,可知一定是匀速直线运动,受力平衡,因电场力F电=qE0=mg,方向沿左上方与水平成30°角,重力mg竖直向下,可知电场力与重力夹角为120°,其合力大小为mg,则满足
qv0B0=mg
解得
(2)由几何关系可知,小球进入两板之间时速度方向与MN成60°角斜向下,由于在0-t1时间内受向上的电场力,大小为mg,以及向下的重力mg,可知电场力和重力平衡,小球只在洛伦兹力作用下做匀速圆周运动,因为,可知粒子在0-t1时间内转过的角度为30°,即此时小球的速度方向变为竖直向下,在t1-t2时间内小球只受重力作用向下做加速度为g的加速运动,则经过
速度为
(3)在t2~t3时间内小球仍匀速做圆周运动,因为t2~t3时间为一个周期,可知小球在t3时刻再次运动到原来的位置,然后在t3~t4时间内继续向下做匀加速直线运动……如此重复,但是每次做圆周运动的半径逐渐增加,当圆周与PQ相切时满足:
(n=1、2、3……)
其中
解得
(n=1、2、3……)
14、(1)(2)0.96m
【解析】
(1)A、B一起运动时,受冰面对它的滑动摩擦力,做匀减速运动,加速度:
解得木板与冰面的动摩擦因数:
(2)小物块A在长木板上受木板对它的滑动摩擦力,做匀减速运动,加速度为:
小物块A在木板上滑动时,木板B受小物块A的滑动摩擦力和冰面的滑动摩擦力,做匀加速运动,有:
解得加速为
设小物块冲上木板时的初速度为,经时间t后A、B的速度相同为v,由长木板的运动得:
解得滑行时间为:
.
小物块冲上木板的初速度为
小物块A在长木板B上滑动的距离为:
15、 (1) ;(2)0.87m;(3)
【解析】
(1) 带电粒子在电场中做匀加速直线运动,由动能定理
解得该带电粒子运动到位置的速度大小
(2)带电粒子在电场中做匀速圆周运动,由牛顿第二定律可得
解得
运动周期
在电场、磁场中的运动轨迹如图
该带电粒子打到挡板的位置到的距离
(3) 根据
解得该带电粒子在电场中运动的时间
在磁场中运动的圆弧所对的圆心角为
电荷在磁场中运动的总时间
解得
则带电粒子从P点出发至运动到挡板所需的时间为
相关试卷
这是一份2026届晋中市重点中学高考仿真卷物理试题含解析,共14页。
这是一份2026届吉林省吉林市重点中学高考物理必刷试卷含解析,共17页。
这是一份2026届广西省钦州市重点中学高考物理必刷试卷含解析,共15页。试卷主要包含了考生必须保证答题卡的整洁等内容,欢迎下载使用。
相关试卷 更多
- 1.电子资料成功下载后不支持退换,如发现资料有内容错误问题请联系客服,如若属实,我们会补偿您的损失
- 2.压缩包下载后请先用软件解压,再使用对应软件打开;软件版本较低时请及时更新
- 3.资料下载成功后可在60天以内免费重复下载
免费领取教师福利 




.png)




