


2026届江西省宜春市高安市高安中学高考仿真卷物理试卷含解析
展开 这是一份2026届江西省宜春市高安市高安中学高考仿真卷物理试卷含解析,共17页。
2.回答选择题时,选出每小题答案后,用铅笔把答题卡上对应题目的答案标号涂黑,如需改动,用橡皮擦干净后,再选涂其它答案标号。回答非选择题时,将答案写在答题卡上,写在本试卷上无效。
3.考试结束后,将本试卷和答题卡一并交回。
一、单项选择题:本题共6小题,每小题4分,共24分。在每小题给出的四个选项中,只有一项是符合题目要求的。
1、下列说法正确的是
A.布朗运动是在显微镜中看到的液体分子的无规则运动
B.气体温度不变,运动速度越大,其内能越大
C.温度降低物体内每个分子动能一定减小
D.用活塞压缩气缸里空气,对空气做功4.5×105J,空气内能增加了3.5×105J,则空气向外界放出热量1×105J
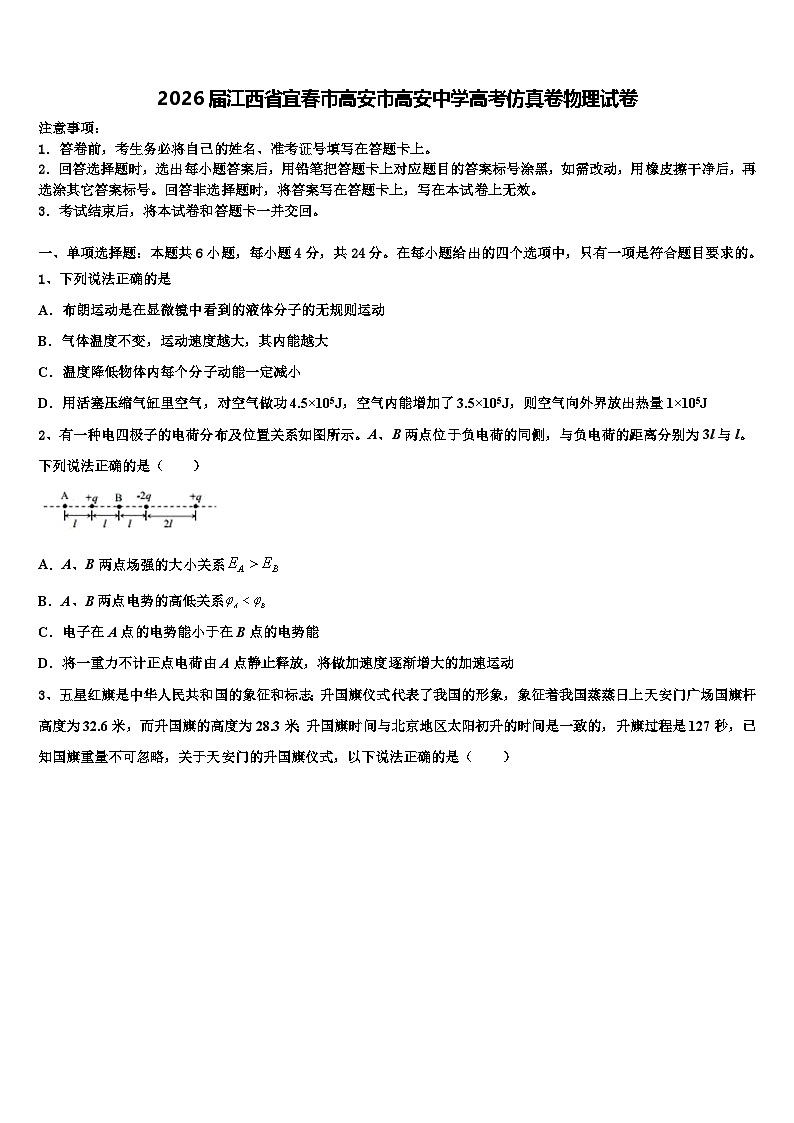
2、有一种电四极子的电荷分布及位置关系如图所示。A、B两点位于负电荷的同侧,与负电荷的距离分别为3l与l。下列说法正确的是( )
A.A、B两点场强的大小关系
B.A、B两点电势的高低关系
C.电子在A点的电势能小于在B点的电势能
D.将一重力不计正点电荷由A点静止释放,将做加速度逐渐增大的加速运动
3、五星红旗是中华人民共和国的象征和标志;升国旗仪式代表了我国的形象,象征着我国蒸蒸日上天安门广场国旗杆高度为32.6米,而升国旗的高度为28.3米;升国旗时间与北京地区太阳初升的时间是一致的,升旗过程是127秒,已知国旗重量不可忽略,关于天安门的升国旗仪式,以下说法正确的是( )
A.擎旗手在国歌刚刚奏响时,要使国旗在升起初始时,旗面在空中瞬间展开为一平面,必须尽力水平向右甩出手中所握旗面
B.国旗上升过程中的最大速度可能小于0.2m/s
C.当国旗匀速上升时,如果水平风力大于国旗的重量,则国旗可以在空中完全展开为一个平面
D.当国旗匀速上升时,如果水平风力等于国旗的重量,则固定国旗的绳子对国旗的作用力的方向与水平方向夹角45度
4、一卫星绕某一行星表面附近做匀速圆周运动,其线速度大小为。假设宇航员在该行星表面上用弹簧测力计测量一质量为的物体,物体静止时,弹簧测力计的示数为F。已知引力常量为G,则这颗行星的质量为( )
A.B.C.D.
5、一弹簧振子做简谐运动,周期为T,以下描述正确的是
A.若△t=,则在t时刻和(t+△t)时刻弹簧长度一定相等
B.若△t=T,则在t时刻和(t+△t)时刻振子运动的加速度一定相等
C.若t和(t+△t)时刻振子运动速度大小相等,方向相反,则△t一定等于的整数倍
D.若t和(t+△t)时刻振子运动位移大小相等,方向相反,则△t一定等于T的整数倍
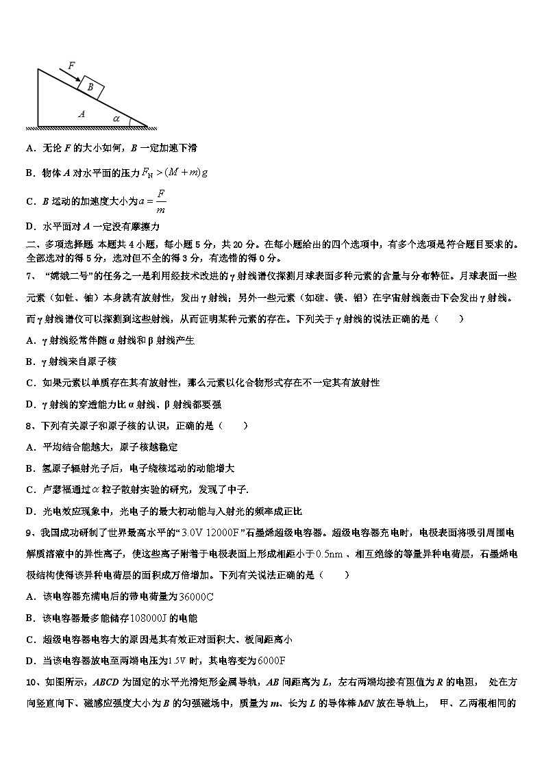
6、如图所示,倾角为的斜面体A置于粗糙水平面上,物块B置于斜面上,已知A、B的质量分别为M、m,它们之间的动摩擦因数为。现给B一平行于斜面向下的恒定的推力F,使B沿斜面向下运动,A始终处于静止状态,则下列说法中不正确的是( )
A.无论F的大小如何,B一定加速下滑
B.物体A对水平面的压力
C.B运动的加速度大小为
D.水平面对A一定没有摩擦力
二、多项选择题:本题共4小题,每小题5分,共20分。在每小题给出的四个选项中,有多个选项是符合题目要求的。全部选对的得5分,选对但不全的得3分,有选错的得0分。
7、 “嫦娥二号”的任务之一是利用经技术改进的γ射线谱仪探测月球表面多种元素的含量与分布特征。月球表面一些元素(如钍、铀)本身就有放射性,发出γ射线;另外一些元素(如硅、镁、铝)在宇宙射线轰击下会发出γ射线。而γ射线谱仪可以探测到这些射线,从而证明某种元素的存在。下列关于γ射线的说法正确的是( )
A.γ射线经常伴随α射线和β射线产生
B.γ射线来自原子核
C.如果元素以单质存在其有放射性,那么元素以化合物形式存在不一定其有放射性
D.γ射线的穿透能力比α射线、β射线都要强
8、下列有关原子和原子核的认识,正确的是( )
A.平均结合能越大,原子核越稳定
B.氢原子辐射光子后,电子绕核运动的动能增大
C.卢瑟福通过粒子散射实验的研究,发现了中子.
D.光电效应现象中,光电子的最大初动能与入射光的频率成正比
9、我国成功研制了世界最高水平的“”石墨烯超级电容器。超级电容器充电时,电极表面将吸引周围电解质溶液中的异性离子,使这些离子附着于电极表面上形成相距小于、相互绝缘的等量异种电荷层,石墨烯电极结构使得该异种电荷层的面积成万倍增加。下列有关说法正确的是( )
A.该电容器充满电后的带电荷量为
B.该电容器最多能储存的电能
C.超级电容器电容大的原因是其有效正对面积大、板间距离小
D.当该电容器放电至两端电压为时,其电容变为
10、如图所示,ABCD为固定的水平光滑矩形金属导轨,AB间距离为L,左右两端均接有阻值为R的电阻, 处在方向竖直向下、磁感应强度大小为B的匀强磁场中,质量为m、长为L的导体棒MN放在导轨上, 甲、乙两根相同的轻质弹簧一端与MN棒中点连接,另一端均被固定,MN棒始终与导轨垂直并保持良好接触,导轨与MN棒的电阻均忽略不计。初始时刻,两弹簧恰好处于自然长度,MN棒具有水平向左的初速度v0,经过一段时间,MN棒第一次运动至最右端,在这一过程中AB间电阻R上产生的焦耳热为Q,则( )
A.初始时刻棒受到安培力大小为
B.从初始时刻至棒第一次到达最左端的过程中,整个回路产生焦耳热等于
C.当棒再次回到初始位置时,AB间电阻R的功率小于
D.当棒第一次到达最右端时,甲弹簧具有的弹性势能为
三、实验题:本题共2小题,共18分。把答案写在答题卡中指定的答题处,不要求写出演算过程。
11.(6分)某同学设计了一个如图甲所示的装置来测定滑块与木板间的动摩擦因数,其中A为滑块,B和C处是钩码,不计绳和滑轮的质量及它们之间的摩擦.实验中该同学保持在B和C处钩码总个数不变的条件下,改变C处钩码个数,测出C处不同个数钩码的总质量m及对应加速度a,然后通过对实验数据的分析求出滑块与木板间的动摩擦因数.
(1)该同学手中有电火花计时器、纸带、10个质量均为100克的钩码、滑块、一端带有定滑轮的长木板、细线,为了完成本实验,得到所要测量的物理量,还需要________.
A.秒表 B.毫米刻度尺 C.天平 D.弹簧测力计
(2)在实验数据处理中,该同学以C处钩码的总质量m为横轴,以加速度a为纵轴,绘制了如图乙所示的实验图线,可知滑块与木板间的动摩擦因数μ=________.(g取10m/s2)
12.(12分)用如图甲所示实验装置探究做功与动能变化的关系,在该实验中______ ( 需要/不需要)平衡摩擦力。若实验中不要求满足小沙桶和沙子的总质量远小于滑块的质量,则所选择的研究对象是___________。
图乙所示是实验所得的一条纸带,在纸带上取了O、A、B、C、D、E六个计数点,相邻两个计数点之间的时间间隔为0.1s, x1=1.42cm, x2=l.84cm, x3=2.25cm,x4=2.67cm, x5=3.10cm, 用天平测得沙桶和沙的质量m=24g,滑块质量M=500g,重力加速度g=9.8m/s2,根据以上信息,从A点到D点拉力对滑块做的功为_______J,滑块动能增加了_________J。根据实验结果可得到:在实验误差允许的范围内合外力做功等于物体动能的变化。(结果均保留两位有效数字)
四、计算题:本题共2小题,共26分。把答案写在答题卡中指定的答题处,要求写出必要的文字说明、方程式和演算步骤。
13.(10分)如图所示,A、B和M、N为两组平行金属板。质量为m、电荷量为+q的粒子,自A板中央小孔进入A、B间的电场,经过电场加速,从B板中央小孔射出,沿M、N极板间的中心线方向进入该区域。已知极板A、B间的电压为U0,极板M、N的长度为l,极板间的距离为d。不计粒子重力及其在a板时的初速度。
(1)求粒子到达b板时的速度大小v;
(2)若在M、N间只加上偏转电压U,粒子能从M、N间的区域从右侧飞出。求粒子射出该区域时沿垂直于板面方向的侧移量y;
(3)若在M、N间只加上垂直于纸面的匀强磁场,粒子恰好从N板的右侧边缘飞出,求磁感应强度B的大小和方向。
14.(16分)如图,上端开口的竖直汽缸由大、小两个同轴圆筒组成,两圆筒中各有一个活塞,两活塞用刚性轻杆连接,两活塞间充有氧气,小活塞下方充有氮气.已知:大活塞的质量为2m,横截面积为2S,小活塞的质量为m,横截面积为S;两活塞间距为L;大活塞导热性能良好,汽缸及小活塞绝热;初始时氮气和汽缸外大气的压强均为p0,大活塞与大圆筒底部相距,两活塞与气缸壁之间的摩擦不计,重力加速度为g.现通过电阻丝缓慢加热氮气,求当小活塞缓慢上升至上表面与大圆筒底部平齐时,氮气的压强.
15.(12分)如图所示为xOy平面直角坐标系,在x=a处有一平行于y轴的直线MN,在x=4a处放置一平行于y轴的荧光屏,荧光屏与x轴交点为Q,在第一象限内直线MN与荧光屏之间存在沿y轴负方向的匀强电场。原点O处放置一带电粒子发射装置,它可以连续不断地发射同种初速度大小为v0的带正电粒子,调节坐标原点处的带电粒子发射装置,使其在xOy平面内沿不同方向将带电粒子射入第一象限(速度与x轴正方向间的夹角为0≤θ≤)。若在第一象限内直线MN的左侧加一垂直xOy平面向外的匀强磁场,这些带电粒子穿过该磁场后都能垂直进入电场。已知匀强磁场的磁感应强度大小为B,带电粒子的比荷,电场强度大小E=Bv0,不计带电粒子重力,求:
(1)粒子从发射到到达荧光屏的最长时间。
(2)符合条件的磁场区域的最小面积。
(3)粒子打到荧光屏上距Q点的最远距离。
参考答案
一、单项选择题:本题共6小题,每小题4分,共24分。在每小题给出的四个选项中,只有一项是符合题目要求的。
1、D
【解析】
A、布朗运动是悬浮在液体中固体颗粒的无规则运动,不是液体分子的运动,故A错误;
B、气体温度不变,则内能不变,运动速度增大说明宏观的机械能增大,与内能无关,故B错误;
C、温度是分子热运动平均动能的标志,故温度降低了,物体内分子热运动的平均动能降低,不是每个分子的动能都减小,故C错误;
D、根据热力学第一定律公式 ,由题意知,,,解得:,故空气向外界放出热量,故D正确.
2、C
【解析】
A.由场强叠加可知
方向向左;
方向向右;
则,选项A错误;
BC.由A的计算可知,最左边位于C处的+q与A之间的场强向左,CB之间的场强向右,因沿电场线电势降低,可知A、B两点电势均比C点电势低,由于,则由U=Ed可知,可知A点电势高于B点,即,则电子在A点的电势能小于在B点的电势能,选项B错误,C正确;
D.因在A点左侧会存在一个合场强为零的位置,则从A点到此位置场强逐渐减小,则将一重力不计正点电荷由A点静止释放,在到达场强为零的位置的过程中,将做加速度逐渐减小的加速运动,选项D错误。
故选C。
3、D
【解析】
A.若用水平向右甩出手中所握旗面,则手给旗子水平方向的力,因为旗面受到竖直向下的重力,水平方向的力和重力无法平衡,则旗面在空中瞬间无法展开为一平面,故A错误;
B.若旗上升过程中的最大速度小于0.2m/s,则在127s内上升的最大高度为:
h=0.2×127m=25.4m<28.3m
故B错误;
C.国旗匀速上升,说明国旗受力平衡,此时旗面受重力、水平风力、绳子的作用力,无论水平风力多大都无法和竖直方向的重力平衡,则国旗不可以在空中完全展开为一个平面,故C错误;
D.国旗匀速上升,说明国旗受力平衡,如果水平风力等于国旗的重量,则水平风力和重力的合力与水平方向夹角为45°,则固定国旗的绳子对国旗的作用力应与水平风力和重力的合力,等大反向,则固定国旗的绳子对国旗的作用力的方向与水平方向夹角45°,故D正确。
故选D。
4、C
【解析】
因在行星表面质量为的物体静止时,弹簧测力计的示数为,则可知行星表面的重力加速度
又
对卫星:
联立解得:
故选C。
5、B
【解析】
A.一弹簧振子做简谐运动,周期为T,若△t=,则在t时刻和(t+△t)时刻振子的位移相反,在t时刻和(t+△t)时刻弹簧长度可能不相等,故A项错误;
B.一弹簧振子做简谐运动,周期为T,若△t=T,则在t时刻和(t+△t)时刻振子的位移相同,t时刻和(t+△t)时刻振子运动的加速度一定相等,故B项正确;
C.一弹簧振子做简谐运动,周期为T,若t和(t+△t)时刻振子运动速度大小相等,方向相反,则t和(t+△t)时刻振子的位移有可能相同或相反,所以△t有可能不等于的整数倍,故C项错误;
D.一弹簧振子做简谐运动,周期为T,若t和(t+△t)时刻振子运动位移大小相等,方向相反,则△t一定不等于T的整数倍,故D项错误。
6、B
【解析】
AC.因A、B间的动摩擦因数为,即
则施加平行于斜面的力F后,由牛顿第二定律有
联立可得
即无论F的大小如何,B一定加速下滑,故AC正确,不符题意;
B.对斜面受力分析,如图所示
由竖直方向的平衡有
联立可得
故B错误,符合题意;
D.对斜面在水平方向的力有关系式
故水平面无相对运动趋势,水平面对斜面无摩擦力,故D正确,不符题意。
本题选不正确的故选B。
二、多项选择题:本题共4小题,每小题5分,共20分。在每小题给出的四个选项中,有多个选项是符合题目要求的。全部选对的得5分,选对但不全的得3分,有选错的得0分。
7、ABD
【解析】
AB.γ射线是原子核发生变化时伴随α射线和β射线放出来的,故AB正确;
C.元素的放射性与其为单质还是化合物无关,故C错误;
D. γ射线本质是高速光子流,穿透能力比α射线、β射线都要强,故D正确。
故选ABD。
8、AB
【解析】
A.平均结合能越大,原子核越稳定,故A正确;
B.氢原子辐射光子后,原子的能级降低,电子的轨道半径减小,根据
则可得动能为
可知电子绕核运动的动能增大,故B正确;
C.卢瑟福通过粒子散射实验的研究,建立了原子的核式结构理论,故C错误;
D.光电效应现象中,根据
则光电子的最大初动能与入射光的频率不是成正比关系,故D错误。
故选AB。
9、AC
【解析】
A.根据超级电容器“”,结合
可知该电容器充满电后的带电荷量
C=36000C
故A正确;
B.电容器是一种储能元件,该电容器充满电最多能储存的电能为
J=54000J
故B错误;
C.借助平行板电容器的决定式
分析可知,超级电容器电容大的原因是其有效正对面积大,板间距离小,故C正确;
D.电容器的电容只与电容器本身结构有关,与电容器带电荷量和两极板间电压无关,故D错误。
故选AC。
10、AC
【解析】
A. 初始时刻棒产生的感应电动势为:E=BLv0、感应电流为:
棒受到安培力大小为:
故A正确;
B. MN棒第一次运动至最右端的过程中AB间电阻R上产生的焦耳热Q,回路中产生的总焦耳热为2Q。由于安培力始终对MN做负功,产生焦耳热,棒第一次达到最左端的过程中,棒平均速度最大,平均安培力最大,位移也最大,棒克服安培力做功最大,整个回路中产生的焦耳热应大于
故B错误;
C. 设棒再次回到初始位置时速度为v。从初始时刻至棒再次回到初始位置的过程,整个回路产生焦耳热大于:
根据能量守恒定律有:
棒再次回到初始位置时,棒产生的感应电动势为:E′=BLv,AB间电阻R的功率为:
联立解得:
故C正确;
D. 由能量守恒得知,当棒第一次达到最右端时,物体的机械能全部转化为整个回路中的焦耳热和甲乙弹簧的弹性势能,又甲乙两弹簧的弹性势能相等,所以甲具有的弹性势能为
故D错误。
故选:AC。
三、实验题:本题共2小题,共18分。把答案写在答题卡中指定的答题处,不要求写出演算过程。
11、 (1)B (2)0.3
【解析】
第一空. 打点计时器通过打点即可知道时间,故不需要秒表,故A错误.本实验不需要测滑块的质量,钩码质量已知,故不需要天平,故B错误.实验需要测量两点之间的距离,需要毫米刻度尺,故C正确.滑块受到的拉力等于钩码的重力,不需要弹簧测力计测拉力,故D错误.故选C;
第二空.对ABC系统应用牛顿第二定律可得:,其中m+m'=m0;所以a-m图象中,纵轴的截距为-μg,故-μg=-3,μ=0.3.
12、需要 滑块、沙桶和沙子构成的整体 0.016 0.014
【解析】
[1]平衡摩擦力,让小车所受合外力为绳子的拉力;
[2]对小沙桶和沙子应用牛顿第二定律:
对小滑块:
两式相比:,若实验中不要求满足小沙桶和沙子的总质量远小于滑块的质量,小沙桶和沙子的总重量不能视为合外力,所以需要选择滑块、沙桶和沙子构成的整体研究合外力做功与动能变化量的关系;
[3]满足,绳子拉力近似等于沙桶和沙子的总重量,从A点到D点拉力做功:
;
[4]匀变速运动中某段时间内,平均速度和中间时刻速度相等,A、D点速度:
动能变化量:
。
四、计算题:本题共2小题,共26分。把答案写在答题卡中指定的答题处,要求写出必要的文字说明、方程式和演算步骤。
13、(1) (2) (3),磁感应强度方向垂直纸面向外。
【解析】
(1)粒子在加速电场中加速,由动能定理可以求出粒子的速度。
(2)粒子在偏转电场中做类平抛运动,应用类平抛运动求出粒子的偏移量。
(3)粒子在磁场中做匀速圆周运动,洛伦兹力提供向心力,求粒子的轨道半径,应用牛顿第二定律可以求出磁感应强度。
【详解】
(1)带电粒子在AB间运动,根据动能定理有
解得
(2)带电粒子在M、N极板间沿电场力的方向做匀加速直线运动,有
根据牛顿第二定律有
带电粒子在水平方向上做匀速直线运动,有
联立解得
(3)带电粒子向下偏转,由左手定则得磁感应强度方向垂直纸面向外。
根据牛顿第二定律有
由图中几何关系有
解得
联立解得
【点睛】
本题考查了带电粒子在电场与磁场中的运动,分析清楚粒子运动过程是解题的前提与关键,应用动能定理、类平抛运动规律与牛顿第二定律即可解题。
14、
【解析】
以两活塞整体为研究对象,根据平衡条件求出初始时氧气压强为p1和体积V1;再求出当小活塞缓慢上升至上表面与大圆筒底部平齐时氧气的体积V2;再由玻意耳定律,求出此时氧气的压强p2,最后利用平衡条件求出氮气压强为p;根据平衡条件求出压强,在根据理想气体状态方程求出温度.
【详解】
①以两活塞整体为研究对象,设初始时氧气压强为p1,根据平衡条件有
p0S+3mg=p1S
化简得:
初始时氧气体积:
当小活塞缓慢上升至上表面与大圆筒底部平齐时,氧气体积
V2=2SL
由于大活塞导热,小活塞缓慢上升可认为氧气温度不变,设此时氧气压强为p2,
由玻意耳定律得
p2V2=p1V1
联立解得氧气的压强:
②设此时氮气压强为p,温度为T,根据平衡条件有
p0·2S+3mg=p2S+pS
得:
15、 (1);(2) ()a2;(3)a。
【解析】
(1)
由题意知,粒子在磁场中做匀速圆周运动,速度沿y轴正方向的粒子在磁场中运动的时间最长,此时粒子轨迹为圆,由圆周运动知
解得
则此时最长时间为
粒子进入电场到到达荧光屏,在x轴方向做匀速直线运动,运动时间为
故粒子从发射到到达荧光屏的最长时间
(2)带电粒子在磁场内做匀速圆周运动,有
解得
由于带电粒子的入射方向不同,若磁场充满纸面,它们所对应的运动轨迹如图所示.为使这些带电粒子经磁场偏转后都能垂直直线MN进入电场,由图可知,它们必须从经O点做圆周运动的各圆的最高点飞离磁场.设磁场边界上P点的坐标为(x,y),则应满足方程
所以磁场边界的方程为
以的角度射入磁场区域的粒子的运动轨迹即为所求磁场另一侧的边界,因此,符合题目要求的最小磁场的范围应是圆与圆的交集部分(图中阴影部分),由几何关系,可以求得符合条件的磁场的最小面积为
(3)
带电粒子在电场中做类平抛运动,分析可知所有粒子在荧光屏左侧穿出电场,设粒子在电场中的运动时间为t,竖直方向的位移为y,水平方向的位移为l,则
联立解得
设粒子最终打在荧光屏的最远点距Q点为h,粒子射出电场时速度与x轴的夹角为α,则有
则当
时,即时,h有最大值。
相关试卷
这是一份2026届江西省宜春市上高考仿真卷物理试卷含解析,共14页。
这是一份2026届江苏省江安高级中学高考仿真卷物理试卷含解析,共15页。
这是一份2026届江西省宜春巿高安中学高考物理五模试卷含解析,共14页。试卷主要包含了考生必须保证答题卡的整洁等内容,欢迎下载使用。
相关试卷 更多
- 1.电子资料成功下载后不支持退换,如发现资料有内容错误问题请联系客服,如若属实,我们会补偿您的损失
- 2.压缩包下载后请先用软件解压,再使用对应软件打开;软件版本较低时请及时更新
- 3.资料下载成功后可在60天以内免费重复下载
免费领取教师福利 




.png)




