若您为此资料的原创作者,认为该资料内容侵犯了您的知识产权,请扫码添加我们的相关工作人员,我们尽可能的保护您的合法权益。

1/10

2/10

3/10
还剩7页未读, 继续阅读
2026届广东深圳市高三下学期第一次调研考试历史试卷(文字版,含答案)
展开相关试卷
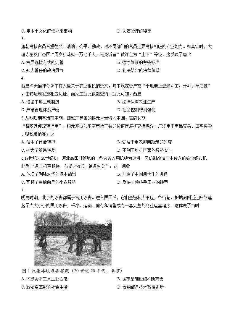
广东深圳市2026年高三年级第一次调研考试历史试卷(含答案):
这是一份广东深圳市2026年高三年级第一次调研考试历史试卷(含答案),文件包含广东深圳市2026年高三年级第一次调研考试历史试卷pdf、广东深圳市2026年高三年级第一次调研考试历史试卷答案pdf等2份试卷配套教学资源,其中试卷共9页, 欢迎下载使用。
2026届广东深圳市高三下学期第一次调研考试历史试卷(开学考):
这是一份2026届广东深圳市高三下学期第一次调研考试历史试卷(开学考),共8页。
2026届广东深圳市高三下学期第一次调研考试历史试卷(开学考):
这是一份2026届广东深圳市高三下学期第一次调研考试历史试卷(开学考),文件包含广东深圳市2026年高三年级第一次调研考试历史试卷广东深圳市2026年高三年级第一次调研考试历史试卷pdf、广东深圳市2026年高三年级第一次调研考试历史试卷2026年深圳市第一次调研考试历史参考答案pdf等2份试卷配套教学资源,其中试卷共9页, 欢迎下载使用。
相关试卷 更多
资料下载及使用帮助
版权申诉
- 1.电子资料成功下载后不支持退换,如发现资料有内容错误问题请联系客服,如若属实,我们会补偿您的损失
- 2.压缩包下载后请先用软件解压,再使用对应软件打开;软件版本较低时请及时更新
- 3.资料下载成功后可在60天以内免费重复下载
版权申诉
免费领取教师福利 




.png)




