搜索
      上传资料 赚现金

      2026届江苏省南京市九中高三下学期联合考试物理试题含解析

      • 680 KB
      • 2026-02-25 06:42:13
      • 6
      • 0
      • 教习网用户9316179
      加入资料篮
      立即下载
      2026届江苏省南京市九中高三下学期联合考试物理试题含解析第1页
      高清全屏预览
      1/14
      2026届江苏省南京市九中高三下学期联合考试物理试题含解析第2页
      高清全屏预览
      2/14
      2026届江苏省南京市九中高三下学期联合考试物理试题含解析第3页
      高清全屏预览
      3/14
      还剩11页未读, 继续阅读

      2026届江苏省南京市九中高三下学期联合考试物理试题含解析

      展开

      这是一份2026届江苏省南京市九中高三下学期联合考试物理试题含解析,共14页。
      2.选择题必须使用2B铅笔填涂;非选择题必须使用0.5毫米黑色字迹的签字笔书写,字体工整、笔迹清楚。
      3.请按照题号顺序在各题目的答题区域内作答,超出答题区域书写的答案无效;在草稿纸、试题卷上答题无效。
      4.保持卡面清洁,不要折叠,不要弄破、弄皱,不准使用涂改液、修正带、刮纸刀。
      一、单项选择题:本题共6小题,每小题4分,共24分。在每小题给出的四个选项中,只有一项是符合题目要求的。
      1、由于放射性元素Np的半衰期很短,所以在自然界中一直未被发现,只是在使用人工的方法制造后才被发现.已知Np经过一系列α衰变和β衰变后变成Bi,下列选项中正确的是( )
      A.Bi的原子核比Np的原子核少28个中子
      B.Np经过衰变变成Bi,衰变过程可以同时放出α粒子、β粒子和γ粒子
      C.衰变过程中共发生了7次α衰变和4次β衰变
      D.Np的半衰期等于任一个Np原子核发生衰变的时间
      2、如图所示,一个小球(视为质点)从H=12m高处,由静止开始通过光滑弧形轨道AB,进入半径R=4m的竖直圆环,且与圆环间动摩擦因数处处相等,当到达环顶C时,刚好对轨道压力为零;沿CB圆弧滑下后,进入光滑弧形轨道BD,且到达高度为h的D点时的速度为零,则h之值可能为(取g=10 m/s2,所有高度均相对B点而言)( )
      A.12 mB.10 mC.8.5 mD.7 m
      3、如图所示,空间有一正三棱锥P-ABC,D点是BC边上的中点,点是底面ABC的中心,现在顶点P点固定一正的点电荷,则下列说法正确的是( )
      A.ABC三点的电场强度相同
      B.底面ABC为等势面
      C.将一正的试探电荷从B点沿直线BC经过D点移到C点,静电力对该试探电荷先做负功后做正功
      D.若B、C、D三点的电势为,则有
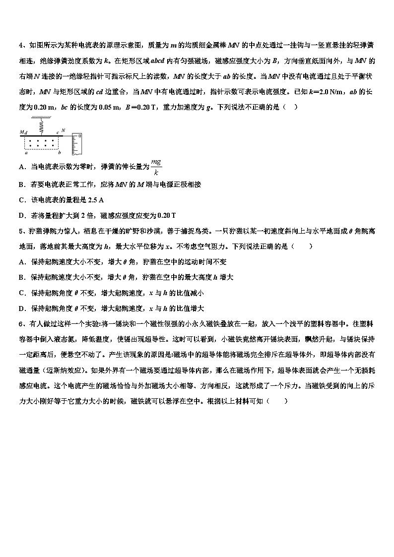
      4、如图所示为某种电流表的原理示意图,质量为m的均质细金属棒MN的中点处通过一挂钩与一竖直悬挂的轻弹簧相连,绝缘弹簧劲度系数为k。在矩形区域abcd内有匀强磁场,磁感应强度大小为B,方向垂直纸面向外,与MN的右端N连接的一绝缘轻指针可指示标尺上的读数,MN的长度大于ab的长度。当MN中没有电流通过且处于平衡状态时,MN与矩形区域的cd边重合,当MN中有电流通过时,指针示数可表示电流强度。已知k=2.0 N/m,ab的长度为0.20 m,bc的长度为0.05 m,B=0.20 T,重力加速度为g。下列说法不正确的是( )
      A.当电流表示数为零时,弹簧的伸长量为
      B.若要电流表正常工作,应将MN的M端与电源正极相接
      C.该电流表的量程是2.5 A
      D.若将量程扩大到2倍,磁感应强度应变为0.20 T
      5、狞猫弹跳力惊人,栖息在干燥的旷野和沙漠,善于捕捉鸟类。一只狞猫以某一初速度斜向上与水平地面成θ角跳离地面,落地前其最大高度为h,最大水平位移为x。不考虑空气阻力。下列说法正确的是( )
      A.保持起跳速度大小不变,增大θ角,狞猫在空中的运动时间不变
      B.保持起跳速度大小不变,增大θ角,狞猫在空中的最大高度h增大
      C.保持起跳角度θ不变,增大起跳速度,x与h的比值减小
      D.保持起跳角度θ不变,增大起跳速度,x与h的比值增大
      6、有人做过这样一个实验∶将一锡块和一个磁性很强的小永久磁铁叠放在一起,放入一个浅平的塑料容器中。往塑料容器中倒入液态氮,降低温度,使锡出现超导性。这时可以看到,小磁铁竟然离开锡块表面,飘然升起,与锡块保持一定距离后,便悬空不动了。产生该现象的原因是∶磁场中的超导体能将磁场完全排斥在超导体外,即超导体内部没有磁通量(迈斯纳效应)。如果外界有一个磁场要通过超导体内部,那么在磁场作用下,超导体表面就会产生一个无损耗感应电流。这个电流产生的磁场恰恰与外加磁场大小相等、方向相反,这就形成了一个斥力。当磁铁受到的向上的斥力大小刚好等于它重力大小的时候,磁铁就可以悬浮在空中。根据以上材料可知( )
      A.超导体处在恒定的磁场中时它的表面不会产生感应电流
      B.超导体处在均匀变化的磁场中时它的表面将产生恒定的感应电流
      C.将磁铁靠近超导体,超导体表面的感应电流增大,超导体和磁铁间的斥力就会增大
      D.将悬空在超导体上面的磁铁翻转,超导体和磁铁间的作用力将变成引力
      二、多项选择题:本题共4小题,每小题5分,共20分。在每小题给出的四个选项中,有多个选项是符合题目要求的。全部选对的得5分,选对但不全的得3分,有选错的得0分。
      7、下列说法中正确的是
      A.物体做受迫振动,驱动力频率越高,物体振幅越大
      B.机械波从一种介质进入另一种介质传播时,其频率保持不变
      C.质点做简谐运动,在半个周期的时间内,合外力对其做功一定为零
      D.用单摆测重力加速度的实验时,在几个体积相同的小球中,应选择质量大的小球
      E.交通警察向远离警车的车辆发送频率为的超声波,测得返回警车的超声波频率为,则
      8、如图,竖直放置的光滑圆弧型轨道,O为圆心,AOB为沿水平方向的直径,AB=2R。在A点以初速度v0沿AB方向平抛一小球a,若v0不同,则小球a平抛运动轨迹也不同.则关于小球在空中的运动,下列说法中正确的是
      A.v0越大,小球a位移越大
      B.v 0越大,小球a空中运动时间越长
      C.若v 0=,小球a动能增加量最大
      D.若v 0=,小球a末动能最大
      9、高精度全息穿透成像探测仪利用电磁波穿透非金属介质,探测内部微小隐蔽物体并对物体成像,只有分辨率高体积小、辐射少,应用领域比超声波更广。关于电磁波和超声波,下列说法正确的是( )
      A.电磁波和超声波均能发生偏振现象
      B.电磁波和超声波均能传递能量和信息
      C.电磁波和超声波均能发生干涉和衍射现象
      D.电磁波和超声波均需依赖于介质才能传播
      E.电磁波由空气进入水中时速度变小,超声波由空气进入水中时速度变大
      10、电阻R接在20V的恒压电源上时,消耗的电功率为P;若将R接在如图所示理想变压器的副线圈电路中时,R消耗的电功率为。已知电路中电阻R0的阻值是R的4倍,a、b两端接在(V)的交流电源上,此变压器( )
      A.副线圈输出电压的频率为100Hz
      B.副线圈输出电压的有效值为10V
      C.原、副线圈的匝数之比为2︰1
      D.原、副线圈的电流之比为1︰4
      三、实验题:本题共2小题,共18分。把答案写在答题卡中指定的答题处,不要求写出演算过程。
      11.(6分)某同学做“验证力的平行四边形定则”的实验情况如图甲所示,其中A为固定橡皮条的图钉,O为橡皮条与细绳的结点, OB与OC为细绳.图乙是在白纸上根据实验结果面出的图.

      (1)如果没有操作失误,图乙中的F与两力中,方向一定沿AO方向的是____________________.
      (2)该实验用到的实验器材除了方木板、白纸、橡皮条、细绳套(两个)、图钉(几个)等,还需要的实验器材有______
      A.刻度尺 B.量角器 C.弹簧测力计
      (3)有关该实验,下列说法正确的是______
      A.同一实验中的两只弹簧测力计的选取方法是:将两只弹簧测力计水平放置并调零,之后互钩对拉,若两只弹簧测力计读数相同,则可选:若读数不同,应调整或另换,直至相同为止.
      B.在同一次实验中,只用一个弹簧测力计通过绳套拉橡皮条,使橡皮条的伸长量与用两个弹簧测力计拉时相同即可.
      C.用两只弹簧测力计钩住绳套,互成角度地拉橡皮条时,夹角应取合适角度,以便算出合力大小.
      D.若只增大某一只弹簧测力计的拉力大小而保持橡皮条结点位置不变,只需调整另一只弹簧测力计拉力的大小即可.
      E.在用弹簧测力计拉橡皮条时,应使弹簧测力计的弹簧与木板平面平行.
      (4)在该实验中,如果将OB与OC细绳也换成橡皮条,那么对实验结果___________影响.(选填“有"或“没有”)
      12.(12分)某同学用单色光进行双缝干涉实验,在屏上观察到如图甲所示的条纹,仅改变一个实验条件后,观察到的条纹如图乙所示.他改变的实验条件可能是( )
      A.减小光源到单缝的距离
      B.减小双缝之间的距离
      C.减小双缝到光屏之间的距离
      D.换用频率更高的单色光源
      四、计算题:本题共2小题,共26分。把答案写在答题卡中指定的答题处,要求写出必要的文字说明、方程式和演算步骤。
      13.(10分)一半圆柱形透明物体横截面如图所示,底面镀银,表示平圆截面的圆心,一束光线在横截面内从点入射,经过面反射后从点射出。已知光线在点的入射角为,,,求:
      ①光线在点的折射角;
      ②透明物体的折射率。
      14.(16分)如图所示,一束平行于直径AB的单色光照射到玻璃球上,从N点进入玻璃球直接打在B点,在B点反射后到球面的P点(P点未画出)。已知玻璃球的半径为R,折射率n=,光在真空中的传播速度为c,求:
      ①入射点N与出射点P间的距离;
      ②此单色光由N点经B点传播到P点的时间。
      15.(12分)长为的长木板B静止放在水平冰面上,小物块A以某一初速度从木板B的左端滑上长木板B,直到A、B的速度达到相同,此时A、B的速度为,然后A、B又一起在水平冰面上滑行了后停下.若小物块A可视为质点,它与长木板B的质量相同,A、B间的动摩擦因数,取求:
      (1)木板与冰面的动摩擦因数
      (2)小物块A的初速度
      参考答案
      一、单项选择题:本题共6小题,每小题4分,共24分。在每小题给出的四个选项中,只有一项是符合题目要求的。
      1、C
      【解析】
      A.的中子数为209-83=126,的中子数为237-93=144,的原子核比的原子核少18个中子。故A错误。
      B.经过一系列α衰变和β衰变后变成,可以同时放出α粒子和γ粒子或者β粒子和γ粒子,不能同时放出三种粒子。故B错误。
      C.衰变过程中发生α衰变的次数为次,β衰变的次数为2×7-(93-83)=4次。故C正确。
      D.半衰期是大量原子核衰变的统计规律,对少数原子核不适用。故D错误。
      2、C
      【解析】
      从高度12m处到C点由动能定理

      可得
      从C点到D点由动能定理
      由于小球在圆环的相同高度处,下滑的速度比上滑的小,对轨道的压力更小,搜到的摩擦力更小,则摩擦力做功
      则h之值
      故选C。
      3、C
      【解析】
      AB.A、B、C三点到P点的距离相等,根据点电荷的场强公式分析可知,A、B、C三点的电场强度大小相等,但方向不同;A、B、C的三个点到场源电荷的距离相等,在同一等势面,但其它点到场源电荷的距离与A、B、C三点到场源电荷的距离不等,故底面ABC所在平面不是等势面,故A、B错误;
      C.将一正的试探电荷从B点沿直线BC经过D点移到C点,电势先升高后降低,电势能先增大后减小,则静电力对该试探电荷先做负功后做正功,故C正确;
      D.由于B、C的两个点到场源电荷的距离相等,在同一等势面, 即,则有,故D错误;
      4、D
      【解析】
      A.设弹簧的伸长量为Δx,则有
      mg=kΔx

      故当电流表示数为零时,弹簧伸长量为,故A正确,不符合题意;
      B.为使电流表正常工作,作用于通有电流的金属棒MN的安培力必须向下,由左手定则可知金属棒中电流从M端流向N端,因此M端应接正极,故B正确,不符合题意;
      C.设满量程时通过MN的电流为Im,则有
      BImlab+mg=k(lbc+Δx)
      解得
      Im=2.5 A
      故该电流表的量程是2.5 A,故C正确,不符合题意;
      D.设量程扩大后,磁感应强度变为B′,则有
      2B′Imlab+mg=k(lbc+Δx)
      解得
      B′=0.10 T
      故D错误,符合题意。
      故选D。
      5、B
      【解析】
      A.狞猫做斜抛运动,在竖直方向则有
      狞猫在空中的运动时间
      保持起跳速度大小不变,增大角,狞猫在空中的运动时间增大,故A错误;
      B.狞猫在空中的最大高度
      保持起跳速度大小不变,增大角,狞猫在空中的最大高度增大,故B正确;
      CD.狞猫最大水平位移为
      最大水平位移与最大高度的比值为
      保持起跳角度不变,增大起跳速度,与的比值不变,故C、D错误。
      故选B。
      6、C
      【解析】
      A.由题意可知,超导体处在磁场中,磁场要通过超导体内部,超导体表面就会产生一个无损耗感应电流,故A错误;
      B.超导体处在均匀变化的磁场中时,超导体表面就会产生感应电流,但由材料无法确定感应电流是否恒定,故B错误;
      C.由材料可知,将磁铁靠近超导体,磁场要通过超导体的磁通量增大,超导体表面的感应电流增大,电流产生的磁场增大,则超导体和磁铁间的斥力就会增大,故C正确;
      D.由材料可知,超导体在外界磁场作用下,磁铁和超导体之间相互排斥,则将悬空在超导体上面的磁铁翻转,超导体和磁铁间的作用力仍为斥力,故D错误。
      故选C。
      二、多项选择题:本题共4小题,每小题5分,共20分。在每小题给出的四个选项中,有多个选项是符合题目要求的。全部选对的得5分,选对但不全的得3分,有选错的得0分。
      7、BCD
      【解析】
      A. 物体做受迫振动的频率等于驱动力的频率,当系统的固有频率等于驱动力的频率时,振幅达最大,这种现象称为共振。故A错误;
      B. 机械波从一种介质进入另一种介质传播时,其频率保持不变,故B正确;
      C. 振子做简谐运动,在半个周期时间内,振子的速率不变,根据动能定理得知合外力做的功一定为0,故C正确;
      D.为了减小阻力的影响,用单摆测重力加速度的实验时,在几个体积相同的小球中,应选择质量大的小球,故D正确;
      E. 交通警察向远离警车的车辆发送频率为的超声波,测得返回警车的超声波频率为,因为相互远离,根据开普勒效应可知,故E错误。
      故选BCD。
      8、AC
      【解析】
      A.平抛运动水平方向做匀速直线运动,竖直方向做自由落体运动,初速度越大,则在空中运动的水平位移越大,末位置离点越远,则位移越大,故A正确;
      B.平抛运动的时间由高度决定,与水平初速度无关,初速度大时,与半圆接触时下落的距离不一定比速度小时下落的距离大,所以时间不一定长,故B错误;
      C.平抛运动只有重力做功,根据动能定理可知,重力做功越多,动能变化越大,则小球落到点时,重力做功最多,动能变化最大,则运动时间为:
      水平初速度为:
      故C正确;
      D.根据动能定理可知,末动能为:
      当小球下落的距离最大,但是初速度不是最大,所以末动能不是最大,故D错误;
      故选AC。
      9、BCE
      【解析】
      A.电磁波是横波,能发生偏振现象,而超声波是纵波,不能发生偏振,故A错误;
      B.电磁波和超声波均能传递能量和信息,故B正确;
      C.干涉和衍射是一切波特有的现象,电磁波和超声波均能发生干涉和衍射现象,故C正确;
      D.电磁波在真空中能传播,超声波需依赖于介质才能传播,故D错误;
      E.电磁波由空气进入水中时速度变小,超声波由空气进入水中时速度变大,故E正确。
      故选BCE。
      10、BC
      【解析】
      A.变压器不改变交变电流的频率,由题可知,交流电压的频率为
      故A错误;
      B.由题意可得
      解得
      故B正确;
      C.电源的有效值为
      设原、副线圈的匝数之比为n,则原、副线圈的电流之比为则R0两端电压为,根据原、副线圈电压比等匝数比即
      解得
      故C正确;
      D.由原、副线圈中的电流之比等匝数反比可知,原、副线圈的电流之比为1:2,故D错误。
      故选BC。
      三、实验题:本题共2小题,共18分。把答案写在答题卡中指定的答题处,不要求写出演算过程。
      11、F′ AC AE 没有
      【解析】
      (1)[1].F是通过作图的方法得到合力的理论值,而F′是通过一个弹簧称沿AO方向拉橡皮条,使橡皮条伸长到O点,使得一个弹簧称的拉力与两个弹簧称的拉力效果相同,测量出的合力.故方向一定沿AO方向的是F′,由于误差的存在F和F′方向并不在重合;
      (2)[2].该实验用到的实验器材除了方木板、白纸、橡皮条、细绳套(两个)、图钉(几个)等,还需要的实验器材有刻度尺和弹簧测力计,故选AC.
      (3)[3].A.同一实验中的两只弹簧测力计的选取方法是:将两只弹簧测力计水平放置并调零,之后互钩对拉,若两只弹簧测力计读数相同,则可选;若读数不同,应调整或另换,直至相同为止.故A正确.
      B.在同一次实验中,只用一个弹簧测力计通过绳套拉橡皮条,使橡皮条的结点与用两个弹簧测力计拉时拉到同一位置O,故B错误.
      C.用两只弹簧测力计钩住绳套,互成角度地拉橡皮条时,夹角没有严格要求,故C错误.
      D.若只增大某一只弹簧测力计的拉力大小而保持橡皮条结点位置不变,需调整另一只弹簧测力计拉力的大小和方向,故D错误.
      E.在用弹簧测力计拉橡皮条时,应使弹簧测力计的弹簧与木板平面平行,故E正确.
      (4)[4].由于用一个弹簧测力计和用两个弹簧测力计拉橡皮条结点,只需要效果相同,所以将两个细绳套换成两根橡皮条,不会影响实验结果.
      12、B
      【解析】
      试题分析:通过观察发现,图乙中干涉条纹的宽度比甲图中的大,根据干涉条纹宽度干涉有:Δx=,因此可以使缝屏距l变大,双缝距d减小,或换用波长较长即频率较低的光,以达到要求,故选项C、D错误;选项B正确;与光源到单缝的距离无关,故选项A错误.
      考点:本题主要考查了对双缝干涉实验的理解问题,属于中档偏低题.
      四、计算题:本题共2小题,共26分。把答案写在答题卡中指定的答题处,要求写出必要的文字说明、方程式和演算步骤。
      13、①15°②
      【解析】
      ①如图,透明物体内部的光路为折线,、点相对于底面对称,、和三点共线,在点处,光的入射角为,折射角为,,,根据题意有
      由几何关系得,,于是,且得
      ②根据折射率公式有得
      14、①;②
      【解析】
      ①在B点的反射光线与入射光线NB关于AB对称,则可知从P点射出的光线与原平行于AB的入射光线平行对称,作出光路图如图所示
      由光路图知
      由折射定律得
      解得
      入射点N与出射点P间的距离为
      ②该条光线在玻璃球中的路程
      光在玻璃球中的速度
      光在玻璃球中的时间
      15、(1) (2)
      【解析】
      (1)小物块和木板一起运动时,受冰面的滑动摩擦力,做匀减速运动,则加速度
      由牛顿第二定律得
      解得
      (2)小物块相对木板滑动时受木板对它的滑动摩擦力,做匀减速运动,其加速度
      小物块在木板上滑动,木板受小物块的滑动摩擦力和冰面的滑动摩擦力,做匀加速运动,则有
      解得
      设小物块滑上木板经时间后小物块、木板的速度相同为,对于木板,解得
      小物块滑上木板的初速度

      相关试卷

      2026届江苏省南京师范大学附属中学高三下学期联合考试物理试题含解析:

      这是一份2026届江苏省南京师范大学附属中学高三下学期联合考试物理试题含解析,共14页。

      2026届江苏省南京师范大学附属扬子中学高三下学期联合考试物理试题含解析:

      这是一份2026届江苏省南京师范大学附属扬子中学高三下学期联合考试物理试题含解析,共14页。试卷主要包含了考生必须保证答题卡的整洁等内容,欢迎下载使用。

      2026届江苏省南京市鼓楼区高三下学期联合考试物理试题含解析:

      这是一份2026届江苏省南京市鼓楼区高三下学期联合考试物理试题含解析,共17页。试卷主要包含了考生必须保证答题卡的整洁等内容,欢迎下载使用。

      资料下载及使用帮助
      版权申诉
      • 1.电子资料成功下载后不支持退换,如发现资料有内容错误问题请联系客服,如若属实,我们会补偿您的损失
      • 2.压缩包下载后请先用软件解压,再使用对应软件打开;软件版本较低时请及时更新
      • 3.资料下载成功后可在60天以内免费重复下载
      版权申诉
      若您为此资料的原创作者,认为该资料内容侵犯了您的知识产权,请扫码添加我们的相关工作人员,我们尽可能的保护您的合法权益。
      入驻教习网,可获得资源免费推广曝光,还可获得多重现金奖励,申请 精品资源制作, 工作室入驻。
      版权申诉二维码
      欢迎来到教习网
      • 900万优选资源,让备课更轻松
      • 600万优选试题,支持自由组卷
      • 高质量可编辑,日均更新2000+
      • 百万教师选择,专业更值得信赖
      微信扫码注册
      手机号注册
      手机号码

      手机号格式错误

      手机验证码 获取验证码 获取验证码

      手机验证码已经成功发送,5分钟内有效

      设置密码

      6-20个字符,数字、字母或符号

      注册即视为同意教习网「注册协议」「隐私条款」
      QQ注册
      手机号注册
      微信注册

      注册成功

      返回
      顶部
      学业水平 高考一轮 高考二轮 高考真题 精选专题 初中月考 教师福利
      添加客服微信 获取1对1服务
      微信扫描添加客服
      Baidu
      map