若您为此资料的原创作者,认为该资料内容侵犯了您的知识产权,请扫码添加我们的相关工作人员,我们尽可能的保护您的合法权益。

1/14

2/14

3/14
还剩11页未读, 继续阅读
2024-2025学年广西柳州高级中学等部分校高一上学期期末考试生物试题(含答案)
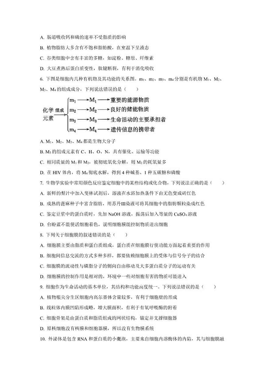
展开 这是一份2024-2025学年广西柳州高级中学等部分校高一上学期期末考试生物试题(含答案),共14页。
相关试卷
广西柳州高级中学等部分校2024-2025学年高一上学期期末考试生物试题 (Word解析版):
这是一份广西柳州高级中学等部分校2024-2025学年高一上学期期末考试生物试题 (Word解析版),共14页。试卷主要包含了单项选择题,非选择题等内容,欢迎下载使用。
广西柳州市柳州高级中学2023-2024学年高一上学期期末生物试题:
这是一份广西柳州市柳州高级中学2023-2024学年高一上学期期末生物试题,共8页。试卷主要包含了选择题,非选择题等内容,欢迎下载使用。
柳州高级中学2023-2024学年高一上学期期末考试生物试卷(含答案):
这是一份柳州高级中学2023-2024学年高一上学期期末考试生物试卷(含答案),共19页。试卷主要包含了单选题,实验探究题,读图填空题等内容,欢迎下载使用。
相关试卷 更多
资料下载及使用帮助
版权申诉
- 1.电子资料成功下载后不支持退换,如发现资料有内容错误问题请联系客服,如若属实,我们会补偿您的损失
- 2.压缩包下载后请先用软件解压,再使用对应软件打开;软件版本较低时请及时更新
- 3.资料下载成功后可在60天以内免费重复下载
版权申诉
免费领取教师福利 




.png)




