


浙江省杭州市2025-2026学年上学期期末高一生物试卷及答案
展开 这是一份浙江省杭州市2025-2026学年上学期期末高一生物试卷及答案,共9页。试卷主要包含了 考试结束后,只需上交答题卷等内容,欢迎下载使用。
考生须知:
1. 本卷共6页,满分100分,考试时间90分钟;
2. 答题前,在答题卷指定区域填写班级、姓名、考场号、座位号及准考证号并填涂相应数字;
3. 所有答案必须写在答题卷上,写在试卷上无效;
4. 考试结束后,只需上交答题卷。
选择题部分
一、选择题(本大题共20小题,每小题3分,共60分。每小题列出的四个备选项中只有一个是符合题目要求的,不选、多选、错选均不得分) 微信公众号 浙考生物研学馆
1. 青蕉硬而涩,黄蕉软而甜,是因为淀粉转化成了葡萄糖、果糖、蔗糖等可溶性糖。下列糖类属于多糖的是
A. 淀粉B. 蔗糖C. 葡萄糖D. 果糖
2. 某品牌运动饮料的成分中含有钠、钾、钙等多种无机盐。下列叙述正确的是
A. 饮料中的水进入细胞能为人体提供能量
B. 饮料中的某些无机盐能为人体提供能量
C. 无机盐与维持机体血浆的正常浓度无关
D. 运动员血液中若钙含量过低会发生抽搐
阅读下列材料,回答3~4小题。
阿尔茨海默病是一种严重的神经退行性疾病。研究表明,患者脑内神经细胞中β-淀粉样蛋白因前体蛋白APP加工发生错误折叠,形成有毒寡聚体,进而聚集为淀粉样斑块。寡聚体的毒性、斑块引发的神经炎症导致神经细胞损伤。
3. β-淀粉样蛋白的基本单位是
A. 葡萄糖B. 氨基酸C. 核苷酸D. 脂肪酸
4. 下列关于β-淀粉样蛋白的叙述,错误的是
A. β-淀粉样蛋白是在核糖体上合成的
B. 催化APP加工所需的酶可能分布在内质网上
C. 神经细胞内的溶酶体能合成水解β-淀粉样蛋白的酶
D. β-淀粉样蛋白在细胞中聚集可能会干扰线粒体功能
5. 学生营养膳食指南建议学生餐要清淡,每日食用油脂量不超过30g。下列叙述正确的是
A. 油脂是细胞各种膜结构的重要成分
B. 油脂具有催化、运输和免疫等功能
C. 油脂摄入过高可能引发心脑血管疾病
D. 油脂与葡萄糖都是细胞中的储能物质
6. 鄱阳黄杆菌是一种新发现的细菌,该菌能分解环境中的有机含氮大分子并释放出氨态氮,对维持生物圈氮循环有重要作用。下列关于鄱阳黄杆菌的叙述,正确的是
A. 不具有生物膜系统
B. 细胞壁中含纤维素和果胶
C. 遗传物质是RNA
D. 有丝分裂时会发生核膜解体
7. 房颤是危害严重的持续性心律失常疾病。研究表明,其致病机制是心肌细胞核孔复合体的运输障碍,核孔复合体的选择性输送机制主要由中央运输蛋白决定。下列叙述正确的是
A. 细胞核具有双层膜,且外膜与高尔基体膜相连
B. 中央运输蛋白在运输物质时不发生形变
C.DNA可通过核孔复合体运出细胞核
D. 房颤的成因可能与核质之间的信息交流异常有关
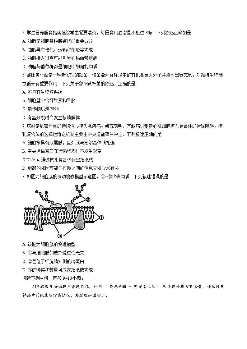
8. 如图为细胞膜的流动镶嵌模型示意图,①~③代表物质。下列叙述错误的是
A. 该图为细胞膜的物理模型
B. ①与细胞膜的选择透过性无关
C. ②是位于细胞膜外侧的糖蛋白
D. ③的种类和数量可决定细胞膜功能
阅读下列材料,回答9~10小题。
ATP在微生物细胞中普遍存在,利用 “荧光素酶 - 荧光素体系” 可快速检测ATP含量,评估待测样品中的微生物污染情况,其原理如图所示。
9. 下列关于图示中能量转化的叙述,正确的是
A. 图中①过程合成ATP的能量来源于吸能反应
B. 图中②过程荧光素酶为发出荧光提供能量
C. 发光过程中微生物细胞内ATP含量显著下降
D. 该检测方法中涉及化学能→光能的能量转化
10. 下列关于图示中物质及检测结果的叙述,正确的是
A. 检测到的荧光强度与微生物的含量呈正相关
B. 反应产物AMP可以作为合成DNA的一种原料
C.ATP和AMP的组成元素均仅含C、H、O、N
D. 形成AMP过程需要断开ATP中三个高能磷酸键
11. 下列关于实验的叙述,正确的是
A. 在探究淀粉酶活性与温度的关系时,常使用本尼迪特试剂做检测
B. 鉴定脂肪时,花生子叶切片先用苏丹Ⅲ染色再用50%乙醇洗去多余染料
C. 鉴定还原糖实验时,常选用番茄、苹果等组织样液作为实验材料
D. 植物细胞有丝分裂临时装片的制作步骤为解离→染色→漂洗→制片
12. 如图所示,pH可通过影响小麦种子中α-淀粉酶活性,进而影响种子的萌发。下列叙述正确的是
A. α-淀粉酶活性可用单位时间内淀粉的消耗量表示
B. 该实验需将淀粉和α-淀粉酶混合后再加入不同pH缓冲液
C. 适当升高温度,pH=6时对应的酶活性一定会升高
D. 该实验结果可以证明酶催化作用具有专一性的特点
13. 孟德尔以纯合的紫花和白花豌豆为亲本进行杂交实验。下列叙述错误的是
A. 去雄是为了避免自花传粉
B. 套袋是为了防止外来花粉的干扰
C.F₁表现出的亲本性状为隐性性状
D.F₂中显性性状与隐性性状比为3:1
14. 某同学在观察洋葱根尖细胞分裂时拍摄的显微照片如图所示。下列叙述正确的是
A. 观察到绝大多数细胞处于分裂间期
B. 图中①细胞后续会发生着丝粒一分为二
C. 图中①细胞与②细胞中的染色体数目相等
D. 图中②细胞中染色体和核DNA的比值为1:2
15. 某研究小组在温度、CO₂浓度等均适宜的条件下,探究玉米、小麦两种植物总光合速率与呼吸速率的比值(P/R)与光照强度的关系,结果如图所示。下列叙述正确的是
A. 若小麦植株缺Mg,则a点会左移
B. 玉米的光补偿点大于小麦的光补偿点
C.c点光照强度下,小麦植株无有机物积累
D.d点时,玉米P/R值的限制因素是光照强度
16. 植物细胞溶胶中的Cl⁻通过离子通道进入液泡,Na⁺逆浓度梯度转运到液泡,以调节细胞渗透压。植物白天光合作用合成的蔗糖可富集在液泡中,夜间这些蔗糖运至细胞溶胶参与细胞呼吸。植物液泡中部分离子与蔗糖的转运机制如图所示。下列叙述正确的是
A.H⁺进入液泡的跨膜运输方式是易化扩散
B.Cl⁻通过离子通道进入液泡需要ATP供能
C.Na⁺进入液泡需要载体蛋白协助和消耗能量
D. 白天液泡富集蔗糖不利于光合作用的持续进行
17. 人类的ABO血型是由三个基因即Iᴬ、Iᴮ和i控制的,Iᴬ、Iᴮ分别决定红细胞膜上A抗原、B抗原的存在。下列叙述正确的是
A.Iᴬ、Iᴮ和i是非等位基因
B.Iᴬ、Iᴮ和i是共显性的关系
C.A型血父母生出O型血孩子的原因是基因的自由组合
D.A型血父亲和B型血母亲生出的孩子基因型可能有4种
18. 某同学探究O₂浓度对花生种子呼吸速率影响的实验结果如图所示。
下列叙述错误的是
A.O₂浓度为a时,细胞呼吸场所为细胞溶胶
B.O₂浓度为b时,细胞呼吸的产物中有酒精
C.O₂浓度为c时,是花生种子储藏的适宜浓度
D.O₂浓度为d时,花生种子一定只进行需氧呼吸
19. 某实验小组用0.3g/mL的蔗糖溶液对黑藻的幼嫩小叶进行处理,观察到质壁分离和胞质环流的现象如图所示。
下列叙述错误的是
A. 黑藻幼嫩小叶无需经过染色就能观察到质壁分离现象
B. 图2细胞置于清水中未发生质壁分离复原说明其已死亡
C. 图2箭头所指位置的溶液浓度与该细胞液的浓度一定相等
D. 给黑藻提供适宜的光照有利于观察其细胞中胞质环流现象
20. 已知玉米的非甜(D)对甜(d)为显性,抗病(R)对易感病(r)为显性,控制上述两对性状的基因独立遗传,图1表示玉米甲(DDRR)和玉米乙(ddrr)杂交得到F₁,F₁与玉米丙杂交,其后代的表型及比例如图2所示。
下列叙述正确的是
A. 图1中玉米甲、乙产生的配子分别是DR和dr
B. 图1中F₁与玉米丙的基因型分别为DdRr、Ddrr
C.F₁与玉米丙的配子在受精时发生基因的自由组合
D. 图2四种类型的个体中都既有纯合子又有杂合子
非选择题部分
二、非选择题(本大题共4小题,共40分)
21.(10分)生物体中某些有机物及元素组成如图甲所示。其中x、y代表化学元素,a、b代表不同的有机小分子,A、B、D、E代表不同的生物大分子。物质A在细胞内合成、加工、运输的过程如图乙所示,①~⑤代表不同的细胞结构。 微信公众号 浙考生物研学馆
回答下列问题:
(1)图甲中的y是指 _____元素,b代表的物质是 _____,A、B、D、E中可能具有催化作用的是_____。
(2)图乙中含RNA的结构有 _____(填序号),结构③与植物细胞的 _____ 结构形成有关,细胞中大分子物质出入结构⑤的通道是 _____。
(3)研究分泌蛋白的合成和运输过程常用放射性同位素标记法,该实验的检测指标是 _____,图乙中与分泌蛋白的合成、运输、分泌过程有关的具膜细胞器有 _____(填序号)。
(4)若要分离图乙中不同的细胞结构,需先对细胞做_____ 处理,然后用 _____仪器将各种不同密度的细胞结构进行分离。
22.(10分)植物甲的花产量、品质与光照长短密切相关,其花品质与叶黄素含量呈正相关。研究人员用不同光照时长处理植物甲幼苗,其他条件都适宜,实验结果如表所示。
回答下列问题:
(1)植物甲幼苗的光合色素主要存在叶肉细胞叶绿体的 _____上。进行光合色素提取和分离实验时,先使用95%酒精提取色素,原理是_____,再利用纸层析法分离提取到的光合色素,位于色素带最下方的色素是 _____(名称)。
(2)据表分析,该实验的可变因素是 _____。光为植物甲光合作用提供_____,植物甲叶肉细胞在光反应中产生的_____ 将碳反应中三碳酸还原并合成有机物,用于增加鲜花产量。随着光照时长增加,植物甲的首次开花时间 _____(填“提前”或“推迟”),表明光可以作为信号调节开花。
(3)据表分析,综合考虑植物甲的花产量和品质,最佳光照处理是_____,理由是 _____(2分)。
23. (10分)菊花具有极高的观赏与药用价值,叶色有正常叶色和黄绿色,科研人员为选育光反应效率高的品种,用正常叶色植株和黄绿色叶植株进行杂交实验,结果如图所示。
回答下列问题:
(1)正常叶色为 _____(填“显性”或“隐性”)性状,判断依据是 _____ 。实验2的目的是检测实验1产生子代个体的 _____ 。
(2)根据上述杂交实验的结果,推测控制该性状的基因遗传符合_____定律,如果让实验1的子代全部正常叶色植株自交,后代表型及比例为_____ 。
(3)菊花花瓣中红色、黄色、紫色物质的形成由两对独立遗传的等位基因B/b、D/d控制,其机理如图所示。已知在B基因存在的情况下,D基因不能表达。某黄花植株自交,F₁植株中黄花:紫花:红花=12:3:1。
①亲代黄花植株的基因型为_____ ,上述F₁黄花植株中纯合子占 _____ 。
②请写出利用亲本黄花植株进行测交实验的遗传图解: _____ 。
24. (10分)哺乳动物红细胞的部分生命历程如图所示,慢性粒细胞白血病(简称“慢粒”)是一种由骨髓造血干细胞恶性增殖引起的血液系统恶性肿瘤。该病目前没有根治药物,但药物“格列卫”能有效控制病情。 微信公众号 浙考生物研学馆
回答下列问题:
(1)造血干细胞通过细胞分裂和 _____ 过程发育为成熟红细胞。红细胞和白细胞等不同血细胞内的蛋白质 _____ (填“完全相同”“完全不相同”或“不完全相同”)。
(2)在正常环境下,幼红细胞的细胞呼吸的主要方式为_____ ,该过程产生CO₂的场所为_____ ,产生的CO₂可以用溴麝香草酚蓝溶液检测,其颜色由蓝色变成绿色再变成 _____ 色。
(3)恶性肿瘤细胞的特征有 _____(答出1点即可)。利用射线治疗“慢粒”时,也会导致正常细胞的死亡,这些细胞的死亡通常 _____(填“属于”或“不属于”)细胞凋亡。
(4)为探究药物“格列卫”对心肌细胞凋亡是否有影响,研究者设计了如下实验:甲组加入一定量的培养液+心肌细胞+生理盐水;乙组加入等量的培养液+心肌细胞+用生理盐水溶解的“格列卫”,每组设置若干个重复样品,各组样品在相同且适宜的条件下培养,一段时间后统计并计算心肌细胞的_____ 。其中实验组是 _____ ,若实验结果是 _____ ,则说明使用“格列卫”不会导致心肌细胞凋亡。
2025学年第一学期期末学业水平测试
高一生物学试题卷参考答案
一、选择题(本大题共20小题,每小题3分,共60分。每小题列出的四个备选项中只有一个是符合题目要求的,不选、多选、错选均不得分)
二、非选择题(本大题共4小题,共40分)
21.(每空1分,共10分)
(1)P/磷 核苷酸AE
(2)①④(⑤) 细胞壁 核孔
(3)不同时间放射性的出现位置 ②③④
(4)破碎 离心机
22.(除标注外每空1分,共10分)
(1)类囊体膜 光合色素是有机物(脂溶性的),易溶于有机溶剂(95%乙醇) 叶绿素b
(2)(一天中)光照时间(黑暗时间) 能量NADPH(NADPH、ATP) 推迟
(3)(光照/黑暗)12h
该处理条件下叶黄素含量最高,花品质最优;且鲜花累计平均产量较高(2分)
23.(每空1分,遗传图解3分,共10分)
(1)显性 实验1正常叶色植株和黄绿色植株杂交,后代全部表现为正常叶色
基因组成(基因型或配子类型及比例)
(2)分离 正常叶色 : 黄绿色=3:1
(3)①BbDd 1/6
24.(每空1分,共10分)
(1)细胞分化 不完全相同
(2)需氧呼吸 线粒体 黄
(3)无限增殖(容易转移) 不属于
(4)存活率(凋亡率) 乙组 甲、乙两组的存活率(凋亡率)没有显著差异组别
处理
首次开花时间
花的叶黄素含量(g/kg)
鲜花累计平均产量(kg/hm²)
①
光照8h/黑暗16h
7月4日
2.3
13000
②
光照12h/黑暗12h
7月18日
4.4
21800
③
光照16h/黑暗8h
7月26日
2.4
22500
1
2
3
4
5
6
7
8
9
10
A
D
B
C
C
A
D
B
D
A
11
12
13
14
15
16
17
18
19
20
B
A
C
A
B
C
D
D
C
A
相关试卷
这是一份浙江省杭州市2024-2025学年高一上学期1月期末生物试题+答案,共7页。
这是一份浙江省杭州市2023-2024学年高一上学期1月期末 生物试卷(含答案),共7页。
这是一份生物-浙江省杭州市2025学年第一学期高一期末学业水平测试试卷及答案,共7页。
相关试卷 更多
- 1.电子资料成功下载后不支持退换,如发现资料有内容错误问题请联系客服,如若属实,我们会补偿您的损失
- 2.压缩包下载后请先用软件解压,再使用对应软件打开;软件版本较低时请及时更新
- 3.资料下载成功后可在60天以内免费重复下载
免费领取教师福利 




.png)




