所属成套资源:初中历史统编版(2024)七年级下册 分层练习+单元检测卷(含解析)【全套】
人教版(2024)七年级下册(2024)金与南宋对峙课堂检测
展开
这是一份人教版(2024)七年级下册(2024)金与南宋对峙课堂检测,文件包含第10课金与南宋对峙分层作业原卷版初中历史统编版2024七年级下册docx、第10课金与南宋对峙分层作业解析版初中历史统编版2024七年级下册docx等2份试卷配套教学资源,其中试卷共11页, 欢迎下载使用。
【基础巩固】
1.1115年阿骨打建立大金政权,其民族是( )
A.党项族 B.契丹族 C.女真族 D.蒙古族
【答案】C
【详解】根据所学知识可知,阿骨打(1068年-1123年),是中国历史上女真族的一个部落领袖,他在1115年建立了大金政权,成为当时东北亚地区的霸主。女真族是一个起源于中国东北的游牧民族,后来逐渐形成了自己的政治和文化体系,并在金朝(1115年-1234年)时期统一了中国北方。C项正确;党项族建立西夏政权,排除A项;契丹族建立辽政权,排除B项;蒙古族建立元朝,排除D项。故选C项。
2.公主赵姬因战乱流落到今天的深圳一带并结婚生子,到南宋光宗时期才追认为皇姑,并追封为郡主。这个故事发生的背景是( )
A.金灭北宋 B.蒙古灭金 C.元朝建立 D.元灭南宋
【答案】A
【详解】根据所学可知,1127年,金灭北宋,北宋皇族流落民间,于是出现了这种情况:公主赵姬因战乱流落到今天的深圳一带并结婚生子,到南宋光宗时期才追认为皇姑,并追封为郡主,A项正确;蒙古灭金、元朝建立与北宋皇族流落民间没有关系,排除BC二项;材料是说南宋光宗时期才追认,元灭南宋晚于此,排除D项。故选A项。
3.诗歌从一个侧面反映了社会生活。宋诗《题临安邸》写道“山外青山楼外楼,西湖歌舞几时休?暖风熏得游人醉,直把杭州作汴州。”这反映出( )
A.南宋商品经济的发达 B.宋朝社会安定,人民安居乐业
C.南宋偏安一隅,不思进取 D.宋朝市民阶层兴起,娱乐生活丰富
【答案】C
【详解】根据题干信息“山外青山楼外楼,西湖歌舞几时休?暖风熏得游人醉,直把杭州作汴州。”可知,诗句即反映了南宋建立后,统治者苟安南方,不思收复北方的失地。南宋与金达成和议,双方以淮水-大散关一线为界,南北对峙形式形成。选项C符合题意;选项ABD与题干内容不符,故选C。
4.岳飞赢得后人尊敬的主要原因是( )
A.被秦桧诬陷,蒙受冤屈 B.坚持抗金,精忠报国
C.扭转了宋金对峙的局面 D.率领岳家军打败辽兵
【答案】B
【详解】根据所学知识可知,岳飞是南宋著名的抗金将领,他坚持抗金,精忠报国,赢得了后人尊敬,B项正确;被秦桧诬陷,蒙受冤屈不是岳飞赢得后人尊敬的原因,排除A项;岳飞抗金没有扭转宋金对峙局面的形成,排除C项;岳飞率领岳家军对抗的是金,排除D项。故选B项。
5.据统计,北宋和辽之间战争持续40余年,而和平维持100多年;北宋和西夏之间大规模战争不过10年,和平也持续100多年;南宋和金之间打了大约14年的仗,和平持续了近100年。这表明两宋时期( )
A.汉族政权间混战不断 B.国家统一是历史主流 C.和平依然是时代主流 D.王朝并立且政权对峙
【答案】C
【详解】根据材料“北宋和辽之间战争持续40余年,而和平维持100多年;北宋和西夏之间大规模战争不过10年,和平也持续100多年;”结合所学可知,北宋与辽、西夏之间时战时和,而和平的时间长,民族之间以和为主;根据材料“南宋和金之间打了大约14年的仗,和平持续了近100年。”结合所学可知,南宋与金之间,时战时和,而和平是时代的主流。依据以上所述,题干材料表明两宋时期和平依然是时代主流,C项正确;材料没有体现汉族政权间的混战,排除A项;材料不能体现统一的主流,排除B项;王朝并立且政权对峙,不是题干材料表达的主旨,排除D项。故选C项。
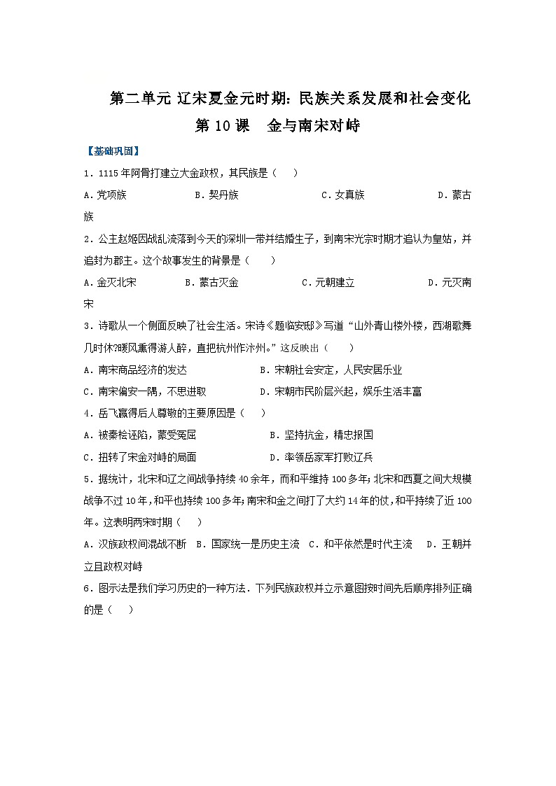
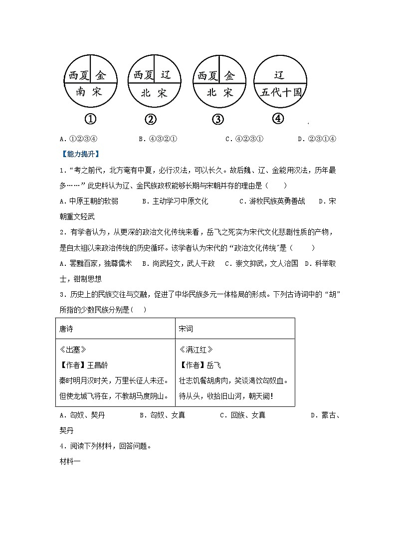
6.图示法是我们学习历史的一种方法.下列民族政权并立示意图按时间先后顺序排列正确的是( )
A.①②③④ B.④③②① C.④②③① D.②③①④
【答案】C
【详解】试题分析:本小题考查的是本小题考查的是民族政权并立的时代。两宋时期,中原王朝实力较弱,无力完成对全国的统一,北方民族政权并立。辽由耶律阿保机于916年建立,都城在上京,此时中原地区尚未统一,所以④应排在最前面,排除A和D;960年,北宋由宋太祖赵匡胤建立,定都开封;西夏是党项族首领元昊于1138年建立,都城在兴庆;出现辽、西夏与北宋有和有战的局面;受辽压迫的女真族在首领完颜阿骨打的带领下骑兵抗辽,并于1115年在会宁称帝,国号金,所以②应排在③的前面;金于1125年和北宋一起灭了辽国,1127年金灭掉北宋,同年赵构在临安重建宋朝,史称南宋,出现西夏、金与南宋和战对峙的局面,①的局面应在最后。故答案应该是④②③①
【能力提升】
1.“考之前代,北方奄有中夏,必行汉法,可以长久。故后魏、辽、金能用汉法,历年最多……”此史料认为辽、金民族政权能够长期与宋朝并存的理由是( )
A.中原王朝的软弱 B.主动学习中原文化 C.游牧民族英勇善战 D.宋朝重文轻武
【答案】B
【详解】根据“……后魏、辽、金能用汉法,历年最多……”归纳可知,材料认为辽、金政权之所以能够和宋朝长期并立的原因在于“能用汉法”即主动学习中原先进文化。B正确;材料从内因角度分析辽金政权长久的原因。AD属于外因。AD错误;游牧民族英勇善战与“能用汉法”的主题不符,C错误。综上故选B。
2.有学者认为,从更深的政治文化传统来看,岳飞之死实为宋代文化悲剧性质的产物, 是自太祖以来政治传统的历史循环。该学者认为宋代的“政治文化传统"是( )
A.罢黜百家,独尊儒术 B.尚武轻文,武人干政 C.崇文抑武,文人治国 D.科举取士,钳制思想
【答案】C
【详解】依据课本所学,宋初太祖推行“重文轻武”的政策,抑制武将发展,提升文官地位,以文人治国。南宋初年,金军几次大举南下,南宋军民奋起抵抗。岳飞等著名抗金将领率军北伐,从金军手中多次收复许多失地。宋高祖和秦桧害怕抗金力量的强大,便向金求和,下令岳飞班师回朝,并以“莫须有”的罪名杀害了岳飞。由此可知“岳飞之死”是因为统治者害怕抗金力量即军队、武将力量的强大。抑制武将势力的发展,处死了岳飞。C正确;ABD排除,故选C。
3.历史上的民族交往与交融,促进了中华民族多元一体格局的形成。下列古诗词中的“胡”所指的少数民族分别是( )
A.匈奴、契丹 B.匈奴、女真 C.回族、女真 D.蒙古、契丹
【答案】B
【详解】本题主要考查古代中国的民族交往与融合。根据材料中诗词内容并结合所学知识可知,唐朝诗人王昌龄的《出塞》描述的是秦汉时期边塞战争的情况,秦汉时期,中国北方的少数民族主要是匈奴;宋词《满江红》的作者岳飞是南宋著名抗金将领,北宋末年,女真族所建立的政权金朝南下攻占北宋首都,掳走徽钦二帝,北宋灭亡,所以材料诗词中“胡”分别是指匈奴、女真,B项正确;根据所学可知北宋末年,女真族所建立的政权金朝南下攻占北宋首都,掳走徽钦二帝,北宋灭亡,所以材料诗词中“胡”指的是女真族而不是契丹族,排除A项;“但使龙城飞将在,不教胡马度阴山。”说的是如果奔袭奴王庭大将军卫青还在,绝对不会让敌人的骑兵越过阴山,根据所学可知卫青抵御的是匈奴而不是回族,排除C项;“不教胡马度阴山”中的“胡”指的是匈奴。北宋末年,女真族所建立的政权金朝南下攻占北宋首都,掳走徽钦二帝,北宋灭亡,所以“壮志饥餐胡虏肉”中的“胡”指的是女真族,排除D项。故选B项。
4.阅读下列材料,回答问题。
材料一
请写出材料一图中①②分别代表的政权。依据示意图,指出该阶段政治特征。
材料二 靖康耻,犹未雪。臣子恨,何时灭。驾长车,踏破贺兰山缺。壮志饥餐胡虏肉,笑谈渴饮匈奴血。待从头、收拾旧山河,朝天阙。
——岳飞《满江红》
材料二中“靖康耻”指哪一历史事件?从《满江红》的内容中,可以感受到岳飞的什么精神?
材料三 宋与周边少数民族政权之间战争频繁,屡战不胜,和辽、西夏、金议和。这使得宋和其他少数民族政权之间保持了长时间的友好交往。
(3)据材料三并结合所学知识,谈谈你对宋与少数民族政权议和的认识。
【答案】(1)政权:①辽;②金.
特征:政权并立、民族交融
(2)事件:北宋灭亡,宋徽宗、宋钦宗被金军掳走。
精神:精忠报国。
(3)认识:议和对宋代政府来说是屈辱政治,岁币加重了百姓负担。但议和后宋与少数民族政权保持和平局面,促进经济文化交流,促进民族交融。
【详解】(1)政权:①结合所学北宋与西夏、辽形成并立,因此是辽;②结合所学金灭北宋后南宋与金对峙,因此是金。
特征:结合所学两宋时期与少数民族形成政权并立,各民族不断交融,因此特征是政权并立,民族交融。
(2)事件:根据材料二“靖康耻”及所学可知,靖康年间,北宋灭亡,宋徽宗、宋钦宗被金军掳走。精神:根据材料二“壮志饥餐胡虏肉,笑谈渴饮匈奴血。待从头、收拾旧山河,朝天阙”可知,此句表达岳飞精忠报国。
(3)认识:根据材料三“和辽、西夏、金议和。这使得宋和其他少数民族政权之间保持了长时间的友好交往”可知,可以一分为二的看待,所以,议和有利于维持长久的和平,促进友好交往。结合所学议和对两宋政府又是政治屈辱和财政负担。因此我们应该从两方面来看议和,议和对宋代政府来说是屈辱政治,岁币加重了百姓负担。但议和后宋与少数民族政权保持和平局面,促进经济文化交流,促进民族交融。
【拓展延伸】
1.下表是从北魏到金朝对“中国”概念认知的变化。这反映出( )
A.统一是中国历史发展的趋势 B.古代大一统思想的发展演进
C.民族交融促进了国家的统一 D.统一多民族国家疆域的扩大
【答案】B
【详解】依据题干材料北魏推出“脱夷统华”理论到契丹人提出“北极之下为中国”“大辽中国”的说法再到金朝宣称“我本中国”,这反映出从北魏到金朝少数民族都认为自己是“中国”的一部分,说明古代大一统思想的发展演进,B项正确;材料无法反映统一是中国历史发展的趋势,排除A项;民族交融在材料未体现,排除C项;北魏、后唐、后晋、后汉、契丹、金朝都不是统一多民族国家,排除D项。故选B项。
2.《金史》记载:“榷场……互市之所也。”结合图文,可以得出的认识有( )
①榷场处于不同政权交界的边境地区
②榷场贸易开始于南宋与金对峙时期
③不同政权所有商品都通过榷场交易
④宋与金之间通过榷场贸易互通有无
A.①③ B.①④ C.②③ D.②④
【答案】B
【详解】①根据“榷场……互市之所也”及所学知识可知,榷场是设置在不同政权交界的边境地区的商品交易场所;④根据“榷场……互市之所也”分析可知宋金政权之间的经济存在差异性,因此可以通过榷场贸易实现互通有无。因此①④正确,B项正确;③“所有”说法过于绝对化,排除,排除A项;②错误,“开始”一词不符合史实,排除CD项。故选B项。
唐诗
宋词
《出塞》
【作者】王昌龄
秦时明月汉时关,万里长征人未还。
但使龙城飞将在,不教胡马度阴山。
《满江红》
【作者】岳飞
壮志饥餐胡虏肉,笑谈渴饮匈奴血。
待从头,收拾旧山河,朝天阙!
北魏
推出“脱夷统华”理论。
后唐、后晋、后汉
沙陀人以“政治正统”观念进行正统建构。
契丹人
提出“北极之下为中国”、“大辽中国”的说法。
金朝
宣称“我本中国”。
相关试卷
这是一份初中历史人教版(2024)七年级下册(2024)金与南宋对峙精品课时练习,共6页。试卷主要包含了阅读史料,回答问题等内容,欢迎下载使用。
这是一份初中历史人教版(2024)七年级下册(2024)金与南宋对峙精品同步达标检测题,共11页。试卷主要包含了一代名将,万世忠烈, 下面两则材料共同体现出南宋,《射雕英雄传》中有这样一个情节等内容,欢迎下载使用。
这是一份初中人教版(2024)第10课 金与南宋对峙同步练习题,共12页。试卷主要包含了选择题,材料分析题等内容,欢迎下载使用。
相关试卷 更多
- 1.电子资料成功下载后不支持退换,如发现资料有内容错误问题请联系客服,如若属实,我们会补偿您的损失
- 2.压缩包下载后请先用软件解压,再使用对应软件打开;软件版本较低时请及时更新
- 3.资料下载成功后可在60天以内免费重复下载
免费领取教师福利

