湖北省黄冈市2025-2026学年高三上学期1月期末考试化学试题(Word版附解析)
展开
这是一份湖北省黄冈市2025-2026学年高三上学期1月期末考试化学试题(Word版附解析),文件包含湖北省黄冈市2025-2026学年高三上学期1月期末考试化学试题Word版含解析docx、湖北省黄冈市2025-2026学年高三上学期1月期末考试化学试题Word版无答案docx等2份试卷配套教学资源,其中试卷共31页, 欢迎下载使用。
本试卷共 8 页,19 题。全卷满分 100 分。考试用时 75 分钟。
注意事项:
1.答题前,先将自己的姓名、准考证号、考场号、座位号填写在试卷和答题卡上,并将准考证
号条形码粘贴在答题卡上的指定位置。
2.选择题的作答:每小题选出答案后,用 2B 铅笔把答题卡上对应题目的答案标号涂黑。写在
试卷、草稿纸和答题卡上的非答题区域均无效。
3.非选择题的作答:用黑色签字笔直接答在答题卡上对应的答题区域内。写在试卷、草稿纸和
答题卡上的非答题区域均无效。
4.考试结束后,请将答题卡上交。
可能用到的相对原子质量:H-1 C-12 N-14 O-16 Na-23 Al-27 Ca-40 Pb-207
一、选择题:在每小题给出的四个选项中,只有一项是符合题目要求的。
1. 下列过程中,不涉及化学变化的是
A. 将蔗糖修饰为三氯蔗糖 B. 硅太阳能电池将光能转化为电能
C. 用陶土烧制陶瓷器皿 D. 用化学方法合成结晶牛胰岛素
【答案】B
【解析】
【详解】A.将蔗糖修饰为三氯蔗糖涉及蔗糖分子结构的化学修饰,生成新物质三氯蔗糖,属于化学变化,
A 不符合题意;
B.硅太阳能电池将光能转化为电能是基于半导体材料的光电效应,过程中硅的化学组成未改变,仅发生能
量转化,属于物理变化,不涉及化学变化,B 符合题意;
C.用陶土烧制陶瓷器皿涉及高温下粘土矿物的脱水、分解和重结晶等化学反应,生成新物质如莫来石,属
于化学变化,C 不符合题意;
D.用化学方法合成结晶牛胰岛素涉及肽键形成等化学反应,生成新物质胰岛素,属于化学变化,D 不符合
题意;
故选 B。
2. 下列化学用语或说法正确的是
第 1页/共 21页
A. 的电子式: B. 的球棍模型:
C. 溶解度: > D. 的名称:2,4-二羟甲基苯酚
【答案】D
【解析】
【详解】A.NCl3 的电子式中,N 原子最外层有 5 个电子,与 3 个 Cl 原子形成 3 对共用电子对后,还剩余
1 对孤电子对, 的电子式为 ,A 错误;
B.H2O2 的结构为 H-O-O-H,O 原子为 sp3 杂化, 的球棍模型为 ,B 错误;
C.相同温度下,Na2CO3 的溶解度大于 NaHCO3,C 错误;
D.该有机物为苯酚的衍生物,命名时以酚羟基所连接的碳原子为 1 号位进行编号,两个-CH2OH 基团分别
在 2 号和 4 号位,故名称为 2,4-二羟甲基苯酚,D 正确;
故选 D。
3. 下列描述能正确反映事实的是
A. 常温下,钠与氧气不反应,加热反应生成
B. 室温下,铁与浓硫酸不反应,加热时剧烈反应
C. 明矾常用于净水,过量铝元素不会影响人体健康
D. 亚硝酸钠可用于肉类制品防腐护色,但过量使用会产生毒性
【答案】D
【解析】
【详解】A.钠在常温下与氧气反应生成氧化钠(Na2O),加热时生成过氧化钠(Na2O2),A 错误;
B.室温下,铁与浓硫酸发生钝化反应,形成致密氧化膜阻止进一步反应;加热时氧化膜破坏,反应剧烈,
B 错误;
C.明矾水解生成胶体可以吸附杂质,因此常用于净水;但过量摄入铝元素会损伤神经系统影响人体健康,
C 错误;
D.亚硝酸钠(NaNO2)能抑制肉毒杆菌生长,并使肉制品呈现鲜艳的红色,但它本身具有毒性,且在特定
第 2页/共 21页
条件下会转化为致癌的亚硝胺,因此必须严格控制用量,D 正确;
故答案选 D。
4. 下列实验装置能达到相应实验目的的是
A.分离苯和溴苯 B.制备 固体
C.验证牺牲阳极法保护铁 D.验证淀粉是否全部水解
A. A B. B C. C D. D
【答案】A
【解析】
【详解】A.苯和溴苯互溶,分离互溶且沸点不同的液体应采用蒸馏法,蒸馏时温度计水银球需位于蒸馏烧
瓶支管口处,测蒸气温度,装置中温度计位置正确,A 正确;
B.制备 需向饱和食盐水中先通 再通 ,但 极易溶于水,直接通入溶液有倒吸风险,
故应使用短管通入氨气,使用长管通入二氧化碳,B 错误;
C.牺牲阳极法利用原电池原理, 比 活泼,作负极被腐蚀, 作正极被保护,但本实验中未生成 Fe3
+,滴加 KSCN 溶液不能验证牺牲阳极法保护铁,C 错误;
D.验证淀粉是否全部水解,需检验是否有淀粉剩余(用碘水),但过量 会与 反应,干扰淀粉检验,
D 错误;
故答案为 A。
第 3页/共 21页
5. 下列说法正确的是
A. 元素周期表中 s 区的元素都是金属元素
B. 碳素钢中含碳量越高,韧性越好
C. 晶体颗粒小至纳米量级时,熔点会下降
D. 同系物一定具有相同的官能团
【答案】C
【解析】
【详解】A. s 区包含ⅠA 族(H、Li、Na 等)和ⅡA 族(Be、Mg 等),其中氢(H)是非金属元素,A 错
误;
B.碳素钢的含碳量增加会提高硬度和脆性,但韧性(延展性、抗断裂性)降低,如高碳钢比低碳钢更脆,
B 错误;
C.纳米晶体因表面原子占比高,原子结合力减弱,需更低的能量即可熔化,熔点下降是纳米材料的典型特
性,C 正确;
D.苯环不是官能团,因此苯和苯的同系物没有官能团,D 错误;
故答案选 C。
6. 设 为阿伏加德罗常数的值,下列说法正确的是
A. 铅酸蓄电池的负极增重 96 g,理论上转移电子数为 2
B. 1 ml 基态 Cr 原子中未成对电子数为 5
C. 100 g 46%甲酸水溶液中所含氧原子数目为 2
D. 1 NaF 溶液中 F-数目小于
【答案】A
【解析】
【详解】A.铅酸蓄电池放电时,负极反应为 ,增重 96 g 对应增加 1 ml 硫酸根(摩
尔质量 96 g/ml),转移 2 ml 电子,故电子数为 2NA,A 正确;
B.基态 Cr 原子电子排布为[Ar]3d54s1,未成对电子数为 6,1 ml Cr 原子未成对电子数为 6NA,B 错误;
C.100 g 46%甲酸水溶液含甲酸 46 g(1 ml,含 2 ml O)和水 54 g(3 ml,含 3 ml O),总氧原子为 5 ml
,数目为 5NA,C 错误;
D.未指定溶液体积,无法确定 F⁻数目,D 错误;
第 4页/共 21页
故答案选 A。
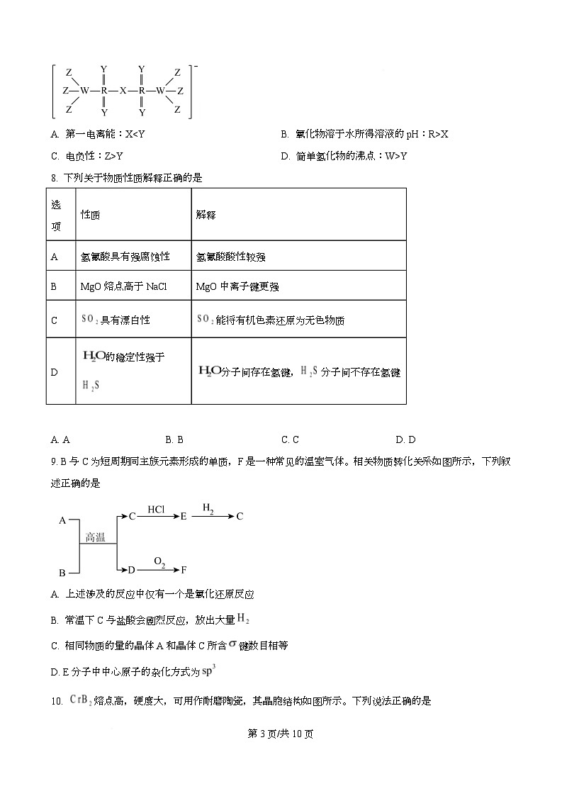
7. 短周期主族元素 W、X、Y、Z、R 原子序数依次增大,Y、R 的价电子数相等,5 种元素形成的阴离子结
构如图。下列说法正确的是
A. 第一电离能:XX
C. 电负性:Z>Y D. 简单氢化物的沸点:W>Y
【答案】C
【解析】
【分析】短周期主族元素 W、X、Y、Z、R 原子序数依次增大,Y、R 的价电子数相等,5 种元素形成的阴
离子结构如图,R 形成 6 个共价键,Y 形成 2 个共价键,二者位于第 VIA 族,结合原子序数可知 Y 为 O 元
素,R 为 S 元素; W 形成 4 个共价键,Z 形成 1 个共价键,W 的原子序数均小于 O 元素,Z 的原子序数大
于 O 元素小于 S 元素,则 W 为 C 元素,Z 为 F 元素;X 介于 C 元素和 O 元素之间,则 X 为 N 元素,以此
分析解答。
【详解】A.主族元素同周期从左向右第一电离能呈增大趋势,但 O 价电子为 ,N 价电子为
,处于半满状态,更稳定,第一电离能:N>O,即 X>Y,A 错误;
B.S 和 N 均有 2 种酸性氧化物,没有指出是否为最高价,且溶液酸性强弱还与浓度有关,无法判断氧化物
水溶液 pH 大小,B 错误;
C.主族元素同周期从左向右电负性逐渐增强,则电负性:F>O,C 正确;
D. 和 都为分子晶体, 分子之间存在氢键,其沸点大于 ,则简单氢化物的沸点:
< ,D 错误;
故答案选 C。
8. 下列关于物质性质解释正确的是
选
性质 解释 项
A 氢氟酸具有强腐蚀性 氢氟酸酸性较强
第 5页/共 21页
B MgO 熔点高于 NaCl MgO 中离子键更强
C 具有漂白性 能将有机色素还原为无色物质
的稳定性强于
D 分子间存在氢键, 分子间不存在氢键
A. A B. B C. C D. D
【答案】B
【解析】
【详解】A.氢氟酸属于弱酸,其强腐蚀性是因为氟离子能与硅发生反应,腐蚀玻璃等含硅材料,A 错误;
B.离子晶体熔点由离子键强弱决定;MgO 中 Mg2+、O2-电荷数均为 2,且离子半径更小,离子键比 NaCl
中 Na+、Cl-形成的离子键更强,即 MgO 熔点高于 NaCl,B 正确;
C.SO2 的漂白原理是其与有机色素结合生成不稳定的无色物质,属于化合反应,C 错误;
D.H2O 热稳定性强于 H2S 是因 O-H 键能大于 S-H 键能,氢键与热稳定性无关,D 错误;
故答案选 B。
9. B 与 C 为短周期同主族元素形成的单质,F 是一种常见的温室气体。相关物质转化关系如图所示,下列叙
述正确的是
A. 上述涉及的反应中仅有一个是氧化还原反应
B. 常温下 C 与盐酸会剧烈反应,放出大量
C. 相同物质的量的晶体 A 和晶体 C 所含 键数目相等
D. E 分子中中心原子的杂化方式为
【答案】D
【解析】
【分析】B 与 C 为短周期同主族元素形成的单质,F 是一种常见的温室气体,F 为 ,D 不可能为单质,
第 6页/共 21页
则 D 为 ,D→F 的反应为 。则 A 为 ,B 为 ,C 为 ,E 为 ,框图
中的剩余的反应为工业制粗硅并提纯的反应,化学方程式分别为: 、
、
【详解】A.由分析可知,所有反应均为氧化还原反应,A 错误;
B. 与盐酸常温不反应,B 错误;
C.1 ml 含 4 ml σ键,1 ml 含 2 ml σ键,C 错误;
D. 的 的价层电子对数为 4、为 杂化,D 正确。
故答案为 D。
10. 熔点高,硬度大,可用作耐磨陶瓷,其晶胞结构如图所示。下列说法正确的是
A. 晶胞边长 a=b=c
B. 同层 B 原子可形成平面六元环结构
C. 每个 Cr 原子周围与其等距且紧邻的 B 原子有 6 个
D. Cr 与最近邻 B 原子的核间距为 pm
【答案】B
【解析】
【详解】A.该晶胞为六方晶胞,其特征为 a=b≠c,A 错误;
B.在 的层状结构中,同层的 B 原子之间可以通过共价键连接,形成平面六元环结构,如图:
第 7页/共 21页
,B 正确;
C.结合晶胞结构,Cr 原子位于顶点,B 原子位于体内,每个 Cr 原子周围与其等距且紧邻的 B 原子数为 12
个, C 错误
D.Cr 与最近邻 B 原子的核间距为 AC 之间的距离,如图: ,AB= ,解三
角形得 ,则 ,D 错误;
故答案选 B。
11. 黄冈师范学院赵国伟教授团队采用无溶剂复分解法制备高纯度硫化锂,简化装置如图所示。反应方程式:
。下列说法错误的是
A. 持续通入 Ar,可以防止 被空气氧化
B. 干燥管可防止水蒸气进入硬质玻璃管使 水解
C. 倒置漏斗可以增大气液接触面积,加快反应速率,同时防止倒吸
D. 烧杯中若用饱和食盐水吸收尾气,则一定有 晶体析出
【答案】D
【解析】
【详解】A. 易被空气氧化,持续通入 Ar 可以排尽装置内空气,避免氧化 ,A 正确;
第 8页/共 21页
B.干燥管中盛放碱石灰,可防止右侧 水蒸气进入硬质玻璃管使 水解,B 正确;
C.烧杯主要用于吸收 、 ,倒置漏斗可以增大气液接触面积,加快反应速率,同时防止倒吸,C
正确;
D.反应方程式可知,生成的 与 物质的量之比为 2:1,氨气过量,在饱和食盐水中主要生成
,不利于 的生成与析出,故不一定有 晶体析出,D 错误;
故选 D。
12. 我国科学家报道了一种高效制备四元碳环的方法,反应原理如下:
下列描述正确的是
A. 该反应为加成反应 B. Ⅰ、Ⅱ、Ⅲ均为芳香烃
C. Ⅰ、Ⅱ、Ⅲ中所有原子均共平面 D. Ⅲ与Ⅱ比较,Ⅲ更稳定
【答案】A
【解析】
【详解】A.该反应的本质是碳碳双键的断裂后成键,属于加成反应,A 正确;
B.芳香烃指的是含有苯环的烃类,Ⅰ、Ⅲ都含有氯原子,属于卤代烃,B 错误;
C.Ⅰ、Ⅲ中碳碳双键与苯环通过单键连接,可以旋转从而不共面,Ⅱ中所有原子共面,C 错误;
D.Ⅲ结构中含有并环的四元环结构,环张力大,不稳定,因此与Ⅱ相比,Ⅲ更活泼,D 错误;
故选 A。
13. 某全固态氢负离子二次电池以储氢材料 和 分别作为正、负极活性物质,以复合氢化物
作电解质。放电时, 从正极脱出,经由固态电解质迁移至负极并嵌入负极材料晶格。下
列有关该电池的说法错误的是
A. 与 He 原子具有相同的核外电子排布
B. 电池工作过程中 Na 元素的价态不变
C. 放电时,负极反应可表示为:
第 9页/共 21页
D. 充电时,若外电路通过 1 ml ,理论上正极质量减少 1 g
【答案】D
【解析】
【详解】A.H⁻核外有 2 个电子,排布为 1s2;He 原子核外也有 2 个电子,排布为 1s2,两者相同,A 正确;
B.储氢材料释放 H2 的反应为 3NaAlH4=Na3AlH6+2Al+3H2↑,正极活性物质为 ,放电时 H⁻脱出,
电极方程式为 3NaAlH4+ 6e-=Na3AlH6+2Al+6H-,价态为+1 不变,B 正确;
C.放电时,负极发生氧化反应:CeH2 失去电子被氧化,同时 H⁻嵌入生成 CeH3,反应式为 CeH2−e−+H−=CeH3
,C 正确;
D.充电时,H⁻从负极脱出并嵌入正极,正极反应为 3NaAlH4+ 6e-=Na3AlH6+2Al+6H-,每通过 1 ml e⁻,正
极增加 1 ml H⁻(质量约 1 g),质量应增加而非减少,D 错误。
故选 D。
14. 某锆基内嵌富勒烯电子结构为 ,结构如图(a)所示;笼内 团簇呈现出由
单元桥连的平面菱形构型,结构如图(b)所示。下列说法正确的是
A. 富勒烯是一种烯烃
B. Zr 与 C 原子间都以离子键结合
C. 锆基内嵌富勒烯中所有碳碳键的键长都相等
D. 该结构的形成体现了超分子的“分子识别”特征
【答案】D
【解析】
【详解】A.富勒烯是碳单质,非烯烃。A 错误;
B.Zr 与 C 之间可能为配位键或离子键,并非全为离子键。B 错误;
C.富勒烯笼中 键与 中 C≡C 键长不同。C 错误;
D. 笼选择性包裹 团簇,体现超分子“分子识别”特征。D 正确。
第 10页/共 21页
故答案为 D。
15. 常温下,向 0.1 ml/L 溶液中通入 HCl 气体,测得含钼(Ⅵ)微粒的物质的量分数( )与 pOH
的关系如图所示。下列说法错误的是
A. 在此过程中,存在反应:
B. 当 时,溶液的 pOH=8.25
C. pOH=7 时,若忽略 和 ,则
D. pOH=8 时,若忽略 和 ,则
【答案】C
【解析】
【详解】A.根据图像可知:当 pOH 8~12, 减小, 增大,存在反应:
,A 正确;
B.根据图像可知:H2MO4 的 , ,当
时代入 可得 c(H+)=10-5.75,即 pOH=8.25
,B 正确;
C.若忽略 和 ,电荷守恒有
,pOH=7 时 ,则
第 11页/共 21页
,根据物料守恒有:溶液中 ,
,即
,代入电荷守恒式得
,整理得
,C 错误;
D. pOH=8 时,若忽略 和 ,根据质子守恒存在关系:
,D 正确;
故答案选 C。
二、非选择题:
16. 氮化镓是目前应用最广泛的半导体材料之一。从铝土矿(主要成分为 、 ,还有少量的 和
)中得到氧化铝和镓的一种工艺流程如图所示:
已知:①镓的化学性质与铝相似。
②萃取镓的原理为: (水相)+3HR(有机相) (有机相) (水相)
回答下列问题:
(1)下列镓的微粒电离一个电子所需能量最高的是___________(填标号)。
A. B. C. D.
(2)“酸解”时,生成“滤渣 2”的离子方程式为___________。
(3)已知:一定温度下,溶质在相同体积平衡共存的两液相中的分配系数 。分别
第 12页/共 21页
用与原溶液等体积的萃取剂依次萃取两次后,水相中 Ga 元素的残留率为___________(用含 k 的代数式表示)
。
(4)“碱溶造液”中产生了 ,“电解”过程中生成镓的电极反应式为___________。
(5)由粗镓制备 的另一种工艺如下图所示:
已知:(ⅰ) (乙醚)和 (三正辛胺)均为配体;
(ⅱ) 沸点:55.7℃, 沸点:34.6℃, 沸点:365.8℃。
①比较分子中的 C-Ga-C 键角大小: ___________ ( )(填“>”、“=”或“ ②. Ga(CH3)3 和 Et2O 的沸点接近,解配后难以分离出 Ga(CH3)3,Ga(CH3)3 和 NR3 的
沸点相差较大,解配后可以分离出 Ga(CH3)3
(6)Ga(CH3)3+NH3=GaN+3CH4
【解析】
【分析】铝土矿经脱硅处理后,加入稀氢氧化钠溶液碱溶,其中的氧化铝和氧化镓分别与氢氧化钠反应生
成四羟基合铝酸钠和四羟基合镓酸钠进入滤液 1,二氧化硅与氢氧化钠反应生成硅酸钠进入滤液 1,氧化铁
不反应成为滤渣 1;滤液 1 加入稀硫酸调 pH,四羟基合铝酸钠转化为氢氧化铝沉淀(滤渣 2),四羟基合镓
酸钠转化为镓离子进入溶液,经过萃取、反萃取后得到含镓溶液,再经碱溶、电解得到粗镓;粗镓经合成
反应生成三甲基镓,三甲基镓与氨气通过 MOCVD 技术反应生成氮化镓;同时滤渣 2 经焙烧生成氧化铝。
第 13页/共 21页
【小问 1 详解】
A 为基态 Ga,B 为激发态 Ga,C 为激发态 Ga+,D 为基态 Ga+,因为 I2>I1,因此电离一个电子所需能量最
大的是 D。
【小问 2 详解】
碱溶后滤液 1 含 ,酸解时发生反应: 。
【小问 3 详解】
设原水相 浓度 ,体积为 V,每次萃取剂体积也为 V。第一次萃取:设平衡时水相浓度为 ,有机
相浓度为 。物料守恒: ;第二次萃取:同理,水相浓度
。残留率 。
【小问 4 详解】
电解时, 在阴极得电子生成 Ga,电极反应式为 。
小问 5 详解】
①Ga(CH3)3 中 Ga 为 sp2 杂化,而 Ga(CH3)3(Et2O)中 Ga 为 sp3 杂化,sp2 杂化夹角大于 sp3 杂化;键角大小:
Ga(CH3)3>Ga(CH3)3(Et2O);
②直接分解时 Ga(CH3)3(Et2O),Ga(CH3)3 和 Et2O 的沸点接近,不易分离,不能制备超纯 Ga(CH3)3,而 Ga
(CH3)3 和 NR3 的沸点相差较大,容易分离,所以采用“配体交换”工艺制备超纯 Ga(CH3)3,其原因为:Ga
(CH3)3 和 Et2O 的沸点接近,Ga(CH3)3 和 NR3 的沸点相差较大,解配后可以分离出 Ga(CH3)3;
【小问 6 详解】
Ga(CH3)3 与 NH3 反应得到 GaN 和另一种产物,由元素守恒可推知另一种产物为 CH4,所以方程为 Ga
(CH3)3+NH3=GaN+3CH4。
17. 芳香胺是一种重要的化工原料,我国科学家开辟了一条利用芳香胺制备有机合成中间体 E 的新工艺。
第 14页/共 21页
已知: (吡啶)与苯相似,具有芳香性。
回答下列问题:
(1)A 的核磁共振氢谱有___________组峰,A 中 结合 的能力比苯胺中的 ___________(填
“强”或“弱”)。
(2)化合物 E 的名称为___________。
(3)D→E 的反应生成了一种无机含氮化合物,其分子式为___________,该分子的空间构型是___________
。
(4)从结构的角度分析,B 容易转化为 C 的主要原因是___________。
(5)由化合物 A 合成 E 的传统工艺如下:
与传统工艺比较,新工艺的优点有___________。
a.反应步骤更少,路线更短,原子经济性更高
b.避免了重金属污染和爆炸风险
c.反应条件更温和,绿色环保,无有害气体生成
(6)G 为 A 的同系物;比 A 多 1 个碳原子,满足条件的 G 的同分异构体有___________种。
【答案】(1) ①. 5 ②. 弱
(2)2-氯吡啶(或邻氯吡啶)
(3) ①. ②. 直线形
(4)共轭使 C 更稳定 (5)b
(6)16
【解析】
【分析】A 为 2-氨基吡啶,与 HNO3 发生中和反应生成 B,B 发生异构生成 C,C 在酸性条件下与 反应
生成 D,D 与 发生取代反应生成 E,据此回答。
【小问 1 详解】
A 为 2-氨基吡啶,没有对称结构,结构中含 5 种不同化学环境的 H(环上 4 种、 上 1 种),故核磁
第 15页/共 21页
共振氢谱有 5 组峰;A 中吡啶环含 N 原子,吸电子效应是其 中 N 原子结合质子能力弱于苯胺中
;
【小问 2 详解】
E 为氯代吡啶,Cl 原子位于 N 原子的 2 号位(或邻位),故名称为:2-氯吡啶(或邻氯吡啶);
【小问 3 详解】
D→E 的反应中,D(吡啶-2-亚硝酰重氮正离子)与 Cl⁻反应生成 2-氯吡啶,由原子守恒可知,同时生成无
机含氮化合物为 ; 分子结构为 N=N=O,中心 N 原子 sp 杂化,空间构型为直线形;
【小问 4 详解】
B 是活性中间体,C 具有芳香共轭结构,更稳定,故共轭效应使 C 更稳定;
【小问 5 详解】
传统工艺用重氮化,氯化等步骤,可能有重金属污染和爆炸风险,新工艺避免了这些,所以选 b;
【小问 6 详解】
G 是 A 的同系物,多一个 C 原子,满足条件的有 16 种,结构如下: (与 N 原子位于
邻、间、对共 3 种)、 (与 N 原子位于邻、间、对共 3 种)、 、
、 、 、 、 、
、 、 、 。
18. 已知铜的两种氯化物的部分性质如下表:
物质 颜色与状态 水中溶解性 在浓盐酸中 与浓氨水反应
第 16页/共 21页
易溶,得蓝绿 溶解,溶液颜色加深(黄
棕黄色固体 溶解,得深蓝色溶液
色溶液 绿色)
溶解,得无色溶液(形成
白色或灰白 溶解,得无色溶液, CuCl 几乎不溶
色固体 ) 久置后变蓝
某小组为探究铜与氯气的反应,设计了如下实验。
Ⅰ.Cu 与 反应
实验①:足量氯气与铜粉反应,实验装置如图所示。
实验②:一定量氯气与铜丝反应,实验装置如图所示。
Ⅱ.Cu 与 反应的现象
实验①:观察到玻璃管内,铜粉剧烈燃烧,发出绿色火焰,产生棕黄色的烟,冷却后,玻璃管内壁附着大
量棕黄色固体。
实验②:红热铜丝持续燃烧,产生大量白烟,冷却后,集气瓶内壁附着大量白色固体和少量棕黄色固体。
Ⅲ.Cu 与 反应的产物的探究
实验编号 操作与现象
实验①的产 a.加足量蒸馏水,振荡→固体溶解,得蓝绿色溶液。
物 b.向上述溶液中滴加浓氨水→溶液变为深蓝色。
第 17页/共 21页
a.加足量蒸馏水,振荡→固体大部分不溶,溶液呈极浅蓝色。 实验②的产
b.向上层清液中滴加浓氨水→无明显变化。 物
c.向不溶固体中滴加浓盐酸,振荡→固体溶解,得无色溶液。
回答下列问题:
(1)A 中发生反应的化学方程式为___________。
(2)B 中盛放的试剂是___________,其作用是___________。
(3)实验①中,得到的棕黄色固体的主要成分是___________(填化学式)。
(4)Ⅲ中实验①的产物得到的深蓝色溶液对应的含铜离子主要是___________(填离子符号)。
(5)实验②中白色固体溶于浓盐酸得到含 的无色溶液,请用离子方程式解释该现象:___________;
该溶液暴露在空气中一段时间后,溶液变为蓝绿色,原因是___________。
Ⅳ.结论:对比实验①和②,可得出影响铜与氯气反应产物的因素有反应温度、氯气的相对用量及单质铜
的形态。
【答案】(1)
(2) ①. 饱和食盐水 ②. 除去氯气中混有的氯化氢气体
(3)
(4)
(5) ①. ②. 中铜为+1 价,具有还原性,暴露在空气中,易被空
气中的氧气氧化生成 , 与 配位形成蓝色的 ,与 配位形成黄色的
,二者混合后呈蓝绿色
【解析】
【分析】装置 A 中二氧化锰和浓盐酸共热反应产生氯气,通过装置 B 除去氯气中混有的氯化氢气体后,氯
气经装置 C 中浓硫酸干燥后进入装置 D,与铜粉在加热条件下反应生成氯化铜,装置 E 中的氢氧化钠溶液
用于除去未反应的氯气,防止空气污染,据此分析。
【小问 1 详解】
装置 A 中二氧化锰和浓盐酸共热反应产生氯气、氯化锰和水,化学反应方程式为
第 18页/共 21页
。
【小问 2 详解】
由分析知,装置 B 的作用是除去氯气中混有的氯化氢气体,因此装置 B 中的试剂为饱和食盐水,故答案为
饱和食盐水;除去氯气中混有的氯化氢气体。
【小问 3 详解】
由已知及分析知,铜在氯气中燃烧生成的棕黄色固体的主要成分为 ,故答案为 。
【小问 4 详解】
溶液为蓝绿色,加入氨水,氯化铜与氨水发生反应 ,生
成的 显深蓝色。
【小问 5 详解】
实验②中白色固体为 CuCl,溶于浓盐酸时发生反应生成 ,离子方程式为 ;
中铜为+1 价,具有还原性,暴露在空气中,易被空气中的氧气氧化生成 , 与 配
位形成蓝色的 ,与 配位形成黄色的 ,二者混合后呈蓝绿色。
19. 草酸亚铁( )可用于制药。在一定温度下,将 置于真空容器中发生如下反应:
反应Ⅰ:
反应Ⅱ:
(1) 的 ___________ 。
(2)将 置于一真空刚性容器中,在温度为 、 时,容器中气体总压强随反应时间变化如图所示。
已知温度为 时,气体总压强为 99 atm(1 atm 表示 1 个标准大气压),其中 CO 的体积分数为 。
第 19页/共 21页
① ___________ (填“>”“”“ ②. > ③. 2178 ④. 等于
( 3) ① . 体 系 压 强 为 latm 不 变 , 充 分 反 应 后 , 反 应 I 达 到 平 衡 , 此 时
,反应 I 的浓度商 ,无法达到平衡(即反应Ⅰ完全进行,
反应Ⅱ达到平衡); ②. 38.7(或 )
【解析】
【小问 1 详解】
根据盖斯定律,将反应Ⅰ与反应Ⅱ相加得: ΔH=+33 kJ·ml⁻¹;
【小问 2 详解】
①T1 曲线很快就达到了平衡,说明其温度更高,速率快,所以 T1 > T2,或者根据反应 I 为吸热反应,升高
温度,平衡正向移动,气体总压增大,即平衡时,温度越高,气体总压越大,所以 T1 > T2;故答案为:>;
②反应Ⅰ为吸热反应,ΔH=Ea(正) – Ea(逆) > 0,故 Ea(正)>Ea(逆)。
第 20页/共 21页
③温度为 时,气体总压强为 99 atm,其中 CO 的体积分数为 ,p(CO)=33 atm,p(CO2)=66 atm,Kₚ(Ⅰ)= p
(CO)×p(CO2)=33×66 (atm)2=2178 (atm)2。
④通入少量 CO2 后,温度不变,两反应 平衡常数不变,Kₚ(Ⅰ)和 Kₚ(Ⅱ)不变,即 Kₚ(Ⅰ)= p(CO)×p(CO2)和
均不变,p(CO)和 p(CO2)比例仍为 1:2,CO 体积分数仍为 。
【小问 3 详解】
体系压强为 latm 不变,充分反应后,反应 I 达到平衡,此时 ,反应 I
的浓度商 ,无法达到平衡(即反应Ⅰ完全进行,反应Ⅱ达到平衡);
完全分解后,反应Ⅱ达到平衡。在 下,由(2)可知 ,恒压下
,即混合气体中 ,平均相对分子质量为: 。
相关试卷
这是一份湖北省黄冈市2025-2026学年高三上学期1月期末化学试卷(无答案),共8页。
这是一份湖北省黄冈市2026届高三上学期1月期末考试 化学试卷(PDF图片版)(含答案),共12页。
这是一份湖北黄冈2026届高三上学期1月期末考试化学试题(含答案),共12页。
相关试卷 更多
- 1.电子资料成功下载后不支持退换,如发现资料有内容错误问题请联系客服,如若属实,我们会补偿您的损失
- 2.压缩包下载后请先用软件解压,再使用对应软件打开;软件版本较低时请及时更新
- 3.资料下载成功后可在60天以内免费重复下载
免费领取教师福利

