广东省佛山市顺德区部分学校2025_2026学年上学期12月月考九年级语文试卷(文字版,含答案)
展开
这是一份广东省佛山市顺德区部分学校2025_2026学年上学期12月月考九年级语文试卷(文字版,含答案),共10页。试卷主要包含了积累运用,阅读,作文等内容,欢迎下载使用。
(本次练习卷共6页,21小题,满分120分,用时120分钟)
一、积累运用(24分)
请你参与班级开展的 “岁月如歌——我们的初中生活” 综合性学习活动,完成1-7题。
【活动一:赏读诗文浸润心灵】
在初中生活中,同学们漫步古诗苑,将近期所学的诗文整理成如下表格:
1. 将表格中的诗文补充完整。(共10分。答对一空得1分,满分不超过10分)
2. 根据诗文内容填写对应细节。(2分)
【活动二:修改文稿锤炼笔墨】
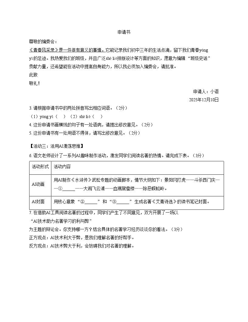
班刊《青春风采录》中将设置 “班级史话” 这一篇章,小语同学向编委会提交了一份申请书,请你帮她完善修改。
申请书
尊敬的编委会:
《青春风采录》是一件很有意义的事情。它能记录我们初中三年的生活点滴,留下我们青春yáng yì的足迹。我热爱我们的班级,并且广泛shè liè排版设计等方面的知识,愿意为编辑 “班级史话” 贡献力量,还希望能在活动中提高自身能力,所以我必须加入编委会,请批准。
此致
敬礼!
申请人:小语
2025年12月10日
3. 请根据申请书中的两处拼音写出相应词语。(2分)
(1)yáng yì( ) (2)shè liè( )
4. 这份申请书画横线的句子有一处语病,请提出修改意见。(2分)
5. 这份申请书有一处用语不得体,请写出修改意见。(2分)
【活动三:活用AI激荡思维】
6. 语文老师设计了一系列AI趣味制作活动,激发同学们阅读名著的热情。请完成下表。(3分)
7. 在借助AI工具阅读名著的过程中,同学们产生了不同意见,双方开展了一场以 “AI技术助力名著学习的利与弊” 为主题的辩论会。你支持哪一方?结合具体的名著学习经历谈谈你的看法。(3分)
正方观点:AI技术利大于弊,是我们理解名著的好帮手。
反方观点:AI技术弊大于利,会妨碍我们对名著的理解。
二、阅读(46分)
(一)阅读下面的文字,完成8-12题。(16分)
【甲】
余幼时即嗜学。家贫,无从致书以观,每假借于藏书之家,手自笔录,计日以还,天大寒,砚冰坚,手指不可屈伸,弗之怠。录毕,走送之,不敢稍逾约。以是人多以书假余,余因得遍观群书。既加冠,益慕圣贤之道。又患无硕师名人与游,尝趋百里外,从乡之先达执经叩问。先达德隆望尊,门人弟子填其室,未尝稍降辞色。余立侍左右,援疑质理,俯身倾耳以请;或遇其叱咄,色愈恭,礼愈至,不敢出一言以复;俟其欣悦,则又请焉。故余虽愚,卒获有所闻。
……
今诸生学于太学,县官日有廪稍之供,父母岁有裘葛之遗,无冻馁之患矣;坐大厦之下而诵诗书,无奔走之劳矣;有司业、博士为之师,未有问而不告、求而不得者也;凡所宜有之书,皆集于此,不必若余之手录,假诸人而后见也。其业有不精、德有不成者,非天质之卑,则心不若余之专耳,岂他人之过哉?
东阳马生君则,在太学已二年,流辈甚称其贤。余朝京师,生以乡人子谒余,撰长书以为贽,辞甚畅达。与之论辨,言和而色夷。自谓少时用心于学甚劳,是可谓善学者矣。其将归见其亲也,余故道为学之难以告之。谓余勉乡人以学者,余之志也;诋我夸际遇之盛而骄乡人者,岂知予者哉?
(节选自宋濂《送东阳马生序》)
【乙】
天台陈君庭学,能为诗。屡从大将北征有劳,擢四川都指挥司照磨①。越三年,会余于京师,其气愈充,其志意愈高,盖得于山水之助者侈矣。
余甚自愧。方余少时,尝有志于出游天下,顾以学未成而不暇。及年壮可出,而四方兵起,无所投足。逮今圣主兴而宇内定,极海之际合为一家,而余齿益加耄矣,欲如庭学之游,尚可得乎?
然吾闻古之贤士,若颜回、原宪,皆坐守陋室蓬蒿没户而志意常充然,此其故何也?得无有出于山水之外者乎?庭学其试归而求焉。苟有所得,则以告余也。
(节选自宋濂《送天台陈庭学序》,有删改)
[注]①照磨:掌管宗卷,钱穀的属吏。
【丙】
欲渡黄河冰塞川,将登太行雪满山。闲来垂钓碧溪上,忽复乘舟梦日边。
行路难,行路难,多歧路,今安在?长风破浪会有时,直挂云帆济沧海。
(节选自李白《行路难(其一)》)
8.下列对【乙】文中加点词语及相关内容的解说,不正确的一项是(3分)
A.“越”,到,与《岳阳楼记》中“越明年”的“越”意思相同。
B.“顾”有拜访、观看等义项,据语境推测,“顾以学未成而不暇”的“顾”意为“拜访”。
C.“益”,更加,与【甲】文中“益慕圣贤之道”的“益”意思相同。
D.“苟”,如果,与《鱼我所欲也》中“故不为苟得也”的“苟”意思不同。
9.【乙】文画波浪线部分有两处需断句,正确的两处是(2分)
皆坐守A陋室B蓬蒿没户C而志意D常充然
10.请将【甲】【乙】两文画横线句子翻译成现代汉语。(4分)
(1)余立侍左右,援疑质理,俯身倾耳以请。
(2)得无有出于山水之外者乎?
11.【甲】【乙】两文都是赠序,这类文体,在赠人以言的同时,也往往抒发作者的某些情志或心怀。【甲】文通过对比①____________________,旨在勉励马君则②____________________。
【乙】文以颜回、原宪为例,旨在勉励陈庭学③____________________。(3分)
12.【甲】【乙】【丙】三篇诗文中人物的共同点让人联想到这些词语:坚韧、求索、理想……请围绕其中一个或另写一个词语,结合三篇诗文的具体内容简要分析。(4分)
(二)阅读下面的文字,完成13-16题。(14分)
材料一
①人们往往把交往看作一种能力,却忽略了独处也是一种能力,并且在一定意义上是比交往更为重要的一种能力。反之,不擅交际固然是一种遗憾,不耐孤独也未尝不是一种很严重的缺陷。
②独处是一种能力,并不是任何人任何时候都可具备的。具备这种能力并不意味着不再感到寂寞,而在于安于寂寞并使之具有生产力。人在寂寞中有三种状态。一是惶惶不安,茫无头绪,百事无心,一心逃出寂寞。二是渐渐习惯于寂寞,安下心来,建立起生活的条理,用读书、写作或别的事物来驱逐寂寞。三是使寂寞本身成为一片诗意的土壤,一种创造的契机,生发出关于存在、生命、自我的深邃思考和体验。
③独处是人生中的美好时刻和美好体验,让生命变得更加充实。这时候,我们进行自我关照,开始了与自己的心灵以及与宇宙中的神秘力量的对话。一切严格意义上的灵魂生活都是在独处时展开的。唯有自己沉浸于古往今来大师们的杰作之时,才会有真正的心灵感悟。唯有自己独自面对苍茫的群山和大海之时,才会真正感受到与大自然的连结。
④从心理学的观点看,人之所以需要独处,是为了进行内在的整合。所谓整合,就是把新的经验放到内在记忆中的某个恰当位置上。唯有经过这一整合的过程,外来的印象才能被自我所消化,自我也才能成为一个既独立又生长着的系统。所以,有无独处的能力,关系到一个人能否真正形成一个相对自足的内心世界,而这又会影响到他与外部世界的关系。
(节选自周国平《独处的充实》,有删改)
材料二
①社会交往是人的基本需求,但人的一生,或多或少都要面对如何与自己相处的问题。学会与自己相处,不是追求寂寞、封闭自我,而是在沉潜中默默提升自己的境界。回溯历史,李时珍写《本草纲目》用了27年,徐霞客写《徐霞客游记》用了34年,达尔文写《物种起源》
用了27年,马克思写《资本论》用了40年。如果缺乏耐得住寂寞的定力,没有独处时的思考,这些成就是很难获得的。如今,在一些发达国家,不少年轻人会选择给自己安排一个“间隔年”,以便在一段相对安静的生活中思索人生、规划未来。因此,我们在学习融入集体的同时,也应学会与自己相处,葆有享受独处的积极心态。
②与自己相处,前提是保持高尚的价值追求。有什么样的人生追求,就会有什么样的人生选择。应当自觉校准人生坐标,培养自省、敬畏、慎独意识,通过对生命的深邃思考、高尚的价值追求,排除外界纷扰对内心的侵袭。提升与自己相处的能力,关键在于养成不断学习的良好习惯。知识是提升修养的精神食粮,应当善于把零星的时间“焊接”起来,以永不满足的态度去对待学习,不断用新知识充实自己、丰富自己,用知识的力量抵御精神空虚、意志消沉。激发与自己相处的智慧,贵在提高直面现实的思辨能力。与自己相处并非与世隔绝、离群索居,而是在人群中保持一定程度的独立,应当以思辨的眼光看待和分析事物,瞄准现实问题,努力获得更多规律性认识。
③一个民族,总要有一些仰望星空的人。学会与自己相处、享受与自己相处,是接近星空的有益尝试。我们与其在喧嚣中消耗光阴,不如借助与自己相处的时光延伸生命、蓄积力量。
(节选自顾伯冲《学会与自己相处》,有删改)
13.【信息辨析】下列对材料的理解与分析,不正确的一项是(3分)
A.材料一第二段中举出“人在寂寞中的三种状态”的例子,是为证明“并不是任何人任何时候都具备独处的能力”的观点。
B.材料一第四段从心理学的角度解释人需要独处的原因,就是独处时的内在整合可以形成一个相对自足的内心世界,并进而影响其与外部世界的关系。
C.材料二第一段主要运用了对比论证的方法,论证了“学会与自己相处,不是追求寂寞、封闭自我,而是在沉潜中默默提升自己的境界”的分论点。
D.材料一中把人在寂寞中的状态分为三种,材料二中提到的李时珍、徐霞客、达尔文等人都属于第三种。
14.【思路梳理】请将材料二第二段的行文思路补充完整。(3分)
首先提出①______________;接着阐述有什么样的人生追求就会有什么样的人生选择,应当自觉校准人生坐标,培养自省、敬畏、慎独意识;然后说明②______________;最后强调③______________。
15.【内容理解】材料一和材料二在观点上有什么异同?请结合材料内容简要分析。(3分)
16.【名著联读】《水浒传》中,许多英雄都曾经历过“独处”时期(如遭陷害、流放、逃亡等)。请结合一位具体人物的经历,阐述这段“独处”时光如何影响了他的性格或命运,并谈谈你从中获得的启示。(5分)
(三)阅读下面的文字,完成17-20题。(16分)
塑人
张祺妍
①“什么?再不做了?”
②我猛地一撂筷子,像是大醉时突然被迎头浇了凉水一样,后知后觉地发惊。饭桌上摆着一个舞狮的泥塑娃娃,还弯着笑眼,灵动得像要跑跳起来——那是三年前的大年初一,我在村头演了一场舞狮之后,泥人赵给我捏的小像。
③“我得去问问他!”娘刚想叫我先等等,我已匆忙地抹了一把脸,又就着棉袄底儿擦了擦手,朝着最西头的人家跑去。
④最西头住的就是泥人赵。这是个快要古稀的老头,粗糙的一双手上满是岁月的痕迹,让
人自然地想起他前半生面朝黄土背朝天的日子——可他偏偏是个手艺人,听说早年跟着高人学过捏泥人,也有人说他是自学成才、妙手天成。话这样说,他的捏泥人手艺确实是乡里乡外点了头的。他本是姓赵,听说过天津有个泥人张,我们就也给他起了个“泥人赵”的名号,叫久了也就成了大名。
⑤泥人赵不上街、不进城,院里摆满了各色的泥人。泥人虽小,但功夫从选土和泥就得开始。得选那些摸着有些潮湿的红土,弄回来像摊煎饼似的铺开晾透。之后是筛,一遍遍地过网,直到那些山野旮旯里的粗土都变得精细甚至发亮,才能添水成泥。泥和成后,加上块块如雪的棉絮,再抡起胳膊,一把铁锤砸上五六个小时,让棉丝成为泥的骨血,才能整泥入窖。
⑥入窖等三年。三年前舞完狮后,我亲眼看着泥人赵备好了泥,把一块块金砖似的泥放到窖里。算着日子,这两天就差不多要开窖、取泥、塑形了,怎么好端端就不做了?二月里风还凉,我却跑得满身发汗,用尽了力气去拍他家暗红的大门。不想门是虚掩着,我一下子扑进了泥人赵的小院。
⑦院里摆着八仙过海,中间早就撑起了小桌,泥砖在日光下闪着莹莹的水光,仔细看却又不是,那是一种被黄土地压实了的厚重,一种如丝绸般柔顺而不轻浮的踏实,整个院子都被暖融融的土地包裹着。泥人赵握着拍板,就像握着鼓槌一样轻巧,高低错落地打着节奏,一块泥便在他手底下慢慢有了形状。
⑧“好一个关云长!”只见那泥块隐约可见魁梧英姿,我看入了迷,不自觉地叫出来。泥人赵微微点头,却并不抬眼看我,只是一扔拍板,发出清脆的一响,看似笨拙的、泥土色的手冻得有些发红,轻柔地摸上泥坯,一瞬间,仿佛时间急遽地倒流漫溯,回到远古时女娲造人的那片土地,神女的纤纤素手与泥人赵的巧手跨过千年重合,在这塑人的一刻。
⑨“你说眼睛怎么捏?凤眼生威,卧蚕似雾。”他先捏出眼眉,又换了压子细细地雕琢:“千里走单骑,过五关斩六将,不全是为了刘备?是武将,更是忠臣。这关二爷的忠、勇,两眼一瞪便知。”
⑩他语气平淡,呼出的热气与历史的云烟相融,像在直面那义薄云天的将军。压子飞旋,好似大师泼墨,自有酣畅淋漓的笔走龙蛇;压子细刻,又如锦绣巧织,更显细密纤巧的蝶翅银针。仅仅几下,真真是画龙点睛,一下子双目炯炯,关羽有了真神。冬天的日光格外泛金,为他镀上绒绒的花边,泥人赵和关云长仿佛重叠在了一起。
⑪“这是捏人,更是塑人。”
⑫眼看着那原本只是个人形的泥胚一点点成了关羽再世,我才忽地想起我的问题,话刚提到喉头,泥人赵突然对我招了招手。我朝着关羽走去,又盯着泥人赵手掌上零零点点的泥块发愣,突然听见他轻笑了一声。
⑬“大家说我跟着高人学过捏泥人不假,说我是自学成才倒也不假。泥人没有什么高招诀窍可传授,一是凭手上功夫熟不熟,二是看你懂不懂这个人。只有你仔细看了他的挑眉、眨眼,你才能捏得像,只有你懂了他的为人处世,你才能捏得真。”
⑭他最后削了削宝刀:“我看你感兴趣。你记住我的话吧:用眼看,用心感,才能用手捏。这是个塑人的过程,你心里有了,手下自然就真。”
⑮我看着那竖立着青龙偃月刀的关羽,虽没有上色,但泥土的脸庞自有赤色,那刀也泛着忠义与刚勇的寒光,像是刚刚进行一番血战。虽不曾见过真颜,总觉得胸中有一阵豪气直冲云霄、有一腔热血澎湃激昂,我想,这就是泥人赵心中,关羽的神。
⑯“过五关斩六将力保皇嫂,古城边斩蔡阳匹马单刀——”泥人赵抬头望着无云的天,双手虚空一握,像是京剧里红生亮相。
⑰一句未落,门口却停了一辆半旧的摩托车。一男一女从车上翻下,一见那关云长就两眼放光:“大师,您再考虑考虑。不用您操心,只要您把这各色的人物给我们翻个泥模子就行,价钱,我们绝不吞一点儿。”
⑱泥人赵双手轻轻抚了抚关羽像,又两手抱拳朝他们一拱:“承他人的手艺,叫不上什么大师。只是捏泥人,只能亲手塑,从来不翻泥模。辛苦您二位又跑一趟,我啊,再不做了。”
⑲他摆摆手,转身进了里屋,独留那关二爷镇守在桌上,像是关羽,又像是泥人赵。
(选自《中国青年作家报》,有删改)
17.【梳理情节】请根据文中“我”与泥人赵交往的故事,完成下面的表格。(3分)
18.【品味语言】请结合知识卡片,自选角度赏析文中第10段画线句子的表达效果。(3分)
压子飞旋,好似大师泼墨,自有酣畅淋漓的笔走龙蛇;压子细刻,又如锦绣巧织,更显细密纤巧的蝶翅银针。
知识卡片
多角度品味语言有助于深入理解作品的文学价值和作者的创作匠心。
品味语言可从以下角度切入:修辞手法(比喻、拟人等)的分析,精妙词语(动词、形容词等)的品味,特殊句式(长短句、倒装句等)的赏析,表现手法(对比、象征等)的解读,描写方法(动作、神态等)的揣摩,以及语言风格的把握和情感表达的体会等。
19.【研读细节】文中有两处写到“笑”都与泥人赵有关,请找出具体语句并分析“笑”的不同含义。(5分)
20.【探究立意】班级读书会上,有同学提出:“泥人赵最后说‘再不做了’,是一种消极的退守;而文中他精心塑造关公的‘忠勇’,则是一种积极的坚守。这两种表现是矛盾的。”你同意这种看法吗?请结合全文,谈谈你的理解。(5分)
三、作文(50分)
21. 阅读下面的文字,按要求作文。(50分)
①于丰收的静美中,埋下来年的种子。
②风景不只在远方,更在凝视日常的眼眸里。
③真正的休憩,并非脚步的停歇,而是心灵在自主探索中的丰盈。
请结合你对“佛山秋假”的经历或理解,从上述一句话或几句话出发,写一篇文章。可以叙述你在秋假中的所见所闻、所学所感(如文化体验、劳动实践、家庭生活、社会观察等),也可以围绕秋假的意义展开论述。
要求:(1)文体自选(诗歌除外);
(2)自拟题目,自选角度;
(3)不少于 500 字;
(4)文中不得出现真实姓名和校名。
试卷答案
1.(1)后天下之乐而乐 (2)欲为圣明除弊事 肯将衰朽惜残年
(3)羌管悠悠霜满地 人不寐 将军白发征夫泪 (4)会挽雕弓如满月
(5)醉里挑灯看剑 梦回吹角连营 (6)不尽长江滚滚流 (7)峰峦如聚 波涛如怒
(每空1分,共10分)
2.①一腔豪情 ②千古兴亡 ③峰峦如聚(每空1分,共2分)
3.(1)洋溢 (2)涉猎(每空1分,共2分)
4.将 “《青春风采录》” 改为 “编辑 ‘班级史话’”。(2分)
5.将 “必须” 改为 “希望”。(2分)
6.①醉打蒋门神 ②艾青 ③土地(每空1分,共3分)
7.示例:我支持正方观点。AI技术可以帮助我们更直观地理解名著内容,如用AI制
作的《水浒传》武松专题动画脚本,能让我们更清晰地了解武松的故事。(3分)
8.B(3分)
9.AB(2分)
10.(1)我站在旁边侍候着,提出疑难,询问道理,弯下身子,侧着耳朵请教。(2
分) (2)难道没有超出山水之外的东西吗?(2分)
11.①自己求学的艰难和太学生学习条件的优越 ②勤奋学习
③追求高远的志向(每空1分,共3分)
12.示例:坚韧。【甲】文作者宋濂幼时家贫,却勤奋好学,不畏艰难;【乙】文陈
庭学历经多年,终有所成;【丙】文李白虽仕途坎坷,但仍坚信 “长风破浪会有时
,直挂云帆济沧海”。(4分)
13.C(3分)
14.①学会与自己相处,关键在于养成不断学习的良好习惯
②提升与自己相处的能力,贵在提高直面现实的思辨能力
③学会与自己相处,是接近星空的有益尝试(每空1分,共3分)
15.相同点:都强调了独处的重要性。不同点:材料一从心理学角度分析了独处的原
因,材料二则从社会交往角度论述了学会与自己相处的意义。(3分)
16.示例:林冲。林冲被高俅陷害,刺配沧州,在这 “独处” 时光中,他逐渐认清了
现实,变得更加坚韧。启示:面对困境,我们要学会独处,在独处中思考,在独处
中成长。(5分)
17.① “我” 觉得泥人赵捏的小像灵动 ② “我” 发现泥人赵不做泥人了,去问他
③ “我” 被泥人赵捏的关羽像震撼(每空1分,共3分)
18.示例:运用比喻的修辞手法,将 “压子飞旋” 比作 “大师泼墨”,“压子细刻”
比作 “锦绣巧织”,生动形象地写出了泥人赵捏泥人的技艺高超。(3分)
19.第一处:“他轻轻笑了一声”,这 “笑” 是泥人赵对 “我” 的问题的回应,表现
了他的自信和从容。第二处:“他摆摆手,转身进了里屋,独留那关二爷镇守在桌
上,像是关羽,又像是泥人赵”,这 “笑” 是泥人赵对自己技艺的肯定,表现了他
的坚守和执着。(5分)
20.不同意。泥人赵 “再不做了” 是因为他对泥人艺术的坚守,他认为只有亲手塑,
才能塑出真神。而他精心塑造关公的 “忠勇”,则是他对艺术的追求和对传统文化
的传承。这两种表现并不矛盾,而是体现了泥人赵对艺术的热爱和对传统文化的尊
重。(5分)主题
细节
相关诗文
出处
韦大抱负
家国之思
一句心声
(1)先天下之忧而忧,________。
范仲淹《岳阳楼记》
一片忠心
(2)________,________。
韩愈《左迁至蓝关示侄孙湘
一把眼泪
(3)________,________,________。
范仲淹《渔家傲·秋思》
一腔豪情
(4)________,西北望,射天狼。
苏轼《江城子·密州出猎》
一场醉梦
(5)________,________。
辛弃疾《破阵子·为陈同甫赋壮词以寄之》
①_____
身不得,男儿列,心却比,男儿烈。
秋瑾《满江红》
②_____
千古兴亡多少事?悠悠。(6)________。
辛弃疾《南乡子·登京口北固亭有怀》
一处雄关
(7)________,________,山河表里潼关路。
张养浩《山坡羊·潼关怀古
活动形式
活动内容
AI动画
用AI制作《水浒传》武松专题的动画脚本,情节大纲如下:景阳冈打虎——斗杀西门庆——①______——大闹飞云浦——血溅鸳鸯楼——除恶蜈蚣岭。
AI封面
用核心意象 “②______” 和 “③______” 生成名著《艾青诗选》的读书笔记封面。
时间
事件
“我”的反应/感受
三年前
舞狮后泥人赵为“我”捏小像
①____________________
现在
②____________________
③____________________
相关试卷
这是一份广东省佛山市顺德区六镇联考2025-2026学年九年级上学期12月月考语文试题,共8页。
这是一份广东省佛山市南海区名校联考2025-2026学年九年级上学期12月月考语文试题(月考),共10页。
这是一份广东省佛山市顺德区2025-2026学年九年级上学期期中考试语文试题,文件包含广东省佛山市顺德区2025-2026学年九年级上学期期中考试语文试题pdf、广东省佛山市顺德区2025-2026学年九年级上学期期中考试语文试题参考答案pdf等2份试卷配套教学资源,其中试卷共9页, 欢迎下载使用。
相关试卷 更多
- 1.电子资料成功下载后不支持退换,如发现资料有内容错误问题请联系客服,如若属实,我们会补偿您的损失
- 2.压缩包下载后请先用软件解压,再使用对应软件打开;软件版本较低时请及时更新
- 3.资料下载成功后可在60天以内免费重复下载
免费领取教师福利

