四川省绵阳市元三维大联考2025_2026学年高三上学期第一次诊断性考试历史试卷(扫描版,含答案)
展开
这是一份四川省绵阳市元三维大联考2025_2026学年高三上学期第一次诊断性考试历史试卷(扫描版,含答案),共6页。试卷主要包含了选择题,非选择题等内容,欢迎下载使用。
注意事项:
答卷前,考生务必将自己的班级、姓名、考号填写在答题卡上。
回答选择题时,选出每小题答案后,用铅笔把答题卡上对应题目的答案标号涂黑。如需改动,用橡皮擦干净后,再选涂其它答案标号。写在本试卷上无效。
回答非选择题时,将答案写在答题卡上。写在本试卷上无效。
考试结束后,将答题卡交回。
第Ⅰ卷(选择题,共48分)
一、选择题(下列各题的四个选项中只有一项是最符合题意的,请把它选出来,并把它前面的字母填涂在答题卡相应的位置。每小题3分,共48分)
1.下图是黄河下游汶泗流域在不同时期遗址中出土的渔猎采集工具数量对比图。据此推知,该地区
A.经济形式逐步转型B.人口流失现象严重C.石器制作技术进步D.自然环境依赖加深
2.殷商时期,上帝是殷人至高的神,作为商王不能直接祭祀上帝,必须通过祭祀祖先神间接与上帝沟通。周人将“天”作为普世性精神主宰,切断了“天”与祖先神之间的血缘关系,并且认为天命将到哪个族群身上,是看统治者的德行。这一认识的转变反映了
A.宗法血缘观念淡化B.族群整合动力增强C.神权政治日益巩固D.仁政思想影响广泛
3.春秋时期,不筑堤被写入列国公约,要求各国统一遵守。到战国中期,反对筑堤的理念发生转变,齐、赵、魏等国纷纷大规模筑堤,并且出现了白圭等筑堤专家。这一变化可佐证战国时期
A.诸侯之间竞争加剧B.农业生产日益进步C.国家统一趋势加强D.水利技术得到发展
4.睡虎地秦简中有律法条文记载:“春二月,毋敢伐材木山林及雍堤水不(泉)。夏三月,毋敢夜草为灰、取生荔、麝卵,毋杀其绳重者,毋毒鱼鼈(鳖),置井罔(网)。到七月而纵之。唯不幸死而伐绾(棺)享(椁)者,是不用时。”这说明了
A.严刑峻法的治国理念B.重本抑末的经济思想
C.天人合一的生态智慧D.礼法并用的司法原则
5.十六国时期的国史在记载君主事迹征时往往存在一些“模式化叙事”,如前燕慕容皝身高、体貌与刘邦相似,后燕慕容垂身高、体貌与刘备相似,南燕慕容德身高、体貌与周文王相似。另有一些君主是因其母“感神异”而生。这些“模式化叙事”体现了
A.著史传统接续传承B.区域文明交流互动C.同源共祖观念兴起D.华夏文化辐射周边
6.唐代在广州设置蕃坊作为蕃商集中居住的地点,由唐政府设立的蕃长来管理蕃坊内部事务。蕃坊内来自于阿拉伯、波斯、印度等各地的蕃商在此“列肆而市”,蕃坊内万商云集,店肆林立,形成了一个热闹繁华的商业区。据此可知,蕃坊的设立
A.助推了市镇经济的发展B.巩固了朝贡贸易的地位
C.扩大了中华文化的影响D.导致了经济重心的南移
7.元祐四年(1089年),右丞王存言:“京师之地,四达而平,威制夷狄,为根本之固者,以营卫严也……兵冗费广,京师兵籍益削,于是三路添籍民兵,畿内亦置保甲,四时教阅,使人为胜兵,平日不费钱粮,缓急得为武备,此先帝之意也。”王氏此言基于
A.阶级矛盾的尖锐B.重文轻武的国策C.地方割据的威胁D.军政需求的考量
8.1288年,元世祖下令对“江南公田、荒闲田”第一年免地税,第二年交纳一半,第三年正式交纳但不负担其他差发。成宗大德七年(1303年)开始,官田租额上升,
据记载 “闽闲职田每亩岁输米三石”。这一变化侧面反映出
A.赋税名目的简化B.南方经济的恢复发展
C.南北差距的缩小D.土地兼并现象的缓和
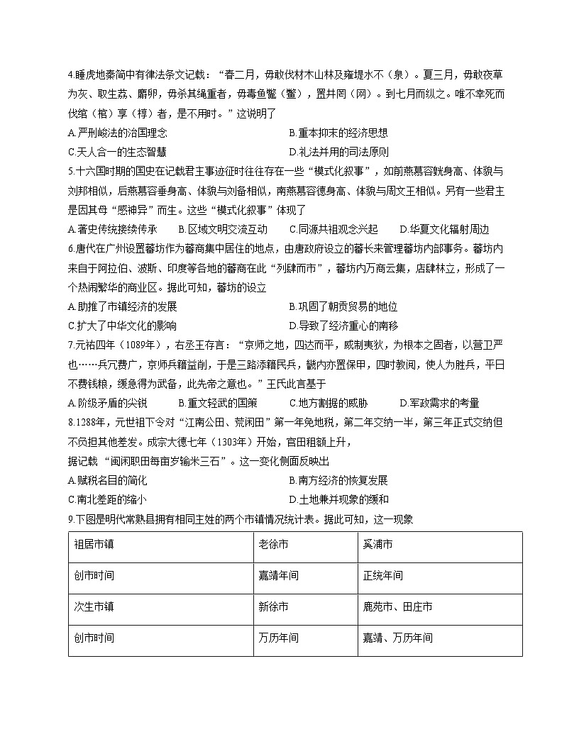
9.下图是明代常熟县拥有相同主姓的两个市镇情况统计表。据此可知,这一现象
A.推动了区域发展B.淡化了宗族观念C.激化了人地矛盾D.冲击了中央集权
10.明清时期,在各省、府、州、县,地方官往往绘制地图,以便了解各级政区和乡亭聚邑分布、地方土地肥瘠、交通冲缓之处、四至八到、水旱紧要地点等情况,形成了中国古代地图中的另一大门类——地方衙署图。这些地图的绘制表达了地方官员
A.赓续文明的愿望B.治平天下的理想C.基层管理的智慧D.整齐风俗的追求
11.托勒密埃及王朝有三个重要的雕塑工坊群,以上埃及为中心的工坊群,雕塑多为传统埃及式风格;以亚历山大里亚和卡诺普斯为中心的工坊群,多呈现希腊化样式;以法尤姆省和其他希腊人大聚居区为中心的工坊群,风格上属于中间样式。这些工坊群的分布
A.促进希腊化时代到来B.阻碍了本土文化传承
C.根源于区域经济差异D.有利于文化间的交流
12.在11世纪的英国,如果平民拥有属于自己的足够的土地,一座钟楼和一座城堡,在国王会堂里有他的席位和专职,那么,他以后就有资格获得一个骑士的各种权利。如果一个商人三次自费渡过汪洋大海,那么,此后他就有资格得到一个骑士的各种权利。这反映出当时英国
A.封建贵族势力削弱B.王权社会基础扩大C.社会阶层流动频繁D.骑士阶层观念更新
13.13世纪后期意大利的城市设计充满着公益理念,市政厅、大教堂、广场,笔直宽阔的道路和开放的公共空间集中体现了共同体精神。进入14世纪以后,新兴的商业家族逐渐渗入公共空间、整合街区并加强了对邻里街区的控制。这一变化反映出意大利
A.社会结构发生变动B.资本原始积累加快C.人文主义思想兴起D.城市自治运动发展
14.16世纪上半叶,伦敦与阿姆斯特丹、佛罗伦萨平均收入大致与亚洲处于同一水平,16世纪中叶至17世纪上半叶,上述城市的薪资水平上升并与亚洲拉开了差距;随后,中南欧的薪资水平回落,但伦敦和阿姆斯特丹却保持着持续上升态势;到17世纪末,伦敦对阿姆斯特丹实现了反超。这
A.引发了欧洲的价格革命B.推动了工业革命的发展
C.有利于生产方式的转型D.加快了殖民扩张的步伐
15.伏尔泰曾描述18世纪的巴黎“思想成了能盈利的商品”。在经济困难时期,图书贸易对贫困民众的吸引力尤为突出。大革命爆发后,巴黎奢侈品工业遭受毁灭性打击,失业的珠宝商、钟表匠、理发师等成为书贩的主体。这反映了
A.革命重塑社会经济结构B.工业化刺激出版业发展
C.基础教育发展成就卓著D.理性主义成为时代潮流
16.在阿根廷的布宜诺斯艾利斯省,1830年每个地主平均占有土地16000公顷,1840年增加了84%,达29000公顷。在墨西哥,1810年以前大庄园的数目有4944个,19世纪中期则达到了6092个。对这一现象的解释最为合理的是拉美
A.土地经营利润丰厚B.列强扶植土地贵族C.近代化的进程曲折D.新的生产方式扩展
第II卷(非选择题,共52分)
二、非选择题(17题25分,18题12分,19题15分。共52分。)
17.阅读材料,完成下列要求。(25分)
材料一 438年,西罗马帝国编纂了《狄奥多西法典》,随后,日耳曼人打碎了统一的西罗马帝国和罗马法,《尤里克法典》《西哥特法典》《勃艮第法典》等诸法典纷纷涌现。12-13世纪,中世纪西欧封建成文法也随着国家立法活动的加强而不断丰富,由此形成了包括庄园习惯法、采邑法、封建成文法即王室法的统一的封建法体系。11世纪到15世纪,西欧形成了《康索拉多法典》《奥列隆法典》《维斯比法典》三大海商法法典。与此同时,教会法开始体系化,教会法庭在西欧各地逐渐建立起来,到16世纪末逐渐形成了通行于中世纪西欧教会的《教会法大全》。
——摘编自张乃和《中世纪法律的多元一体构建》
材料二 汉律规定,据城池要塞叛乱或向叛乱者投降等行为,均构成严重犯罪而处以极刑。南北朝时期,《北齐律》将“叛”、“降”等重大犯罪列为“重罪十条”。《唐律疏议》对户籍、田宅、婚姻、继承等等领域的活动制定了详备的法律条款。清朝统治者尤其注重实施颁布实施“会典”这一法律形式,认为有“明昭代之章程,备诸司之职掌,以熙庶绩,以示训行”的功能。
——摘编自朱勇《中国古代法律自成一系》等
材料三 孟德斯鸠认为,法律是构成民族精神的重要原则,基于此,他提出中国的立法者试图把法律和礼仪结合在一起,他在的著作中辟出专门的章节对“礼”予以论述。伏尔泰对中国法律文化中重视道德大加赞赏,认为中国的法律是重视道德而不是靠精神压制来发挥作用。莱布尼茨及其弟子沃尔夫认为在法律文化上中国要高于欧洲。前者提出中国在全民团结的基础上实现公共安全与人类秩序,后者则指出中国注重道德的培养过程中遵循人的理性以及自然规律的要求。
——摘编自向广宇《中国传统法文化对启蒙时代的欧洲思想家的影响》
(1)根据材料一并结合所学知识,概括中古西欧法律构建的阶段性特征并分别阐述其原因。(12分)
(2)根据材料二并结合所学知识,分析中国古代法律构建的特点及其对国家治理的意义。(8分)
(3)根据材料三并结合所学知识,简述中国古代传统法文化对启蒙时代西欧思想家的影响。(5分)
18.阅读材料,完成下列要求。(12分)
材料 鸦片战争以前,中国是否已经形成了全国性统一市场,中外学术界对此已经争论了半个多世纪,但至今仍未达成共识。一派学者认为在1840年以前,由于中国尚处于封建社会,全国市场是一种资本主义现象,因此中国不可能有全国市场。另一学派认为,在1840年以前很久就已经形成了全国市场,而这个市场的形成是资本主义萌芽赖以发展的前提之一。在海外学者意见也同样严重分歧。一些学者认为中国是由无数个彼此孤立的地方小市场构成的,此外中国的疆域巨大也使得近代以前形成一个统一的全国市场变得十分困难。另一些学者对此看法却截然相反。
——摘编自李伯重《中国全国市场的形成,1500-1840年》
就材料中的学术争议提出一个自己的看法,并结合所学知识加以阐述。(要求:看法明确,史论结合、逻辑清晰、叙述完整)(12分)
19.阅读材料,完成下列要求。(15分)
材料 有文献曰:“德安府黄二也,家市缫帛,有庄在城外之西罗村。”在宋代,富民依靠财富势力购置破落贵族和官僚地主的土地园宅形成的富民庄园,是宋代庄园异于前代的重要特色。关于宋代富民庄园,明代钱士升认为:
凡富家必有庄田,有庄田必有佃户,佃户力田完租,以便富家办纳粮税,而固收其余以养人口。至于穑事方兴,青苗不接之际,则富家每出母钱以贷之,而商贾之拥厚赀者亦以质库应民之急。且富家之用物也宏,凡养生、送死、宾客、游观之费,百工力役皆仰给焉,则是富家者固穷民衣食之源也。不宁惟是,地方水旱则有司檄令出钱,储粟平价均粜,以济饥荒;一遇寇警,则令集庄客,缮器械,以助城守捍御之用。即今日因粮输饷,富家居多。固富家者,非独小民待命,亦国家元气之所关也。
——据钱士升《定人心消乱萌疏》等
(1)根据材料并结合所学知识,概括宋代富民庄园发展的原因。(8分)
(2)根据材料并结合所学知识,阐述宋代富民庄园发展的影响。(7分)
试卷答案
1.A 2.B 3.A 4.C 5.C 6.C 7.D 8.B 9.A 10.C 11.D 12.B 13.A 14.C 15.D 16.C
17.(1)阶段性特征:43812世纪,多元法律并行;1216世纪,法律体系化。(4分)
原因:43812世纪:西罗马帝国灭亡,日耳曼人入侵;封建制度确立,庄园经济发展;教会势力强大。(4分)
1216世纪:国家统一趋势加强;商品经济发展;教会权力上升。(4分)
(2)特点:重视对重大犯罪的惩处;法律内容详备;注重法律形式的创新。(4分)
意义:维护了国家统一;促进了社会稳定;推动了经济发展;为后世法律发展提供了借鉴。(4分)
(3)影响:为启蒙思想家提供了思想资源;推动了欧洲法律文化的发展;促进了中西方文化交流。(5分)
18. 示例:看法:中国在1840年以前已经形成了全国性统一市场。(2分)
阐述:明清时期,随着商品经济的发展,长途贩运贸易兴盛,形成了全国性的商业网络;农产品和手工业品的商品化程度提高,出现了专门的市场;货币经济发展,白银成为主要流通货币。这些都表明中国在1840年以前已经形成了全国性统一市场。(10分)
19.(1)原因:商品经济发展;土地兼并加剧;政府政策支持;富民阶层崛起。(8分)
(2)影响:促进了农业发展;推动了商品经济繁荣;加强了地方控制;影响了社会结构。(7分)祖居市镇
老徐市
奚浦市
创市时间
嘉靖年间
正统年间
次生市镇
新徐市
鹿苑市、田庄市
创市时间
万历年间
嘉靖、万历年间
前后创市者的关系
祖孙
兄弟、族人
相关试卷
这是一份四川省绵阳市2025_2026学年高三上学期第一次诊断性考试历史试题(扫描版,含答案),共6页。试卷主要包含了 考试结束后,将答题卡交回等内容,欢迎下载使用。
这是一份四川省“元三维大联考”2026届高三上学期1月第二次诊断考试历史试卷(PDF版附答案),文件包含历史试卷-四川省“元三维大联考”2023级高三第二次诊断考试pdf、历史答案-四川省“元三维大联考”2023级高三第二次诊断考试pdf等2份试卷配套教学资源,其中试卷共7页, 欢迎下载使用。
这是一份2026届四川省绵阳市元三维大联考高三上学期第一次诊断性考试历史试题(含答案),共8页。试卷主要包含了10等内容,欢迎下载使用。
相关试卷 更多
- 1.电子资料成功下载后不支持退换,如发现资料有内容错误问题请联系客服,如若属实,我们会补偿您的损失
- 2.压缩包下载后请先用软件解压,再使用对应软件打开;软件版本较低时请及时更新
- 3.资料下载成功后可在60天以内免费重复下载
免费领取教师福利

