若您为此资料的原创作者,认为该资料内容侵犯了您的知识产权,请扫码添加我们的相关工作人员,我们尽可能的保护您的合法权益。
还剩2页未读,
继续阅读
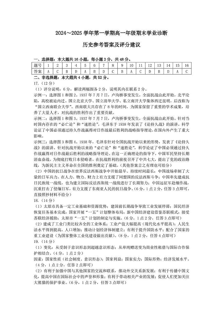
山西省太原市2024-2025学年高一上学期期末考试历史试题(含答案)
展开
这是一份山西省太原市2024-2025学年高一上学期期末考试历史试题(含答案),文件包含历史试题pdf、2024-2025学年第一学期期末高一历史答案pdf、历史答题卡pdf等3份试卷配套教学资源,其中试卷共7页, 欢迎下载使用。
相关试卷
山西省太原市2024-2025学年高一上学期期末考试历史试题:
这是一份山西省太原市2024-2025学年高一上学期期末考试历史试题,共57页。
山西省太原市2024-2025学年高一上学期期末考试历史试题:
这是一份山西省太原市2024-2025学年高一上学期期末考试历史试题,共8页。
山西省太原市2024-2025学年高一下学期期末考试历史试题+答案:
这是一份山西省太原市2024-2025学年高一下学期期末考试历史试题+答案,共8页。
相关试卷 更多
资料下载及使用帮助
版权申诉
- 1.电子资料成功下载后不支持退换,如发现资料有内容错误问题请联系客服,如若属实,我们会补偿您的损失
- 2.压缩包下载后请先用软件解压,再使用对应软件打开;软件版本较低时请及时更新
- 3.资料下载成功后可在60天以内免费重复下载
版权申诉
免费领取教师福利

