搜索
      上传资料 赚现金

      辽宁省沈阳市五校2026届高三上学期期末联考 生物试卷(含答案)

      • 2.07 MB
      • 2026-01-28 15:37:53
      • 13
      • 0
      加入资料篮
      立即下载
      辽宁省沈阳市五校2026届高三上学期期末联考 生物试卷(含答案)第1页
      1/14
      辽宁省沈阳市五校2026届高三上学期期末联考 生物试卷(含答案)第2页
      2/14
      辽宁省沈阳市五校2026届高三上学期期末联考 生物试卷(含答案)第3页
      3/14
      还剩11页未读, 继续阅读

      辽宁省沈阳市五校2026届高三上学期期末联考 生物试卷(含答案)

      展开

      这是一份辽宁省沈阳市五校2026届高三上学期期末联考 生物试卷(含答案),共14页。试卷主要包含了请将答案正确填写在答题卡上,果蝇细胞中基因沉默蛋白等内容,欢迎下载使用。
      注意事项:
      1.答题前填写好自己的姓名、班级、考号等信息
      2.请将答案正确填写在答题卡上
      第I卷(选择题)
      一、单选题
      1.下列关于生物体内某些生理变化的叙述,错误的是( )
      A.酶与底物结合→可提高底物化学反应的活化能
      B.抗体与病原体结合→可抑制病原体的增殖
      C.载体蛋白磷酸化→可使载体蛋白空间结构改变
      D.突触后膜接受神经递质→可使突触后膜对离子的通透性改变
      2.下列有关细胞器的说法正确的是( )
      A.AB.BC.CD.D
      3.分泌细胞可通过产生微囊泡、外泌体等胞外囊泡将蛋白质、mRNA等物质传递到受体细胞,相关过程如下图所示。下列有关叙述错误的是( )
      A.胞外囊泡的形成过程借助了生物膜的流动性
      B.外泌体的释放过程需要细胞膜上蛋白质的参与
      C.微囊泡和外泌体都会使受体细胞的细胞膜面积增大
      D.某些基因控制蛋白质合成时,转录和翻译可发生在不同细胞
      4.发烧是人体阻止病毒传播的一种方式,禽流感病毒能在高于人体典型发烧温度下复制。科研人员鉴定出一个决定禽流感病毒温度敏感性的基因,这个基因转移到了人类流感病毒中,由此导致了某地流感病毒大流行的发生。下列有关叙述正确的是( )
      A.流感病毒侵入人体后,可在内环境中大量繁殖
      B.发烧时甲状腺激素分泌的过程存在分级调节
      C.人体细胞毒性T细胞特异性识别并裂解流感病毒
      D.温度敏感性基因的转移导致病毒发生染色体变异
      5.某动物种群的少数个体从原种群中分离,迁移到新栖息地建立新种群。下列有关叙述正确的是( )
      A.新种群通过发生定向变异适应新栖息地环境
      B.新种群的基因频率可能与原种群有较大差异
      C.不同迁地新种群进化的方向取决于该地建立者的基因库
      D.若新栖息地环境保持稳定,新种群基因频率就会保持稳定
      6.Na+电压门控通道是存在于神经细胞膜上的通道蛋白,当膜电位变化超过一定程度时该通道开放,进而引发动作电位。细胞外Ca2+能与该通道蛋白的特定位点结合,使Na+电压门控通道对膜电位变化的敏感性下降。下列有关叙述错误的是( )
      A.静息状态时,神经细胞膜两侧的电位表现为内负外正
      B.到达动作电位峰值时,细胞内的钠离子浓度低于细胞外
      C.Na+电压门控通道不需要与Na+结合,因此对其大小和电荷没有要求
      D.内环境中Ca2+浓度过高会降低神经细胞兴奋性,可能导致肌无力现象
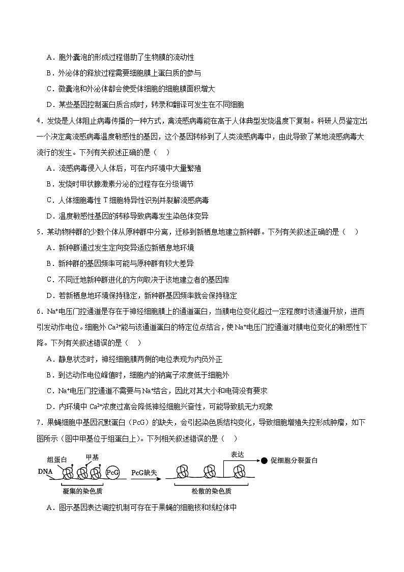
      7.果蝇细胞中基因沉默蛋白(PcG)的缺失,会引起染色质结构变化,导致细胞增殖失控形成肿瘤,如下图所示(图中甲基位于组蛋白上)。下列相关叙述错误的是( )
      A.图示基因表达调控机制可存在于果蝇的细胞核和线粒体中
      B.DNA和组蛋白的甲基化修饰都可能影响细胞中基因的转录
      C.PcG缺失使染色质松散和组蛋白去甲基化,促进了某些基因表达
      D.细胞增殖失控可由基因突变引起,也可由染色质结构变化引起
      8.某遗传病与性染色体同源区段上的SHOX基因突变有关。下图为某家族该遗传病的系谱图,其中I-2不含致病基因。不考虑基因突变和染色体变异,下列有关叙述错误的是( )
      A.SHOX基因的遗传会出现与性别相关联的现象
      B.该遗传病的致病基因为显性
      C.Ⅱ-2在产生配子时X、Y染色体发生了互换
      D.Ⅲ-1和Ⅲ-2再生一个不患该遗传病的孩子的概率是1/4
      9.下列有关植物生命活动调节及应用的叙述,正确的是( )
      A.生长素主要促进细胞核的分裂,赤霉素主要促进细胞质的分裂
      B.植物根中具有感受重力的物质和细胞,能够将重力信号转换为生长素运输信号
      C.有些植物种子需要在有光的条件下才能萌发,是由于光可为种子的萌发提供能量
      D.生产啤酒时用赤霉素处理大麦种子,原因是赤霉素可以催化种子中的淀粉水解
      10.某动物种群的增长速率与种群初始密度之间的关系如图所示。下列有关叙述错误的是( )
      A.初始密度为a时,近亲繁殖可能是其衰退的重要原因
      B.保护该动物时,要避免其分散成多个较小的种群
      C.初始密度大于c后,其环境容纳量不断下降直至为0
      D.若人为改变该种群的性别比例,b点的位置可能改变
      11.金合欢树是非洲稀树草原上的“生命之树”,它能为长颈鹿提供食物。当长颈鹿取食金合欢树叶时,金合欢树会释放乙烯气体报警,邻近金合欢树接收到信息后会迅速增加叶片中的单宁酸含量,使叶片变得难以食用。下列相关叙述正确的是( )
      A.金合欢树固定的太阳能是流经该生态系统的总能量
      B.长颈鹿同化的能量大部分会流向狮子等顶级捕食者
      C.金合欢树通过乙烯气体向长颈鹿传递了化学信息
      D.金合欢树对稀树草原环境的适应是协同进化的结果
      12.下列关于微生物的选择培养和计数方法的叙述错误的是( )
      A.不含氮源或碳源的培养基也能用于某些微生物的培养
      B.倒平板时,应将打开的皿盖放到一边,以免培养基溅到皿盖上
      C.用营养齐全的培养基在条件下培养栖热菌属于选择培养
      D.稀释涂布平板法统计的菌落数往往少于活菌数
      13.抗体—药物偶联物(ADC)可实现对肿瘤细胞的选择性杀伤,其通常由能特异性识别肿瘤抗原的单克隆抗体、接头和药物(如细胞毒素)三部分组成。下列有关叙述错误的是( )
      A.制备单克隆抗体可利用动物细胞培养和动物细胞融合技术
      B.ADC中单克隆抗体的主要作用是特异性杀伤靶细胞
      C.肿瘤细胞吞噬ADC后,药物在溶酶体的作用下释放
      D.接头的稳定性对ADC的安全性和有效性有重要影响
      14.辣椒素是一种在辣椒特定器官合成的小分子有机化合物,在食品和医药领域有广泛用途。下图为利用植物细胞工程获得辣椒素的两种途径。下列有关叙述正确的是( )
      A.辣椒素是辣椒体内重要的初生代谢物
      B.两条途径的基本原理都是植物细胞的全能性
      C.经过程①,外植体细胞失去其特有的结构和功能
      D.过程①和②分别使用生长素和细胞分裂素诱导
      15.下列有关酵母菌相关实验的叙述,正确的是( )
      A.AB.BC.CD.D
      二、多选题
      16.植物光反应主要相关结构如下图所示。光反应中电子传递方式主要有线性电子传递和环式电子传递两种。在强光条件下,由于暗反应提供的NADP+不足,会导致电子在PSI处过度积累。为避免电子积累的伤害,PSI会将电子传递给Cytb6/f形成环式电子传递(图中虚线所示),Cytb6/f不再接受PSII提供的电子,PSII工作暂时停止,但ATP可继续合成,相关机制如下图所示。下列有关叙述正确的是( )
      A.NADPH可为CO2的固定提供能量并作为还原剂
      B.H+从类囊体腔进入叶绿体基质的方式为主动运输
      C.强光条件下,叶绿体中ATP/NADPH的比值会发生变化
      D.环式电子传递的发生有助于缓解电子在PSI处的过度积累
      17.“小龙虾—水稻同田种养”的虾稻模式是我国稻渔综合种养的重要模式。种植人员在进行水稻收割后留下水稻桩并将秸秆还田,田中使用秸秆处理剂加速秸秆部分降解成可溶性糖并种植水草,水草成熟后进行冬虾养殖。下列有关叙述错误的是( )
      A.水稻收割后种植水草,可增加流入该生态系统的总能量
      B.水草光合作用可增加水体溶氧量,有利于小龙虾的生存
      C.小龙虾的粪便被分解者分解,实现了能量的循环利用
      D.秸秆降解后产生的可溶性糖,作为水草生长的主要碳源
      18.有多种方法可以获得早期胚胎并移植给受体获得后代。下列有关叙述错误的是( )
      A.体外受精技术获得的早期胚胎细胞中,含有来自父母各一半的DNA
      B.体细胞核移植技术获得的重构胚,需使用特定方法激活细胞的分裂和发育
      C.人工授精前需要对供体和受体雌性动物分别进行超数排卵处理
      D.为防止发生免疫排斥反应,胚胎移植前需要对早期胚胎和受体进行配型
      19.免疫PCR是对微量抗原的一种检测方法,下图是利用该技术检测牛乳中微量抗生素的流程。下列有关叙述错误的是( )
      A.PCR扩增的目的是放大微量抗原抗体反应信号
      B.图示中的DNA必须是牛乳基因中的DNA片段
      C.如果第三次冲洗不充分则有可能出现假阳性现象
      D.PCR扩增产物的量与牛乳中抗生素的量呈负相关
      20.人类9号染色体三体(T9)分为完全型和嵌合型,常见类型如下表。已知A/a基因位于9号染色体上,某T9胎儿的父母基因型为Aa。只考虑已高度分化的体细胞中的A/a基因,不考虑其他变异。下列有关叙述正确的是( )
      A.该胎儿的父母必定有一方减数分裂过程中染色体异常分离
      B.若该胎儿为完全型T9,则该个体的基因型有4种可能性
      C.若该胎儿为分裂错误型T9,则其体内可能同时存在3种基因型的体细胞
      D.若该胎儿为自救型T9,则体内可能同时存在6种基因型的体细胞
      第II卷(非选择题)
      三、实验题
      21.磷酸丙糖是卡尔文循环的初始产物,可在叶绿体中转化成淀粉,也能通过叶绿体膜上的磷酸转运器运出叶绿体,合成蔗糖(如图1所示),此过程释放的Pi可进入叶绿体中交换磷酸丙糖到叶绿体外。蔗糖可从叶片向根、茎和果实等运输和分配。据图回答问题:
      (1)若用于合成淀粉和合成蔗糖的磷酸丙糖的比例为1:2,则每合成1ml蔗糖(分子式为),相当于固定了 ml的,在叶肉细胞中,磷酸丙糖合成的具体场所是 。
      (2)在植株生长旺盛的时期,磷酸转运器活性较高,分析其生理意义是 。
      (3)蔗糖磷脂是一种能结合Pi,使细胞质基质中的Pi减少的物质。研究人员选取生理状态相同的离体叶片和正常叶片(植株上的叶片),培养后检测细胞内蔗糖磷脂酶(能催化蔗糖磷脂分解)的活性和淀粉的积累量,结果如图2所示。试根据上述材料分析离体叶片积累淀粉较多的原因是 。
      (4)有研究表明,水稻籽粒中的赤霉素含量能够影响叶片中的蔗糖向籽粒的输送,为验证赤霉素的该作用,科研人员以赤霉素合成缺失突变体为材料,利用放射性同位素标记法设计了一个实验方案,请将实验步骤补充完整。
      ①选取若干株长势相同的处于灌浆期的赤霉素合成缺失突变体水稻,在每株稻穗上选定两处籽粒,分别标为A、B。
      ② 。
      ③供给叶片14CO2,其他条件相同且适宜。
      ④一段时间后检测 。
      四、解答题
      22.IRS-1/PI3K/Akt信号通路是胰岛素信号转导的主要途径,GLUT4是人体细胞膜上负责协助葡萄糖顺浓度梯度进入细胞的关键蛋白,相关机制如下图所示。回答下列问题:
      (1)葡萄糖通过GLUT4进入细胞的物质跨膜运输方式是 。
      (2)由图1可知,胰岛素激活IRS-1/PI3K/Akt信号通路后,细胞可以通过 和 降低血糖含量。
      (3)研究表明,长期高脂饮食会抑制Akt磷酸化,其结果是使细胞对胰岛素的敏感性 (填“升高”或“降低”),机体内胰岛素浓度会偏 (填“高”或“低”)。
      (4)我国科研人员发现了一种全新降糖激素Feimin,Feimin与受体结合后,可影响PI3K/AKT信号通路。下图为实验者以小鼠为实验材料对Feimin降低血糖效果进行研究的实验结果。
      Feimin虽能影响PI3K/Akt信号通路,但不通过IRS-1激活此通路,推测原因是 ,由图2可得出的结论有: 。
      23.位于小兴安岭东南部的凉水国家级自然保护区内的某些区域曾在不同年代经历全伐,之后植被逐渐恢复,形成了多个主要以红松为优势种的处于不同演替阶段的次生林。研究人员选定了保护区内四个红松树龄不同的群落,利用样方法进行取样,模拟研究群落演替过程,获得的相关生态学参数如下表所示(39a代表该群落红松平均树龄为39年)。回答下列问题:
      不同演替阶段林分空间结构参数
      注:平均角尺度是描述植物种群个体在空间中分布均匀程度的指标,0.5≤平均角尺度

      相关试卷

      辽宁省沈阳市五校2026届高三上学期期末联考 生物试卷(含答案):

      这是一份辽宁省沈阳市五校2026届高三上学期期末联考 生物试卷(含答案),共14页。试卷主要包含了请将答案正确填写在答题卡上,果蝇细胞中基因沉默蛋白等内容,欢迎下载使用。

      辽宁省五校联考2023-2024学年高三上学期期末考试 生物试卷(含答案):

      这是一份辽宁省五校联考2023-2024学年高三上学期期末考试 生物试卷(含答案),共5页。

      2026届辽宁省五校联盟高三上学期期末考试试卷生物试卷(无答案):

      这是一份2026届辽宁省五校联盟高三上学期期末考试试卷生物试卷(无答案),共11页。

      资料下载及使用帮助
      版权申诉
      • 1.电子资料成功下载后不支持退换,如发现资料有内容错误问题请联系客服,如若属实,我们会补偿您的损失
      • 2.压缩包下载后请先用软件解压,再使用对应软件打开;软件版本较低时请及时更新
      • 3.资料下载成功后可在60天以内免费重复下载
      版权申诉
      若您为此资料的原创作者,认为该资料内容侵犯了您的知识产权,请扫码添加我们的相关工作人员,我们尽可能的保护您的合法权益。
      入驻教习网,可获得资源免费推广曝光,还可获得多重现金奖励,申请 精品资源制作, 工作室入驻。
      版权申诉二维码
      欢迎来到教习网
      • 900万优选资源,让备课更轻松
      • 600万优选试题,支持自由组卷
      • 高质量可编辑,日均更新2000+
      • 百万教师选择,专业更值得信赖
      微信扫码注册
      手机号注册
      手机号码

      手机号格式错误

      手机验证码 获取验证码 获取验证码

      手机验证码已经成功发送,5分钟内有效

      设置密码

      6-20个字符,数字、字母或符号

      注册即视为同意教习网「注册协议」「隐私条款」
      QQ注册
      手机号注册
      微信注册

      注册成功

      返回
      顶部
      学业水平 高考一轮 高考二轮 高考真题 精选专题 初中月考 教师福利
      添加客服微信 获取1对1服务
      微信扫描添加客服
      Baidu
      map