若您为此资料的原创作者,认为该资料内容侵犯了您的知识产权,请扫码添加我们的相关工作人员,我们尽可能的保护您的合法权益。
1/23
2/23
3/23
还剩20页未读,
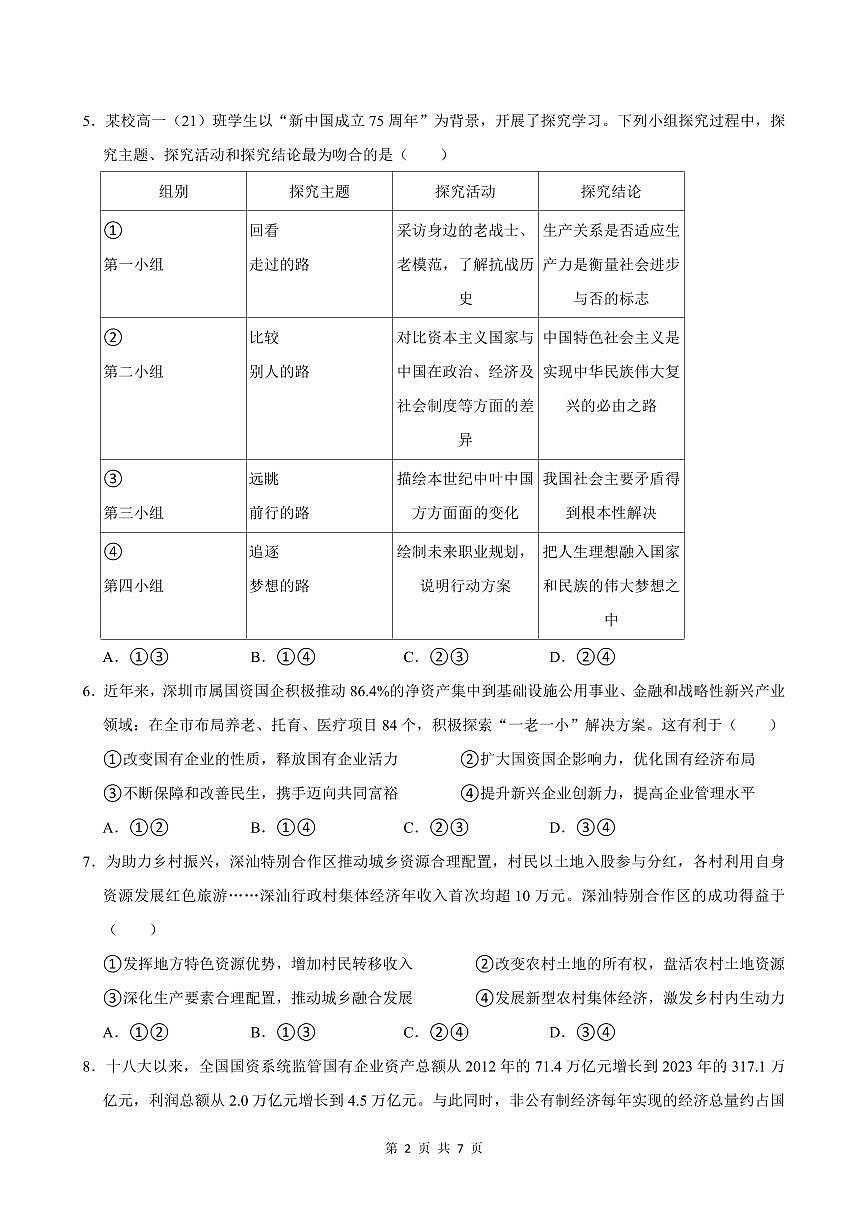
继续阅读
所属成套资源:2024-2025学年全国各省市高一上学期期末试卷合辑
成套系列资料,整套一键下载
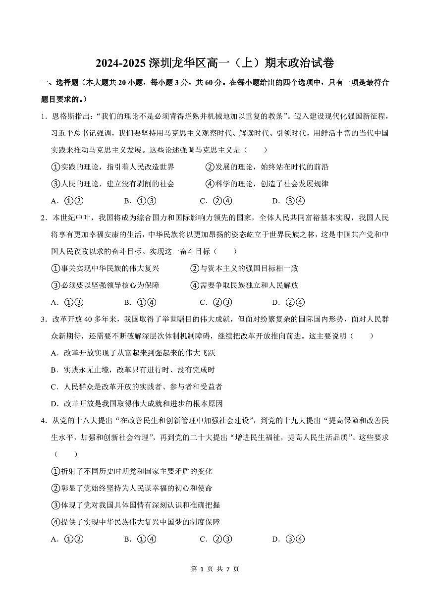
2024-2025学年深圳市龙华区高一(上)期末政治试卷含答案
展开
这是一份2024-2025学年深圳市龙华区高一(上)期末政治试卷含答案,共23页。
相关试卷
2024-2025学年深圳市高级中学高一(上)期末政治试卷含答案:
这是一份2024-2025学年深圳市高级中学高一(上)期末政治试卷含答案,共34页。
2024-2025学年深圳市宝安区高一(上)期末政治试卷含答案:
这是一份2024-2025学年深圳市宝安区高一(上)期末政治试卷含答案,共18页。
2023-2024学年深圳市龙华区高一(上)期末政治试卷及答案:
这是一份2023-2024学年深圳市龙华区高一(上)期末政治试卷及答案,共19页。
相关试卷 更多
资料下载及使用帮助
版权申诉
- 1.电子资料成功下载后不支持退换,如发现资料有内容错误问题请联系客服,如若属实,我们会补偿您的损失
- 2.压缩包下载后请先用软件解压,再使用对应软件打开;软件版本较低时请及时更新
- 3.资料下载成功后可在60天以内免费重复下载
版权申诉
免费领取教师福利

