【生物】江苏省连云港市灌南县2025-2026学年高二上学期期中考试试卷(学生版+解析版)
展开
这是一份【生物】江苏省连云港市灌南县2025-2026学年高二上学期期中考试试卷(学生版+解析版),文件包含生物江苏省连云港市灌南县2025-2026学年高二上学期期中考试试卷解析版docx、生物江苏省连云港市灌南县2025-2026学年高二上学期期中考试试卷学生版docx等2份试卷配套教学资源,其中试卷共35页, 欢迎下载使用。
注意事项:
1.考试时间:75分钟试卷满分100分。
2.答卷前,考生务必将自己的姓名、准考证填写在答题卡上。
3.请用2B铅笔和0.5毫米黑色墨水签字笔在答题卡上指定区域内作答。
第I卷选择题部分(共42分)
一、单项选择题:本部分共15小题,每小题2分,共计30分。在每小题给出的四个选项中,只有一项是符合题目要求的。
1. 2025年4月24日,神舟二十号载人飞船发射圆满成功。下列有关航天员内环境与稳态的叙述,正确的是( )
A. 内环境稳态是指内环境的渗透压和酸碱度处于动态平衡
B. 内环境的酸碱度发生变化时,机体也可能处于稳态
C. 航天员的成熟红细胞呼吸产生的CO2不会显著影响酸碱度
D. 航天员在失重的太空中生活,血钙流失会导致肌无力
2. 如图为某器官结构示意图,A、B、C、D分别表示不同的体液。下列叙述正确的是( )
A. 体液A、B、C的含量之和大于体液D的含量
B. A中蛋白质的含量高于B中蛋白质的含量
C. C中的物质进入B的主要方式是穿过毛细淋巴管壁
D. 若该器官胰腺,则进食后静脉端胰岛素含量升高
3. 人的一切生命活动都离不开神经系统的调节和控制。下列叙述正确的是( )
A. 神经系统的调节和控制只依赖于其结构和功能单位神经细胞
B. 心肌、平滑肌和腺体均同时受交感神经和副交感神经的支配
C. 若患者大脑左半球言语区的V区受损,则看不懂文字的含义
D. 人的学习形式多数是建立在非条件反射基础上的联合型学习
4. 如图为中枢神经元之间的一种连接方式,由于信息在环路中运行,使神经元活动的时间延长,M为连接在神经元表面的灵敏电流计。下列叙述正确的是( )
A. 刺激A处时,M将发生两次方向相反的偏转
B. B处突触前膜以胞吐的方式释放抑制性神经递质
C. 该神经回路中兴奋的传递存在反馈调节
D. 兴奋在C、D处都以电信号的形式传导
5. 激素、神经递质都是动物体内的信号分子。下列叙述错误的是( )
A. 激素和神经递质发挥作用后会被降解或回收
B. 激素和神经递质都通过血液进行运输
C. 激素和神经递质可作用于同一细胞调控相应的生理过程
D. 它们都可通过与细胞受体接触进行信息交流
6. 无论严寒还是酷暑,正常人的体温并不会随着环境温度大幅度波动。下列叙述错误的是( )
A. 安静时肝、脑的温度高于其他组织
B. 正常机体在炎热环境中主要通过蒸发的方式散热
C. 当体温低于调定点时,人体皮肤热感受器兴奋,产热量大于散热量
D. 受到寒冷刺激时,机体通过交感神经促进肾上腺髓质分泌肾上腺素
7. 机体通过神经-体液调节维持运动过程中的水盐平衡。下列叙述错误的是( )
A. 水的摄入量主要依赖神经调节,水的排出量受神经和体液的共同调节
B. 运动失水导致血容量减少,促使醛固酮分泌增加以维持血钠和血压稳定
C. 运动出汗后,下丘脑分泌并释放的抗利尿激素增加,促进对水的重吸收
D. 运动后适量饮用含电解质的运动饮料有助于细胞外液渗透压快速恢复
8. 下丘脑是脑的重要组成部分。下列叙述错误的是( )
A. 下丘脑中存在调节内脏活动的高级神经中枢
B. 下丘脑可直接调控甲状腺激素合成分泌
C. 下丘脑能感受细胞外液渗透压和血糖浓度的变化
D. 下丘脑中不仅有体温调节中枢,还与生物节律等的控制有关
9. 人体免疫系统在抵御病原体的侵害中发挥了重要的作用。下列叙述正确的是( )
A. 机体对“非己”物质产生免疫反应时可引起自身免疫病
B. 皮肤分泌物中的杀菌物质参与构成保卫人体的第二道防线
C. 相同病原体侵入不同人体后激活B细胞分泌的抗体都相同
D. 再次接触相同抗原时,吞噬细胞参与免疫反应的速度明显加快
10. 植物生命活动受植物激素、环境因素等多种因素的调节。下列叙述正确的是( )
A. 树木的年轮和植物的春化作用都能说明湿度参与植物生长发育调节
B. 菊花是自然条件下秋季开花的植物,缩短光照时间可使其延迟开花
C. 嫩叶合成的赤霉素可以沿韧皮部进行极性运输调节植物茎的伸长
D. 干旱胁迫下,豌豆根部合成的脱落酸向地上运输可引起气孔关闭
11. 池塘生物群落中生活着芦苇、香蒲等植物。下列叙述错误的是( )
A. 池塘生物群落区别于其他群落的重要特征是物种组成
B. 研究芦苇的生态位需研究其种群密度、植株高度等特征
C. 池塘中香蒲高低错落有致属于群落垂直结构
D. 春季芦苇、香蒲发芽生长,秋季干枯休眠属于群落的季相更替
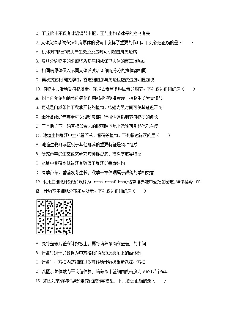
12. 利用血细胞计数板(规格为1mm×1mm×0.1mm)估算培养液中蓝细菌密度,样液稀释100倍,计数室中细胞分布如图所示。下列叙述正确的是( )
A. 先将盖玻片盖在计数板上,再将培养液滴在盖玻片的中间
B. 计数时统计的数据为中方格相邻两边及夹角上的菌体数
C. 计数时小方格内蓝细菌过多可移动计数板重新选择小方格
D. 以图示菌体数为平均值估算,培养液中蓝细菌的密度为9.6×107个/mL
13. 如图为某动物种群数量变化的数学模型,下列叙述正确的是( )
A. 图甲A段种群增长近似“J”形,需满足食物空间充裕等条件
B. 该种群的环境容纳量为K2,C段波动主要受食物和天敌影响
C. D段种群数量波动是由于气候突变等密度制约因素导致
D. 栖息地破坏后,食物减少和空间缩小会使种群K值增大
14. 下列关于“测定土壤动物的物种丰富度的实验”叙述正确的是( )
A. 研究分布范围较小而个体数量很多的土壤动物时用记名计算法
B. 用盛有70%酒精的吸虫器采集大型土壤动物
C. 鉴定采集的土壤小动物可用放大镜或高倍显微镜进行观察记录
D. 结果统计时应将土壤动物的种类数和个体数纳入其中
15. 生物学的发展离不开科学实验,下表中实验操作及现象与实验结论相符的是( )
A. AB. BC. CD. D
二、多项选择题:本部分包括4小题,每小题3分,共计12分。每题有不止一个选项符合题意。每题全部选对者得3分,选对但不全的得1分,错选或不答的得0分。
16. 慢性阻塞性肺疾病(COPD)会妨碍肺泡通气而使CO2在体内积累过多导致呼吸酸中毒,患者常出现呼吸急促、心律失常等症状。下列叙述正确是( )
A. 血液中CO2浓度升高刺激化学感受器使呼吸中枢兴奋是反射活动
B. 正常情况下,肺泡处CO2的运输方向为血浆→组织液→肺泡细胞内
C. COPD患者内环境pH下降,可通过增强呼吸运动排出CO2以缓解症状
D. 发生呼吸性酸中毒时,副交感神经兴奋,心跳加快、支气管扩张
17. 科学家以蛙的坐骨神经为实验材料,对其进行冷却阻滞处理,随后检测坐骨神经膜内电位的变化,结果如下图所示,图中a、b、c、d表示检测位点。下列分析正确的是( )
A. 电刺激后a处Na+通道的开放可能是由于膜内外电位差引起的
B. 增加膜外K+浓度,静息电位减小,使动作电位峰值上升
C. 冷却阻滞处理后,距离电刺激右侧位置越远的位点兴奋性越弱
D. 推测冷却阻滞可能通过影响膜蛋白活性进而影响Na+的内流
18. 研究发现,过敏性挑食对人体有益。下图表示过敏性挑食行为的部分调控过程。下列叙述错误的是( )
A. 常见的过敏原有食物、花粉、青霉素、结核杆菌等
B. 再次接触过敏原时,IgE与过敏原结合吸附于肥大细胞表面
C. 致敏状态的肥大细胞是引起机体产生过敏反应的重要环节
D. 临床上使用白三烯抑制剂可以在一定程度上缓解或避免食物过敏现象
19. 独脚金内酯(GR24)是一种新型植物激素。为研究独脚金内酯的作用机理,科研人员利用拟南芥进行了一定浓度GR24和NAA对侧枝生长影响的实验,实验结果如图1和图2。下列叙述错误的是( )
A. GR24不直接参与细胞代谢,属于组成细胞的结构物质
B. NAA是一类分子结构和生理效应与生长素类似的植物生长调节剂
C. 据图1分析,GR24对突变植株侧枝生长作用不明显的原因是GR24合成缺陷
D. 与单独使用GR24相比,同时使用NAA+GR24更容易导致顶端优势现象
第Ⅱ卷 (非选择题共58分)
三、非选择题(本部分包括5小题,共58分)
20. mRNA-X是一款新型肿瘤治疗性疫苗,可编码肿瘤抗原,刺激机体产生特异性免疫,从而杀死肿瘤细胞(部分过程如下图所示)。请回答下列问题。
(1)IL-2、IL-6与溶菌酶等物质都属于______。mRNA疫苗进入树突状细胞后经翻译形成抗原,细胞丁在抗原等物质的作用下增殖分化形成______细胞,与肿瘤细胞结合使其______,该过程体现了免疫系统的______功能。
(2)细胞丙除来源于过程①外,还可来源于______,过程①中细胞甲的作用是______。
(3)据图分析,“溶酶体逃逸”的作用是:______。相对于放射治疗,利用mRNA疫苗治疗癌症的优点是:______(回答一点即可)。
(4)LPP是一种定向递送系统,利用该系统开发的LPP-mRNA个性化肿瘤疫苗可将定制的mRNA定向递送到机体淋巴结中,从而激活肿瘤特异性免疫应答。为研究LPP-mRNA个性化疫苗治疗效果,研究人员构建小鼠结肠癌肺转移肿瘤模型。实验组按照下图流程进行实验,请将具体操作填写在图中①________;②________。
结果显示,与对照组相比,治疗组小鼠肺部肿瘤结节体积减小、数量减少,表明______。
21. 机体长期处于焦虑、抑郁、压力过大等情况下易导致胃肠功能紊乱,引发神经性胃炎。下图为人体胃部活动的有关调节过程示意图,请回答下列问题。
(1)神经冲动经过______结构由①②传导至胃幽门黏膜细胞,引起胃泌素的分泌,该过程反映了神经调节与体液调节的联系是______,此时胃幽门黏膜细胞膜外发生的电位变化是______。上述反射弧的效应器为______。
(2)神经性胃炎患者胃肠蠕动加快,胃酸分泌增加,此时______神经活动占优势;据图可知,调节胃黏膜壁细胞分泌胃酸的信号分子除胃泌素外还有______。通过①②③过程促进胃酸分泌的调节方式是______。
(3)已知胃酸的分泌依赖于膜上的质子泵,其分泌受多种途径的调节,如图1所示。药物X能有效抑制胃酸分泌,从而起到治疗神经性胃炎的作用。为探究药物X的作用机理,科研人员做了相关实验,实验结果如图2所示。
①该实验的自变量为______,设置?组的目的是______,由此可以得出的实验结论有______。
②奥美拉唑是一种质子泵抑制剂,西咪替丁是组胺受体拮抗剂;二者都是临床上抑制胃酸分泌的常用药,两者作用效果较快较好的是______。
22. 生长素的极性运输常用化学渗透模型来解释,其运输机制如图1所示,AUX和PIN是运输生长素的两种蛋白,分别位于顶部膜和基部膜。请回答下列问题。
(1)植物体内合成生长素的部位主要是______,这些部位中的______经过一系列反应可转化成生长素;1946年人们从高等植物中分离出生长素,确认其是______。
(2)IAA有游离态IAA和无活性的分子态IAAH两种存在形式。由图1可知,IAA在细胞壁空间主要以_______形式存在,其可通过_______方式进入植物细胞内。
(3)据图1分析,IAA在植物体内进行极性运输的原因是______。
(4)植株根尖生长素主要由茎尖合成,运输至根尖,其在根尖运输情况如图2。植物蛋白NPR会影响根尖的生长素运输。为研究其作用机制,科研人员构建了NRP基因敲除植株,做了相关实验,得到了图3所示结果。据此回答:
①由图3a可知,植株敲除NRP会导致根部变短,推知:NRP敲除使生长素在根尖______(表皮/中央)处运输受阻。
②PIN2是根尖生长素运输载体,检测两种植株中PIN2在伸长区表皮细胞中的分布,结果如图3b。在野生植株中PIN2主要分布在伸长区表皮细胞的顶膜,而NPR敲除植株中的PIN2分布特点为______,导致生长素运输异常。
③综上,推测NRP的作用机制为______,进而促进根尖的生长。
23. 人体血糖的调节过程涉及到多种激素。下图为胰岛素、糖皮质激素调节血糖的机制示意图。请回答下列问题。
(1)血糖降低时可以通过______轴使糖皮质激素的分泌显著增多,其主要原因是激素的分级调节可以______;图中激素A的名称是______。
(2)由图可知胰岛素降低血糖的机制有______,促进葡萄糖氧化分解和转化糖原;与胰岛素在调节血糖方面相拮抗的激素除糖皮质激素外还有______(写两个)。
(3)据图分析,糖皮质激素一方面可以通过______,从而升高血糖。另一方面,通过______(选填“促进”或“抑制”)信号通路1,______(选填“促进”或“抑制”)信号通路2来降低胰岛素的含量,从而抑制血糖的降低。
(4)Akt是胰岛素信号通路的关键蛋白,其磷酸化受阻会导致组织细胞(如脂肪细胞)对胰岛素不敏感,表现为胰岛素抵抗。为研究人参皂苷对脂肪细胞胰岛素抵抗的影响,科研人员进行了如下实验,请完善下表。
(5)若要进一步确定人参皂苷是通过改善胰岛素抵抗,而非促进胰岛素的分泌来降低血糖,需在上述实验基础上检测______水平和胰岛素含量。
24. 高原鼠兔是青藏高原特有的一种小型啮齿动物,以各种牧草为食,喜欢挖洞,繁殖速度快。其数量的变化与高原牧场的健康发展密切相关。请回答以下问题。
(1)春夏季高原鼠兔的种群数量可出现S型增长,从种群的数量特征分析,冬季高原鼠兔数量明显下降的直接原因是______;研究发现高原鼠兔数量过多时会引起荒漠化,可通过监测______,以预测高原鼠兔的数量变化。
(2)高原鼠兔警惕性强,再次捕捉难度大,采用标记重捕法估算种群数量时会导致结果______,故科学家可通过______法估算高原鼠兔的洞穴密度,进而估算高原鼠兔的种群密度;与标志重捕法相比,采用洞穴估算鼠兔种群密度的优点有______。
(3)高原鼠兔以各种牧草为食,消化道中部分微生物直接参与高纤维食物的消化,这些微生物与高原鼠兔构成_______关系。高密度高原鼠兔的挖洞行为会加速草地恶化,甚至造成裸地,形成黑土滩,这一过程属于______演替。
(4)垂穗披碱草是退化草地改良中常用的草种。科研人员在高原鼠兔分布密集的草地建立围栏样地,设置了表格中所示的三种处理,研究草地植物群落结构的变化对高原鼠兔种群密度的影响。(注:补播草地处理为鼠害草地部分区域替换成披碱草)
①分析表格数据可知种植披碱草能有效______鼠兔种群数量增加。
②高原鼠兔的食物来源为紫花针茅等植物。据此推测,补播草地和披碱草草地中高原鼠兔种群密度变化的原因是______。
(5)科研人员进一步探究了高原鼠兔不同干扰强度对高原牧场物种丰富度的影响,结果如图所示,据图分析,应将高原鼠兔的数量控制在合适范围内,而非全面灭杀的原因是______。
选项
实验操作及现象
实验结论
A
轻轻刺激脊蛙(去除脑但保留脊髓的蛙)左后肢的趾部,可观察到该后肢出现屈腿反射
蛙后肢的屈腿反射受脑控制
B
一条狗的小肠黏膜与盐酸混合后刮下,过滤后注射给另一条狗(已切断这条狗通往小肠的神经),后者胰液分泌明显增加
胰液分泌不受神经调节
C
阻断实验动物垂体与下丘脑之间的血液联系,可导致其生殖器官萎缩;若恢复垂体与下丘脑之间正常的血液联系,生殖器官可正常发育
该动物生殖器官的发育与下丘脑有关
D
用高、中、低三种浓度的生长素类生长调节剂处理月季的枝条,高浓度处理的枝条生根最多
高浓度是月季生根的最适浓度
实验目标
实验操作及结果分析
实验分组
将所有小鼠适应性饲养一周后,随机均分为5组,每组10只
______
用1μmL/L地塞米松(DEX)处理正常脂肪细胞,建立胰岛素抵抗模型;用适量25、50、100μmL/L人参皂苷处理胰岛素抵抗细胞
测定葡萄糖摄取相对含量、GLUT-mRNA相对表达量
记录相关数据,结果如图2所示
结果分析
根据结果分析,人参皂苷能促进脂肪细胞中的______表达,使______数量增加,从而加快了脂肪细胞对葡萄糖的摄取
处理
总洞口数(个/hm2)
有效洞口数(个/hm2)
鼠害草地
226
124
补播草地
108
48
披碱草草地
40
13
相关试卷
这是一份江苏省连云港市灌云县2025-2026学年高二上学期11月期中生物试卷(学生版),共13页。
这是一份江苏省连云港市灌云县2025-2026学年高二上学期11月期中考试生物试卷,共14页。试卷主要包含了单选题,多选题,解答题等内容,欢迎下载使用。
这是一份江苏省连云港市灌云县2025-2026学年高二上学期11月期中考试生物试卷,共16页。
相关试卷 更多
- 1.电子资料成功下载后不支持退换,如发现资料有内容错误问题请联系客服,如若属实,我们会补偿您的损失
- 2.压缩包下载后请先用软件解压,再使用对应软件打开;软件版本较低时请及时更新
- 3.资料下载成功后可在60天以内免费重复下载
免费领取教师福利

