若您为此资料的原创作者,认为该资料内容侵犯了您的知识产权,请扫码添加我们的相关工作人员,我们尽可能的保护您的合法权益。
1/25
2/25
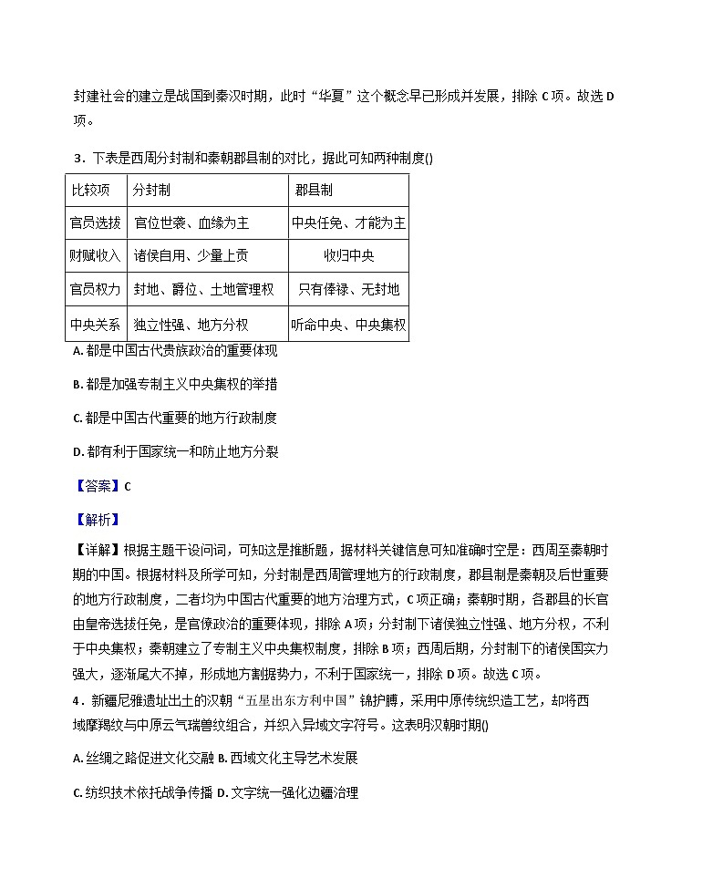
3/25
还剩22页未读,
继续阅读
所属成套资源:2025—2026学年度高一上学期12月月考历史试题(含答案)
成套系列资料,整套一键下载
2025—2026学年度江苏省镇江市第二批次五校高一上学期12月月考历史试题(含答案解析版)
展开
这是一份2025—2026学年度江苏省镇江市第二批次五校高一上学期12月月考历史试题(含答案解析版),共25页。试卷主要包含了单项选择题,非选择题等内容,欢迎下载使用。
相关试卷
2025—2026学年度江苏省淮安市三校高一上学期12月月考历史试题(含答案):
这是一份2025—2026学年度江苏省淮安市三校高一上学期12月月考历史试题(含答案),共9页。试卷主要包含了12,9%和24,2%等内容,欢迎下载使用。
2025—2026学年度江苏省淮安市三校高一上学期12月月考历史试题(含答案):
这是一份2025—2026学年度江苏省淮安市三校高一上学期12月月考历史试题(含答案),共9页。试卷主要包含了12,9%和24,2%等内容,欢迎下载使用。
2025—2026学年度江苏省镇江市部分学校高一上学期12月月考历史试题(含答案):
这是一份2025—2026学年度江苏省镇江市部分学校高一上学期12月月考历史试题(含答案),共10页。试卷主要包含了12,白居易在《赠友》中写道,明代《歙县志》记载等内容,欢迎下载使用。
相关试卷 更多
资料下载及使用帮助
版权申诉
- 1.电子资料成功下载后不支持退换,如发现资料有内容错误问题请联系客服,如若属实,我们会补偿您的损失
- 2.压缩包下载后请先用软件解压,再使用对应软件打开;软件版本较低时请及时更新
- 3.资料下载成功后可在60天以内免费重复下载
版权申诉
免费领取教师福利

