若您为此资料的原创作者,认为该资料内容侵犯了您的知识产权,请扫码添加我们的相关工作人员,我们尽可能的保护您的合法权益。
1/11
2/11
3/11
还剩8页未读,
继续阅读
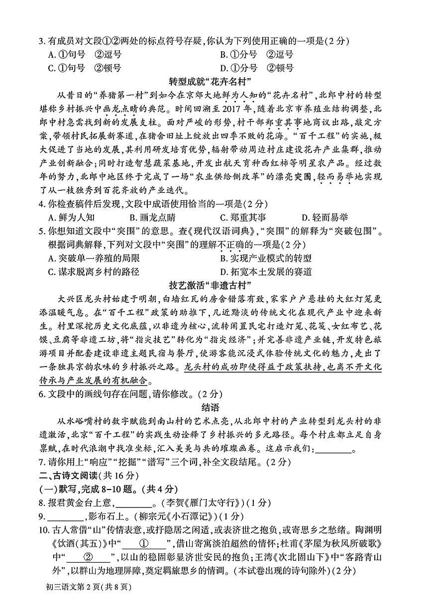
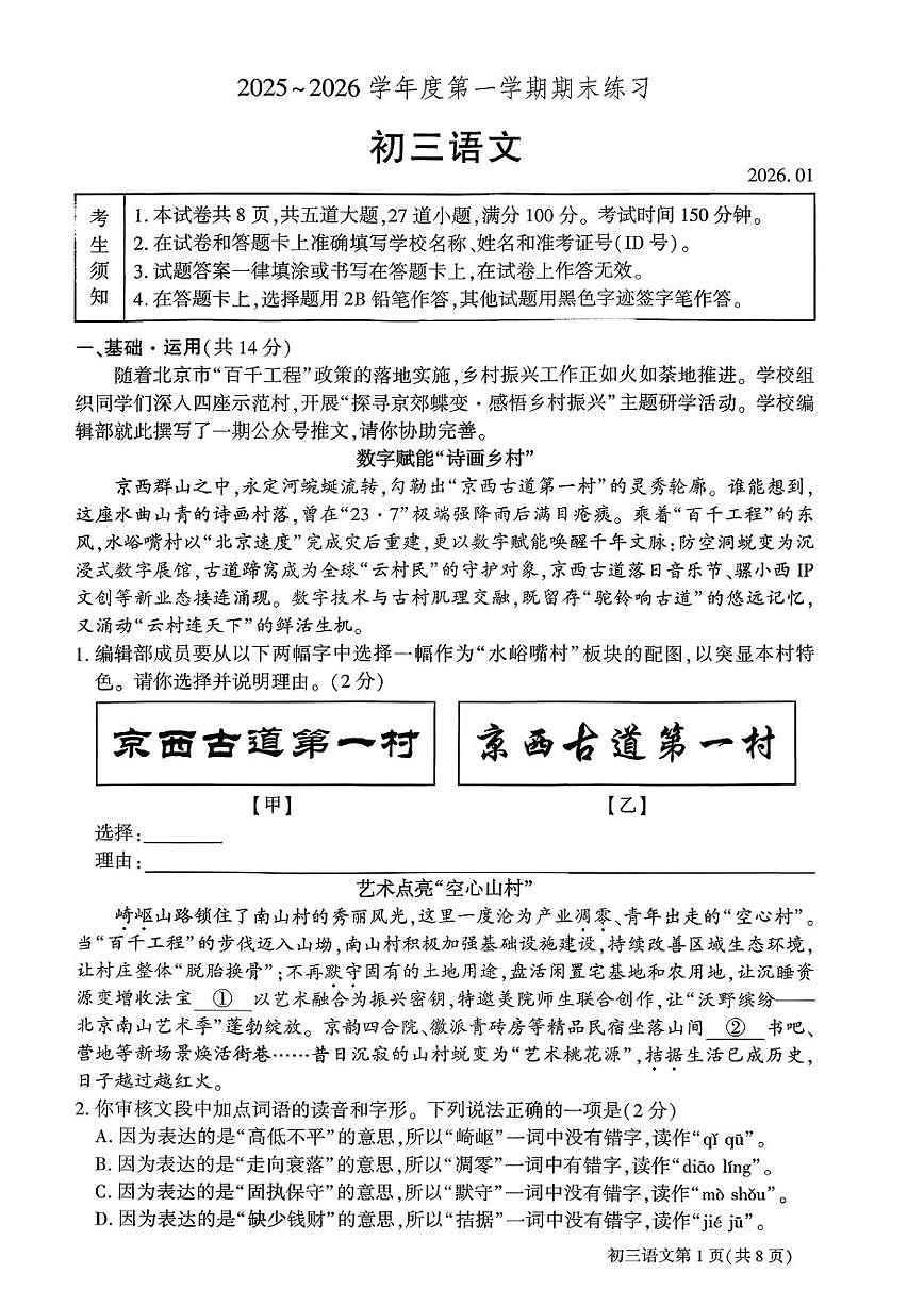
2025-2026学年北京市大兴区第一学期九年级期末考试语文试题(含答案)
展开
这是一份2025-2026学年北京市大兴区第一学期九年级期末考试语文试题(含答案),共11页。
相关试卷
北京市大兴区2025-2026学年九年级上学期1月期末语文试题(无答案):
这是一份北京市大兴区2025-2026学年九年级上学期1月期末语文试题(无答案),共8页。
北京市大兴区2025-2026学年第一学期九年级语文期末试卷(无答案):
这是一份北京市大兴区2025-2026学年第一学期九年级语文期末试卷(无答案),共8页。
北京市北京市大兴区2025-2026学年九年级上学期期中语文试题(含答案)(解析版):
这是一份北京市北京市大兴区2025-2026学年九年级上学期期中语文试题(含答案)(解析版),共22页。试卷主要包含了11, 默写等内容,欢迎下载使用。
相关试卷 更多
资料下载及使用帮助
版权申诉
- 1.电子资料成功下载后不支持退换,如发现资料有内容错误问题请联系客服,如若属实,我们会补偿您的损失
- 2.压缩包下载后请先用软件解压,再使用对应软件打开;软件版本较低时请及时更新
- 3.资料下载成功后可在60天以内免费重复下载
版权申诉
免费领取教师福利

