广东省部分学校2026届高三上学期一轮复习验收考试地理试卷(Word版附解析)
展开
这是一份广东省部分学校2026届高三上学期一轮复习验收考试地理试卷(Word版附解析),文件包含广东省部分学校2026届高三上学期一轮复习验收考试地理试题原卷版docx、广东省部分学校2026届高三上学期一轮复习验收考试地理试题Word版含解析docx等2份试卷配套教学资源,其中试卷共19页, 欢迎下载使用。
地理试卷
试卷共 8 页,19 小题,满分 100 分。考试用时 75 分钟。
注意事项:
1.答卷前,考生务必将自己的姓名、准考证号等填写在答题卡指定位置上。
2.回答选择题时,选出每小题答案后,用铅笔把答题卡上对应题目的答案标号涂黑。如需改
动,用橡皮擦干净后,再选涂其他答案标号。回答非选择题时,将答案写在答题卡上。写在
本试卷上无效。
3.考生必须保持答题卡的整洁。考试结束后,请将答题卡交回。
一、选择题:本题共 16 小题,每小题 3 分,共 48 分。在每小题给出的四个选项中,只有一
项是符合题目要求的。
深澳村位于浙江省桐庐县,因南宋时期修筑的暗渠取水口“深达三四米”(村民称“深澳”)而得名。
早期(南宋)在村外高地开挖暗渠引溪水灌溉旱田,后期(明清)随着人口增长,村落向暗渠上方扩张形
成深澳老街,房屋跨渠而建,澳口(取水点)嵌入巷道节点(下图)。据此完成下面小题。
1. 深澳老街沿暗渠布局,主要考虑的是( )
A. 军事防御 B. 土地集约 C. 用水效率 D. 营造景观
2. 该村“水渠引导聚落生长”对现代城市规划的启示是( )
A. 保护古建优先 B. 生态基建先行 C. 商业临水布局 D. 扩大社区规模
几内亚西芒杜铁矿是中国参与经营的世界级优质露天铁矿;CTG 铁路(连接马瑞巴亚港和西芒杜矿区)
是由中国 M 公司承建的现代化铁路,全长 552.5 千米,设计时速为 80 至 100 千米/小时。CTG 铁路建成后,
主要承担西芒杜铁矿及沿线地区的运输任务。下图示意 CTG 铁路和西芒杜铁矿分布。据此完成下面小题。
第 1页/共 7页
3. M 公司承建 CTG 铁路的首要目的是( )
A. 促进沿线经济发展 B. 保护沿线生态环境
C. 拓展企业国际市场 D. 输出中国传统文化
4. 运载铁矿的列车时速最可能达到 100 千米/小时的路段是( )
A. 甲 B. 乙 C. 丙 D. 丁
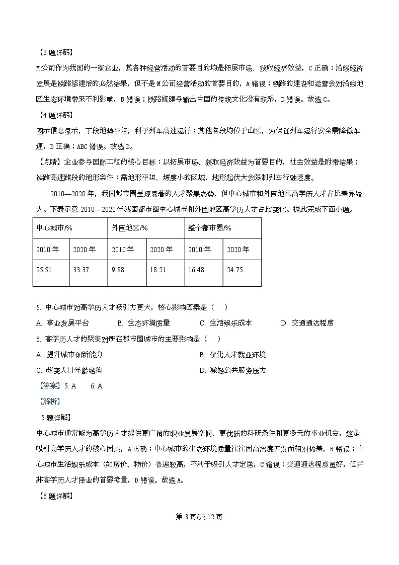
2010—2020 年,我国都市圈呈现显著的人才聚集态势,但中心城市和外围地区高学历人才占比差异较
大。下表示意 2010—2020 年我国都市圈中心城市和外围地区高学历人才占比变化。据此完成下面小题。
中心城市/% 外围地区/% 整个都市圈/%
2010 年 2020 年 2010 年 2020 年 2010 年 2020 年
25.51 33.37 9.88 18.21 16.48 24 75
5. 中心城市对高学历人才吸引力更大,核心影响因素是( )
A. 事业发展平台 B. 生态环境质量 C. 生活娱乐成本 D. 交通通达程度
6. 高学历人才的聚集对所在都市圈城市的主要影响是( )
A. 提升城市创新能力 B. 优化人才就业环境
C. 改变人口年龄结构 D. 减轻公共服务压力
2023 年,开业二十多年的 J 超市深圳梅林店(以下简称“J 超市”)闭店,该店位于农产品批发市场附
近;2025 年 10 月,H 鲜生超市深圳梅林店(以下简称“H 超市”)在 J 超市原址成功开店。J 超市是一家
第 2页/共 7页
跨国大型传统连锁综合超市,H 超市是我国 M 公司旗下集电商 app、超市、餐饮、物流配送于一体的零售
店。据此完成下面小题。
7. 2023 年,“J 超市”闭店 主要原因是( )
A. 消费人群减少 B. 营销模式落后 C. 商场设施老化 D. 农贸市场冲击
8. “H 超市”选择在“J 超市”原址开店的主要目的是( )
A. 降低营销成本 B. 降低装修成本 C. 靠近农贸市场 D. 提高商品价格
西藏自治区的羊卓雍错(以下简称“羊湖”)是天然高原封闭湖泊,以雨水和冰川融水补给为主。羊
湖电站是一座抽水蓄能电站,利用羊湖与雅鲁藏布江 840 米的水面差发电。发电时,利用隧道引羊卓雍错
的湖水至雅鲁藏布江边的发电厂,尾水泄入雅鲁藏布江。抽水运行时,引水系统将雅鲁藏布江水引入羊卓
雍错,发电用水量与抽水量基本平衡。电站运营极大缓解了拉萨电网季节性生活用能短缺的局面;拉萨电
网以水电为主。图 1 示意羊湖电站及周边水系,图 2 示意羊湖电站主要气象要素月变化。据此完成下面小
题。
9. “羊湖”电站尾水排放量最多的季节是( )
A. 春季 B. 夏季 C. 秋季 D. 冬季
10. “羊湖”电站尾水排泄时,排水口附近江水( )
A 水量减少 B. 盐度降低 C. 含沙量升高 D. 封冻期延长
11. 受“羊湖”电站运行 影响,羊湖( )
A 湖水盐度升高 B. 湖水更新加快 C. 流域面积骤增 D. 面积显著缩小
大气垂直螺旋度能够反映大气在垂直方向上的运动特征,正值为上升运动,负值为下沉运动。2016 年
7 月 23 日~24 日,陕西宁夏 M 地出现一次强降水。下图示意 M 地 2016 年 7 月 23 日 12 时~24 日 12 时大气
垂直螺旋度时间—高度剖面图,该次降水与当地 700 百帕的大气垂直螺旋度的时空分布有关。据此完成下
面小题。
第 3页/共 7页
12. 23 日 18 时~24 日 06 时期间,该地对流层厚度( )
A. 保持不变 B. 持续增加 C. 先增加后减小 D. 先减小后增加
13. 图示期间,该地降水强度最大的时段出现在( )
A. 23 日 12 时前后 B. 23 日 18 时前后 C. 24 日 0 时前后 D. 24 日 6 时前后
14. 若该图为某地某时刻的大气垂直螺旋度剖面图(沿纬线方向),则甲地的风向是( )
A. ① B. ② C. ③ D. ④
观测正午太阳高度的年际变化是研究地球运动及其地理意义的重要方式。下图为我国北部地区某地正
午太阳高度年际变化。据此完成下面小题。
15. 若测得 X-Y=3°,则图中 R 的数值为( )
A. 30° B. 40° C. 50° D. 60°
16. 在 M 日至 N 日期间,该地观测者可观测到( )
①晨线沿顺时针运动 ②日出时刻逐渐推后 ③日落方位逐渐偏北 ④昼长夜长差值渐大
第 4页/共 7页
A. ①② B. ①③ C. ②③ D. ②④
二、非选择题:本题共 3 小题,共 52 分。
17. 阅读材料,完成下列要求。
马冈镇位于珠江三角洲西南部,是著名的“千年鹅乡”,马冈烧鹅这一“鹅界顶流”深受广大食客喜
爱。贵州印江土家族苗族自治县(以下简称“印江”)位于梵净山(国家森林公园)西麓,产业基础和基
础设施薄弱,长期以传统种植业为主,农民增收缓慢。近年来,印江地区依托“粤黔协作”机制,创新“东
鹅西养”模式,将马冈鹅的养殖与梵净山的旅游深度融合,在当地形成“养殖观光、餐饮体验、文化盛宴”
特色链条,并联动茶叶、辣椒等特色产业,“一只鹅”奏响了乡村振兴幸福的乐章。
(1)说明过去印江农民增收缓慢的原因。
(2)说明印江承担“东鹅西养”的区位优势。
(3)分析广东省可为印江鹅产业发展提供的有利条件。
18. 阅读图文材料,完成下列要求。
索诺拉沙漠位于美国和墨西哥交界处(图 1),有“最不正经的热带沙漠”之称;沙漠内地形复杂多样,
分布着北美最大的活动沙丘群,多星形沙丘、线性沙丘,部分沙丘最高可达 200 米。该地夏季酷热,冬季
多气旋活动(偶有降雪),双雨季明显(图 2);动植物资源丰富多样,生态系统较复杂。
第 5页/共 7页
(1)从气候和景观的角度,指出索诺拉沙漠被称为“最不正经的热带沙漠”的依据。
(2)从大气环流的角度,分析索诺拉沙漠地区夏季降水较多的原因。
(3)2025 年暑假,某研学小组在索诺拉沙漠进行考察,考察过程中同学们推测那些高大沙丘的形成与当地
降水较多有关。请你以吹风机、带小沙丘的沙盘、洒水壶(或洒水装置)为实验器材,设计一个小实验(写
出主要实验步骤),并根据实验结果证实该研学小组的推测是合理的。
19. 阅读图文材料,完成下列要求。
新疆洛浦县位于昆仑山北麓、塔里木盆地边缘,冬春季节多大风,是我国风沙风蚀灾害最严重的典型
区域之一。该区域土地利用结构以耕地、草地为主,难以利用的沙地分布广泛。为探讨不同植物模式对改
良沙漠土壤的生态效应,某课题组在洛浦县的沙漠化治理区域内设置了两种植被模式进行研究(下表)。研
究表明,土壤中腐殖质有助于磷的活化,提高磷元素的比例;深根系植物具有“水力提升效应”(将深层
水分回输至表层,供浅根植物协同利用);土壤湿度增加可提高微生物的活性;耕地表层粗颗粒碎屑物所占
比例与裸地对照区差别较大。
表层土壤的生态效应
模式 植被模式
温度/℃ 磷/(mg·kg-1)
I—裸地对照区 保留原状 最高 53
Ⅱ—耐旱植物 具有深根系和显著耐旱特性的多
最低 61 区 物种混播组合
根系结构多样、生态功能互补、
Ⅲ—混播区 无数据 58
固氮能力强的多物种混播组合
第 6页/共 7页
(1)根据表中信息,分析模式Ⅱ表层土壤中磷含量较高的原因。
(2)判断耕地表层粗颗粒碎屑物所占比例与裸地对照区的大小,并说明理由。
第 7页/共 7页
相关试卷
这是一份2025-2026学年广东省高三年级一轮复习验收考试地理试卷(有答案),共9页。
这是一份广东省2025-2026学年高三上学期一轮复习验收考试地理试卷(含答案),共6页。
这是一份广东省2025-2026学年高三年级一轮复习验收考试地理试卷(含答案),共6页。
相关试卷 更多
- 1.电子资料成功下载后不支持退换,如发现资料有内容错误问题请联系客服,如若属实,我们会补偿您的损失
- 2.压缩包下载后请先用软件解压,再使用对应软件打开;软件版本较低时请及时更新
- 3.资料下载成功后可在60天以内免费重复下载
免费领取教师福利

