搜索
      上传资料 赚现金

      陕西省西安市部分学校联考2024-2025学年高一上学期10月月考生物试题 Word版含解析

      • 1.58 MB
      • 2026-01-19 18:30:23
      • 7
      • 0
      • 酱呼噜
      加入资料篮
      立即下载
      陕西省西安市部分学校联考2024-2025学年高一上学期10月月考生物试题  Word版含解析第1页
      高清全屏预览
      1/21
      陕西省西安市部分学校联考2024-2025学年高一上学期10月月考生物试题  Word版含解析第2页
      高清全屏预览
      2/21
      陕西省西安市部分学校联考2024-2025学年高一上学期10月月考生物试题  Word版含解析第3页
      高清全屏预览
      3/21
      还剩18页未读, 继续阅读

      陕西省西安市部分学校联考2024-2025学年高一上学期10月月考生物试题 Word版含解析

      展开

      这是一份陕西省西安市部分学校联考2024-2025学年高一上学期10月月考生物试题 Word版含解析,共21页。试卷主要包含了考试结束后将答题卡收回等内容,欢迎下载使用。
      注意事项:
      1.本试卷满分100分,考试时间75分钟。
      2.答卷前,考生务必将自己的姓名、准考证号填写在答题卡上。
      3.回答选择题时,选出每小题答案后,用2B铅笔把答题卡上对应题目的答案标号涂黑。回答非选择题时,将答案直接写在答题卡上。
      4.考试结束后将答题卡收回。
      第I卷(选择题)
      一.单项选择题(共16小题,每小题3分,共48分)
      1. 生命活动离不开细胞,对此理解错误的是( )
      A. 没有细胞结构的病毒必须寄生在活细胞内繁殖
      B. 单细胞生物体具有生命的基本特征——新陈代谢、繁殖等
      C. 多细胞生物体的生命活动由不同的细胞密切合作完成
      D. 细胞是一切生物体结构和功能的基本单位
      【答案】D
      【解析】
      【分析】细胞是生命活动的结构单位和功能单位,病毒没有细胞结构,不能独立生活,必须寄生在细胞中进行生活.生命活动离不开细胞是指单细胞生物每个细胞能完成各种生命活动,多细胞生物通过各种分化细胞协调完成各种复杂的生命活动。
      【详解】A、病毒没有细胞结构,不能独立生活,必须寄生在细胞中进行生活,这说明生命活动离不开细胞,A正确;
      B、单细胞生物体具有生命的基本特征——新陈代谢、繁殖等,这说明生命活动离不开细胞,B正确;
      C、多细胞动物依赖各种分化的细胞密切合作共同完成一系列复杂的生命活动,这说明生命活动离不开细胞,C正确;
      D、病毒没有细胞结构,D错误。
      故选D。
      2. 下列关于①②③④四个框图内所含生物的共同特征的叙述,正确的是( )
      A. 框①内的生物都具有细胞结构,且都含核膜、核糖体
      B. 框②内的生物都能进行光合作用
      C. 框③内的生物均含染色体
      D. 框④内的生物中只有念珠蓝细菌含叶绿素
      【答案】D
      【解析】
      【分析】真核生物:由真核细胞构成的生物。包括原生生物界、真菌界、植物界和动物界。真核生物是所有单细胞或多细胞的、其细胞具有细胞核的生物的总称,它包括所有动物、植物、真菌和其他具有由膜包裹着的复杂亚细胞结构的生物;
      真核生物与原核生物的根本性区别是前者的细胞内有以核膜为边界的细胞核,许多真核细胞中还含有其它细胞器,如线粒体、叶绿体、高尔基体等;
      原核生物:是指一类细胞核无核膜包裹,只有称作核区的裸露DNA的原始单细胞生物。它包括细菌、放线菌、立克次氏体、衣原体、支原体、蓝细菌和古细菌等。它们都是单细胞原核生物,结构简单,个体微小;
      病毒:是一种个体微小,结构简单,只含一种核酸(DNA或RNA),必须在活细胞内寄生并以复制方式增殖的非细胞型生物。
      【详解】A、框①内的念珠蓝细菌为原核生物,无核膜,但含叶绿素和核糖体,A错误;
      B、框②内的酵母菌不含叶绿素,不能进行光合作用,B错误;
      C、框③内的噬菌体为病毒,无细胞结构,不含染色体,C错误;
      D、框④内的酵母菌无叶绿素,噬菌体为病毒,也无叶绿素,框④内的生物中只有念珠蓝细菌含叶绿素,D正确。
      故选D。
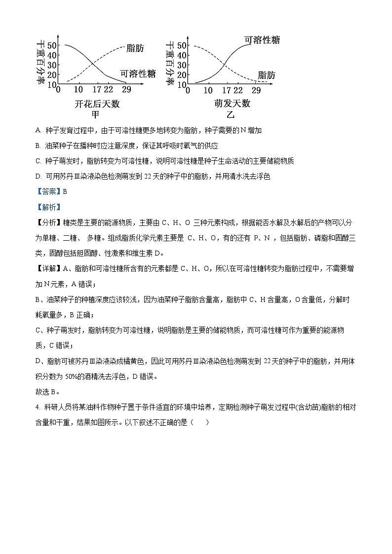
      3. 油菜种子在发育和萌发过程中,糖类和脂肪的变化如图甲、乙所示。下列分析正确的是( )
      A. 种子发育过程中,由于可溶性糖更多地转变为脂肪,种子需要的N增加
      B. 油菜种子在播种时应注意深度,保证其呼吸时氧气的供应
      C. 种子萌发时,脂肪转变为可溶性糖,说明可溶性糖是种子生命活动的主要储能物质
      D. 可用苏丹Ⅲ染液染色检测萌发到22天的种子中的脂肪,并用清水洗去浮色
      【答案】B
      【解析】
      【分析】糖类是主要的能源物质,主要由C、H、O 三种元素构成,根据能否水解及水解后的产物可以分为单糖、二糖、 多糖。组成脂质化学元素主要是 C、H、O,有的还有 P、N ,包括脂肪、磷脂和固醇三类,固醇包括胆固醇、性激素和维生素D。
      【详解】A、脂肪和可溶性糖所含有的元素都是C、H、O,所以在可溶性糖转变为脂肪过程中,不需要增加N元素,A错误;
      B、油菜种子的种植深度应该较浅,因为油菜种子脂肪含量高,脂肪中C、H含量高,O含量低,分解时耗氧量多,B正确;
      C、种子萌发时,脂肪转变为可溶性糖,说明脂肪是主要的储能物质,而可溶性糖可作为重要的能源物质,C错误;
      D、脂肪可被苏丹Ⅲ染液染成橘黄色,因此可用苏丹Ⅲ染液染色检测萌发到22天的种子中的脂肪,并用体积分数为50%的酒精洗去浮色,D错误。
      故选B。
      4. 科研人员将某油料作物种子置于条件适宜的环境中培养,定期检测种子萌发过程中(含幼苗)脂肪的相对含量和干重,结果如图所示。以下叙述不正确的是( )
      A. c点幼苗开始进行光合作用
      B. 导致ab段种子干重增加的主要元素是C
      C. ab段种子干重增加说明光合速率一定大于呼吸速率
      D. 在种子萌发初期,脂肪转化为糖类可导致有机物的总量增加
      【答案】ABC
      【解析】
      【分析】据图分析:油料作物种子含有较多的脂肪,种子萌发过程中(含幼苗)的脂肪会转变成糖类,脂肪含量减少,糖类与脂肪相比含有较多的O原子,所以有机物含量增加,种子萌发过程中代谢旺盛,糖类经过呼吸作用,氧化分解,释放能量,所以有机物的含量又减少,幼苗可以进行光合作用,当光合作用强度大于呼吸作用强度时,有机物开始积累。
      【详解】A、幼苗可以进行光合作用,当光合作用强度大于呼吸作用强度时,有机物开始积累,所以c点后,幼苗光合作用强度大于呼吸作用强度,种子干重增加,不是c点幼苗开始进行光合作用,A错误;
      B、种子萌发过程中,种子中的脂肪会转变成糖类,脂肪含量减少,糖类与脂肪相比含有较多的O原子,所以有机物含量增加,因此导致ab段种子干重增加的主要元素是O,B错误;
      C、油料种子含有较多的脂肪,种子萌发过程中(含幼苗)的脂肪会转变成糖类,糖类与脂肪相比含有较多的O原子,所以ab段种子干重增加,不能说明此时光合速率一定大于呼吸速率,C错误;
      D、油料种子含有较多的脂肪,种子萌发初期脂肪会转变成糖类,脂肪含量减少,糖类与脂肪相比含有较多的O原子,所以有机物的总量增加,D正确。
      故选ABC。
      5. 如图为小肠吸收、转运物质模式图。据图分析,下列选项错误的是
      A. 人体可通过食物的消化吸收获得植物性食物中的果糖
      B. 葡萄糖和半乳糖、果糖都是单糖, 分子式均为C6H12O6
      C. 葡萄糖和半乳糖、果糖由同一个载体运出小肠上皮细胞
      D. 肠腔中的葡萄糖和半乳糖可生成乳糖后再被小肠上皮细胞 吸收
      【答案】D
      【解析】
      【分析】图示中葡萄糖、果糖、半乳糖均为单糖。
      【详解】A、由图可知,人体可通过食物消化吸收获得植物性食物中的果糖,A正确;
      B、葡萄糖、半乳糖、果糖都是单糖, 单糖的分子式均为C6H12O6,B正确;
      C、由图可知,葡萄糖和半乳糖由同一个载体进入小肠上皮细胞,葡萄糖和半乳糖、果糖由同一个载体运出小肠上皮细胞,C正确;
      D、由图可知,肠腔中的葡萄糖和半乳糖可直接被小肠上皮细胞吸收,进入小肠上皮细胞,D错误。
      故选D。
      6. 关于生物组织中还原糖、脂肪、蛋白质等的鉴定实验,下列叙述错误的是( )
      A. 鉴定梨匀浆中还原糖时,可用斐林试剂经热水浴后由无色变成砖红色
      B. 将煮沸的豆浆冷却后倒入试管中,滴加双缩脲试剂后,可观察到紫色
      C. 玉米种子中含有大量的淀粉,可用稀碘液试剂检测呈蓝色
      D. 鉴定脂肪可用苏丹Ⅲ染液染色,用50%的乙醇溶液洗去浮色,镜检可见橘黄色的油滴
      【答案】A
      【解析】
      【分析】生物组织中还原糖有葡萄糖、果糖、乳糖、麦芽糖等,常用的材料为梨、苹果和白萝卜等。脂肪鉴定常用苏丹Ⅲ染液,常用的材料为花生。蛋白质的鉴定实验,使用双缩脲试剂,常用稀释的鸡蛋清。
      【详解】A、斐林试剂含硫酸铜,为蓝色,鉴定梨匀浆中还原糖时,可用斐林试剂经水浴加热后,由蓝色变成砖红色,A错误;
      B、双缩脲试剂可与蛋白质中的肽键发生紫色反应,将豆浆煮沸,蛋白质的空间结构被破坏,肽键未被破坏,滴加双缩脲试剂后,可观察到紫色,B正确;
      C、淀粉遇碘液呈蓝色,玉米种子中含有大量的淀粉,用碘液试剂检测呈蓝色,C正确;
      D、苏丹Ⅲ染液是脂溶性的,可溶于酒精,脂肪鉴定过程中需用体积分数50%的乙醇洗去浮色,镜检可见橘黄色的油滴,D正确。
      故选A
      7. 下图表示胰岛素分子中的一条多肽链,其中有三个甘氨酸分别位于第8、20、23位。下列叙述正确的是( )
      A. 图中多肽链至少含有一个羧基(位于第1位)和一个氨基(位于第30位)
      B. 该多肽释放到细胞外需要经过两种细胞器的加工
      C. 除去图中三个甘氨酸,形成的产物中有四条多肽
      D. 除去图中三个甘氨酸,形成的产物比原多肽链多五个氧原子
      【答案】B
      【解析】
      【分析】分析题图:图示表示胰岛素分子中一条多肽链,其中有3个甘氨酸且分别位于第8、20、23位,用特殊水解酶选择性除去图中的3个甘氨酸时,要断裂6个肽键,需6个水分子,形成的产物中有3条多肽和一个二肽。
      【详解】A、一条多肽链至少含有一个羧基和一个氨基,但不能确定哪一端是氨基,哪一端是羧基,A错误;
      B、该多肽释放到细胞外需要经过内质网和高尔基体这两种细胞器的加工,B正确;
      C、去除第20位和第23位间的甘氨酸形成的产物是二肽,因此用特殊水解酶选择性除去该链中的三个甘氨酸,形成的产物中有三条多肽和一个二肽,C错误;
      D、每去除一个氨基酸会破坏两个肽键,除去3个氨基酸,共破坏6个肽键,消耗6分子水,故形成的产物比原多肽链多6个氧原子,D错误。
      故选B。
      8. 硒代半胱氨酸是组成蛋白质的第21种氨基酸,细胞中的硒元素以随机取代蛋白质中硫元素的形式插入蛋白质(如图1)或以硒代半胱氨酸(Sec)的形式在翻译的过程中插入蛋白质中。下列分析正确的是( )
      A. 双缩脲试剂可与硒代半胱氨酸产生紫色反应
      B. 可用3H标记硒代半胱氨酸的羧基追踪其参与合成的蛋白质
      C. 细胞中的Sec可以通过取代Cys中硫元素来合成,说明Sec是必需氨基酸
      D. 硒元素随机取代蛋白质中的硫元素,会改变蛋白质的空间结构和功能
      【答案】D
      【解析】
      【分析】蛋白质是生命的物质基础,是有机大分子,是构成细胞的基本有机物,是生命活动的主要承担者。没有蛋白质就没有生命。氨基酸是蛋白质的基本组成单位。
      【详解】A、双缩脲试剂与蛋白质中的肽键发生紫色反应,而氨基酸没有肽键结构,不会有紫色反应,A错误;
      B、用3H标记硒代半胱氨酸的羧基,氨基酸分子的羧基(-COOH)和另一个氨基酸分子的氨基(-NH2)相连接,会脱去一分子水(羧基中的-OH和氨基中的-H),放射性存在于水中,B错误;
      C、必需氨基酸是人体细胞不能合成,必须从外界环境中获取,Sec 可以通过取代Cys中硫元素来合成,所以Sec是非必需氨基酸,C错误;
      D、硒元素随机取代蛋白质中的硫元素,会减少蛋白质分子中的二硫键,从而改变蛋白质的空间结构和功能,D正确。
      故选D。
      9. 如图表示在细胞内发生的一系列生物大分子的合成过程,其中A、B、C、D表示生物大分子,D是细胞内的储能物质,b、c、d表示组成对应大分子的单体,下列叙述正确的是( )
      A. A主要分布在细胞核中,组成它的单体是核糖核苷酸
      B. B、C具有多样性是因为b、c种类多样
      C. c可以起到信息传递的作用,也可以与双缩脲试剂反应显紫色
      D. 在植物细胞和动物细胞内D可代表不同物质,但d代表同一物质
      【答案】D
      【解析】
      【分析】分析题图:A是DNA,b是核糖核苷酸,B是RNA,c是氨基酸,C是蛋白质(酶),d是单糖,D是多糖。
      【详解】A、A是DNA,主要分布在细胞核中,组成它的单体是脱氧核苷酸,A错误;
      B、B是RNA,RNA具有多样性是因为核糖核苷酸排列顺序具有多样性,其种类一般都含有4种,C是蛋白质,蛋白质具有多样性是因为组成蛋白质的氨基酸种类、数目、排列顺序和空间结构具有多样性,B错误;
      C、c是氨基酸,不能起到信息传递的作用,也不可以与双缩脲试剂反应显紫色,C错误;
      D、D是细胞内的储能物质,在植物细胞内和在动物细胞内D代表不同物质,前者是淀粉,后者是糖原,但d代表同一物质葡萄糖,D正确。
      故选D。
      10. 生物大分子通常都有一定的分子结构规律,即是由一定的基本结构单位,按一定的排列顺序和连接方式形成的多聚体,下列表述正确的是( )
      A. 若该图为一段肽链的结构模式图,则1表示肽键,2表示中心碳原子,3的种类有21种
      B. 若该图表示多糖的结构模式图,淀粉、纤维素、糖原和几丁质的结构图是完全相同的
      C. 若该图为一段单链DNA的结构模式图,则1表示磷酸基团,2表示脱氧核糖,3的种类有4种
      D. 若该图为一段RNA的结构模式图,则1表示核糖,2表示磷酸基团,3的种类有4种
      【答案】D
      【解析】
      【分析】1、核糖根据五碳糖不同分为DNA和RNA,DNA与RNA中的五碳糖不同,碱基不完全相同;核酸的基本组成单位是核苷酸,核苷酸的磷酸和五碳糖通过磷酸二酯键连接形成核苷酸链;
      2、蛋白质的基本组成单位是氨基酸,一个氨基酸的氨基与另一个氨基酸的羧基反应脱去1分子水,氨基酸残基通过肽键连接形成肽链;
      3、淀粉、纤维素、糖原都是由单体葡萄糖聚合形成的多聚体,淀粉、纤维素、糖原中葡萄糖的连接方式不同。
      【详解】A、如果该图为一段肽链的结构模式图,则1表示中心碳原子,2表示肽键,3表示R基团,其种类约21种,A错误;
      B、淀粉、糖原、纤维素和几丁质的结构不同,有的有侧链结构,有的没有,B错误;
      C、如果该图为一段单链DNA的结构模式图,则1表示脱氧核糖,2表示磷酸基团,3是碱基,DNA中的碱基含有A、T、C、G共4种,C错误;
      D、如果该图为一段RNA的结构模式图,则1表示核糖,2表示磷酸基团,3是碱基,RNA中的碱基含有A、U、C、G共4种,D正确。
      故选D。
      11. 如图所示的化合物普遍存在于各种活细胞中,碱基Y、基团X、基团Z分别与五碳糖不同位置的碳原子相连。下列有关叙述错误的是( )
      A. 若Y代表尿嘧啶,则X代表的化学基团是—H
      B. 若Y代表腺嘌呤,则Z可以代表两个相连的磷酸基团
      C. 若X为羟基(—OH),该化合物有可能是构成RNA的基本单位
      D. 该化合物广泛存在于各种活细胞中,体现了生物界具有统一性
      【答案】A
      【解析】
      【分析】一个核苷酸分子是由一分子含氮碱基、一分子五碳糖和一分子磷酸组成。根据五碳糖不同,可以将核苷酸分为脱氧核糖核苷酸和核糖核苷酸。碱基Y为A、G、C时,无法确定核苷酸的种类,但当碱基Y为T时,该核苷酸的种类为脱氧核苷酸中的胸腺嘧啶脱氧核苷酸,当碱基Y为U时,该核苷酸的种类为核糖核苷酸中的尿嘧啶核糖核苷酸。
      【详解】A、若Y代表尿嘧啶,则该核苷酸的种类为尿嘧啶核糖核苷酸,五碳糖为核糖,则基团X上连接的是“—OH”,A错误;
      B、若Y代表腺嘌呤,Z可以代表两个相连的磷酸基团,该化合物是ADP,B正确;
      C、若X为羟基(—OH),该化合物为核糖核苷酸,是构成RNA的基本单位,C正确;
      D、所有活的细胞均含有DNA和RNA,该化合物为核苷酸广泛存在于各种活细胞中,可以体现生物界的统一性,D正确;
      故选A。
      12. 下图1为细胞膜的结构模式图,图2表示细胞间信息交流的一种方式。下列相关叙述正确的是( )
      A. 图1为细胞膜的亚显微结构图,其中的①②③均能运动
      B. 细胞膜能够控制物质进出细胞与图1中的结构③密切相关
      C. 图2中的激素可以是胰岛素,通过与靶细胞膜上的受体结合起作用
      D. 除图2方式外,还存在其他信息交流方式,但都需要膜上受体的协助
      【答案】C
      【解析】
      【分析】1、细胞间的信息交流主要有三种方式:(1)内分泌细胞分泌的激素(如胰岛素)随体液运输到全身各处,与靶细胞表面受体结合进行间接的信息交流;(2)相邻细胞间直接接触,通过与细胞膜结合的信号分子影响其他细胞,如精子和卵细胞之间的识别和结合;(3)相邻细胞间形成通道使细胞相互沟通,通过携带信息的物质来交流信息,如高等植物细胞之间通过胞间连丝相互连接,进行细胞间的信息交流。
      2、分析题图,图 1为细胞膜的流动镶嵌模型图,图1中①为磷脂双分子层,②为膜蛋白,③为糖蛋白。图2表示细胞之间的信息交流方式之一,两细胞距离较远时,通过体液运输信息分子传送信息。
      【详解】A、细胞膜中的磷脂分子都能运动,蛋白质大多能运动,但不是所有,A错误;
      B、③为糖蛋白,糖蛋白上的糖类分子参与构成糖被,主要与细胞表面的识别、细胞间的信息传递等功能有关,与控制物质进出细胞无关,B错误;
      C、图2中的激素可以是胰岛素,胰岛素通过体液运输到靶细胞,通过与靶细胞膜上的受体结合起作用,C正确;
      D、植物细胞间的胞间连丝不需要膜上受体协助传递信息,D错误。
      故选C。
      13. 如图表示人体中吞噬细胞吞噬、清除衰老红细胞的过程。下列相关叙述错误的是( )
      A. 吞噬泡与②的融合体现膜的流动性
      B. ②中的水解酶将吞噬泡中的蛋白质、RNA、DNA等降解
      C. 吞噬细胞识别衰老的红细胞与细胞膜上的糖蛋白有关
      D. 结构②为溶酶体,是由①断裂后形成的
      【答案】B
      【解析】
      【分析】据图示可知,该图表示吞噬细胞吞噬、清除衰老红细胞的过程,其中结构①为高尔基体,与蛋白质的加工、包装有关;结构②为溶酶体,由高尔基体断裂形成,其中含有多种水解酶。
      【详解】A、 吞噬泡与②的融合体现膜的结构特性,即膜的流动性,A正确;
      B、吞噬泡中是衰老的红细胞,衰老的红细胞没有RNA和DNA,B错误;
      C、吞噬细胞的表面具有能够识别衰老的红细胞的糖蛋白,C正确;
      D、 据图分析,溶酶体是由高尔基体断裂形成的,D正确。
      故选B。
      14. 以动物受精卵为实验材料进行以下实验,有关分析正确的是( )
      A. 实验①和实验③说明了细胞核对维持细胞正常生命活动的重要性
      B. 实验②和实验③说明了细胞质对维持细胞正常生命活动的重要性
      C. 实验①说明了细胞核对细胞质的重要性,实验②说明了细胞质对细胞核的重要性
      D. 该实验结果可以说明细胞是最基本的生命系统
      【答案】D
      【解析】
      【分析】分析题图:实验①去质留核,培养一段时间后死亡,实验②去核留质,培养一段时间后死亡,实验③将分离的细胞核和细胞质重组,培养一段时间后细胞能够正常分裂。此实验说明细胞核和细胞质都不能单独成活,细胞只有保持结构的完整性才能正常地进行各项生命活动。
      【详解】A、实验①和实验③说明了细胞质对维持细胞正常生命活动的重要性,A错误:
      B、实验②和实验③说明了细胞核对维持细胞正常生命活动的重要性,B错误;
      C、实验①说明了细胞质对细胞核的重要性,实验②说明了细胞核对细胞质的重要性,C错误;
      D、该实验可以证明细胞核和细胞质都不能单独成活,细胞只有保持结构的完整性才能正常地进行各项生命活动,细胞是生物体代谢和遗传的基本单位,D正确。
      故选D。
      15. 对某动物细胞进行荧光标记实验,如下示意图所示,其基本过程:①用某种荧光材料标记该动物细胞,细胞表面出现荧光斑点。②用激光束照射该细胞表面的某一区域,该区域荧光淬灭(消失)。③停止激光束照射一段时间后,该区域的荧光逐渐恢复,即有出现了斑点。
      上述实验不能说明的是
      A. 细胞膜具有流动性
      B. 荧光染料能与细胞膜组成成分结合
      C. 根据荧光恢复的速率可推算出物质跨膜运输的速率
      D. 根据荧光恢复的速率可推算出膜中蛋白质或脂质的流动速率
      【答案】C
      【解析】
      【详解】该过程说明细胞膜具有流动性、荧光染料能与细胞膜组成成分结合,根据荧光恢复的速率可推算出膜中蛋白质或脂质的流动速率,但不能根据荧光恢复的速率推算出物质跨膜运输的速率,因为该过程中没有发生物质跨膜运输。所以C不正确。
      16. 科学家在培养基中添加某种带有放射性同位素标记的物质培养豚鼠的胰腺腺泡细胞,然后分别在不同时间获得细胞并观察不同结构所含放射性的情况,如下图所示。下列叙述正确的是( )
      A. 培养基中带同位素标记的物质是蛋白质B. 该过程导致内质网膜面积增大
      C. 该过程将有利于细胞膜成分的更新D. 该过程不需要线粒体发挥作用
      【答案】C
      【解析】
      【分析】在培养基中添加某种带有放射性同位素标记的物质培养豚鼠的胰腺腺泡细胞,然后分别在不同时间获得细胞并观察不同结构所含放射性的情况,观察的过程应是分泌蛋白合成和分泌的过程,分泌蛋白在核糖体上合成,需要内质网和高尔基体的加工。
      【详解】A、在培养基中添加某种带有放射性同位素标记的物质培养豚鼠的胰腺腺泡细胞,观察分泌蛋白合成及分泌的途径,培养基中带同位素标记的物质是氨基酸,A错误;
      B、豚鼠的胰腺腺泡细胞,产生分泌蛋白的过程,内质网会出芽形成囊泡,故面积会减小,B错误;
      C、分泌蛋白分泌的过程,经过高尔基体高尔基体加工后,高尔基体会形成囊泡与细胞膜融合将分泌蛋白运出细胞外,有利于细胞膜成分的更新,C正确;
      D、合成分泌蛋白的过程需要线粒体提供能量,D错误。
      故选C。
      第II卷(非选择题)
      三、非选择题(共52分)
      17. 据报道,某县农科所经多年研究,培育出玉米新品种虹玉6号。回答问题:
      (1)经食用发现虹玉6号玉米口感非常甜,为确定该甜味是不是由玉米细胞中存在还原糖导致,选用的鉴定试剂是___,该鉴定实验中还需要___加热。
      (2)经鉴定,该虹玉6号玉米胚芽含有脂肪,鉴定过程中能将脂肪染成橘黄色是___染液。
      (3)该玉米新品种中的蛋白质含量高于普通玉米,请用所学的知识设计实验加以验证。实验原理:蛋白质与___发生颜色反应,且蛋白质含量越高颜色越深。
      材料用品:新鲜的普通玉米籽粒,新鲜的新品种玉米籽粒,研钵,试管,漏斗,纱布,吸管,清水,双缩脲试剂A液,双缩脲试剂B液,量筒。
      (4)方法步骤:
      ①将两种玉米籽粒分别进行研磨,制备组织样液。
      ②取甲、乙两支试管,向甲试管中加入新鲜的新品种玉米籽粒组织样液2mL,乙试管中加入____。
      ③向甲、乙两支试管中分别加入1mL___,摇匀,再分别加入4滴____,摇匀。
      ④观察颜色变化,并比较颜色的深浅。
      (5)预期的结果:新鲜的___玉米籽粒组织样液颜色较深。
      【答案】(1) ①. 斐林试剂 ②. 水浴
      (2)苏丹Ⅲ (3)双缩脲试剂
      (4) ①. 2mL新鲜的普通玉米子粒组织样液 ②. 双缩脲试剂A液 ③. 双缩脲试剂B液
      (5)新品种
      【解析】
      【分析】生物组织中化合物的鉴定:(1)斐林试剂可用于鉴定还原糖,在水浴加热的条件下,产生砖红色沉淀。(2)蛋白质可与双缩脲试剂产生紫色反应。(3)脂肪可用苏丹Ⅲ染液鉴定,呈橘黄色。(4)淀粉遇碘液变蓝。
      【小问1详解】
      鉴定还原糖所用的试剂是斐林试剂,斐林试剂与可溶性还原糖在水浴加热的条件下生成砖红色沉淀;通常在50~65℃水浴条件下进行。
      【小问2详解】
      在脂肪的鉴定中,能将脂肪染成橘黄色的染液是苏丹Ⅲ染液。
      【小问3详解】
      蛋白质的鉴定原理是:蛋白质与双缩脲试剂发生紫色反应,且蛋白质含量越高颜色越深。
      【小问4详解】
      本题的实验目的是验证玉米新品种中的蛋白质含量高于普通玉米,根据实验原理以及实验设计的对照原则、等量原则可设计其鉴定步骤如下:
      ①将两种玉米子粒分别进行研磨,制备组织样液。
      ②取甲、乙两支试管,向甲试管中加入新鲜的新品种玉米子粒组织样液2mL,乙试管中加入新鲜的普通玉米子粒组织样液2mL。
      ③向甲、乙两支试管中分别加入1mL双缩脲试剂A液(制造碱性环境),摇匀,再分别加入4滴双缩脲试剂B液,摇匀。
      ④观察颜色变化并比较紫色的深浅。
      【小问5详解】
      由于本题为验证实验,要验证的就是结论,因此新品种玉米子粒含蛋白质较多,所以实验结果为:装有新品种玉米籽粒组织样液颜色较深。
      18. 淀粉是玉米籽粒的主要组成成分,占籽粒干重的70%左右,因此玉米籽粒的灌浆过程主要是淀粉合成和积累的过程。茎、叶等源器官制造的光合产物以蔗糖形式运输到库器官(籽粒),在一系列酶的催化作用下形成淀粉。催化蔗糖降解的酶是SS,SS催化籽粒淀粉合成反应的第一步。某科研人员对两株玉米品种(豫玉22号与费玉3号)籽粒蔗糖含量和SS活性的变化进行了研究,结果如图所示。请回答下列问题:
      (1)蔗糖________(填“能”或“不能”)与斐林试剂反应,它的水解产物为果糖和________。
      (2)若要鉴定SS的化学本质,可将SS溶液与_________混合,若出现紫色,则表明SS的化学本质是蛋白质。
      (3)催化淀粉合成的酶与催化淀粉水解的酶不同,这体现了酶的________性。
      (4)综合甲、乙两图分析费玉3号在20天至40天期间玉米籽粒合成淀粉的速率比豫玉22号要快的原因: __________。
      【答案】(1) ①. 不能 ②. 葡萄糖
      (2)双缩脲试剂 (3)专一
      (4)在20天至40天期间,费玉3号蔗糖含量以及SS活性始终高于豫玉22号,在相同时间内,前者就会有更多的蔗糖水解以合成淀粉
      【解析】
      【分析】1、斐林试剂可用于鉴定还原糖,在水浴加热的条件下,溶液的颜色变化为砖红色(沉淀)。斐林试剂只能检验生物组织中还原糖(如葡萄糖、麦芽糖、果糖)存在与否,而不能鉴定非还原性糖(如淀粉)。
      2、蛋白质可与双缩脲试剂产生紫色反应。
      3、酶的特性:高效性、专一性、作用条件温和。
      【小问1详解】
      蔗糖属于非还原性糖,不能与斐林试剂起反应,蔗糖水解产物为葡萄糖与果糖。
      【小问2详解】
      蛋白质和双缩脲试剂反应呈紫色,所以若要鉴定SS的化学本质,可将SS溶液与与双缩脲试剂混合,若出现紫色反应,则表明SS的化学本质是蛋白质。
      【小问3详解】
      专一性是指每一种酶只能催化一种或一类化学反应。催化淀粉合成的酶与淀粉水解的酶不同,这体现了酶的专一性。
      【小问4详解】
      综合甲、乙两图分析:在20天至40天期间,费玉3号蔗糖含量以及SS活性始终高于豫玉22,在相同时间内,前者就会有更多的蔗糖水解以合成淀粉,所以费玉3号在20天至40天期间玉米籽粒合成淀粉的速率比豫玉22要快。
      19. 蛋白质是生命活动的主要承担者。回答下列与蛋白质相关的问题:
      (1)从氨基酸分子水平分析,决定蛋白质结构多样性的原因是_______。结构的多样性决定了功能的多样性,例如酶能够通过______的机制催化生化反应高效进行。
      (2)“分子伴侣”是一类能帮助多肽进行初步折叠、组装或转运的蛋白质,由此推测其主要存在于______(填细胞结构)中。“ATP合成酶”是一类分布于生物膜上催化ADP合成ATP的复合蛋白质,由此推测,在动物细胞中其主要存在于______(填细胞结构)上。
      (3)利用蛋清做如下实验。实验一:在蛋清中加入食盐,会看到白色的絮状物出现。兑水稀释后絮状物消失,蛋清恢复原来的液体状态。实验二:加热蛋清,蛋清变成白色固体。恢复常温后,凝固的蛋清不能恢复液体状态。从蛋白质结构的角度分析,上述两个实验结果产生差异的原因是______。
      (4)基因对生物性状的控制也是通过蛋白质来实现的。例如,与圆粒豌豆相比较,皱粒豌豆的DNA中插入了一段外来DNA序列,导致淀粉分支酶不能合成,最终导致细胞内淀粉含量低,游离蔗糖含量高,种子不能有效保留水分而皱缩。由此说明基因、蛋白质与性状的关系是______。
      【答案】 ①. 氨基酸的种类、数目和排列顺序 ②. 显著降低反应活化能 ③. 内质网 ④. 线粒体内膜 ⑤. 前者蛋白质的空间结构没有破坏,后者蛋白质的空间结构遭到破坏 ⑥. 基因通过控制酶的合成来控制代谢过程,进而控制生物体的性状
      【解析】
      【分析】蛋白质结构多样性的直接原因:构成蛋白质的氨基酸的种类、数目、排列顺序和肽链的空间结构千差万别。盐析只是改变了蛋白质的溶解度,不会改变蛋白质的空间结构。
      【详解】(1)从氨基酸分子水平分析,构成蛋白质的氨基酸的种类、数目和排列顺序不同,决定了蛋白质结构的多样性。酶能够通过显著降低反应活化能的机制催化生化反应高效进行。
      (2)核糖体上合成的多肽在内质网中进行初步折叠、组装或转运,根据“分子伴侣”是一类能帮助多肽进行初步折叠、组装或转运的蛋白质,可推测其主要存在于内质网中。动物细胞通过细胞呼吸产生ATP,场所是细胞质基质、线粒体基质和线粒体内膜,“ATP合成酶”是一类分布于生物膜上催化ADP合成ATP的复合蛋白质,据此推测在动物细胞中其主要存在于线粒体内膜上。
      (3)实验一在蛋白质中加入食盐有白色絮状物出现,兑水稀释后絮状物消失,说明蛋白质的空间结构没有被破坏;实验二蛋清加热后恢复常温,蛋白质不能恢复为液态,说明蛋白质的空间结构遭到了破坏。
      (4)淀粉分支酶基因受到破坏,导致淀粉分支酶不能合成,从而导致淀粉不能合成,游离蔗糖含量高,种子中的水分不能有效保留而皱缩,说明了基因通过控制酶的合成来控制代谢过程,进而控制生物体的性状。
      【点睛】本题考查蛋白质的结构、功能和以及与性状之间的控制关系,意在考查考生对所学知识的理解和应用能力。
      20. 下图1所示为细胞膜亚显微结构模式图,图2为典型的细胞核及其周围部分结构示意图。

      (1)图1中细胞膜的外侧是____(填“M”或“N”)侧,判断的依据是____。
      (2)吞噬细胞吞噬细菌的过程体现了细胞膜具有____性,这是因为____。
      (3)图2中[3]___主要由_____组成,[2]的功能是______。
      (4)为研究细胞中细胞核与细胞质之间的关系,细胞生物学家以伞藻为实验材料,进行了如下实验:将甲伞藻的A部分与乙伞藻的B部分(如图)嫁接在一起,发现第一次长出的帽状体呈中间类型;若切除这一帽状体,第二次长出的帽状体则与甲的帽状体形状相同。当伞藻的帽状体长到一定大小时,就不再继续长大,而是开始发生细胞分裂;在帽状体已经长出、核将要分裂时,将伞切去,核的分裂就受到抑制,直到新的帽状体再生出来,核才恢复分裂。

      ①你认为第一次长出的帽状体呈中间类型的原因是_____。
      ②有人认为细胞开始分裂与细胞核质体积的比例有关,当细胞核的体积与细胞质的体积比值太小时,细胞就会发生分裂;反之,就不会发生分裂。请你利用伞藻设计一个补充实验,进一步证明上述假说_____。
      【答案】(1) ①. M ②. M侧有多糖与蛋白质结合形成的糖蛋白,糖蛋白位于细胞膜外侧
      (2) ①. 流动 ②. 组成细胞膜的磷脂分子可以侧向自由移动,大多数蛋白质分子也是可以运动的
      (3) ①. 染色质 ②. DNA和蛋白质 ③. 实现核质之间频繁的物质交换和信息交流
      (4) ①. 细胞质中原有物质仍能发挥作用,嫁接后长成的帽状体有甲、乙两种伞藻的蛋白质,故呈中间类型 ②. 在帽状伞尚未长成、核不分裂时,将幼小的帽状伞切去,嫁接上一个长成的帽状伞,这个原不该分裂的核就开始分裂了
      【解析】
      【分析】1、流动镶嵌模型的基本内容:生物膜的流动镶嵌模型认为,磷脂双分子层构成了膜的基本支架,这个支架不是静止的。磷脂双分子层是轻油般的流体,具有流动性。蛋白质分子有的镶在磷脂双分子层表面,有的部分或全部嵌入磷脂双分子层中,有的贯穿于整个磷脂双分子层。大多数蛋白质分子也是可以运动的。
      2、题图分析,图1中E是糖蛋白,D是磷脂双分子层,B蛋白质,A为多糖,M为细胞膜的外侧,N为细胞膜内侧;图2为细胞核结构模式图,1表示内质网,2表示核孔,3表示染色质,4表示核仁,5表示核膜。
      【小问1详解】
      图1中糖蛋白位于M侧,而糖蛋白位于细胞膜的外侧,因此,代表细胞膜外侧的是M侧。
      【小问2详解】
      吞噬细胞吞噬细菌的过程体现了细胞膜具有流动性,这是因为组成细胞膜的磷脂分子可以侧向自由移动,大多数蛋白质分子也是可以运动的,且组成细胞膜的主要成分是蛋白质和磷脂。
      【小问3详解】
      图2中[3]为染色质,主要由蛋白质和DNA组成,与染色体是同一种物质在不同时期的两种存在状态;[2]代表的是核孔,是核质之间频繁的物质交换和信息交流的通道。
      【小问4详解】
      ①由于伞柄细胞质和假根中原有物质仍能发挥作用,嫁接后长成的帽状体有甲、乙两种伞藻的蛋白质,故第一次长出的帽状体呈中间类型。
      ②有人认为细胞开始分裂与细胞核质体积的比例有关,当细胞核的体积与细胞质的体积比值太小时,细胞就会发生分裂;反之,就不会发生分裂。结合题目信息可以在帽状伞尚未长成、核不分裂时,将幼小的帽状伞切去,嫁接上一个长成的帽状伞,此时细胞核的体积与细胞质的体积比值变小,此时这个原不该分裂的核就开始分裂了,因而证明了题中的相关结论。
      21. 有迁移能力的动物细胞边缘常见不规则突出物,曾被认为是细胞膜碎片。近年来,我国科研人员在电镜下发现这些突出物具有石榴状结构(PLS),如图1。
      请回答问题:
      (1)若PLS是细胞膜碎片,则其主要成分应包括_______和蛋白质。细胞膜上的蛋白质具有_______等功能。
      (2)科研人员分析了PLS中蛋白质的来源及其功能,结果如图2,发现与“PLS是细胞膜碎片”的观点不符,理由是:该结构中的蛋白质_______。
      (3)科研人员将细胞中只参与PLS形成的特定蛋白质用荧光蛋白标记,追踪在细胞迁移过程中PLS的变化,进行了如下实验。

      ①分别用细胞迁移促进剂和抑制剂处理可迁移细胞,实验结果如图3,推测PLS的形成与细胞迁移有关,依据是_______。
      ②细胞沿迁移路径形成的PLS,其荧光在形成初期逐渐增强,推测迁移细胞可主动将细胞中的蛋白运输到_______中。
      ③迁移细胞在某处产生PLS,后续细胞经过此处时,若观察到_______,则说明PLS被后续细胞摄取。进入后续细胞的PLS最可能在_______(细胞器)中被分解。
      (4)具有迁移能力细胞可普遍形成PLS,后续细胞摄取PLS后,可获知细胞的迁移路线等信息。综上分析,PLS的形成可能与细胞间的_______有关。
      【答案】 ①. 磷脂 ②. 物质运输、信息交流、催化 ③. 不仅来自于细胞膜,也不只具有细胞膜蛋白质的功能 ④. 促进细胞迁移,PLS增多(抑制细胞迁移,PLS减少) ⑤. PLS ⑥. 荧光标记出现在后续细胞中 ⑦. 溶酶体 ⑧. 信息交流(通讯)
      【解析】
      【分析】1、分泌蛋白的合成、加工和运输过程:最初是在内质网上的核糖体中由氨基酸形成肽链,肽链进入内质网进行加工,形成有一定空间结构的蛋白质,在到高尔基体,高尔基体对其进行进一不加工,然后形成囊泡分泌到细胞外,该过程消耗的能量由线粒体提供。
      2、放射性探测技术:用放射性核素取代化合物分子的一种或几种原子而使它能被识别并可用作示踪剂的化合物,它与未标记的相应化合物具有相同的化学及生物学性质,不同的只是它带有放射性,因而可利用放射性探测技术来追踪。
      【详解】(1)细胞膜的主要成分是磷脂和蛋白质,细胞膜上的蛋白质有物质运输、信息交流、催化等。
      (2)通过该图可以看出,该蛋白质主要来源于细胞膜和细胞质等,功能中显示也不只具有细胞膜蛋白质的功能,故PLS是细胞膜碎片观点不对。
      (3)①由图示可以看出,处理组较未处理组比较,促进细胞迁徙,PSL增多,故PLS的形成与细胞迁移有关。
      ②由“细胞沿迁移路径形成的PLS,其荧光在形成初期逐渐增强”推测迁移细胞可主动将细胞中的蛋白运输到PLS中。
      ③荧光标记出现在后续细胞中,说明PLS被后续细胞摄取,溶酶体具有分解衰老损伤的细胞器的功能。
      (4)“可获知细胞的迁移路线等信息”说明PLS的形成可能与细胞间的信息交流有关。
      【点睛】本题结合曲线图,考查细胞结构和功能,要求考生识记细胞中各种细胞器的结构、分布和功能,掌握分泌蛋白的合成和运输过程,能结合所学的知识准确答题。

      相关试卷 更多

      资料下载及使用帮助
      版权申诉
      • 1.电子资料成功下载后不支持退换,如发现资料有内容错误问题请联系客服,如若属实,我们会补偿您的损失
      • 2.压缩包下载后请先用软件解压,再使用对应软件打开;软件版本较低时请及时更新
      • 3.资料下载成功后可在60天以内免费重复下载
      版权申诉
      若您为此资料的原创作者,认为该资料内容侵犯了您的知识产权,请扫码添加我们的相关工作人员,我们尽可能的保护您的合法权益。
      入驻教习网,可获得资源免费推广曝光,还可获得多重现金奖励,申请 精品资源制作, 工作室入驻。
      版权申诉二维码
      欢迎来到教习网
      • 900万优选资源,让备课更轻松
      • 600万优选试题,支持自由组卷
      • 高质量可编辑,日均更新2000+
      • 百万教师选择,专业更值得信赖
      微信扫码注册
      手机号注册
      手机号码

      手机号格式错误

      手机验证码 获取验证码 获取验证码

      手机验证码已经成功发送,5分钟内有效

      设置密码

      6-20个字符,数字、字母或符号

      注册即视为同意教习网「注册协议」「隐私条款」
      QQ注册
      手机号注册
      微信注册

      注册成功

      返回
      顶部
      学业水平 高考一轮 高考二轮 高考真题 精选专题 初中月考 教师福利
      添加客服微信 获取1对1服务
      微信扫描添加客服
      Baidu
      map