搜索
      上传资料 赚现金

      四川省南充高级中学2024-2025学年高一上学期第一次月考试题 生物 Word版含答案

      • 1.2 MB
      • 2026-01-15 15:07:14
      • 10
      • 0
      • 酱呼噜
      加入资料篮
      立即下载
      四川省南充高级中学2024-2025学年高一上学期第一次月考试题 生物 Word版含答案第1页
      高清全屏预览
      1/12
      四川省南充高级中学2024-2025学年高一上学期第一次月考试题 生物 Word版含答案第2页
      高清全屏预览
      2/12
      四川省南充高级中学2024-2025学年高一上学期第一次月考试题 生物 Word版含答案第3页
      高清全屏预览
      3/12
      还剩9页未读, 继续阅读

      四川省南充高级中学2024-2025学年高一上学期第一次月考试题 生物 Word版含答案

      展开

      这是一份四川省南充高级中学2024-2025学年高一上学期第一次月考试题 生物 Word版含答案,共12页。试卷主要包含了考试结束后将答题卡交回等内容,欢迎下载使用。
      考试时间:75分钟 满分:100分
      注意事项:
      1.答题前,务必将自己的姓名、班级、考号填写在答题卡规定的位置上。
      2.答选择题时,必须使用2B铅笔将答题卡上对应题目的答案标号涂黑,如需改动,用橡皮擦擦干净后,再选涂其它答案标号。
      3.答非选择题时,将答案书写在答题卡相应位置上,写在本试卷上无效。
      4.考试结束后将答题卡交回。
      一、选择题:本题共30小题,每小题2分,共60分。在每小题给出的四个选项中,只有一项是符合题目要求的。
      1. 细胞学说的建立经历了漫长而曲折的过程,科学家们在不同的水平对生物进行研究。下列关于科学家研究的说法,错误的是( )
      A. 维萨里和比夏从人体的解剖和观察入手,分别认识到生物体的器官和组织水平
      B. 罗伯特·胡克和列文虎克用显微镜观察细胞,认识到生物体的细胞水平
      C. 施莱登和施旺利用科学观察和完全归纳法,形成了细胞学说的理论
      D. 魏尔肖对细胞学说提出了修正,指出所有的细胞都来源于先前存在的细胞
      2. 诺如病毒是一种具有高度传染性的RNA病毒,表面由衣壳蛋白覆盖。它主要通过消化道感染人体,使患者出现恶心、呕吐、腹泻等症状。下列有关诺如病毒的叙述,正确的是( )
      A. 诺如病毒属于生命系统的最小结构层次
      B. 诺如病毒可利用外界的营养物质在自身体内合成蛋白质
      C. 诺如病毒的遗传物质是RNA
      D. 诺如病毒与支原体结构上主要区别是有无以核膜为界限的细胞核
      3. 下列实例中,不能说明细胞是生命活动的基本单位的是( )
      A. 洋葱鳞片叶表皮细胞中充盈的液泡可以使细胞保持坚挺
      B 玉米通过花粉和卵细胞将遗传信息传递给子代
      C. 唾液腺细胞能够产生并分泌唾液淀粉酶
      D. 足球运动员射门时需要许多神经细胞和肌肉细胞的配合
      4. 北宋周敦颐在《爱莲说》中描写莲花“出淤泥而不染,濯清涟而不妖”,莲生于池塘淤泥之中。下列有关叙述正确的是( )
      A. 莲花属于生命系统的组织层次
      B. 池塘中的所有的鱼构成一个种群
      C. 池塘之中的淤泥不参与生命系统的组成
      D. 莲和池塘中的鱼具有的生命系统结构层次不完全相同
      5. 下列关于用光学显微镜观察生物的叙述,正确的是( )
      A. 草履虫细胞大,可以不需要经过低倍镜直接在高倍镜下观察草履虫的形态结构
      B. 用光学显微镜观察蓝细菌,可以观察到核糖体及叶绿体等结构
      C. 低倍镜下物像清晰,换高倍镜后视野变暗,调节细准焦螺旋可以使视野变亮
      D. 标本染色较深,观察时可使用大光圈或凹面镜
      6. 支原体是导致人类呼吸道感染、尿道感染等疾病的病原体之一,是目前发现的能在无生命的培养基中生长繁殖的最小细胞。如图为支原体的结构模式图。下列叙述错误的是( )
      A. 与病毒相比,支原体在结构上的根本区别是具有细胞结构
      B. 支原体不能合成组成细胞结构、维持细胞功能所必需的物质
      C. 支原体没有以核膜为界限的细胞核,是单细胞的原核生物
      D. 抑制细胞壁合成的抗生素不能治疗支原体感染导致的疾病
      7. 一日三餐中早餐很重要,不仅要营养均衡,还要健康美味。常见的早餐有:粥、牛奶、鸡蛋、豆浆、蔬菜沙拉等。下列叙述正确的是( )
      A. 蔬菜沙拉中的多糖都能被人体消化为葡萄糖,从而被细胞吸收
      B. 牛奶中的钙、铁等元素被吸收后,可以参与构成细胞中的某些化合物
      C. 蔬菜中的微量元素Mg参与叶绿素的构成
      D. 用斐林试剂检测豆浆中的糖类时,若出现砖红色沉淀,则说明其含有葡萄糖
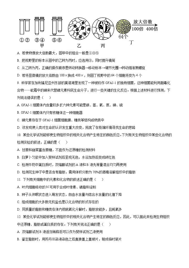
      8. 显微镜是生物学研究中常用的观察仪器,如图所示,图甲中①②③④表示镜头,⑤⑥表示镜头与载玻片之间的距离,乙和丙分别表示不同物镜下观察到的图像。下列相关叙述正确的是( )
      A. 若使物像放大倍数最大,图甲中的组合一般是①③⑤
      B. 把视野里的标本从图中的乙转为丙时,应选用③,同时提升镜筒
      C. 从乙转为丙,正确的操作顺序是转动转换器→移动标本→调节光圈→转动细准焦螺旋
      D. 若将显微镜的放大倍数由100×换成400×,则图丁视野中的64个细胞将变为4个
      9. 科学家在加利福尼亚州东部的莫诺湖里发现了一种被称作GFAJ-1的独特细菌,这种细菌能利用剧毒化合物——砒霜中的砷来代替磷元素构筑生命分子,进行一些关键的生化反应。根据上述材料进行预测,下列说法错误的是( )
      A. GFAJ-1细菌体内含量较多六种元素可能是碳、氢、氧、氮、砷、硫
      B. GFAJ-1细菌体内只有核糖体这一种细胞器
      C. 砷元素存在于GFAJ-1细菌细胞膜、糖类等结构或物质中
      D. 该发现使人类对生命的认识发生重大改变,拓宽了在极端环境寻找生命的思路
      10. 某些化学试剂能够使生物组织中的相关化合物产生特定的颜色反应。下列有关生物组织中某些化合物的检测实验的叙述,正确的是( )
      A. 甘蔗和甜菜富含蔗糖,不宜作为还原糖的检测材料
      B. 白萝卜匀浆中加入斐林试剂后呈现无色,水浴加热后变成砖红色
      C. 检测牛奶中蛋白质时,双缩脲试剂的A液和B液先等量混合均匀再使用
      D. 检测花生种子中是否含有脂肪,需用体积分数为70%的酒精溶解组织中的脂肪
      11. 下列有关细胞中的元素和化合物的叙述正确的是( )
      A. 叶肉细胞吸收的N可用于合成叶绿素、磷脂和淀粉
      B. 种子从休眠状态进入萌发状态,自由水含量与结合水含量的比值下降
      C. 组成细胞的大多数无机盐也是以化合物的形式存在的
      D. 同质量的脂肪和糖类在体内彻底氧化分解时,脂肪放能多,且耗氧多
      12. 某些化学试剂能够使生物组织中的相关化合物产生特定的颜色反应,因此,可以据此来检测生物组织中还原糖、脂肪或蛋白质的存在。下列有关说法正确的是( )
      A. 双缩脲试剂B液适当稀释后可以作为斐林试剂乙液使用
      B. 鉴定脂肪时,用苏丹Ⅲ染液染色之后直接盖上盖玻片,制成临时装片
      C. 加入斐林试剂的组织样液经水浴加热出现砖红色沉淀,说明该样液中含有葡萄糖
      D. 利用双缩脲试剂检测生物组织中的蛋白质时,需要先加入0.1g·mL-1的NaOH溶液提供碱性环境
      13. 下列关于细胞中的无机物相关叙述,错误的是( )
      A. Fe2+是组成血红素必不可少的无机盐离子,缺铁性贫血是由于体内缺乏铁,不能合成血红素引起的
      B. 种子晒干的目的是减少自由水的含量,降低代谢水平,便于储藏,同时减少霉变
      C. 水分子是极性分子,水分子之间形成的氢键既容易形成又容易断裂,决定水具有流动性,这是物质运输所必需的,也为生物化学反应所必需
      D. 人输液时用生理盐水而不是蒸馏水,这说明无机盐对于维持细胞酸碱平衡非常重要
      14. 物质种类的概念图如下,下列选项中a、b、c所代表的物质可能是( )
      A. a—糖类、b—二糖、c—几丁质
      B. a—细胞中的无机物、b—水、c—自由水
      C. a—细胞中的元素、b—大量元素、c—Zn
      D. a—脂质、b—固醇、c—磷脂
      15. 细胞中的化合物包括无机物和有机物,与人体的生活和健康密切相关。下列相关叙述正确的是( )
      A. 玉米种子烧尽后的灰烬是种子中的无机盐
      B. 剧烈运动后,运动员应及时补充蒸馏水
      C. 人体细胞中的化合物都是从外界环境中吸收来的
      D. 食用甘蔗后,其中的蔗糖直接被人体细胞吸收
      16. 基于对细胞中的糖类和脂质的认识,下列相关表述正确的是( )
      A. 磷脂是所有细胞必不可少的脂质
      B. 脂肪、淀粉和糖原都是人体细胞内的储能物质
      C. 细胞内组成DNA的五碳糖是核糖
      D. 组成糖原和纤维素单体不同
      17. 糖类和脂质是人体所需的两种重要营养,下列有关糖类和脂质的叙述正确的是( )
      A. 糖类和脂质都只含有C、H、O元素,都可为生命活动提供能量
      B. 细胞中的脂质和糖类可以相互转化,而且转化程度相同
      C. 固醇类物质可参与细胞构成,又可作为细胞间的信号分子调节细胞代谢
      D. 淀粉和糖原因构成它们的单糖的种类、数目和排列顺序不同而功能不同
      18. 如图所示为细胞中水的两种存在形式及其作用。下列相关叙述错误的是( )

      A. 图中甲表示“组成细胞结构”,乙可表示运输营养物质和代谢废物
      B. 图中①指的是结合水,该部分水较少,丢失不会导致细胞死亡
      C. 图中②指的是自由水,细胞代谢旺盛时该部分水的含量会增多
      D. ①/②的比值增大,有利于提高植物的抗寒性、抗旱性等抗逆性
      19. 下列关于糖类化合物的叙述,正确的是( )
      A. 葡萄糖、乳糖、蔗糖都是还原糖,元素组成相同
      B. 淀粉、糖原、纤维素都是由葡萄糖聚合而成的多糖
      C. 淀粉的水解产物是蔗糖,纤维素的水解产物是麦芽糖
      D. 谷物中含量丰富的多糖是淀粉和麦芽糖
      20. 糖类是细胞的主要能源物质,也是细胞结构的重要组成成分。糖类大致可以分为单糖、二糖和多糖等,下列相关叙述正确的是( )
      A. 棉子糖是由半乳糖、果糖和葡萄糖脱水缩合而成的三糖,推测其分子式为C18H32O16
      B. 肝糖原化学元素与组成脂肪酸的化学元素种类不同
      C. 生物都不能消化纤维素,但纤维素等其他糖类是人类的第七类营养素
      D. 在生物体内发生淀粉→麦芽糖→葡萄糖的过程中会生成水
      21. 西汉《急就篇》中写道:“枣杏瓜棣饊饴饧。”我国很早就有饴、饬等字,糯米为其原料之一,稀的叫饴,干的叫饹。在六朝时才出现“糖”字,此“糖”是指食糖,泛指一切具有甜味的糖类,如葡萄糖、麦芽糖及蔗糖。下列关于细胞中糖类物质的叙述,正确的是( )
      A. 脱氧核糖、几丁质等糖类的组成元素都只有C、H、O,其中O是最基本元素
      B. 葡萄糖被称为“生命燃料”,在糯米细胞中经脱水缩合后可形成麦芽糖和淀粉
      C. 葡萄糖为单糖,麦芽糖和蔗糖为二糖,均能与斐林试剂反应产生砖红色沉淀
      D. 纤维素易溶于水,与淀粉具有相同的结构,都是细胞重要的能源物质
      22. 下列关于原核生物和真核生物的说法,错误的是( )
      A. 破伤风杆菌没有染色体,是单细胞原核生物
      B. 草履虫没有细胞壁,是单细胞真核生物
      C. 细菌都是营腐生或营寄生生活的原核生物
      D. 蓝细菌都是能进行光合作用的原核生物
      23. 生物学实验常呈现“五颜六色”的变化,可以通过颜色变化来确定某些化学成分或结构的存在从而达到实验目的。下列叙述正确的是( )
      A. 将糖尿病患者的尿液与斐林试剂混合,即出现砖红色沉淀
      B. 在氨基酸溶液中加入双缩脲试剂,混匀后会逐渐变成紫色
      C. 花生子叶细胞经苏丹Ⅲ染色后,显微镜下可见橘黄色颗粒
      D. 在小麦种子匀浆中滴加碘液,需经水浴加热才有蓝色反应
      24. 一位农民种植的某块农田,小麦产量总是比邻近地块的低。他怀疑该农田可能是缺少某种元素,为此将该块肥力均匀的农田分成面积相等的五小块,进行田间实验。除施肥不同外,其他田间管理措施均相同。实验结果如下表,从表中可以判断,该农田最可能缺少的元素是( )
      A. KB. NC. PD. S
      25. 中国的饺子、烤鸭备受人们喜爱。下列叙述错误的是( )
      A. 饺子皮中主要的营养成分可用碘液进行检测
      B. 鸭皮细胞在烤制过程中先丢失自由水,后丢失结合水
      C. 饺子馅中的无机盐进入到人体细胞后,大多以离子形式存在
      D. 大多数动物的脂肪是由不饱和脂肪酸与甘油发生反应而形成
      26. 如图是一种叶绿素分子(左)和血红素分子(右)的局部结构简图。下列说法错误的是( )
      A. 合成叶绿素和血红素分别需要Mg和Fe
      B. 植物体缺Mg会影响光合作用
      C. 人体缺Fe会影响对氧的运输功能
      D. Mg和Fe分别存在于植物细胞和动物细胞中
      27. 下列有关蓝细菌的描述,正确的是( )
      A. 具有唯一细胞器是核糖体
      B. 具有以核膜为界限的细胞核
      C. 没有叶绿体,所以不能进行光合作用
      D. 有细胞壁,组成成分为纤维素和果胶
      28. 水是生命之源。下列关于水的叙述,错误的是( )
      A. 结合水一般不参与细胞代谢,是细胞的组成成分
      B. 在寒冷的冬天,针叶树体内结合水的含量会减少
      C. 种子晒干后,自由水的含量下降,代谢水平降低
      D. 生物体内的自由水参与运输营养物质和代谢废物
      29. “有收无收在于水,收多收少在于肥。”某生物兴趣小组以玉米幼苗为实验材料进行了如下探究实验。下列叙述中,错误的是( )
      A. 步骤一损失的水在细胞中主要以游离形式存在,是细胞内的良好溶剂
      B. 步骤二损失的水在细胞中主要与蛋白质,多糖等物质结合
      C. 步骤三损失的主要是无机盐,它们在细胞中主要以离子形式存在
      D. 干旱环境中生长的玉米,其细胞中结合水与自由水的比值相对较高
      30. 如图为两种细胞亚显微结构示意图,下列有关说法正确的是( )

      A. 蓝细菌不能进行光合作用
      B. 发菜、颤蓝细菌、念珠蓝细菌、衣藻等都属于蓝细菌
      C. 蓝细菌没有核糖体,水稻叶肉细胞有核糖体
      D. 以上两种细胞都有细胞壁、细胞膜、细胞质和核糖体等结构,体现了细胞的统一性
      二、非选择题:本题共4小题,共40分。
      31. 下列各图分别表示几种生物的基本结构单位。请据图回答问题。
      (1)最可能表示病毒的是图C,它的繁殖必须依赖______完成。
      (2)图中属于原核细胞的是______(填字母),结构上不同乎真核细胞的最显著特点是__________________。
      (3)图中能进行光合作用的是______(填字母),它能进行光合作用的原因是其含有__________________等色素(答2种)。
      32. 下图为细胞中由C、H、O三种元素组成的某些化合物,据图回答下列问题:
      (1)若A是单糖,则A中作为细胞生命活动主要能源物质的是______。
      (2)若B是多糖,在马铃薯块茎中,主要指______。
      (3)物质C在动植物中都有,则C是______,与B相比,C在元素含量上的不同点是__________________。
      (4)葡萄糖和蔗糖都是生活中常见的能源物质,但是医生在为低血糖患者补充能量时往往采取静脉注射葡萄糖溶液而非蔗糖溶液,试从细胞吸收的角度解释原因:______________________。
      33. C、H、O、N、P、S在玉米(干重)和人细胞(干重)以及活细胞中的含量(%)如下表,请回答下列问题:
      (1)由表中数据可以看出在玉米细胞(干重)中所占比例明显高于人细胞(干重)的元素是______,产生这种差异的原因可能是____________。
      (2)在鉴定玉米种子含有脂肪的实验中,体积分数为50%酒精的作用是______。该实验需选用的仪器及试剂有______(填序号)。
      ①刀片 ②酒精灯 ③显微镜 ④载玻片 ⑤盖玻片 ⑥蒸馏水
      (3)除上表中所列元素外,组成生物体的大量元素还有__________________(例举三种)
      某研究小组测定小麦种子成熟过程中相关物质干重的百分含量,结果如下图所示。请回答:
      (4)在小麦种子成熟过程中,种子中淀粉含量的变化趋势是____________。
      (5)据图分析,在6~20天内小麦种子中淀粉含量上升的原因是____________。
      (6)在上述定量测定之后,研究小组进行了还原性糖含量变化的验证实验,请填写实验原理,完成实验步骤,并写出初步的实验结论。
      实验原理:还原性糖________________,颜色深浅与还原性糖含量成正比。
      (7)实验步骤:
      ①取三份等量的分别发育至6、12、18天的小麦种子,各加入适量蒸馏水,研磨、过滤得到还原性糖制备液;
      ②取3支试管,编号A、B、C,分别加入等量的上述还原性糖制备液;
      ③在上述试管中加入______________________;
      ④将三只试管放入盛有50~65℃温水的大烧杯中加热约2分钟,观察颜色变化。
      (8)预期结果:____________________。
      南充高中2024—2025学年度上学期第一次月考
      高2024级生物试题
      考试时间:75分钟 满分:100分
      注意事项:
      1.答题前,务必将自己的姓名、班级、考号填写在答题卡规定的位置上。
      2.答选择题时,必须使用2B铅笔将答题卡上对应题目的答案标号涂黑,如需改动,用橡皮擦擦干净后,再选涂其它答案标号。
      3.答非选择题时,将答案书写在答题卡相应位置上,写在本试卷上无效。
      4.考试结束后将答题卡交回。
      一、选择题:本题共30小题,每小题2分,共60分。在每小题给出的四个选项中,只有一项是符合题目要求的。
      【1题答案】
      【答案】C
      【2题答案】
      【答案】C
      【3题答案】
      【答案】A
      【4题答案】
      【答案】D
      【5题答案】
      【答案】D
      【6题答案】
      【答案】B
      【7题答案】
      【答案】B
      【8题答案】
      【答案】D
      【9题答案】
      【答案】C
      【10题答案】
      【答案】A
      【11题答案】
      【答案】D
      【12题答案】
      【答案】D
      【13题答案】
      【答案】D
      【14题答案】
      【答案】B
      【15题答案】
      【答案】A
      【16题答案】
      【答案】A
      【17题答案】
      【答案】C
      【18题答案】
      【答案】B
      【19题答案】
      【答案】B
      【20题答案】
      【答案】A
      【21题答案】
      【答案】B
      【22题答案】
      【答案】C
      【23题答案】
      【答案】C
      【24题答案】
      【答案】B
      【25题答案】
      【答案】D
      【26题答案】
      【答案】D
      【27题答案】
      【答案】A
      【28题答案】
      【答案】B
      【29题答案】
      【答案】C
      【30题答案】
      【答案】D
      二、非选择题:本题共4小题,共40分。
      【31题答案】
      【答案】(1)活细胞 (2) ①. A、B ②. 没有以核膜为界限的细胞核
      (3) ①. B ②. 叶绿素和藻蓝素
      【32题答案】
      【答案】(1)葡萄糖 (2)淀粉
      (3) ①. 脂肪 ②. 氧的含量低而氢的含量高
      (4)蔗糖是二糖,必须要水解成单糖才能被细胞吸收;而葡萄糖是单糖,可以直接被细胞吸收
      【33题答案】
      【答案】(1) ①. O##氧 ②. 组成玉米细胞的化合物中淀粉较多,淀粉属于糖类,此类化合物由C、H、O组成
      (2) ①. 洗去浮色 ②. ①③④⑤⑥ (3)K、Ca、Mg (4)先增加后保持稳定
      (5)还原性糖不断转化成淀粉
      (6)与斐林试剂(在水浴加热条件下)产生砖红色沉淀
      (7)等量且适量的(现配的)斐林试剂
      (8)A试管中砖红色沉淀颜色最深,其次是B试管,C试管中砖红色沉淀颜色最浅 地块





      施肥情况
      尿素(CH4N2O)
      磷酸二氢钾
      磷酸二氢铵
      硫酸铵
      不施肥
      小麦收获量
      75.56(kg)
      55.44(kg)
      66.88(kg)
      65.26(kg)
      55.11(kg)
      元素
      O
      C
      H
      N
      P
      S
      玉米细胞(干重)
      44.43
      43.57
      6.24
      1.46
      0.20
      0.17
      人细胞(干重)
      14.62
      55.99
      7.46
      9.33
      3.11
      0.78
      活细胞
      65.0
      18.0
      10.0
      3.0
      1.40
      0.30

      相关试卷 更多

      资料下载及使用帮助
      版权申诉
      • 1.电子资料成功下载后不支持退换,如发现资料有内容错误问题请联系客服,如若属实,我们会补偿您的损失
      • 2.压缩包下载后请先用软件解压,再使用对应软件打开;软件版本较低时请及时更新
      • 3.资料下载成功后可在60天以内免费重复下载
      版权申诉
      若您为此资料的原创作者,认为该资料内容侵犯了您的知识产权,请扫码添加我们的相关工作人员,我们尽可能的保护您的合法权益。
      入驻教习网,可获得资源免费推广曝光,还可获得多重现金奖励,申请 精品资源制作, 工作室入驻。
      版权申诉二维码
      欢迎来到教习网
      • 900万优选资源,让备课更轻松
      • 600万优选试题,支持自由组卷
      • 高质量可编辑,日均更新2000+
      • 百万教师选择,专业更值得信赖
      微信扫码注册
      手机号注册
      手机号码

      手机号格式错误

      手机验证码 获取验证码 获取验证码

      手机验证码已经成功发送,5分钟内有效

      设置密码

      6-20个字符,数字、字母或符号

      注册即视为同意教习网「注册协议」「隐私条款」
      QQ注册
      手机号注册
      微信注册

      注册成功

      返回
      顶部
      学业水平 高考一轮 高考二轮 高考真题 精选专题 初中月考 教师福利
      添加客服微信 获取1对1服务
      微信扫描添加客服
      Baidu
      map