搜索
      上传资料 赚现金

      四川省南充市2025_2026学年高一生物上学期10月月考试题强基班含解析

      • 2.37 MB
      • 2026-01-15 13:38:11
      • 9
      • 0
      • 教习网2972821
      加入资料篮
      立即下载
      四川省南充市2025_2026学年高一生物上学期10月月考试题强基班含解析第1页
      1/26
      四川省南充市2025_2026学年高一生物上学期10月月考试题强基班含解析第2页
      2/26
      四川省南充市2025_2026学年高一生物上学期10月月考试题强基班含解析第3页
      3/26
      还剩23页未读, 继续阅读

      四川省南充市2025_2026学年高一生物上学期10月月考试题强基班含解析

      展开

      这是一份四川省南充市2025_2026学年高一生物上学期10月月考试题强基班含解析,共26页。试卷主要包含了选择题,非选择题等内容,欢迎下载使用。
      考试时间:60 分钟;
      一、选择题:本题共 30 个小题,每小题 2 分,共 60 分。在每小题给出的四个选项中, 只有
      一个选项最符合题目要求。
      1. 下列关于“细胞学说”的叙述正确的是( )
      A. “细胞学说”从不同方面揭示了生物界的多样性和统一性
      B. “细胞学说”是施莱登、施旺、魏尔肖共同提出来的
      C. “细胞学说” 建立标志着生物学的研究进入了细胞水平
      D. “细胞学说”阐明了生物体是由细胞和细胞产物构成的
      【答案】C
      【解析】
      【分析】细胞学说的基本内容:
      1、细胞是一个有机体,一切动植物都是由细胞发育而来,并由细胞和细胞产物所构成。
      2、细胞是一个相对独立的单位,既有它自己的生命,又对与其他细胞共同组成的整体生命起作用。
      3、新细胞可以从老细胞中产生。
      【详解】A、细胞学说揭示了动物和植物细胞的统一性,阐明生物界的统一性,但没有揭示多样性,A 错误;
      B、细胞学说是由施莱登和施旺建立的,后来魏尔肖对细胞学说进行了补充,B 错误;
      C、该学说的建立标志着生物学的研究由组织、器官水平进入了细胞水平,极大地促进了生物学的研究进程,
      C 正确;
      D、细胞学说揭示了动植物是由细胞和细胞产物构成的,D 错误。
      故选 C。
      2. 下列不能支持“细胞是生命活动的基本单位”的叙述是( )
      A. 变形虫能够独立进行运动和分裂等各种生命活动
      B. 病毒的生命活动必须依赖其宿主细胞才能完成
      C. 人完成食物的消化、吸收活动离不开细胞
      D. 离体的叶绿体在一定条件下能释放出氧气
      【答案】D
      【解析】
      第 1页/共 26页
      【分析】细胞是生物体结构和功能的基本单位,生命活动离不开细胞,单细胞生物单个细胞就能完成各项
      生命活动,多细胞生物依赖各种分化的细胞密切合作,共同完成一系列复杂的生命活动,病毒虽然没有细
      胞结构,但是它不能独立生活,只有寄生在活细胞中才能表现出生命活动。
      【详解】A、变形虫是单细胞生物,能够独立进行运动和分裂等各种生命活动,这表明一个细胞就可以完成
      各项生命活动,A 正确;
      B、病毒没有细胞结构,其生命活动必须依赖宿主细胞才能完成,这从反面说明了细胞对于生命活动的重要
      性,B 正确;
      C、人是多细胞生物,人完成食物的消化、吸收活动离不开细胞,这体现了细胞在多细胞生物生命活动中的
      重要性,C 正确;
      D、离体的叶绿体在一定条件下能释放出氧气,但是叶绿体不是细胞,它只是细胞中的一个细胞器,D 错误。
      故选 D。
      3. “林莺啼到无声处,青草池塘独听蛙”描绘出暮春时节的景色,体现诗人的闲情雅致。下列叙述正确的
      是( )
      A. 某种青草和某种蛙含有的生命系统结构层次完全相同
      B. 诗句中描述的所有的林莺、青草、青蛙构成群落层次
      C. 一个池塘里所有的鱼构成了一个种群结构层次
      D. 诗句中描述的一个池塘属于生态系统结构层次
      【答案】D
      【解析】
      【分析】生命系统的层次:细胞→组织→器官→系统(动物特有)→个体→种群→群落→生态系统→生物
      圈。
      【详解】A、青草属于植物,植物没有系统这一生命系统结构层次;蛙属于动物,动物有系统这一生命系统
      结构层次,所以某种青草和某种蛙含有的生命系统结构层次不完全相同,A 错误;
      B、群落是指在一定区域内所有生物的总和,诗句中描述的林莺、青草、青蛙只是部分生物,不能构成群落
      层次,B 错误;
      C、一个池塘里的鱼有多种,不是一个种群,种群是指在一定区域内同种生物的所有个体,C 错误;
      D、一个池塘包括其中的生物和无机环境,属于生态系统结构层次,D 正确。
      故选 D。
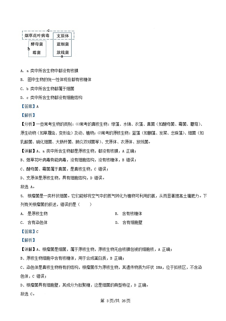
      4. 下列关于图中 a、b、c 三类生物及其异同点的叙述正确的是( )
      第 2页/共 26页
      A. a 类中所含生物中都没有核膜
      B. 图中生物的统一性体现在都有核糖体
      C. b 类中所含生物都属于细菌
      D. c 类中所含生物都没有细胞结构
      【答案】A
      【解析】
      【分析】一些常考生物的类别:⑴常考的真核生物:绿藻、水绵、衣藻、真菌(如酵母菌、霉菌、蘑菇)、
      原生动物(如草履虫、变形虫)及动、植物;⑵常考的原核生物:蓝藻(如颤藻、发菜、念珠藻)、细菌(如
      乳酸菌、硝化细菌、大肠杆菌、肺炎双球菌等)、支原体、衣原体、放线菌。
      【详解】A、a 类中所含生物都是原核生物,都没有核膜,A 正确;
      B、烟草花叶病毒势能病毒,没有细胞结构,没有核糖体,B 错误;
      C、酵母菌、霉菌属于真菌,是真核生物,C 错误;
      D、支原体是原核生物,具有细胞结构,D 错误。
      故选 A。
      5. 根瘤菌是一类杆状细菌。它们能够将空气中的氮气转化为植物可利用的氨,从而显著提高土壤肥力。下
      列有关根瘤菌的叙述,错误的是( )
      A. 是原核生物 B. 含有核糖体
      C. 含有染色体 D. 含有细胞壁
      【答案】C
      【解析】
      【详解】A、根瘤菌是细菌,属于原核生物,原核生物无由核膜包被的细胞核,A 正确;
      B、原核生物细胞中含有核糖体,用于合成蛋白质,B 正确;
      C、染色体是真核生物特有的结构,根瘤菌作为原核生物,其遗传物质为环状 DNA,位于拟核区,不含染
      色体,C 错误;
      D、根瘤菌具有细胞壁,其成分为肽聚糖,这是细菌的典型特征,D 正确。
      故选 C。
      第 3页/共 26页
      6. 根据图示判断下列有关显微镜操作的实验的叙述,错误的是( )
      A. 若图①镜头由 a 转换成 b,则视野中观察到的细胞数目增多
      B. 若将图②中的细胞移到视野中央,应将装片向右下方移动
      C. 高倍镜下观察到的图③中细胞质实际流动方向也是逆时针
      D. 若将图④中图像再放大 4 倍,则最多只能看到 2 个完整细胞
      【答案】A
      【解析】
      【分析】显微镜的呈像原理和基本操作:
      (1)显微镜成像的特点:显微镜成像是倒立的虚像,即上下相反,左右相反,物像的移动方向与标本的移
      动方向相反,故显微镜下所成的像是倒立放大的虚像,若在视野中看到细胞质顺时针流动,则实际上细胞
      质就是顺时针流动;
      (2)显微镜观察细胞,放大倍数与观察的细胞数呈反比例关系,放大倍数越大,观察的细胞数越少,视野
      越暗,反之亦然;
      (3)显微镜的放大倍数=物镜的放大倍数×目镜的放大倍数。目镜的镜头越长,其放大倍数越小;物镜的镜
      头越长,其放大倍数越大,与玻片的距离也越近,反之则越远。显微镜的放大倍数越大,视野中看的细胞
      数目越少,细胞越大;
      (4)反光镜和光圈都是用于调节视野亮度的;粗准焦螺旋和细准焦螺旋都是用于调节清晰度的,且高倍镜
      下只能通过细准焦螺旋进行微调;
      (5)由低倍镜换用高倍镜进行观察的步骤是:移动玻片标本使要观察的某一物像到达视野中央→转动转换
      器选择高倍镜对准通光孔→调节光圈,换用较大光圈使视野较为明亮→转动细准焦螺旋使物像更加清晰。
      【详解】A、若图①将显微镜镜头由 a 转换成 b,即低倍镜换上高倍镜,则视野中观察到的细胞数目应减少,
      A 错误;
      BC、若将图②中的细胞移到视野中央,应将装片向右下方移动,因为是倒立放大的虚像,哪偏往哪移,并
      且逆时针运动,实际也是逆时针运动,BC 正确;
      D、若将图④中共有 8 个细胞,一行排列,图像再放大 4 倍,则最多只能看到 8÷4=2 个完整细胞,D 正确。
      故选 A。
      第 4页/共 26页
      7. 下列关于大量元素和微量元素的叙述正确的是
      A. 按照功能可以将组成细胞的元素分为大量元素和微量元素
      B. C、H、O、N 是构成细胞的基本元素,其中 O 是最基本元素
      C. 血液中的 Ca2+太多会导致肌无力,过少会导致抽搐
      D. 细胞中微量元素含量很少,作用也很微小,可有可无
      【答案】C
      【解析】
      【分析】组成细胞的元素按照含量分为大量元素、微量元素,大量元素包括 C、H、O、N、P、S、K、Ca、
      Mg 等,微量元素包括 Fe、Mn、B、Zn、M、Cu 等;主要元素是 C、H、O、N、P、S 等,C、H、O、N
      是基本元素,其中 C 是最基本元素。
      【详解】A、按照在细胞中的含量可以将组成细胞的元素分为大量元素和微量元素,A 错误;
      B、C、H、O、N 是构成细胞的基本元素,其中 C 是最基本元素,B 错误;
      C、无机盐可以维持细胞的生命活动,血液中的 Ca2+太多会导致肌无力,过少会导致抽搐,C 正确;
      D、细胞中微量元素含量很少,但作用重大,不可取代,D 错误。
      故选 C。
      8. 细胞中的各种化合物都是由元素组成的,下列化合物中元素组成完全相同的是( )
      A. 脂质和糖类 B. 蛋白质和磷脂
      C. 纤维素和几丁质 D. 核糖和脱氧核糖
      【答案】D
      【解析】
      【分析】化合物的元素组成:(1)蛋白质的组成元素有 C、H、O、N 元素构成,有些还含有 S 等;(2)核
      酸的组成元素为 C、H、O、N、P;(3)脂质的组成元素有 C、H、O,有些还含有 N、P;(4)糖类的组成
      元素一般为 C、H、O。
      【详解】A、脂质脂质的组成元素有 C、H、O,有些还含有 N、P,糖类的组成元素一般为 C、H、O,A
      错误;
      B、蛋白质的组成元素有 C、H、O、N 元素构成,有些还含有 S 等,磷脂的元素组成通常是 C、H、O,有
      些还含有 N、P,B 错误;
      C、纤维素的组成元素有 C、H、O,几丁质还含有 N,C 错误;
      D、核糖和脱氧核糖组成元素都是 C、H、O,D 正确。
      故选 D。
      第 5页/共 26页
      9. “有收无收在于水,收多收少在于肥。”某生物兴趣小组以玉米幼苗为实验材料进行了如图探究实验。下列
      叙述错误的是( )
      A. 步骤一失去的水在细胞中主要以游离的形式存在,是细胞内良好的溶剂
      B. 步骤二失去的水主要与细胞内其他物质相结合,在细胞内的含量相对稳定
      C. 步骤三失去的主要是无机盐,它们在细胞中主要以离子的形式存在
      D. 干旱环境中生长的玉米,其细胞中结合水与自由水的比值相对较高
      【答案】C
      【解析】
      【详解】A、自由水以游离的形式存在,是细胞内的良好溶剂,玉米幼苗在晾晒过程中损失的主要是自由水,
      A 正确;
      B、结合水是细胞内与其他物质相结合的水,是细胞的重要成分,烘干过程中损失的主要是结合水,B 正确;
      C、构成细胞的有机物容易燃烧,步骤三损失的是构成细胞的有机物,剩余的灰分为无机盐,C 错误;
      D、在干旱环境中生活的玉米结合水与自由水比值较高,抗逆性强,D 正确。
      故选 C。
      10. 实验测得小麦、大豆、花生干种子中三大类有机物含量如图,下列叙述正确的是( )
      A. 还原糖检测实验结束时将剩余的斐林试剂装入棕色瓶,以便长期备用
      B. 大豆种子适于鉴定蛋白质,其研磨滤液加入双缩脲试剂摇匀后呈现紫色
      C. 小麦种子适于鉴定还原糖,其研磨滤液与斐林试剂混合后加热呈砖红色
      D. 花生种子适于鉴定脂肪,其切片经苏丹Ⅲ染色可以观察到红色脂肪颗粒
      第 6页/共 26页
      【答案】B
      【解析】
      【分析】(1)斐林试剂可用于鉴定还原糖,在水浴加热的条件下,溶液的颜色变化为砖红色(沉淀)。斐林
      试剂只能检验生物组织中还原糖(如葡萄糖、麦芽糖、果糖)存在与否,而不能鉴定非还原性糖(如淀粉)。
      (2)蛋白质可与双缩脲试剂产生紫色反应。
      (3)脂肪可用苏丹Ⅲ染液鉴定,呈橘黄色。
      【详解】A、鉴定还原糖的斐林试剂应该现配现用,A 错误;
      B、大豆种子含有大量的蛋白质,加入双缩脲试剂后会立即出现紫色反应,B 正确;
      C、小麦种子含有大量的淀粉,淀粉为非还原糖,不能与斐林试剂反应出现砖红色反应,C 错误;
      D、花生种子含有大量的脂肪,其切片经苏丹Ⅲ染色可以观察到橘黄色脂肪颗粒,D 错误。
      故选 B。
      11. “庄稼一枝花,全靠肥当家”,合理施肥和灌溉是实现高产、稳产、低成本的重要措施。下列叙述错误
      的是( )
      A. 肥料中的矿质元素需要溶解在水中才能被农作物根系吸收
      B. 适当添加镁肥,能促进叶绿素的合成,防止植物发黄
      C. P 被农作物吸收后,可以参与构成 DNA、RNA、磷脂等
      D. 农作物秸秆充分晒干后,其体内剩余的物质主要是无机盐
      【答案】D
      【解析】
      【分析】氮肥、磷肥和钾肥中的无机盐被植物吸收后主要以离子的形式存在于细胞中,进而被用于各项生
      命活动,有的离子被用于合成有机物,如 N 被用于合成含氮有机物蛋白质、磷脂、核酸等。
      【详解】A、自由水是良好的溶剂,肥料中的矿质元素需要溶解在水中才能被农作物根系吸收,A 正确;
      B、镁离子叶绿素的组成成分,适当添加镁肥,能促进叶绿素的合成,防止植物发黄,B 正确;
      C、DNA、RNA、磷脂的组成元素中都有 P,因此 P 被农作物吸收,可以参与构成 DNA、ADP、磷脂,C
      正确;
      D、将农作物秸秆充分晒干后,其体内剩余的物质主要是有机物,D 错误。
      故选 D。
      12. 油料种子萌发的过程中,细胞的干重可能先增加后下降,是因为在萌发初期,脂肪先水解为甘油和脂肪
      酸,甘油和脂肪酸通过糖异生途径转变为糖类(需要加氧),进而导致种子干重增加;后来糖类等氧化分解
      导致细胞干重又下降。下列叙述错误的是( )
      第 7页/共 26页
      A. 油料种子萌发过程中,有机物的种类在增加
      B. 植物脂肪通常含有饱和脂肪酸,其熔点低,室温下呈现液态
      C. 种子萌发过程中,脂肪变为可溶性糖,说明可溶性糖是种子生命活动的主要能源物质
      D. 种子发育过程中,可溶性糖更多地转变为脂肪,更有利于能量的储存
      【答案】B
      【解析】
      【分析】脂肪是细胞内良好的储能物质,当生命活动需要时可以分解利用。
      【详解】A、油料种子在萌发过程需要经过水解、糖异生、氧化分解等过程,所以有机物的种类增加,A 正
      确;
      B、植物脂肪通常含有的是不饱和脂肪酸,熔点较低,常温下呈液态,B 错误;
      C、种子萌发时,脂肪转变为可溶性糖后供能,说明可溶性糖是种子生命活动的主要能源物质,C 正确;
      D、脂肪是生物体内良好的储能物质,油料种子在发育过程,可溶性糖转变成脂肪,更有利于能量的储存,
      D 正确。
      故选 B。
      13. 下面关于氨基酸的说法中,正确的是( )
      A. 氨基酸是蛋白质的组成单位,是由氨基和羧基组成的
      B. 每个氨基酸分子都只含有一个氨基和一个羧基
      C. 组成氨基酸的元素只有 C、H、O、N 四种
      D. 组成生物体蛋白质的氨基酸分子中至少含有一个氨基和一个羧基
      【答案】D
      【解析】
      【分析】组成蛋白质 氨基酸至少含有一个氨基和一个羧基且都有一个氨基和一个羧基连接在同一个碳原
      子上。
      【详解】A、组成蛋白质的氨基酸由氨基、羧基、H、R 基和一个中心碳原子组成,A 错误;
      B、每个氨基酸中都至少含有一个氨基和一个羧基,R 基上可能含有氨基或羧基,B 错误;
      C、组成氨基酸的基本元素是 C、H、O、N 四种,有的氨基酸含有 S(如甲硫氨酸)等元素,C 错误;
      D、组成蛋白质的氨基酸至少含有一个氨基和一个羧基,并且连在同一个碳原子上,R 基上可能含有氨基或
      羧基,D 正确。
      故选 D。
      14. 蛋白质是生命活动的主要承担者,下列蛋白质与其功能对应错误的是( )
      第 8页/共 26页
      A. 生长激素——调节功能 B. 甲流抗体——免疫功能
      C. 肌肉蛋白——结构蛋白 D. 血红蛋白——催化功能
      【答案】D
      【解析】
      【详解】A、生长激素由垂体分泌,属于蛋白质类激素,具有调节生长发育的作用,对应调节功能,A 正确;
      B、抗体(如甲流抗体)由浆细胞产生,属于免疫活性物质,能识别并结合抗原,体现免疫功能,B 正确;
      C、肌肉蛋白(如肌动蛋白、肌球蛋白)是构成肌肉细胞的主要成分,属于结构蛋白,C 正确;
      D、血红蛋白存在于红细胞中,负责运输氧气,其功能为运输而非催化,D 错误。
      故选 D。
      15. 某药物 H3Z 是一种多肽类的激素,能使人对陌生人产生信赖感,有助于治疗孤独症等疾病。下列叙述正
      确的是( )
      A. 患者通常口服该药物,能够使其减轻焦虑不安等情绪
      B. 若 H3Z 被水解成 2 个二肽、3 个四肽、6 个六肽,则这些短肽的肽键总数是 41
      C. H3Z 的空间结构仅与其参与组成的氨基酸种类、数量和排列顺序有关
      D. 该药物体在发挥作用时,体现了蛋白质的免疫功能
      【答案】B
      【解析】
      【分析】构成蛋白质的基本单位是氨基酸,每种氨基酸分子至少都含有一个氨基和一个羧基,并且都有一
      个氨基和一个羧基连接在同一个碳原子上,这个碳原子还连接一个氢原子和一个 R 基,氨基酸的不同在于
      R 基的不同。
      【详解】A、H3Z 是一种多肽类的激素,口服会被蛋白酶消化掉而失去功效,A 错误;
      B、若 H3Z 被水解成 2 个二肽、3 个四肽、6 个六肽,则这些短肽的肽键总数是 2×1+3×3+6×5=41,B
      正确;
      C、H3Z 的空间结构仅与其参与组成的氨基酸种类、数量和排列顺序以及多肽的盘曲折叠方式和蛋白质的空
      结构有关,C 错误;
      D、蛋白质的免疫功能是抗体的功能,该药物不是抗体,D 错误。
      故选 B。
      16. 如图所示,1 分子磷酸、1 分子碱基 m 和 1 分子五碳糖 a 构成了化合物 b,下列叙述正确的是( )
      第 9页/共 26页
      A. 若 m 为腺嘌呤,则 b 肯定为腺嘌呤脱氧核苷酸
      B. 若 m 为尿嘧啶,则 DNA 中肯定不含 b 这种化合物
      C. 在 HIV、幽门螺杆菌体内 b 均为 4 种
      D. 若 a 为脱氧核糖,则青霉菌中 b 所构成的生物大分子主要分布在细胞质中
      【答案】B
      【解析】
      【分析】分析题图:题图是由 1 分子磷酸、1 分子碱基和 1 分子化合物 a 构成了化合物 b,根据核苷酸的分
      子结构可知,其中的 a 为五碳糖,m 为含氮碱基,b 为核苷酸。
      【详解】A、腺嘌呤是 DNA 和 RNA 共有的碱基,若 m 为腺嘌呤,则 b 为腺嘌呤核糖核苷酸或腺嘌呤脱氧
      核苷酸,A 错误;
      B、尿嘧啶是 RNA 特有的碱基,若 m 为尿嘧啶,则 DNA 中肯定不含 b 这种化合物,B 正确;
      C、幽门螺杆菌为原核生物,细胞中含有 DNA 和 RNA,其体内 b 核苷酸为 8 种,C 错误;
      D、若 a 为脱氧核糖,则青霉菌(真核生物)中 b 所构成的生物大分子是 DNA,DNA 主要分布在细胞核中,
      D 错误。
      故选 B。
      17. 核酸是细胞内携带遗传信息的物质,在生物体的遗传、变异和蛋白质的生物合成中具有极其重要的作用。
      下列叙述错误的是( )
      A. SARS 病毒的遗传信息储存在 RNA 中
      B. DNA 分子中脱氧核苷酸的排列顺序储存着大量的遗传信息
      C. 支原体的遗传物质彻底水解后会得到 5 种小分子物质
      D. 细胞中的 DNA 和 RNA 都以碳链为骨架
      【答案】C
      【解析】
      【分析】1、核酸包括脱氧核糖核酸(DNA)和核糖核酸(RNA),细胞类生物(包括真核生物和原核生物)
      同时含有这两种核酸,所以细胞类生物的遗传物质都是 DNA;非细胞类生物(病毒)只含有一种核酸(DNA
      或 RNA),因此其遗传物质是 DNA 或 RNA。
      第 10页/共 26页
      2、核酸、蛋白质和多糖等生物大分子都是以碳链为骨架。
      【详解】A、SARS 病毒是 RNA 病毒,故其遗传信息储存在 RNA 中,A 正确;
      B、DNA 分子中的脱氧核苷酸的排列顺序代表遗传信息,构成 DNA 的脱氧核苷酸只有四种,但成千上万个
      脱氧核苷酸的排列顺序极其多样,可储存大量遗传信息,B 正确;
      C、支原体为原核生物,遗传物质为 DNA,DNA 彻底水解后得到磷酸,脱氧核糖,四种含氮碱基,一共 6
      种小分子物质,C 错误;
      D、DNA 和 RNA 等有机大分子都是以碳链为骨架的生物大分子,D 正确。
      故选 C。
      18. 下列关于细胞膜的结构叙述错误的是( )
      A. 糖被与细胞表面的识别、细胞间的信息传递等功能有关
      B. 磷脂和蛋白质共同构成细胞膜的基本支架
      C. 蛋白质的种类和数量与细胞膜功能的复杂程度有关
      D. 磷脂分子可以侧向自由移动,大多数蛋白质也可以运动
      【答案】B
      【解析】
      【分析】流动镶嵌模型:
      (1)磷脂双分子层构成膜的基本支架,这个支架是可以流动的;
      (2)蛋白质分子有的镶嵌在磷脂双分子层表面,有的部分或全部嵌入磷脂双分子层中,有的横跨整个磷脂
      双分子层。大多数蛋白质也是可以流动的;
      (3)在细胞膜的外表,少数糖类与蛋白质结合形成糖蛋白。除糖蛋白外,细胞膜表面还有糖类与脂质结合
      形成糖脂。
      【详解】A、糖被位于细胞膜的外侧,与细胞表面的识别、细胞间的信息传递等功能有关,A 正确;
      B、磷脂双分子层构成细胞膜的基本支架,而不是磷脂和蛋白质共同构成,B 错误;
      C、蛋白质是生命活动的主要承担者,蛋白质的种类和数量与细胞膜功能的复杂程度有关,功能越复杂的细
      胞膜,蛋白质的种类和数量越多,C 正确;
      D、细胞膜具有一定的流动性,磷脂分子可以侧向自由移动,大多数蛋白质也可以运动,D 正确。
      故选 B。
      19. 下图为细胞膜的亚显微结构模式图,相关说法正确的是( )
      第 11页/共 26页
      A. 人鼠细胞融合实验中,标记人细胞表面的①,证明了细胞膜的结构特点
      B. 细胞膜的基本支架是③,其头部疏水,尾部亲水
      C. 细胞膜的功能特性与④有关,功能越复杂的细胞膜④的种类和数量越多
      D. 病毒能够入侵人细胞说明该细胞膜已经丧失了控制物质进出的能力
      【答案】C
      【解析】
      【分析】题图分析,图示为细胞膜的流动镶嵌模型,①代表的是多糖,②代表的是蛋白质,③代表的是磷
      脂双分子层,④代表的是蛋白质。
      【详解】A、人—鼠细胞融合实验中,利用荧光标记了人细胞表面的是蛋白质,不是①(多糖),证明了细
      胞膜具有流动性,A 错误;
      B、细胞膜的基本支架是③磷脂双分子层,其头部亲水,尾部疏水,B 错误;
      C、④ 蛋白质,蛋白质在细胞膜功能方面起重要作用,因此功能越复杂,蛋白质种类和数量就越多,C 正
      确;
      D、病毒能够侵入细胞说明细胞膜的控制作用是相对的,但并不意味着细胞膜失去了控制物质进出的能力,
      D 错误。
      故选 C。
      20. 提取生物膜中的磷脂分子,将其放入水中可以形成双层磷脂分子构成的球形脂质体(如图所示),它载
      入药物后可以将药物送入相应细胞,下列关于细胞膜和脂质体的叙述,错误的是( )
      A. 磷脂分子在水中能自发形成球形脂质体是因为其具有亲水的“头”和疏水的“尾”
      B. 可在 a 处嵌入水溶性药物,利用脂质体与细胞膜的流动性将药物送入细胞
      C. 可在 b 处嵌入脂溶性药物,利用脂质体与细胞膜融合的特点将药物送入细胞
      第 12页/共 26页
      D. 细胞可以以小油滴的形式储存油,推测每个小油滴外具有图示双层磷脂分子形成的膜
      【答案】D
      【解析】
      【分析】磷脂是一种由甘油、脂肪酸和磷酸等所组成的分子,磷酸“头”部是亲水的,脂肪酸“尾”部是
      疏水的。
      【详解】A、磷脂分子在水中能自发形成球形脂质体是因为其具有亲水的“头”和疏水的“尾”,A 正确;
      B、a 处是磷脂分子的亲水性头部,所以在 a 处嵌入水溶性药物,利用脂质体与生物膜融合的特点将药物送
      入细胞,B 正确;
      C、b 处是磷脂分子的疏水性头部,在 b 处嵌入脂溶性药物,利用脂质体与生物膜融合的特点将药物送入细
      胞,C 正确;
      D、由于磷脂分子头部亲水,尾部疏水,而细胞中的小油滴疏水,外部溶液亲水,所以磷脂膜应该由单层磷
      脂分子构成,头部在外,尾部向着油滴,D 错误。
      故选 D。
      21. 蝴蝶将一株油菜的花粉带到另一株油菜花的柱头上后,即可发生花粉萌发、花粉管伸长、释放精子、
      精卵融合等一系列生理反应; 若将一株油菜的花粉带到一朵桃花的柱头上则不会发生这一系列反应。该
      现象能很好地说明细胞膜( )
      A. 主要由脂质和蛋白质组成 B. 可将细胞与外界环境分隔开
      C. 控制物质出入细胞的作用是相对的 D. 进行细胞间的信息交流
      【答案】D
      【解析】
      【分析】1、细胞膜的功能:将细胞与外界环境分开;控制物质进出细胞;进行细胞间的信息交流。2、细
      胞间信息交流方式一般分为三种:细胞间直接接触(如精卵结合)、化学物质的传递(如激素的调节)和高
      等植物细胞的胞间连丝。
      【详解】A、题干中并未涉及细胞膜的成分相关内容,主要是在阐述花粉在不同柱头的反应,与细胞膜主要
      由脂质和蛋白质组成无关,A 错误;
      B、题干没有体现细胞膜将细胞与外界环境分隔开的功能,主要强调的是花粉与柱头之间的反应差异,B 错
      误;
      C、题干没有涉及控制物质出入细胞作用相对性的相关信息,C 错误;
      D、由题意 “蝴蝶将一株油菜的花粉带到另一株油菜花的柱头上后,可发生一系列反应;带到桃花柱头上
      则不会发生”,可以看到这是因为细胞膜能进行细胞间的信息交流,不同植物的柱头细胞和花粉之间存在
      第 13页/共 26页
      信息识别,D 正确。
      故选 D。
      22. 如图是某些细胞器的亚显微结构模式图,相关叙述错误的是( )
      A. ④是内质网,根据是否有核糖体附着,分为粗面内质网和光面内质网
      B. ②是线粒体,线粒体内膜向内折叠形成嵴来增大内膜面积
      C. ③是叶绿体,是绿色植物叶肉细胞进行光合作用的场所
      D. ①是中心体,与洋葱根尖分生区细胞有丝分裂有关
      【答案】D
      【解析】
      【分析】分析题图:①为中心体,由两个相互垂直的中心粒及周围物质构成,不具有膜结构,分布在动物
      细胞和低等植物细胞内,与动物细胞有丝分裂有关;②为线粒体,双层膜细胞器,内膜向内折叠形成嵴,
      在动植物细胞中都有分布,是有氧呼吸的主要场所,是细胞中的“动力车间”;③为叶绿体,双层膜细胞器,
      内膜光滑,主要分布在绿色植物叶肉细胞中,是绿色植物进行光合作用的场所,是植物细胞的“养料制造车
      间”和“能量转换站”。④为粗面内质网,内质网是单层膜细胞器,是由膜连接而成的网状结构,是细胞内蛋
      白质合成和加工,以及脂质合成的“车间”,根据其上有无核糖体附着可分粗面内质网和光面内质网。
      【详解】A、④是内质网,其中附着核糖体的为粗面内质网,没有附着核糖体的为光面内质网,A 正确;
      B、②是线粒体,线粒体内膜向内折叠形成嵴来增大内膜面积,同时线粒体是真核细胞进行有氧呼吸的主要
      场所,是细胞中的“动力车间”,B 正确;
      C、③是叶绿体,是植物叶肉细胞进行光合作用的场所,是植物细胞的“养料制造车间”和“能量转换站”,C
      正确;
      D、洋葱是高等植物,其根尖分生区细胞中不含①中心体,D 错误。
      故选 D。
      23. 水稻根尖细胞和人口腔上皮细胞都不含有的细胞器是( )
      A. 高尔基体 B. 叶绿体 C. 中心体 D. 核糖体
      【答案】B
      【解析】
      第 14页/共 26页
      【分析】细胞器分布的归纳:动物细胞特有的细胞器:中心体(低等植物细胞也有);植物细胞特有的细胞
      器:叶绿体和液泡,叶绿体只分布在绿色植物细胞中,液泡只分布在成熟的植物细胞中;动植物细胞共有
      的细胞器:内质网、高尔基体、线粒体、核糖体。
      【详解】A、水稻根尖细胞和人口腔上皮细胞中都含有高尔基体,A 错误;
      B、叶绿体只分布在绿色植物细胞中,水稻根尖细胞和人口腔上皮细胞都不含叶绿体,B 正确;
      C、人的口腔上皮细胞含有中心体,水稻根尖细胞不含中心体,C 错误;
      D、水稻根尖细胞和人口腔上皮细胞中都含有核糖体,D 错误。
      故选 B。
      24. 玉米和蝗虫的体细胞中都具有的结构是( )
      ①细胞壁②细胞膜③线粒体④叶绿体⑤中心体⑥核糖体⑦内质网⑧细胞核
      A. ①②⑥⑦⑧ B. ②④⑤⑦⑧
      C. ②③⑥⑦⑧ D. ①③⑤⑥⑧
      【答案】C
      【解析】
      【分析】玉米叶肉细胞和蝗虫的体细胞都属于真核细胞。玉米叶肉细胞属于植物细胞,含有细胞壁、细胞
      膜、细胞质和细胞核,在细胞质中含有多种细胞器,如核糖体、线粒体、内质网、高尔基体、叶绿体和液
      泡。蝗虫的体细胞属于动物细胞,含有细胞膜、细胞质和细胞核,在细胞质中含有多种细胞器,如核糖体、
      线粒体、内质网、高尔基体和中心体,其中中心体还分布在低等植物细胞中。
      【详解】①玉米叶肉细胞含有细胞壁,但蝗虫体细胞没有细胞壁,①错误;
      ②所有细胞都具有细胞膜结构,②正确;
      ③线粒体普遍分布在动植物细胞中,因此玉米叶肉细胞和蝗虫的体细胞都具有线粒体,③正确;
      ④叶绿体只分布在植物绿色部位如叶肉细胞中,蝗虫细胞中没有叶绿体,④错误;
      ⑤中心体分布在动物细胞和低等植物细胞中,蝗虫体细胞含有中心体,玉米叶肉细胞不含中心体,⑤错误;
      ⑥核糖体普遍分布在真核生物和原核生物细胞中,⑥正确;
      ⑦内质网普遍分布在动植物细胞中,⑦正确;
      ⑧细胞核是真核细胞的结构,而蝗虫和玉米均为真核细胞,二者都具有细胞核,⑧正确。
      故选 C。
      25. 微管由微管蛋白构成,是构成细胞骨架、中心体的重要结构。某些细胞中微管以中心体为核心组装延伸
      形成细胞骨架和纺锤体等结构。细胞内许多膜性细胞器和囊泡通过与微管结合从而分布在特定的空间或沿
      特定方向运动。下列说法正确的是( )
      第 15页/共 26页
      A. 中心体存在于动物细胞中,是一种单层膜的细胞器
      B. 若微管蛋白功能异常,细胞的分泌、运动、分化会出现紊乱
      C. 微管蛋白的形成与核糖体无关
      D. 中心体由两个中心粒构成,是合成微管蛋白的细胞器
      【答案】B
      【解析】
      【分析】细胞骨架是真核细胞中由蛋白质聚合而成的三维的纤维状网架体系。细胞骨架包括微丝、微管和
      中间纤维。细胞骨架在细胞分裂、细胞生长、细胞物质运输、细胞壁合成等等许多生命活动中都具有非常
      重要的作用。
      【详解】A、中心体存在于低等植物细胞和动物细胞中,不具有膜结构,A 错误;
      B、由微管构成的细胞骨架在细胞的分泌、运动、分化等生命活动中具有重要作用,因此若微管蛋白功能异
      常,细胞的分泌、运动、分化会出现紊乱,B 正确;
      C、核糖体是蛋白质的合成车间,微管蛋白的形成与核糖体有关,C 错误;
      D、中心体由两个中心粒和周围物质构成,D 错误。
      故选 B。
      26. 某研究小组以黑藻为实验材料观察细胞质的流动,在光学显微镜下观察到叶绿体的运动方向如图所示。
      下列叙述正确的是( )
      A. 必须撕取黑藻叶片的表皮制成装片才能观察到叶绿体
      B. 临时装片上黑藻叶肉细胞质的实际流动方向为顺时针
      C. 观察细胞质的流动,可用细胞中叶绿体的运动作为参照
      D. 高倍显微镜下可观察到黑藻细胞内的叶绿体具有双层膜
      【答案】C
      【解析】
      【分析】叶肉细胞中的叶绿体散布于细胞质中,呈绿色扁平的椭球或球形,可以在高倍显微镜下观察它的
      形态和分布。活细胞中的细胞质处于不断流动的状态。观察细胞质的流动,可用细胞质基质中的叶绿体的
      流动作为标志。
      第 16页/共 26页
      【详解】A、表皮细胞中一般不含叶绿体,黑藻叶片非常薄,可以直接制片,A 错误;
      B、分析图可知,光学显微镜观察黑藻叶肉细胞质的流动方向为逆时针,根据显微镜的成像原理可知,临时
      装片上黑藻叶肉细胞质的实际流动方向为逆时针,B 错误;
      C、观察细胞质的流动,可用细胞质基质中的叶绿体的流动作为标志,C 正确;
      D、高倍显微镜下不能观察到黑藻细胞内的叶绿体具有双层膜,D 错误。
      故选 C。
      27. 图 1 表示分泌蛋白的形成过程,其中 a、b、c 分别代表不同的细胞器,图 2 表示该过程中部分结构的膜
      面积变化。下列相关叙述错误的是( )
      A. 图 1 中的 a、b、c 分别是核糖体、内质网和高尔基体
      B. 图 2 中 g、h、i 分别是内质网、高尔基体、细胞膜
      C. 图 1 中的 a、b、c 都通过囊泡相联系
      D. 图 2 所示变化能实现生物膜成分的更新
      【答案】C
      【解析】
      【分析】1、分析图 1:图 1 表示分泌蛋白的形成过程,其中 a、b、c 分别代表不同的细胞器,a、b、c 分
      别是核糖体、内质网和高尔基体。
      2、分析图 2:图 2 表示分泌蛋白形成过程中部分结构的膜面积变化,g 代表内质网、h 表示高尔基体,i 表
      示细胞膜,根据膜面积在分泌蛋白的合成和分泌前后的变化,可说明该过程中高尔基体与内质网和细胞膜
      之间存在相互转换。
      【详解】A、分泌蛋白的形成依次经过的细胞器是核糖体、内质网和高尔基体,由图 1 可知,图中的 a、b、
      c 分别是核糖体、内质网和高尔基体,A 正确;
      B、分泌蛋白在核糖体上合成,由内质网加工后形成囊泡运输到高尔基体,高尔基体进一步加工后形成囊泡
      运输到细胞膜,该过程中内质网膜面积减小,高尔基体膜面积基本不变,而细胞膜的面积增大,所以图 2
      中 g、h、i 分别是内质网、高尔基体、细胞膜,B 正确;
      C、图 1 中 a 为核糖体,核糖体没有生物膜,不能形成囊泡;而 b 和 c 具有生物膜,b、c 通过囊泡相联系,
      第 17页/共 26页
      C 错误;
      D、内质网以 出芽的形式形成囊泡,囊泡移动到高尔基体并与其融合。高尔基体同样以囊泡的形式 与细胞
      膜融合,成为细胞膜的一部分,囊 泡的移动为多种细胞器的膜质成分提供物质来源,从而实现膜成分的更
      新;可见图 2 所示变化能实现生物膜成分的更新,D 正确。
      故选 C。
      28. 下列有关生物膜系统的叙述,正确的是( )
      A. 生物膜系统由具有膜结构的细胞器构成,原核细胞也具有生物膜系统
      B. 所有的酶都附着在生物膜上,没有生物膜,生物就无法进行各种代谢活动
      C. 细胞内的生物膜把各种细胞器分隔开,使细胞内的化学反应不会互相干扰
      D. 细胞膜、叶绿体内膜与外膜、内质网膜与小肠黏膜都属于细胞的生物膜系统
      【答案】C
      【解析】
      【分析】细胞器膜和细胞膜、核膜等结构,共同构成细胞的生物膜系统。生物膜系统在细胞的生命活动中
      作用极为重要。首先,细胞膜不仅使细胞具有一个相对稳定的内部环境,同时在细胞与外部环境进行物质
      运输、能量转化和信息传递的过程中起着决定性的作用。第二,许多重要的化学反应需要酶的参与,广阔
      的膜面积为多种酶提供了附着位点。第三,细胞内的生物膜把各种细胞器分隔开,如同一个个小的区室,
      这样使得细胞内能够同时进行多种化学反应,而不会互相干扰,保证了细胞生命活动高效、有序地进行。
      【详解】A、生物膜系统由细胞器膜和细胞膜、核膜等结构共同构成,原核细胞没有细胞器膜和核膜,因此
      原核细胞不具有生物膜系统,A 错误;
      B、细胞中的多种酶附着在生物膜上,有的酶分布在的在基质中,有的细胞代谢(如无氧呼吸)没有生物膜
      直接参与,B 错误;
      C、细胞内的生物膜把各种细胞器分隔开,如同一个个小的区室,这样使得细胞内能够同时进行多种化学反
      应,而不会互相干扰,C 正确;
      D、细胞膜、叶绿体内膜与外膜、内质网膜属于细胞的生物膜系统,但小肠黏膜不属于细胞的生物膜系统,
      D 错误。
      故选 C。
      29. 细胞在生命活动中时刻发生着物质和能量的复杂变化。细胞内部就像一个繁忙的“工厂”,在细胞质中
      有许多忙碌不停的“部门”,请据图分析,选出说法不正确的选项( )
      第 18页/共 26页
      A. 由图可知,COPⅠ来自于高尔基体,COPⅡ来自于内质网
      B. 由图可知,溶酶体起源于高尔基体,具有分解衰老、损伤的细胞器,吞噬并杀死侵入的细菌的作用
      C. 溶酶体中的水解酶是在高尔基体上合成的
      D. 分泌蛋白从合成到分泌到细胞外,起作用的具膜细胞器有内质网、高尔基体、线粒体
      【答案】C
      【解析】
      【分析】题图为分泌蛋白的合成、加工和运输过程:在线粒体提供能量的情况下,分泌蛋白在核糖体合成,
      在内质网和高尔基体中进行加工,最后包裹在囊泡中运输到细胞膜,通过胞吐分泌出细胞。
      【详解】A、题图为分泌蛋白的合成、加工和运输过程,由图可知,COPⅠ来自于高尔基体,COPⅡ来自于
      内质网,A 正确;
      B、由图可推知,溶酶体起源于高尔基体,含有水解酶,具有吞噬并杀死侵入的细菌,分解衰老、损伤的细
      胞器的作用,B 正确;
      C、溶酶体中的水解酶是在核糖体上合成的,通过高尔基体形成的囊泡运输到溶酶体,C 错误;
      D、分泌蛋白从合成到分泌到细胞外,起作用的细胞器有核糖体、内质网、高尔基体、线粒体,其中具膜细
      胞器有内质网、高尔基体、线粒体,D 正确。
      故选 C。
      30. 细胞是一个系统,它的生命活动依赖于各种结构的分工配合。下图为溶酶体发生过程和“消化”功能示意
      图,其中 b 是刚形成的溶酶体,d 是衰老或破损的线粒体。下列相关叙述错误的是( )
      A. 溶酶体起源于高尔基体,溶酶体内的酶在高尔基体中加工、分类
      B. a 和 c 可通过囊泡完成膜的转化,a 和 c 上膜蛋白的种类和数量不完全相同
      第 19页/共 26页
      C. b 与 e 演变成 f,说明组成各种生物膜的物质种类和含量完全一致
      D. 衰老的细胞器可被内质网包裹形成囊泡与溶酶体结合,被溶酶体内的水解酶分解
      【答案】C
      【解析】
      【分析】细胞是一个复杂的系统,各种结构分工合作完成生命活动。在细胞中,溶酶体具有重要的“消化”
      功能。溶酶体是由高尔基体形成的囊泡演变而来,其内部的酶在合成、加工和折叠等过程中涉及到多种细
      胞器的协同作用。
      【详解】A 、由图可知,溶酶体起源于高尔基体,溶酶体内的酶的合成与分泌蛋白的合成和加工类似,因
      此溶酶体内的酶在高尔基体中加工、分类,A 正确;
      B、a 是高尔基体,c 是内质网,二者可通过囊泡完成膜的转化,a 和 c 的功能不同,其膜蛋白的种类和数量
      不完全相同,B 正确;
      C、b 与 e 演变成 f,说明各种生物膜在结构和功能上紧密联系,但各种生物膜的组成成分相似,而不是完
      全一致,C 错误;
      D、衰老的细胞器可被内质网包裹形成囊泡与溶酶体结合,被溶酶体内的水解酶分解,这是细胞内物质分解
      和再利用的一种方式,D 正确。
      故选 C。
      二、非选择题
      31. 如图是显微镜下观察到的几种细胞或组织图像(D 中细胞是未成熟的猪血细胞),请回答问题:
      (1)科学家依据_________,将细胞分为原核细胞和真核细胞。
      (2)图中属于原核细胞 是________(填字母),此类细胞的 DNA 主要存在于________中。
      (3)在上述五种细胞中,它们都有的结构有________、________、________和遗传物质 DNA。
      (4)图中 B 能进行光合作用,是因为其中有______。
      (5)生活在湖水中的蓝细菌,当水体富营养化时会形成________现象。
      【答案】(1)有无以核膜为界限的细胞核(有无成形的细胞核)
      (2) ①. B、E ②. 拟核
      (3) ①. 细胞膜 ②. 细胞质 ③. 核糖体
      第 20页/共 26页
      (4)叶绿素和藻蓝素 (5)水华
      【解析】
      【分析】分析题图:A 是人体口腔上皮细胞,适用于观察 DNA 和 RNA 在细胞中的分布、观察细胞中的线 粒
      体;B 是蓝细菌细胞,没有被核膜包被的成形的细胞核,属于原核生物;C 是植物细胞,能进行光合作用;
      D 是血细胞;E 是细菌细胞,没有被核膜包被的成形的细胞核,属于原核细胞。
      【小问 1 详解】
      科学家根据有无以核膜为界限的细胞核,将细胞分为原核细胞和真核细胞。
      【小问 2 详解】
      图中 B、E 细胞没有以核膜为界限的细胞核,属于原核细胞。原核细胞的 DNA 主要存在于拟核中。
      【小问 3 详解】
      图中五种细胞都具有的结构有细胞膜、细胞质、核糖体和遗传物质 DNA。
      【小问 4 详解】
      B 蓝细菌含有叶绿素和藻蓝素以及与光合作用有关的酶,因此可以进行光合作用。
      【小问 5 详解】
      生活在湖水中的蓝细菌,当水质富营养化时会形成水华现象。
      32. 回答下列问题:
      (1)肉毒梭菌产生的神经麻痹毒素由两个亚单位(每个亚单位为一条链盘曲折叠而成)组成的一种生物大
      分子。煮沸 1min 就能使其完全丧失活性。下图是肉毒类毒素的局部结构简式。
      ①肉毒类毒素的化学本质是__________,其基本组成单位的结构通式为________。
      ②高温可使肉毒类毒素失活的主要原理是________。
      ③由上图可知,该片段由__________种氨基酸组成,一分子肉毒类毒素至少含有__________个氨基。
      (2)人胰岛素由 A、B 两条肽链组成,其中 A 链有 21 个氨基酸,B 链有 30 个氨基酸,如图所示,请回答
      下列有关问题:
      第 21页/共 26页
      ①人胰岛素共含有______个肽键,胰岛素的两条肽链之间通过______键结合在一起,但由于氨基酸之间能
      够形成______键等,从而使得肽链能盘曲、折叠,形成具有一定空间结构的蛋白质分子。
      ②胰岛素与血红蛋白功能不同,原因是组成它们的_______不同,以及它们的空间结构不同。
      【答案】(1) ①. 蛋白质 ②. ③. 高温使蛋白质空间结构被破坏 ④. 5
      ##五 ⑤. 2##二
      (2) ①. 49 ②. 二硫键 ③. 氢键 ④. 氨基酸的种类、数目和排列顺序
      【解析】
      【分析】分析题图:图示为肉毒类毒素的局部结构简式,该部分含有 5 个氨基酸分子,且这 5 个氨基酸的 R
      基团依次是﹣CH2﹣C6H4OH、﹣H、﹣CH3、﹣CH2﹣C6H5、﹣CH2﹣CH(CH3)2。
      【小问 1 详解】
      ①肉毒类毒素的化学本质是蛋白质,它的基本组成单位是氨基酸,氨基酸结构特点为每种氨基酸分子至少
      都含有一个氨基和一个羧基,且都有一个氨基和一个羧基连接在同一个碳原子上,这个碳原子还连接一个
      氢和一个 R 基,其结构通式是:
      ②高温破坏蛋白质的空间结构,使蛋白质失去原有功能,导致肉毒类毒素失活。
      ③据图可知,该片段是由 5 个氨基酸分子(这 5 个氨基酸的 R 基团依次是﹣CH2﹣C6H4OH、﹣H、﹣CH3、
      ﹣CH2﹣C6H5、﹣CH2﹣CH(CH3)2 脱水缩合形成的,因此含有 5 种氨基酸。肉毒类毒素是由两个亚单位
      (每个亚单位为一条链盘曲折叠而成)组成的,每个亚单位至少含有 1 个游离的氨基和 1 个游离的羧基,
      因此一种生物大分子至少含有 2 个氨基。
      【小问 2 详解】
      第 22页/共 26页
      ①据题意可知,胰岛素由 A、B 两条肽链组成,其中 A 链 有 21 个氨基酸,B 链有 30 个氨基酸,胰岛素中
      共有 21+30=51 个氨基酸,含有的肽键数=氨基酸数-肽链数 =51-2=49 个肽键。胰岛素的两条肽链之间通过
      两个二硫键结合在一起。多肽通常呈链状结构,叫作肽链。由于氨基酸之间能够形成氢键等,从而使得肽
      链能盘曲、折叠,形成具有一定空间结构的蛋白质分子。
      ②胰岛素与血红蛋白的化学本质都是蛋白质,结构决定功能,蛋白质功能不同是由组成蛋白质的氨基酸的
      种类、数目和排列顺序不同,以及它们的空间结构不同。
      33. 如甲图表示细胞膜的亚显微结构;脂筏是动物细胞膜上富含胆固醇和鞘磷脂(磷脂的一种)的微结构域,
      它位于细胞膜的外侧(如乙图)。脂筏就像一个蛋白质停泊的平台,与膜的信号转导有密切的关系。
      (1)结构①是______,具有______功能。
      (2)③______是细胞膜的基本支架,构成它的分子特点是有______的脂肪酸尾部和______的磷酸头部。
      (3)组成动物细胞膜的主要成分除磷脂和蛋白质外,还含有少量的______(答出两种)。
      (4)鞘磷脂与脂肪都含有的化学元素是______。
      (5)在图乙所示结构中,可以根据______和______判断细胞膜的内外侧。
      (6)研究细胞生物膜有重要的应用价值,科学家将磷脂制成包裹药物的小球,通过小球膜与细胞膜的融合,
      将药物送入细胞,该过程体现了细胞膜具有______的结构特点。
      【答案】(1) ①. 糖蛋白 ②. 识别和信息交流
      (2) ①. 脂双层##磷脂双分子层 ②. 疏水 ③. 亲水 (3)多糖和胆固醇 (4)C、 H 、
      O
      (5) ①. 脂筏 ②. 糖链 (6)一定的流动性
      【解析】
      【分析】流动镶嵌模型的基本内容:生物膜的流动镶嵌模型认为,磷脂双分子层构成了膜的基本支架,这
      个支架不是静止的。磷脂双分子层是轻油般的流体,具有流动性。蛋白质分子有的镶在磷脂双分子层表面,
      有的部分或全部嵌入磷脂双分子层中,有的贯穿于整个磷脂双分子层。大多数蛋白质分子也是可以运动的。
      题图分析,图甲中①是糖蛋白,②是蛋白质,③是磷脂双分子层。图乙为脂筏结构。
      第 23页/共 26页
      【小问 1 详解】
      图甲中①为糖蛋白,由多糖和蛋白质构成,具有识别和信息交流功能。
      【小问 2 详解】
      ③是磷脂双分子层,是构成细胞膜的基本支架,这种双分子层的排列方式,即两层分子尾部相对,这与其
      磷脂分子头部的亲水性和尾部的疏水性有密切关系。
      【小问 3 详解】
      细胞膜的主要成分是蛋白质和脂质,脂质中磷脂较多,同时还含有少量的糖类。胆固醇是构成动物细胞膜
      的重要成分,所以组成动物细胞膜的主要成分是磷脂和蛋白质,还含有少量的糖类和胆固醇。
      【小问 4 详解】
      鞘磷脂的化学元素是 C、H、O、N、P,脂肪含有的化学元素是 C、H、O,所以鞘磷脂与脂肪都含有的化
      学元素是 C、H、O。
      【小问 5 详解】
      图乙为脂筏结构,可以根据脂筏和糖链判断细胞膜的内外侧,脂筏和糖链所在一侧为外侧。
      【小问 6 详解】
      科学家将磷脂制成包裹药物 小球,通过小球膜与细胞膜的融合,将药物送入细胞,该过程类似于细胞进
      行的胞吞过程,体现了细胞膜具有一定的流动性的结构特点。
      34. 细胞是一个充满生命活力的开放系统,活的细胞能不断与周围环境进行物质交换,如图 1 是细胞膜物质
      跨膜运输方式的示意图,其中 A、B、D 代表物质或结构,a、b、c、d、e 代表物质跨膜运输的方式。图 2、
      3 分别是高等动植物细胞亚微结构模式图。请据图回答下列问题:
      (1)图 1 中,B 是__________,构成细胞膜的基本骨架,根据图中__________(填字母)可判断__________
      第 24页/共 26页
      (填“上侧”或“下侧”)为细胞膜的外侧。
      (2)图 2 和图 3 中具有双层膜的细胞器有__________(填序号)。
      (3)图 2 中结构③的主要功能是__________,结构⑦是细胞的“消化车间”,因为其内部含有__________。
      (4)研究人员在培养图 2 的一个细胞的培养基中添加 3H 标记的亮氨酸后,测得在分泌蛋白的合成和分泌
      过程中,相关结构出现放射性的时间如图 4 所示。
      请写出分泌蛋白合成、加工、分泌过程中依次经过的细胞结构(用结构名称和箭头表示,已知丙和戊都是
      囊泡):___________。
      【答案】(1) ①. 磷脂双分子层 ②. D ③. 上侧 (2)②⑩
      (3) ①. 对来自内质网的蛋白质进行加工、分类和包装的“车间”及“发送站” ②. 多种水解酶
      (4)核糖体→内质网→囊泡→高尔基体→囊泡→细胞膜
      【解析】
      【分析】1、图 1 分析,A 是蛋白质,B 是磷脂双分子层、D 是糖蛋白。
      2、据图 2 细胞中①表示细胞膜,②表示线粒体,③表示高尔基体,④表示细胞核,⑤表示核仁,⑥表示内
      质网,⑦表示溶酶体,⑨表示核糖体,⑪表示中心体;图 3 细胞中①表示细胞壁,⑧表示液泡,⑩表示叶
      绿体,图 2 为动物细胞,图 3 为植物细胞。
      【小问 1 详解】
      图 1 中,B 是磷脂双分子层,是构成细胞膜的基本骨架,D 糖蛋白分布在膜外,由此可判断上侧为细胞膜的
      外侧。
      【小问 2 详解】
      图 2 为动物细胞,图 3 为高等植物细胞,其中具双层膜的结构的细胞器有 2 个,分别是线粒体膜和叶绿体
      膜,即②⑩。
      【小问 3 详解】
      图 2 中结构③表示高尔基体,对来自内质网的蛋白质进行加工、分类和包装的“车间”及“发送站”。结
      构⑦是细胞的溶酶体,其中含有多种水解酶,是细胞中的消化车间,其功能表现在能分解衰老损伤的细胞
      第 25页/共 26页
      器,吞噬并杀死侵入细胞的病毒或细菌。
      【小问 4 详解】
      分泌蛋白合成、加工、分泌过程中依次经过的细胞结构核糖体(合成多肽链)、内质网(对蛋白质进行初加
      工)、高尔基体(对来自内质网的蛋白质进行再加工)、细胞膜,其中高尔基体起着交通枢纽的作用,能将
      来自内质网的蛋白质加工后转运至细胞膜释放出去,即核糖体→内质网→囊泡→高尔基体→囊泡→细胞膜。
      第 26页/共 26页

      相关试卷 更多

      资料下载及使用帮助
      版权申诉
      • 1.电子资料成功下载后不支持退换,如发现资料有内容错误问题请联系客服,如若属实,我们会补偿您的损失
      • 2.压缩包下载后请先用软件解压,再使用对应软件打开;软件版本较低时请及时更新
      • 3.资料下载成功后可在60天以内免费重复下载
      版权申诉
      若您为此资料的原创作者,认为该资料内容侵犯了您的知识产权,请扫码添加我们的相关工作人员,我们尽可能的保护您的合法权益。
      入驻教习网,可获得资源免费推广曝光,还可获得多重现金奖励,申请 精品资源制作, 工作室入驻。
      版权申诉二维码
      欢迎来到教习网
      • 900万优选资源,让备课更轻松
      • 600万优选试题,支持自由组卷
      • 高质量可编辑,日均更新2000+
      • 百万教师选择,专业更值得信赖
      微信扫码注册
      手机号注册
      手机号码

      手机号格式错误

      手机验证码 获取验证码 获取验证码

      手机验证码已经成功发送,5分钟内有效

      设置密码

      6-20个字符,数字、字母或符号

      注册即视为同意教习网「注册协议」「隐私条款」
      QQ注册
      手机号注册
      微信注册

      注册成功

      返回
      顶部
      学业水平 高考一轮 高考二轮 高考真题 精选专题 初中月考 教师福利
      添加客服微信 获取1对1服务
      微信扫描添加客服
      Baidu
      map