若您为此资料的原创作者,认为该资料内容侵犯了您的知识产权,请扫码添加我们的相关工作人员,我们尽可能的保护您的合法权益。
1/8
2/8
3/8
还剩5页未读,
继续阅读
所属成套资源:2024版七年级上册各科学习资料知识点+练习+试卷
成套系列资料,整套一键下载
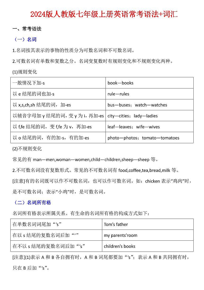
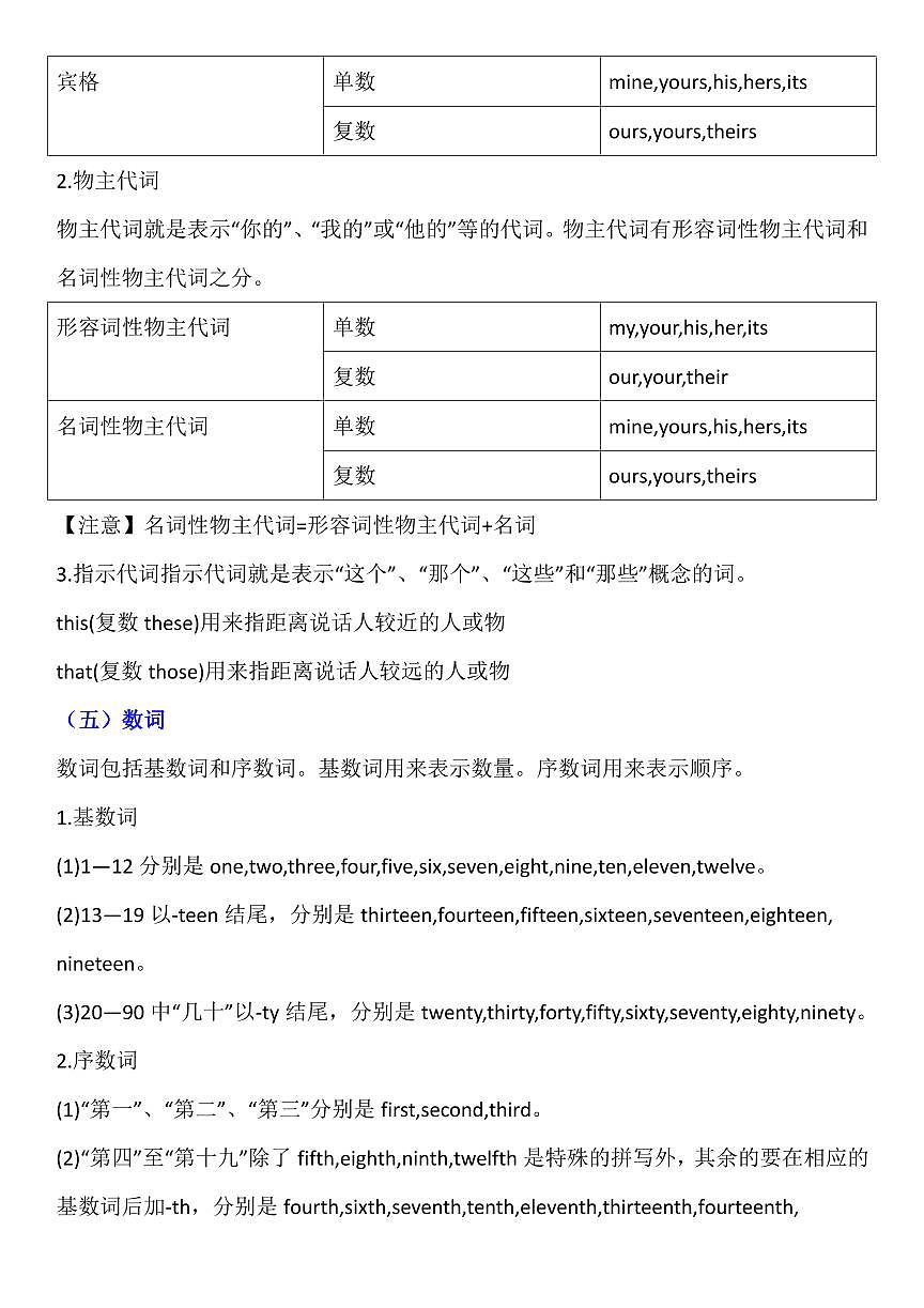
2024版人教版七年级上册英语期末常考语法和词汇知识点
展开
这是一份2024版人教版七年级上册英语期末常考语法和词汇知识点,共8页。
相关学案
人教版2024版七年级上册英语期末重点语法知识点汇总:
这是一份人教版2024版七年级上册英语期末重点语法知识点汇总,共31页。
2024版人教版七年级上册英语期末高频常考核心必背语法知识点汇总:
这是一份2024版人教版七年级上册英语期末高频常考核心必背语法知识点汇总,共16页。
2024版人教版七年级上册英语期末高频常考知识点汇总:
这是一份2024版人教版七年级上册英语期末高频常考知识点汇总,共45页。
相关学案 更多
资料下载及使用帮助
版权申诉
- 1.电子资料成功下载后不支持退换,如发现资料有内容错误问题请联系客服,如若属实,我们会补偿您的损失
- 2.压缩包下载后请先用软件解压,再使用对应软件打开;软件版本较低时请及时更新
- 3.资料下载成功后可在60天以内免费重复下载
版权申诉
免费领取教师福利

