搜索
      上传资料 赚现金

      四川省眉山市仁寿县2025_2026学年高二生物上学期12月月考试题含解析

      • 1.83 MB
      • 2026-01-14 08:07:12
      • 5
      • 0
      • 教习网2972821
      加入资料篮
      立即下载
      四川省眉山市仁寿县2025_2026学年高二生物上学期12月月考试题含解析第1页
      高清全屏预览
      1/21
      四川省眉山市仁寿县2025_2026学年高二生物上学期12月月考试题含解析第2页
      高清全屏预览
      2/21
      四川省眉山市仁寿县2025_2026学年高二生物上学期12月月考试题含解析第3页
      高清全屏预览
      3/21
      还剩18页未读, 继续阅读

      四川省眉山市仁寿县2025_2026学年高二生物上学期12月月考试题含解析

      展开

      这是一份四川省眉山市仁寿县2025_2026学年高二生物上学期12月月考试题含解析,共21页。试卷主要包含了选择题,非选择题等内容,欢迎下载使用。
      一、选择题(每小题只有一个正确答案,每小题 3 分,共 48 分)
      1. 下列关于人体细胞与周围环境之间进行物质交换的叙述,不正确的是( )
      A. 消化道中的脂肪酸经内环境进入细胞
      B. 肺泡细胞通过细胞膜直接与血液进行气体交换
      C. 组织液中的尿素、Na+可通过汗腺排出体外
      D. 原尿中的葡萄糖、Na+通过肾小管进入内环境
      【答案】B
      【解析】
      【详解】A、消化道中的脂肪酸被吸收后,需经过血浆、组织液(内环境),才能进入细胞,A 正确;
      B、肺泡细胞的气体交换需通过组织液,不能直接与血液接触,B 错误;
      C、汗腺分泌汗液的物质来自周围组织液,所以组织液中的尿素和 Na+可随汗液排出,C 正确;
      D、原尿流经肾小管时,葡萄糖、Na+等物质被肾小管上皮细胞重吸收,进入肾小管周围毛细血管的血浆中
      (即内环境),D 正确。
      故选 B。
      2. 随着外界环境因素的变化和体内细胞代谢活动的进行,内环境的各种化学成分和理化性质在不断发生变
      化,但人体通过自身的调节作用,仍能维持内环境的相对稳定。下列关于人体内环境及其稳态的叙述,正
      确的是( )
      A. 血浆的主要成分有水、无机盐和蛋白质,组织液、淋巴的成分和含量与血浆相同
      B. 血浆渗透压的大小主要取决于血浆中无机盐和蛋白质的含量,葡萄糖对渗透压无影响
      C. 当外界环境的变化过于剧烈或人体自身的调节出现障碍时,内环境稳态或将失调
      D. 稳态是指机体通过器官、系统的协调活动,共同维持内环境理化性质的恒定状态
      【答案】C
      【解析】
      【详解】A、血浆的主要成分有水、无机盐和蛋白质,组织液、淋巴的成分和含量与血浆相近,但又不完全
      相同,最主要的差别在于血浆中含有较多的蛋白质,而组织液和淋巴中蛋白质含量很少,A 错误;
      B、血浆渗透压的大小主要取决于血浆中无机盐和蛋白质的含量,葡萄糖对渗透压也有影响,B 错误;
      C、人体维持内环境稳态的能力是有限的,当外界环境的变化过于剧烈或人体自身的调节功能出现障碍时,
      第 1页/共 21页
      内环境的稳态就会遭到破坏,C 正确;
      D、稳态是指机体通过调节作用,使各个器官、系统协调活动,共同维持内环境的相对稳定状态,而不是恒
      定状态,D 错误。
      故选 C。
      3. 体育课上,同学们练习“排球垫球”动作,需通过手臂肌肉的舒张与收缩来调整垫球力度,同时根据来
      球方向精准控制手臂位置。下列相关叙述错误的是( )
      A. 控制右手臂肌肉收缩的神经信号,主要来源于大脑皮层左侧的躯体运动中枢
      B. 垫球时手指动作比手臂更精准,大脑皮层中控制手指运动的代表区面积更大
      C. 根据来球方向调整垫球姿势,不仅需要大脑皮层运动中枢参与,还需其他中枢配合
      D. 如果垫球时不慎被排球砸到手,会先产生疼痛感觉,再完成缩手反射
      【答案】D
      【解析】
      【详解】A、大脑皮层对躯体运动的控制具有交叉支配的特点,即左侧躯体运动中枢控制右侧躯体运动,因
      此控制右手臂肌肉收缩的信号主要来自左侧,A 正确;
      B、大脑皮层中,动作越精细、复杂的部位,其对应的代表区面积越大。手指动作比手臂更精细,故控制手
      指运动的代表区面积更大,B 正确;
      C、调整垫球姿势需要视觉中枢判断来球方向、小脑协调运动平衡、脑干维持基本生命活动等中枢的配合,
      因此不仅需要运动中枢,还需其他中枢参与,C 正确;
      D、缩手反射的神经中枢位于脊髓,痛觉形成需将信号传递至大脑皮层,由于脊髓到大脑的传导需要时间,
      因此会先完成缩手反射,后产生痛觉,D 错误。
      故选 D。
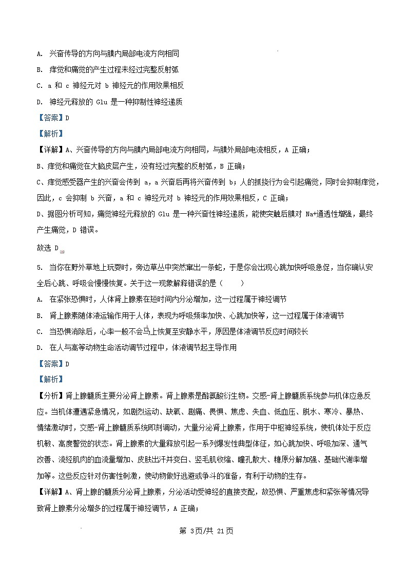
      4. 人的抓挠行为会引起痛觉,同时会抑制痒觉。下图为人体皮肤痒觉和痛觉感受及传递的部分过程。下列
      说法错误的是( )
      第 2页/共 21页
      A. 兴奋传导的方向与膜内局部电流方向相同
      B. 痒觉和痛觉的产生过程未经过完整反射弧
      C. a 和 c 神经元对 b 神经元的作用效果相反
      D. 神经元释放的 Glu 是一种抑制性神经递质
      【答案】D
      【解析】
      【详解】A、兴奋传导的方向与膜内局部电流方向相同,与膜外局部电流相反,A 正确;
      B、痒觉和痛觉在大脑皮层产生,没有经过完整的反射弧,B 正确;
      C、痒觉感受器产生的兴奋会传到 a,a 兴奋后再将兴奋传到 b;人的抓挠行为会引起痛觉,同时会抑制痒觉,
      因此,c 会抑制 b 兴奋,a 和 c 神经元对 b 神经元的作用效果相反,C 正确;
      D、据图分析可知,痛觉神经元释放的 Glu 是一种兴奋性神经递质,能使突触后膜对 Na+通透性增强,最终
      产生痛觉,D 错误。
      故选 D
      5. 当你在野外草地上玩耍时,旁边草丛中突然窜出一条蛇,于是你会出现心跳加快呼吸急促,当你确认安
      全后心跳、呼吸会慢慢恢复。关于这一现象解释错误的是( )
      A. 在紧张恐惧时,人体肾上腺素在短时间内分泌增加,这一过程属于神经调节
      B. 肾上腺素随体液运输作用于人体,表现为呼吸频率加快、心跳加快等,这一过程属于体液调节
      C. 当恐惧消除后,心率一般不会马上恢复至安静水平,原因是体液调节反应时间较长
      D. 在人与高等动物生命活动调节过程中,体液调节起主导作用
      【答案】D
      【解析】
      【分析】肾上腺髓质主要分泌肾上腺素。肾上腺素是酪氨酸衍生物。交感-肾上腺髓质系统参与机体应急反
      应。当机体遭遇紧急情况,如剧烈运动、缺氧、剧痛、畏惧、焦虑、失血、低血压、脱水、寒冷、暴热、
      情绪激动时,交感-肾上腺髓质系统即刻调动,大量分泌肾上腺素,作用于中枢神经系统,使机体处于反应
      机敏、高度警觉的状态。肾上腺素的大量释放引起一系列爆发性典型体征,如心跳加快、呼吸加深、通气
      改善、流经肌肉的血流量增加、皮肤出汗并变白、竖毛肌收缩、瞳孔散大、糖原分解加强、基础代谢率增
      加等。这些反应针对伤害性刺激,使动物做好逃避或争斗的准备,有利于动物的生存。
      【详解】A、肾上腺的髓质分泌肾上腺素,分泌活动受神经的直接支配,故恐惧、严重焦虑和紧张等情况导
      致肾上腺素分泌增多的过程属于神经调节,A 正确;
      第 3页/共 21页
      B、肾上腺素(化学物质)分泌量增加,使人反应灵敏、呼吸频率加快、心率加速,在这过程中属于体液调
      节,B 正确;
      C、当恐惧因素消除后,心率一般不会马上恢复安静水平,原因是体液调节的作用时间相对较长,C 正确;
      D、在人与高等动物生命活动调节过程中,神经调节起主导作用,D 错误。
      故选 D。
      6. 为研究低温条件下乙醇对不同年龄大鼠体温的影响,在 5℃的环境温度条件下,测定注射乙醇后大鼠体
      温的变化,结果如图所示。下列说法正确的是( )
      A. 在 5℃的环境温度下,大鼠皮肤散热主要通过辐射、传导、对流和蒸发的方式进行
      B. 与环境温度为 25℃相比,大鼠在 5℃温度条件下垂体分泌释放的抗利尿激素会减少
      C. 低温刺激大鼠皮肤冷觉感受器产生兴奋,经传入神经传至大脑皮层的体温调节中枢
      D. 大鼠机体在 1 h~3 h 的产热量小于散热量,乙醇引起的体温变化对幼龄大鼠影响较小
      【答案】D
      【解析】
      【分析】(1)在低温刺激下大鼠皮肤温度感受器产生兴奋,兴奋经传入神经到下丘脑体温调节中枢,经传
      出神经至骨骼肌,使其收缩,增加产热。此外导致甲状腺激素分泌增多,引起细胞代谢的速率加快等生命
      活动,以维持机体体温稳定。
      (2)注射乙醇后 1h 内,大鼠的体温下降,所以大鼠机体的产热量小于散热量;幼龄大鼠体温下降的幅度
      较小且恢复得快,所以对于乙醇引起的体温变化,受影响较小的是幼龄大鼠。
      (3)探究乙醇降低大鼠体温是否与 5 一羟色胺有关,选用生理状况等一致的大鼠,向实验组大鼠注射一定
      量的 5-羟色胺受体阻断剂,对照组注射等量生理盐水,一段时间后向两组大鼠注射等量乙醇,在低温环境
      中培养并测量大鼠的体温变化情况。由于 5-羟色胺受体阻断剂能阻止 5-羟色胺与受体结合,导致 5-羟色胺
      不能发挥功能。若实验组大鼠体温降低幅度比对照组的小,则说明乙醇降低大鼠体温与 5 一羟色胺是有关
      的。
      第 4页/共 21页
      【详解】A、在 5℃的环境温度下,大鼠皮肤散热主要通过辐射、传导、对流的方式进行,此时水分蒸发速
      度较慢,A 错误;
      B、寒冷时,皮肤血管收缩,中心血容量增加,抑制抗利尿激素(ADH)分泌,ADH 由下丘脑合成,神经
      垂体释放,B 错误;
      C、体温调节中枢位于下丘脑,不是大脑皮层。大脑皮层产生冷觉,但不负责自动体温调节,C 错误;
      D、从图看,注射乙醇后 1-3 h 内体温下降,说明散热大于产热,但“乙醇引起的体温变化对幼龄大鼠影响
      较小”不对,因为图中幼龄大鼠体温下降幅度更小(较高的体温),所以影响更小,D 正确。
      故选 D。
      7. 人进行伸肘动作时,伸肌收缩、屈肌舒张。图 1 为伸肘动作在脊髓水平的反射弧基本结构示意图,图 2
      为刺激 A 处,神经纤维某位点的电位变化示意图。下列有关叙述正确的是( )
      A. 图中神经 M 为传入神经,伸肘动作的反射弧中,只有伸肌作为效应器
      B. 刺激 A 处,B、C、D 中只有 B 处会发生图 2 所示电位变化
      C. 给予 A 处适宜强度的刺激,伸肌能发生收缩的反射活动
      D. 若细胞外液中的 Na+浓度增大,图 2 中 c 点会上移,静息电位基本不变
      【答案】D
      【解析】
      【分析】反射弧结构包括感受器、传入神经、神经中枢、传出神经和效应器五部分,是反射活动完成的结
      构基础。
      【详解】A、屈肌也是效应器,A 错误;
      B、刺激 A 处,不仅 B 处会发生图 2 所示的电位变化,C 处也会发生,而 D 处会受到抑制性中间神经元的
      作用,所以 D 处不会发生图 2 所示的电位变化,B 错误;
      C、给予 A 处适宜强度的刺激,伸肌能发生收缩的过程,没有经过完整的反射弧,所以不能构成反射,C 错
      误;
      D、若细胞外液中的 Na+浓度增大,则会导致神经细胞膜内外 Na+浓度差加大,动作电位峰值 c 点上移,静
      第 5页/共 21页
      息电位与膜内外的 K+浓度差有关,所以静息电位基本不变,D 正确。
      故选 D。
      8. 脑中一个形似海马的区域是参与学习、记忆的重要脑区。如图所示,存在于海马突触中的神经递质——
      一氧化氮(NO)能向突触前膜逆向传递信息,这是生物体学习与记忆的基础机制,NO 的含量不同会触发
      不同的生物学效应,长期睡眠不足会导致 NO 的含量增加。下列叙述不正确的是( )
      A. 当 NO 的含量低时,NO 通过途径Ⅲ刺激突触前膜释放兴奋性神经递质
      B. 长期睡眠不足导致 NO 的含量增加,通过途径Ⅰ抑制突触前神经元的线粒体和细胞核的功能
      C. NO 可通过途径Ⅱ促进突触前膜的突触小泡释放神经递质,使学习记忆力上升
      D. NO 通过自由扩散的方式通过突触后膜
      【答案】C
      【解析】
      【分析】神经元的轴突末梢经过多次分支,最后每个小枝末端膨大,呈杯状或球状,叫做突触小体。突触
      小体可以与其他神经元的细胞体、树突相接触,共同形成突触。当神经末梢有神经冲动传来时,突触前膜
      内的突触小体受到刺激,会释放一种化学物质—神经递质。神经递质经过扩散通过突触间隙,然后与突触
      后膜上的特异性受体结合,引发突触后膜电位变化,引发一次新的神经冲动。
      【详解】A、据图可知,当 NO 含量较低时,NO 通过途径Ⅲ刺激突触前膜释放兴奋性神经递质,使前后两
      个神经元持续兴奋,这一过程有助于提高学习与记忆能力,A 正确;
      BC、据图可知,长期睡眠不足会导致 NO 含量增加,进而引起学习效率下降,当突触间隙内 NO 浓度较高
      时,NO 可通过途径Ⅰ抑制突触前神经元的线粒体和细胞核的功能,使神经细胞出现供能障碍,进而引起学
      习效率下降;此外 NO 还可通过途径Ⅱ促进突触前膜的突触小泡释放抑制性神经递质,阻断突触前膜和突
      触后膜的兴奋传递,使学习和记忆能力下降,B 正确,C 错误;
      D、NO 是气体分子,通过简单的扩散作用进出细胞,不需要载体和能量,因此 NO 通过突触后膜的方式是
      第 6页/共 21页
      自由扩散,D 正确。
      故选 C。
      9. 糖皮质激素(GC)是肾上腺皮质分泌的类固醇激素,具有抑制炎症和免疫反应等作用。正常机体调节
      GC 分泌的途径如图所示(CRH:促肾上腺皮质激素释放激素,ACTH:促肾上腺皮质激素)。下列有关叙
      述正确的是( )
      A. 下丘脑分泌 CRH 最终引起 GC 分泌增加属于神经-体液调节
      B. 焦虑时,机体 GC 增多,导致机体免疫能力下降,易生病
      C. 长期大量使用 GC,会导致患者肾上腺皮质分泌功能增强
      D. 出现炎症时,应立即使用 GC 治疗,以防引发细胞因子风暴
      【答案】B
      【解析】
      【分析】下丘脑分泌的促肾上腺皮质激素释放激素(CRH), 使得垂体分泌促肾上腺皮质激素(ACTH),进而
      促进肾上腺分泌糖皮质激素,这种调节方式为分级调节;糖皮质激素分泌增多会反过来抑制下丘脑和垂体
      的功能,这种调节方式称为负反馈调节。
      【详解】A、下丘脑分泌 CRH 最终引起 GC 分泌增加属于神经调节,A 错误;
      B、据图可知,焦虑时,机体 GC 增多,导致机体辅助性 T 细胞分泌的细胞因子减少,浆细胞分泌缺陷抗体
      以及吞噬细胞吞噬能力下降,即免疫能力下降,易生病,B 正确;
      C、据图可知,长期大量使用 GC,会反馈抑制患者肾上腺皮质分泌 GC,C 错误;
      D、出现炎症反应,机体的免疫系统正在清除感染的病原体,不能立即使用 GC 抑制免疫系统的功能,D 错
      误。
      故选 B。
      10. 下图为人体内的过敏反应的原理图,下列有关叙述正确的是( )
      第 7页/共 21页
      A. 浆细胞识别过敏原后能够分泌特异性抗体
      B. 过敏反应产生的抗体与正常机体内的抗体分布相同
      C. 图中具有的调节方式为免疫调节和体液调节
      D. 临床药物可以通过促进组胺等物质的释放来治疗过敏
      【答案】C
      【解析】
      【详解】A、过敏原是抗原,浆细胞不能识别抗原,A 错误;
      B、由图可知,过敏反应产生的抗体分布在致敏靶细胞的表面,正常机体内的抗体分布在血清、组织液和外
      分泌液,B 错误;
      C、图中抗体参与的调节方式为免疫调节,组胺等化学物质参与的为体液调节,C 正确;
      D、临床药物可以通过抑制组胺的释放来治疗过敏,D 错误。
      故选 C。
      11. 研究发现,活化的 T 细胞表面的 PD-1(程序性死亡受体 1)与正常细胞表面的 PD-L1(程序性死亡
      配体 1)一旦结合,T 细胞即可“认清”对方,不触发免疫反应。下列相关叙述错误的是( )
      A. PD-1 抗体和 PD-L1 抗体具有肿瘤免疫治疗作用
      B. 若敲除肿瘤细胞 PD-L1 基因,可降低该细胞的逃逸免疫
      C. 肿瘤细胞可通过过量表达 PD-L1 来逃脱 T 细胞的细胞免疫
      D. 过度阻断 PD-1 与 PD-L1 信号通道,不会引起过强的免疫反应
      【答案】D
      【解析】
      【分析】活化的 T 细胞表面的 PD-1(程序性死亡受体 1)与正常细胞表面的 PD-L1(程序性死亡配体 1)
      一旦结合,T 细胞即可“认清”对方,不触发免疫反应。肿瘤细胞表面的 PD-L1 通过与 T 细胞表面的 PD-1 蛋
      白特异性结合,抑制 T 细胞增殖分化,从而逃避免疫系统的攻击。
      【详解】A、PD-1 抗体和 PD-L1 抗体可分别与 PD-1 和 PD-L1 结合,从而阻止肿瘤细胞表面的 PD-L1
      第 8页/共 21页
      和 T 细胞表面的 PD-1 结合,使 T 细胞正常发挥作用,进而清除肿瘤,因此 PD-1 抗体和 PD-L1 抗体具
      有肿瘤免疫治疗作用,A 正确;
      B、若敲除肿瘤细胞 PD-L1 基因,使肿瘤细胞不能表达 PD-L1,不能与 T 细胞表面的 PD-1 结合,从而
      使 T 细胞功能不被抑制,因此可降低肿瘤细胞的逃逸免疫,B 正确;
      C、肿瘤细胞可通过过量表达 PD-L1 并与 T 细胞表面的 PD-1 结合,使 T 细胞可“认清”对方,不触发免
      疫反应,从而逃脱 T 细胞的细胞免疫,C 正确;
      D、过度阻断 PD-1 与 PD-L1 信号通道,会导致 T 细胞无法识别正常细胞,从而引起过强的免疫反应,D
      错误。
      故选 D。
      12. 图甲是一株盆栽植物,图乙表示该植物不同器官对生长素浓度的反应。下列叙述错误的是( )
      A. 若图甲植物①处的生长素浓度为图乙中的 B,则图甲植物④处的生长素浓度大于 D
      B. 经浓度大于 10-6ml/L 的生长素溶液处理的某植物器官,因受到抑制而不再生长
      C. 将图甲中植物置于右侧光照射下,若③侧生长素浓度为图乙中 C,则④侧生长素浓度小于 C
      D. 若将图甲中植物顶芽朝向左侧水平放置,则⑤处的生长素浓度大于⑥处,植物的根向地生长,体现了生
      长素低浓度促进生长,高浓度抑制生长的特点
      【答案】B
      【解析】
      【详解】A、图甲中的①是顶芽,④表示侧芽,顶芽产生的生长素向下运输积累在侧芽。若图甲①处的生长
      素浓度为图乙中的 B,则图甲植物④处的生长素浓度抑制侧芽的生长,浓度大于 D,A 正确;
      B、植物的不同部位对同样的生长素浓度的反应不同,分析图乙可知,经浓度 10-6ml/L 的生长素溶液处理
      的某植物器官,可能因受到抑制而生长变慢(如根),也有可能因受到促进而快速生长(如茎),B 错误;
      第 9页/共 21页
      C、将图甲中的植物置于右侧光照射下,则顶芽产生的生长素会由向光一侧运输到背光一侧,造成向光一侧
      的生长素浓度低于背光一侧。若③侧生长素浓度为图乙中的 C,则④侧的生长素浓度应小于 C,C 正确;
      D、当植物水平放置时,由于受到重力的作用,近地侧的生长素浓度要高于远地侧的生长素的浓度,即⑤处
      的生长素浓度大于⑥处,植物的根远地侧生长较快,近地侧生长受到抑制,体现了生长素作用特点:低浓
      度促进生长,高浓度抑制生长,D 正确。
      故选 B。
      13. 油菜索内酯(BL)被称为第六类植物激素,能促进芽、叶细胞的扩展和分裂,促进花粉管生长、种子
      萌发等。盐胁迫会抑制玉米种子的萌发,科学家为此研究了外源油菜索内酯对盐胁迫下玉米种子萌发的影
      响,结果如图 1 所示。为探究光照、油菜素内酯在根生长中的作用,研究人员分别设置光照和黑暗、BL 和
      蒸馏水处理组,观察、统计水稻根的不对称生长情况,结果如图 2。以下相关推测合理的是( )
      A. 第 1 组为空白对照组,第 2~6 组是不同浓度 NaCl 胁迫下进行的实验组
      B. 由图 1 可知,BL 对盐胁迫下的种子萌发具有低浓度促进高浓度抑制的效果
      C. 图 2 中实验组的处理是光照+蒸馏水,光照促进不对称生长可导致根的负向光性
      D. 由图 2 可知光照和 BL 均能促进水稻根不对称生长,光照促进作用强于 BL
      【答案】C
      【解析】
      【分析】1、植物激素是由植物体内产生,能从产生部位运送到作用部位,对植物的生长发育有显著影响的
      微量有机物。
      2、由图 1 可知,本题中油菜素内酯的浓度和盐胁迫为实验的自变量,因变量是发芽率;油菜素内脂浓度为
      0 时对应的组别,也就是 1 和 2 都为对照组。
      【详解】A、本实验研究了外源油菜索内酯对盐胁迫下玉米种子萌发的影响,因此自变量为有无盐胁迫和不
      同浓度 BL,第 1 组是空白对照组,第 2~6 组是相同浓度 NaCl 胁迫不同浓度 BL 下进行的实验组,A 错误;
      B、由图 1 种 2-6 组可知,3-6 组种子的发芽率均高于第 2 组,因此油菜素内酯的作用只表现了促进作用,
      未体现高浓度抑制的效果,B 错误;
      第 10页/共 21页
      C、根据单一变量原则,图 2 中实验组的处理是光照+蒸馏水,光照促进不对称生长可导致根的负向光性,C
      正确;
      D、由图 2 可知光照和 BL 均能促进水稻根不对称生长,由图可知,BL 促进作用强于光照,D 错误。
      故选 C。
      14. 下图为某种群数量变化的“S”形增长曲线图,相关叙述正确的是( )
      A. K 值是一定环境下所能达到的最大种群数量,该值通常是固定不变的
      B. 该种群数量达到 K 值时,种内竞争最激烈,增长速率最大
      C. 对于害虫,应在 K/2 与 K 值之间选择合适时间进行防治
      D. 与“S”形增长相比,“J”形增长无 K 值且数量每年以一定倍数增长
      【答案】D
      【解析】
      【详解】A、K 值是一定环境下所能维持的最大种群数量,该值通常不是固定不变的,而是维持动态平衡,
      A 错误;
      B、该种群数量达到 K 值时,种内竞争最激烈,但种群增长速率最大是在 K/2 时,B 错误;
      C、对于害虫,应在 K/2 之前选择合适时间进行防治,C 错误;
      D、与“S”形增长相比,“J”形增长(在食物和空间条件充裕、气候适宜、没有敌害等理想条件下)无 K
      值且数量每年以一定倍数增长,D 正确。
      故选 D。
      15. 甲、乙两个动物种群的 K/N 的值随时间变化的曲线如图所示。图中 N、K 分别表示种群现有个体数及
      其环境容纳量,且 t1~t4 环境条件未发生改变。下列叙述正确的是( )
      第 11页/共 21页
      A. t1~t2,乙种群的增长速率逐渐变小
      B. t3 之前,甲种群数量多于乙
      C. t3 时,甲的年龄结构可能为增长型
      D. 甲和乙种群的环境容纳量相同
      【答案】C
      【解析】
      【详解】A、t2 时,K/N=2,即种群数量为 K/2,此时种群增长速率最大,即 t1 时的增长速率比 t2 时的小,
      A 错误;
      B、由于甲、乙种群的 K 值均未知,无法判断 t3 之前甲的种群数量是否多于乙的,B 错误;
      C、t3 时,K/N=1,说明甲的种群数量达到 K 值,但未必是最大值,年龄结构有可能为增长型,数量继续增
      加,生存阻力继续增大,种群数量可能回落到 K 值附近,C 正确;
      D、从图中只根据 K/N 值的变化情况,无法确定它们的环境容纳量 K 是否相同,D 错误。
      故选 C。
      16. 在生物学上,许多生理或生态过程的因果关系是循环的,即一定的事件作为引起变化的原因,所导致的
      结果又会成为新的条件,施加于原来作为原因的事件,使之产生新的结果,如此循环往复。如图是根据猎
      物和捕食者种群数量变化的相关性构建的模型。下列说法错误的是( )
      A. 由图分析可知,猎物与捕食者的种群数量分别在 N2、P2 上下波动
      B. 该模型属于数学模型,充分体现了捕食者与猎物之间相互制约、循环因果 关系
      第 12页/共 21页
      C. 影响种群数量变化的因素有生物因素和光照、温度、水分等非生物因素
      D. 自然界中,捕食者种群数量和猎物种群数量的变化都符合该模型
      【答案】D
      【解析】
      【详解】A、分析题图可知:捕食者种群数量和猎物种群的数量分别在 N2、P2 上下波动,A 正确;
      B、该模型属于数学模型,分析题图可知,捕食者种群和猎物种群相互制约、互为因果,被捕食者数量增加,
      引起捕食者数量增加,捕食者数量增加,又会引起被捕食者数量减少,B 正确;
      C、影响种群数量变化 因素有生物因素和非生物因素,非生物因素主要有光照、温度、水分等,C 正确;
      D、捕食者有多种猎物或该猎物有多种捕食者,都会使二者之间的制约因素受到影响,都有可能导致两者数
      量变化不符合该模型,D 错误。
      故选 D。
      二、非选择题(共有 5 个小题,共 52 分)
      17. 小麦是我国重要的粮食作物之一、回答下列问题:
      (1)小麦植株中,______经过一系列反应可转变成生长素。除植物外,赤霉素还可由______产生。
      (2)干旱胁迫时,小麦叶片会失绿变黄;同时体内的茉莉酸甲酯(MeJA)的含量会显著增加,MeJA 可通
      过促进叶片衰老、脱落,气孔关闭等机制增强小麦的抗旱性。
      ①下列有关小麦体内茉莉酸甲酯的叙述正确的是______。
      A.在小麦体内含量很丰富 B.对生命活动的调节有高效性
      C.在合成部位发挥调节作用 D.化学本质是蛋白质
      ②在植物生命活动的调节中,与茉莉酸甲酯具有协同作用的植物激素是______。
      (3)为探究干旱胁迫下喷施外源 MeJA 对小麦产量的影响,实验设计包括 4 个处理:正常灌溉(CK)、喷
      施 MeJA(M)、干旱胁迫(D)和干旱胁迫+MeJA(D+M),实验结果如图所示。
      第 13页/共 21页
      ①由图所示实验结果可知,在干旱胁迫下,小麦优先将光合产物向______(填“籽粒”或“根系”)分配,据此
      推测小麦抗旱的机制可能是______。
      ②据图分析,______(填“能”或“不能”)得出“外源 MeJA 可以缓解小麦因干旱而导致的产量下降”,判断的
      依据是______。
      【答案】(1) ①. 色氨酸 ②. 赤霉菌
      (2) ①. B ②. 脱落酸
      (3) ①. 根系 ②. 光合产物优先向根系运输,促进根系生长,以增加植株吸水 ③. 能 ④. 与
      干旱胁迫组相比,干旱胁迫+MeJA 组的籽粒干物质量上升
      【解析】
      【分析】植物激素对植物生长发育起到调节的作用,如生长素能促进细胞生长,促进发芽等;细胞分裂素
      能促进细胞分裂;脱落酸能抑制细胞分裂,促进叶和果实的衰老和脱落等。植物激素之间相互作用共同调
      节植物的生长发育和适应环境变化的过程。
      【小问 1 详解】
      小麦植株中,色氨酸经过一系列反应可转变成生长素。除植物外,赤霉素还可由赤霉菌产生。
      【小问 2 详解】
      ①A、植物激素在体内含量极少,A 错误;
      B、茉莉酸甲酯属于植物激素,植物激素的特点是微量高效,B 正确;
      C、激素可运输到作用部位发挥调节作用,并非仅在合成部位,C 错误;
      D、茉莉酸甲酯的化学本质是脂质类,不是蛋白质,D 错误。
      故选 B。
      ②茉莉酸甲酯(MeJA)可通过促进叶片衰老、脱落,气孔关闭等机制增强小麦的抗旱性。在植物激素中,
      第 14页/共 21页
      脱落酸也具有促进叶片衰老、脱落的作用,因此与茉莉酸甲酯具有协同作用的植物激素是脱落酸。
      【小问 3 详解】
      ①由图所示实验结果可知,在干旱胁迫下,干旱胁迫 (D)组与正常灌溉(CK) 组比较干物质量变化可知,根
      系干物质量下降程度低于籽粒干物质量的下降程度,说明干旱对根系的影响较小,因此可判断小麦优先将
      光合产物向根系运输,小麦抗旱的机制可能是光合产物优先向根系运输,促进根系生长,以增加植株吸水。
      ②分析题图和表格数据,与正常灌溉(CK) 组相比,干旱胁迫 (D)组的植株干物质质量下降,干旱胁迫+
      MeJA (D+M)组的植株干物质量低于正常灌溉(CK)组但高于干旱胁迫 (D) 组,由此可说明外源 MeJA 可以
      缓解小麦因干旱而导致的产量下降。
      18. 2024 年 1 月 7 日 8 时 30 分,仁寿半程马拉松在仁寿大道鸣枪起跑。发令枪一响,运动员像离弦的箭一
      样冲出。该行为涉及机体的反射活动,其部分通路如图所示。请回答下列问题。
      (1)组成神经系统的细胞除了图示的神经元外,还有______细胞,该细胞具有的功能有_______(至少答
      两项)。
      (2)运动员听到发令枪响后起跑属于________反射(选“条件 ”或“非条件 ”),理由是_______。
      (3)大脑皮层运动中枢发出的指令通过皮层下神经元④和⑤控制神经元②和③,均可引起 b 结构收缩,可
      以推断结构 a 是反射弧中的_______。
      (4)当神经元兴奋后,会消耗大量 ATP 产生腺苷,腺苷与脑细胞膜表面的腺苷受体结合后,会使人产生
      疲劳感。咖啡因的分子结构与腺苷类似,请分析咖啡因能够缓解长跑疲倦的原因:_______。
      【答案】(1) ①. 神经胶质 ②. 支持、保护、营养和修复神经元,参与构成神经纤维表面的髓鞘
      (2) ①. 条件 ②. 该反射是其出生后在生活过程中通过学习和训练形成的
      (3)效应器和感受器 (4)咖啡因的分子结构与腺苷类似,能与腺苷受体结合,阻断腺苷与其受体结
      第 15页/共 21页
      合,从而缓解疲劳
      【解析】
      【分析】完成反射活动的结构基础是反射弧,包括 5 部分:感受器(感受刺激,将外界刺激的信息转变为
      神经的兴奋)、传入神经(将兴奋传入神经中枢)、神经中枢(对兴奋进行分析综合)、传出神经(将兴奋由
      神经中枢传至效应器)、效应器(对外界刺激作出反应)。
      【小问 1 详解】
      组成神经系统的细胞主要有神经元和神经胶质细胞,其中神经元是神经系统结构和功能的基本单位,由胞
      体、树突和轴突等多部分构成,神经胶质细胞广泛分布于神经元之间,是对神经元起辅助作用的细胞,具
      有支持、保护、营养、修复神经元、参与构成神经纤维表面的髓鞘等多种功能。
      【小问 2 详解】
      运动员听到枪响到作出起跑反应,信号的传导需要经过耳(感受器)、传入神经(听觉神经)、神经中枢(大
      脑皮层—脊髓)、传出神经、效应器等结构,该行为是其出生后在生活过程中通过学习和训练形成的,属于
      条件反射。
      【小问 3 详解】
      中枢神经元④和⑤的兴奋均可引起 b 结构(效应器)收缩,推断可能是⑤的兴奋通过③传到 b,且④的兴奋
      通过②传到 a(此时 a 是效应器),然后 a 通过①传到③再传到 b,此时 a 是感受器,由此推断 a 结构是反射
      弧中的效应器和感受器。
      【小问 4 详解】
      根据题意可知当神经元兴奋后,会消耗大量 ATP 产生腺苷,腺苷与脑细胞膜表面的腺苷受体结合后,会使
      人产生疲劳感。而咖啡因的分子结构与腺苷类似,故咖啡因也能和腺苷受体结合,进而阻断了腺苷与脑细
      胞膜表面的腺苷受体结合,从而缓解疲劳。
      19. 某流感病毒 X(RNA 病毒)通过小鼠呼吸道感染小鼠后会入侵肺部细胞,被感染小鼠往往表现出发热、
      气短及呼吸困难等症状。给成年小鼠注射该流感疫苗或某种中药制剂 Y 后可使小鼠不患此类病毒引起的流
      感。请回答下列问题:
      (1)流感病毒 X 要进入小鼠血液,首先需要穿过的身体屏障是_____________。当病毒进入小鼠内环境中
      时,病毒 X 的抗原刺激小鼠免疫系统,使 B 细胞增殖分化为_______________细胞,后者能产生特异性抗体。
      但是当病毒 X 入侵肺部细胞后,效应 T 细胞则发挥作用,效应 T 细胞的作用是________________,使之裂
      解死亡。
      (2)为验证中药制剂 Y 的作用,以年龄、体重等均相同的健康小鼠为对象,设计了如下两种方案:
      方案一:将小鼠随机均分为两组,先用流感病毒 X 感染两组小鼠,然后一组注射药物 Y,另一组注射等量
      第 16页/共 21页
      的生理盐水;
      方案二:将小鼠随机均分为两组,一组注射药物 Y,另一组注射等量 生理盐水,然后给两组小鼠同时接
      种感染流感病毒 X。
      你认为方案______________可达到实验目的。若选择正确实验方案实验后,得到如图所示结果。图中的对
      照组应指注射____________的小鼠。据此判断,你认为注射该流感疫苗和中药制剂 Y 后可使小鼠不患此类
      病毒引起的流感的原理_______________(填相同或不相同),原因是____________________________。
      【答案】 ①. 皮肤和黏膜 ②. 记忆细胞和浆 ③. 识别并与被病毒 X 入侵的宿主细胞密切接触
      ④. 二 ⑤. 生理盐水 ⑥. 不相同 ⑦. 接种疫苗预防的原理是使机体产生相应的记忆细胞和抗体,
      注射中药 Y 的原理是能显著提高吞噬细胞和抗体的数量
      【解析】
      【分析】1.人体抵御病原体的攻击通常有三道防线,皮肤黏膜是保卫人体的第一道防线,体液中的杀菌物质
      和吞噬细胞是保卫人体的第二道防线,这两道防线人人生来就有,也不针对某一类特定的病原体,而是对
      多种病原体都有防御作用,因此,叫做非特异性免疫。
      2.特异性免疫是在非特异性免疫基础上建立起来的,如果这两道防线被突破,人体的第三道防线就发挥作用
      了,第三道防线是由免疫器官、免疫细胞借助血液循环和淋巴循环而组成的。
      【详解】(1)流感病毒 X 要入侵小鼠机体,通过的第一道屏障是皮肤和黏膜。病毒 X 的抗原刺激小鼠免疫
      系统,使 B 细胞增殖分化为记忆细胞和浆细胞,浆细胞能产生特异性抗体。被病毒 X 入侵的肺部细胞为靶
      细胞,小鼠体内的效应 T 细胞会识别并与被病毒 X 入侵的宿主细胞密切接触使其裂解。
      (2)根据题干信息,注射中药制剂 Y 后可使小鼠不患此类病毒引起的流感,说明此中药可预防病毒 X 引
      起的流感,要证明药物 Y 的预防作用,需先注射药物 Y,再感染流感病毒,即方案二可达到实验目的。根
      据实验目的,注射生理盐水的一组为对照组。分析柱形图发现,注射药物 Y 的实验组,吞噬细胞和抗体量
      明显提高,而效应 T 细胞无变化,可以得出药物 Y 能显著提高吞噬细胞和抗体的数量,说明中药 Y 是通过
      这些途径发挥作用的,而注射疫苗是通过刺激机体产生相应的记忆细胞和抗体发挥作用的,所以两者的原
      理不同
      第 17页/共 21页
      【点睛】熟知免疫调节的过程及其机理是解答本题的关键,能根据实验设计遵循的原则分析实验的结果和
      结论是解答本题的另一关键。
      20. 我国古医籍中的“消渴症 ”其实就是指糖尿病,近年来糖尿病的发病率不断升高,已成为全球关注的健
      康问题。糖尿病分为 1 型糖尿病和 2 型糖尿病,前者由胰岛 B 细胞受损所致,后者胰岛 B 细胞并未受损。
      研究发现机体可通过多种途径调节血糖平衡,部分调节过程如下图所示,胰高血糖素样肽-1(GLP-1)是一
      种主要由肠道 L 细胞分泌的激素。请回答下列问题:
      (GK:葡萄糖激酶;GLP-1R:胰高血糖素样肽-1 受体)
      (1)当血糖浓度升高时,GK 感知其变化,引起_______的某个区域兴奋并通过副交感神经促进胰岛 B 细
      胞分泌胰岛素,胰岛素水平的上升,一方面促进血糖的去向;另一方面通过抑制________,减少血糖的来
      源这种调节方式称作_______。
      (2)肠道 L 细胞分泌的 GLP-1 与胰岛 B 细胞表面的_______结合,促进胰岛素的分泌。GLP-1 除了作用于
      胰岛 B 细胞外,还能作用于摄食调节中枢减少进食量,说明其可以使______产生饱腹感,从而抑制食欲。
      (3)GLP-1 刺激胰岛素分泌呈现葡萄糖依赖性,即在血糖升高时,促进胰岛素分泌的作用增强,而当血糖
      正常或偏低时,这种作用就减弱。司美格鲁肽是胰高血糖素样肽-1 受体激动剂(GLP-1RA),与体内 GLP-1
      结构类似。由此推测,用司美格鲁肽治疗糖尿病和注射胰岛素相比能有效避免_______症状的发生;司美格
      鲁肽用于治疗 1 型糖尿病效果会受到限制,理由是_______。
      【答案】(1) ①. 下丘脑 ②. 肝糖原的分解和非糖物质转化成葡萄糖 ③. (负)反馈调节
      (2) ①. GLP-1R(或特异性受体) ②. 大脑皮层
      (3) ①. 低血糖 ②. 司美格鲁肽本身不能直接降低血糖,需与 GLP-1R 结合促进胰岛 B 细胞分泌
      胰岛素来降血糖,而 1 型糖尿病患者的胰岛 B 细胞受损,无法分泌足量胰岛素
      【解析】
      【分析】血糖平衡调节属于神经-体液调节,降低血糖的激素是胰岛素,升高血糖的激素有胰高血糖素、肾
      上腺素等。
      【小问 1 详解】
      第 18页/共 21页
      当血糖浓度升高时,GK 感知其变化,引起下丘脑兴奋并通过副交感神经促进胰岛 B 细胞分泌胰岛素,胰岛
      素水平的上升,一方面促进血糖的去向;另一方面通过抑制肝糖原的分解和非糖物质转化成葡萄糖,减少
      血糖的来源这种调节方式称作(负)反馈调节。
      【小问 2 详解】
      从图中可以看出,胰高血糖素样肽-1(GLP-1)由肠道 L 细胞分泌,GLP-1 一方面能够与细胞膜上的 GLP-1
      受体特异性结合,促进激素 X 的分泌,另一方面可促进交感神经兴奋,心跳加快。还可在大脑皮层产生饱
      腹感,从而抑制食欲。
      【小问 3 详解】
      胰岛素直接作用于组织细胞降低血糖,当胰岛素注射过多时,可能出现低血糖,而 GLP-1 发挥作用依赖葡
      萄糖产生的 ATP 转化为 cAMP,当 GLP-1 类似物注射过多导致血糖降低时,胰岛 B 细胞摄入葡萄糖减少,
      细胞呼吸减慢导致 ATP 浓度降低,使得 GLP-1 的胞内信号转导的促进作用减弱,进而对胰岛素分泌的促进
      效果也减弱,避免了低血糖症状。人体内的激素起作用后被灭活,而不能长久发挥作用,司美格鲁肽作用
      时间更持久,因为人体内没有降解司美格鲁肽的酶。
      21. 图甲表示草原上某种鼠种群数量的变化(K0 表示该鼠种群在无天敌进入时的环境容纳量);图乙是科学
      工作者连续 20 年对该草原的某种鸟类种群数量的调查曲线。请分析回答相关问题:
      (1)甲图,某种天敌迁入后一段时间,在捕食压力下,鼠种群 环境容纳量将在______之间。
      (2)采取标记重捕法调查草原上鼠的种群密度。第一次在 2hm²的范围内,放置 100 个捕鼠笼,一夜间捕获
      鼠 36 只,将捕获的鼠标记后原地释放。一段时间后,再在原范围内放置同样数量的捕鼠笼,这次共捕获 36
      只,其中有标记的个体数为 12 只。则该草原鼠的种群密度是_______。
      (3)图乙中该鸟类种群数量在第______年最少,可根据________来预测未来种群数量的变化趋势。
      (4)图 1 表示某同学进行"探究酵母菌数量变化"实验得到的曲线图。该同学的具体操作为:先向试管中加
      入 10mL 无菌马铃薯培养液,再向试管中接种酵母菌,之后将试管置于适宜环境中连续培养,每天定时取样,
      计数,并绘制曲线图。请回答下列问题:
      第 19页/共 21页
      为了绘制得到图 1 的曲线图,可采取________方法每天对酵母菌数量进行调查。图 2 是 c 时刻用血球计数
      板(400 个小方格体积为 1mmx1mmx0.1mm),测得的酵母菌分布情况,一个中方格上有 24 个酵母菌,若
      以该中方格的酵母菌数代表整个计数室中每个中方格酵母菌数的平均值。则 b 点该 IL 培养液中酵母菌的
      值约为__________ 个。实际活菌数比该计数方法得到的值______________(填"偏大""偏小"或"相同")。
      【答案】(1)K2~K3
      (2)54 只/hm² (3) ①. 10 ②. 年龄结构(或年龄组成)
      (4) ①. 抽样检测 ②. 3.0×109 ③. 偏小
      【解析】
      【分析】1、种群密度是种群最基本的数量特征。
      2、探究酵母菌种群数量的变化实验中,实验流程为:(1)酵母菌培养(液体培养基,无菌条件)→(2)
      振荡培养基(酵母菌均匀分布于培养基中)→(3)观察并计数→重复(2)、(3)步骤(每天计数酵母菌数
      量的时间要固定)→绘图分析。
      【小问 1 详解】
      甲图中,K0 是无天敌时的环境容纳量。当天敌迁入后,捕食压力会使鼠种群的环境容纳量降低,结合图示
      可知,其环境容纳量将在 K2∼K3 之间。
      【小问 2 详解】
      标记重捕法的公式为:种群数量=第一次捕获标记数×第二次捕获总数第二次捕获标记数代入数据:第一次
      捕获标记数 = 36,第二次捕获总数 = 36,第二次捕获标记数 = 12,则种群数量 = 36×36÷12=108 只。种群
      密度 = 108/2=54 只/hm2。
      【小问 3 详解】
      依据图乙中,λ=当年种群数量/一年前种群数量:当 λ1 时,种群数量增加。4~10 年λ1 种群数量增加,因此,该
      鸟类种群数量在第 10 年最少。预测种群数量变化趋势的依据是年龄结构(或年龄组成)。
      【小问 4 详解】
      ①调查酵母菌数量的方法是 抽样检测法(或血球计数板计数法)。
      ②由图丙及血球计数板规格可知,该血球计数板共 25 个中方格,血球计数板上酵母菌数量为 24×25=600 个。
      第 20页/共 21页
      又因为血球计数板体积为 1mm×1mm×0.1mm,故 1L 酵母菌培养液含有的酵母菌数量为 600÷(0.1×10-3)×
      103=6×109,因此 b 点(K/2)该 IL 培养液中酵母菌的值约为 3×109 个。
      ③ 血球计数板计数的是活菌和死菌的总数,而实际活菌数仅为其中一部分,因此实际活菌数比计数方法得
      到的值偏小。
      第 21页/共 21页

      相关试卷 更多

      资料下载及使用帮助
      版权申诉
      • 1.电子资料成功下载后不支持退换,如发现资料有内容错误问题请联系客服,如若属实,我们会补偿您的损失
      • 2.压缩包下载后请先用软件解压,再使用对应软件打开;软件版本较低时请及时更新
      • 3.资料下载成功后可在60天以内免费重复下载
      版权申诉
      若您为此资料的原创作者,认为该资料内容侵犯了您的知识产权,请扫码添加我们的相关工作人员,我们尽可能的保护您的合法权益。
      入驻教习网,可获得资源免费推广曝光,还可获得多重现金奖励,申请 精品资源制作, 工作室入驻。
      版权申诉二维码
      欢迎来到教习网
      • 900万优选资源,让备课更轻松
      • 600万优选试题,支持自由组卷
      • 高质量可编辑,日均更新2000+
      • 百万教师选择,专业更值得信赖
      微信扫码注册
      手机号注册
      手机号码

      手机号格式错误

      手机验证码 获取验证码 获取验证码

      手机验证码已经成功发送,5分钟内有效

      设置密码

      6-20个字符,数字、字母或符号

      注册即视为同意教习网「注册协议」「隐私条款」
      QQ注册
      手机号注册
      微信注册

      注册成功

      返回
      顶部
      学业水平 高考一轮 高考二轮 高考真题 精选专题 初中月考 教师福利
      添加客服微信 获取1对1服务
      微信扫描添加客服
      Baidu
      map