


所属成套资源:内蒙古巴彦淖尔市第一中学2026届高三上学期12月月考各学科试卷及答案
内蒙古巴彦淖尔市第一中学2026届高三上学期12月月考生物试卷(Word版附答案)
展开 这是一份内蒙古巴彦淖尔市第一中学2026届高三上学期12月月考生物试卷(Word版附答案),共11页。试卷主要包含了单选题,多选题,解答题等内容,欢迎下载使用。
一、单选题
1.下列有关细胞的描述,错误的是( )
A.根据细胞结构的不同,细胞分为原核细胞和真核细胞
B.一个细胞就是一个有机的统一体
C.所有生物体都是由细胞构成的
D.细胞是生物体结构和功能的基本单位
2.下图表示细胞所进行的生理过程.据图分析,下列叙述正确的( )
A.与①相比,②③④的分裂增殖能力加强,分化能力减弱
B.⑤⑥⑦的核基因相同,细胞内的蛋白质种类和数量不相同
C.②③④细胞的形成过程中发生了基因分离和自由组合
D.进入c过程的细胞,酶活性降低,细胞核的体积减小,代谢减慢继而出现凋亡
3.下列关于基因和染色体的叙述,错误的是( )
A.基因和染色体在行为上存在着明显的平行关系
B.摩尔根利用假说-演绎法证实基因在染色体上
C.一条染色体上只含有一个基因
D.基因在染色体上呈线性排列
4.使用显微镜观察植物细胞装片时,如果将低倍物镜转换成高倍物镜,看到的情况是
A.细胞数目多,视野大而亮B.细胞数目少,视野小而暗
C.细胞数目多,视野大而暗D.细胞数目少,视野小而亮
5.如图a→d表示连续分裂的两个细胞周期。下列叙述不正确的是( )
A.a和b为一个细胞周期
B.c段细胞有适度的生长
C.分裂间期的时间占整个细胞周期的90%~95%
D.b和c为一个细胞周期
6.下图表示正常绿色植物光合作用和细胞呼吸过程中化合物在体内的转移。下列有关叙述错误的是( )
A.①→②过程中[H]在类囊体上产生
B.②→①过程需要氧气的参与
C.白天()的合成一般大于消耗
D.两个方向产生的[H]都来自水
7.下列有关细胞分化的叙述,不正确的是
A.细胞的分化是指相同细胞的后代在形态、结构和生理功能上发生稳定性差异的过程
B.细胞分化是一个持久性的变化过程
C.在动物体内,细胞的分化是一个不可逆的过程
D.细胞分化是一个可逆的过程
8.羊肚菌营养丰富,有“素中之荤”的美称。据测定,羊肚菌含蛋白质20%、脂质26%、碳水化合物38.1%,还含有多种氨基酸,特别是谷氨酸(一种非必需氨基酸)含量高达1.76%。下列相关叙述正确的是( )
A.谷氨酸是一种人体细胞不需要也不能合成的氨基酸
B.蛋白质和磷脂都是以碳链为骨架的生物大分子
C.羊肚菌中蛋白质的检测可以利用双缩脲试剂
D.羊肚菌细胞膜内外侧的蛋白质和脂质呈对称分布
9.下图为中心法则示意图,①~⑤表示相关过程。相关叙述正确的是( )
A.艾滋病毒和劳氏肉瘤病毒内部可发生④过程
B.①过程和②过程都需要解旋酶
C.参与③过程的RNA 只有 mRNA 和 tRNA
D.①~⑤所示过程中,均可发生碱基互补配对
10.下列对实验的相关叙述,正确的是
A.探索淀粉酶对淀粉的最适温度时,可用斐林试剂替代碘液进行鉴定
B.纸层析法分离叶绿体色素的实验结果表明,叶绿素主要吸收红橙光
C.进行质壁分离实验时,如选用洋葱鳞片叶的内表皮,则需使用显微镜的小光圈
D.鉴定蛋白质时,应将双缩脲试剂A液和B液等量先后依次加入待检组织样液
11.无论是减数分裂还是有丝分裂,都可以将生物组织制成临时装片用显微镜观察。下列相关叙述中,错误的是( )
A.观察减数分裂一般选择雄性生物的生殖器官作为实验材料
B.减数第一次分裂中期,同源染色体有序的排在赤道板两侧
C.观察植物细胞有丝分裂的实验中,制作临时装片的步骤是:解离→漂洗→染色→制片
D.观察紫色洋葱外表皮细胞的细胞增殖时,观察染色体的最佳时期是中期
12.下列与细胞相关的叙述,错误的是
A.癌细胞的转移与细胞间黏着性下降有关
B.细胞凋亡是由基因决定的细胞自动结束生命的过程
C.叶肉细胞中光合作用的暗反应发生在叶绿体基质中
D.成熟的生殖细胞产生后立即进入下一个细胞周期
13.下列有关细胞器的叙述,不正确的是( )
A.中心体与动物细胞有丝分裂过程中纺锤体的形成有关
B.唾液腺细胞中有较多的内质网和高尔基体
C.洋葱根尖分生区细胞没有大液泡,不能进行水的吸收
D.肝脏细胞中,核糖体和中心体没有膜结构
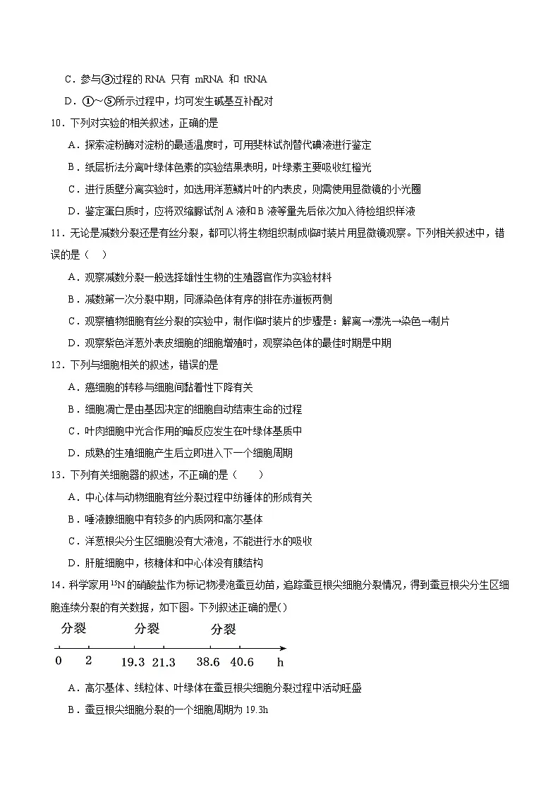
14.科学家用15N的硝酸盐作为标记物浸泡蚕豆幼苗,追踪蚕豆根尖细胞分裂情况,得到蚕豆根尖分生区细胞连续分裂的有关数据,如下图。下列叙述正确的是( )
A.高尔基体、线粒体、叶绿体在蚕豆根尖细胞分裂过程中活动旺盛
B.蚕豆根尖细胞分裂的一个细胞周期为19.3h
C.0-2h期间,DNA分子始终处于复制状态
D.非等位基因的自由组合可发生在19.3-21.3h
15.下列关于糖类的叙述,正确的是
A.单糖可以被进一步水解为更简单的化合物,如水和二氧化碳
B.构成淀粉、糖原和纤维素的单体均不相同
C.细胞识别与糖蛋白中蛋白质有关,与糖链无关
D.糖类是大多数植物体干重中含量最多的化合物
16.下列关于生物变异的说法,错误的是( )
A.用一定浓度的秋水仙素处理二倍体的单倍体幼苗,可得到二倍体纯合子
B.豌豆的淀粉分支酶基因中插入一段外来的DNA序列属于基因突变
C.果蝇的核基因Q1突变为Q2,正常情况下Q1与Q2会出现在同一个配子中
D.基因突变若发生在体细胞中则不能通过有性生殖遗传给后代
17.下列与细胞生命历程相关的叙述,正确的是( )
A.衰老细胞中水分减少、各种酶的活性显著降低
B.细胞凋亡受基因调控,细胞内溶酶体的功能增强
C.无丝分裂过程不发生DNA分子的复制和蛋白质的合成
D.细胞分化导致基因选择性表达,遗传物质不发生变化
18.下列生物在结构上与酵母菌属于一类的一组是( )
A.大肠杆菌、发菜、蓝藻B.霉菌、水绵、绿藻
C.细菌、新型冠状病毒、衣原体D.衣藻、支原体、草履虫
19.下列生理过程一般不发生在细胞核的是( )
A.黏连蛋白被降解后,姐妹染色单体发生分离
B.蛋白质与DNA结合形成染色质
C.RNA聚合酶催化胰岛素基因转录出mRNA
D.核孔复合体运输解旋酶、DNA聚合酶等亲核蛋白
20.大分子物质甲的基本组成单位如图甲所示,大分子物质乙的基本组成单位如图乙所示。下列关于人体内物质甲和物质乙的叙述,正确的是( )
A.若物质甲具有调节功能,则该物质是神经递质
B.若物质乙位于细胞核中,则该物质不可能含密码子
C.若物质甲含有铁元素,则该元素应位于R基中
D.若物质乙位于细胞质中,则该物质不可能控制性状的表达
21.从洋葱根尖细胞中分离出X、Y、Z三种细胞器,测定它们的有机物的含量如下表所示。下列说法正确的是( )
A.细胞器X一定是细胞核
B.细胞器Y一定是线粒体
C.细胞器Z一定具有双层膜结构
D.小鼠的心肌细胞中一定有这三种细胞器
22.遗传学检测两人的基因组成时,发现甲为AaB,乙为AABb,分析甲缺少一个基因的原因,可能是( )
①基因突变 ②染色体数目变异 ③染色体结构变异 ④甲可能是男性
A.①②③B.②③④C.①③④D.①②④
23.基因型AaBb个体的某个精原细胞经减数分裂产生了基因型AB、aB、Ab、ab的4个精子,下列关于这两对基因的位置及变异情况的分析成立的是
A.遵循分离定律,也遵循自由组合定律所以产生四种配子
B.位于一对同源染色体上,发生了基因突变
C.位于两对同源染色体上,发生了基因突变
D.位于一对同源染色体上,发生了交叉互换
24.下列关于真核生物光合作用和细胞呼吸的叙述错误的是( )
A.光合作用和有氧呼吸产生气体的阶段都有水的参与
B.光合作用和细胞呼吸产生气体的阶段都发生在生物膜上
C.有氧呼吸第三阶段的产物可为光合作用光反应阶段提供原料
D.光合作用光反应阶段的产物可为有氧呼吸第三阶段提供原料
25.植物光合作用的作用光谱是通过测量光合作用对不同波长光的反应(如O2的释放)来绘制的。下列叙述错误的是( )
A.类胡萝卜素在红光区吸收的光能可用于光反应中 ATP 的合成
B.叶绿素的吸收光谱可通过测量其对不同波长光的吸收值来绘制
C.光合作用的作用光谱也可用CO2的吸收速率随光波长的变化来表示
D.通常,红外光和紫外光不可被叶绿体中的色素吸收用于光合作用
二、多选题
26.青蒿素是从黄花蒿茎叶中提取的无色针状晶体,可用有机溶剂(如无水乙醇、乙醚)进行提取。它的抗疟机理主要在于其活化产生的自由基可攻击疟原虫(单细胞)的生物膜结构。以下说法正确的是( )
A.青蒿素属于脂溶性物质
B.青蒿素会影响疟原虫物质运输和信息交流等功能
C.黄花蒿细胞和疟原虫细胞的边界是不同的
D.黄花蒿和疟原虫的结构层次相同
27.下列有关生物变异的说法,正确的是( )
A.DNA分子中碱基的增添、缺失或替换,一定导致基因突变
B.基因重组是生物变异的重要来源,一般发生在有性生殖的过程中
C.多倍体育种可以打破物种间的障碍,产生可育后代
D.染色体结构变异会使排列在染色体上的基因数目或排列顺序发生改变
28.下列与有丝分裂相关叙述,不正确的是( )
A.随着着丝点的分裂,DNA数目加倍
B.有丝分裂是真核细胞主要增殖方式,无丝分裂是原核细胞主要增殖方式
C.与动物细胞有丝分裂方式不同,植物细胞有丝分裂末期可形成赤道板
D.动物细胞有丝分裂与细胞膜流动性密切相关
29.下列关于基因、DNA与染色体的叙述,错误的是( )
A.细胞分裂前的间期随着DNA的复制,染色体和基因的数目也会发生改变
B.基因即DNA的片段,所以一个DNA分子上有许多的基因
C.染色体是基因的载体,基因只分布在染色体上
D.基因中储存着遗传信息,基因不同的根本原因在于脱氧核苷酸的排列顺序不同
30.控制猫尾长短的基因遵循分离定律,某杂交实验过程如图所示。下列有关叙述错误的是( )
A.甲中,亲本长尾猫的基因型与F1中长尾猫的不同
B.甲杂交过程属于测交过程
C.可用测交法判断F2中长尾猫是否是纯合子
D.F2中长尾猫相互交配,其后代中短尾猫所占的比例为1/2
三、解答题
31.下图是一个人类白化病遗传的家族系谱。6号和7号为同卵双生,即由同一个受精卵发育而成的两个个体。8号和9号为异卵双生,即由两个受精卵分别发育而成的两个个体。
(1)该病是由 性遗传因子(基因)控制的。
(2)若用A和a表示控制相对性状的一对等位基因,则3号、7号的基因型分别为 、 。
(3)9号是杂合子的几率是 。
(4)7号和8号再生一个有病女孩的几率是 。
32.根据下图,回答问题:
(1)①→②、①→④的过程叫做 ;①→③的过程叫做 。
(2)组成②、③、④细胞的 、 、 不同,因此它们属于不同的 。
(3)①~⑤所示各细胞群中,具有分裂能力的是标号 所示细胞群。
(4)用丙酮从①中的一个细胞中提取脂质,在空气—水界面上铺展成单分子层,测得的单分子层面积是否大于D细胞表面积的2倍? 。理由是 。
33.根据下列甲、乙、丙、丁、戊,五图,回答下列问题:
(1)图甲所示全过程叫 ,其中遵循碱基互补配对原则的有 。
(2)图乙过程所用到的酶有 酶和 酶等,图丙生理过程与图甲中相对应的序号是 。
(3)假设图丁中所合成的多肽中含有55个氨基酸,则控制其合成的基因中的碱基数目至少有 个。(不考虑终止密码子)
(4)图戊在图甲的 过程中发挥的作用,其所携带氨基酸的密码子是 。
34.下图表示动物卵细胞形成过程图,请据图回答问题:
(1)图中的细胞Ⅱ名称是 ,正常情况下,该细胞中有 对同源染色体,有 条脱氧核苷酸链。
(2)细胞①②③的名称分别是 、 、 。
(3)细胞Ⅰ、Ⅱ、Ⅲ、Ⅳ、Ⅴ中含有同源染色体的是 。
(4)若Ⅴ的三个极体中,其中一个极体的基因组成是aB,则卵细胞的基因组成是 。
参考答案
1.C
2.B
3.C
4.B
5.D
6.D
7.D
8.C
9.D
10.C
11.D
12.D
13.C
14.B
15.D
16.C
17.B
18.B
19.A
20.B
21.B
22.B
23.D
24.B
25.A
26.AB
27.BCD
28.ABC
29.ABC
30.AD
31. 隐 Aa Aa 0 2/3 1/8
32.(1) 细胞分化 细胞分裂
(2) 形态 结构 功能 细胞
(3)①③⑤
(4) 是 细胞中有细胞器和细胞核,含有膜结构
33. 中心法则 ①②③④⑤ 解旋 DNA聚合 ② 330 ⑤ GCU蛋白质(%)
脂质(%)
核酸(%)
X
61
0
39
Y
67
20
微量
Z
59
41
0
相关试卷 更多
- 1.电子资料成功下载后不支持退换,如发现资料有内容错误问题请联系客服,如若属实,我们会补偿您的损失
- 2.压缩包下载后请先用软件解压,再使用对应软件打开;软件版本较低时请及时更新
- 3.资料下载成功后可在60天以内免费重复下载
免费领取教师福利 








